Treinamento para o desenvolvimento organizacional

Administração em Recursos Humanos

1 Administração moderna:

A moderna administração de pessoas refere-se à Gestão de Pessoas, sendo assim é de suma importância nas organizações, uma vez que através dela promove-se o desenvolvimento humano, a coordenação das atividades desenvolvidas pelas pessoas, a valorização e também avaliação dos desempenhos das mesmas nas organizações. Atualmente, o impacto do treinamento nas organizações tem se tornado um grande foco de estudo, no qual se busca aprimorar o desempenho, atitudes e habilidades das pessoas. Entre outros aspectos, busca inclusive avaliar o retorno de investimentos em termos de produtividade, sendo uma importante ferramenta para se mudar a cultura e o modo como a organização trabalha.

Uma importante questão para as organizações é a questão da eficácia das acções de treinamento, e elas têm buscado avaliar o retorno de seus investimentos nessa área. No entanto, o uso do treinamento é uma importante alternativa para a mudança de atitudes, conhecimentos ou habilidades necessárias ao desempenho adequado do capital humano na empresa, que investe no seu pessoal, a fim de mensurar a transformação produzida. Intensas mudanças ocorrem nas organizações contemporâneas e, para manter um padrão de qualidade, o desafio é buscar desenvolvimento dos seus colaboradores e sua qualificação é fundamental.

A necessidade de introduzir e cultivar a noção de mudança e inovação deixou de ser apenas um modismo para se tornar uma questão de sobrevivência e sucesso. Hoje, é importante que as organizações possuam um diferencial, pois elas vêm enfrentando uma nova realidade com diversas mudanças em seus ambientes, que desafiam as exigências futuras.

As mudanças tecnológicas ocorridas mundialmente, no âmbito das organizações levaram as pessoas a uma nova realidade. Os programas de Treinamento precisam adaptar-se, a demanda é imediata e diversificada, cada profissional precisa de informações específicas para seu trabalho no momento em que este é exercido. No entanto, é sabido pelos profissionais da área de Treinamento que o aprendizado não se restringe à aquisição de conhecimento.

Mudanças eficazes de comportamento a fim de melhorar o desempenho, promover a integração de equipas e aumentar a produtividade precisam de uma mudança de atitude, de postura por parte de cada profissional. Muitas das dificuldades encontradas no ambiente de trabalho diz respeito ao relacionamento interpessoal e ao clima organizacional, entretanto apenas eventos pontuais como: palestras, seminários e workshops podem não levar aos resultados esperados, são considerados estímulos efémeros, causam impacto, entretanto necessitam de continuidade.

O treinamento quando bem definido é favorável para o desenvolvimento educacional da empresa. Nele as pessoas aprendem e aplicam seus conhecimentos, visando atingir objetivos específicos e predefinidos de interesse mútuo.

Considera que, o processo formal de educação dentro da empresa é chamado de treinamento, treinamento esse que corresponde a atividade responsável que se dedica à transmissão de conhecimentos objetivando suprir deficiências, estimular e desenvolver habilidades, potencialidades visando um crescimento tanto no aspecto profissional, cultural do indivíduo como da empresa, no que tange à obtenção e manutenção de uma mão-de-obra mais qualificada e preparada para assimilar e superar desafios.

Ainda acrescenta que este conceito, necessariamente implica uma mudança de atitudes e de comportamentos, uma vez que a própria evolução da administração de recursos humanos dá uma ideia bem clara disto, em que pese à necessidade de se manter uma preocupação constante quanto aos factores formais e motivadores do homem.

2 As constantes mudanças tecnológicas:

As constantes mudanças tecnológicas, a diversificação nos locais de trabalho e a mobilidade dos trabalhadores, atualmente, são factores que justificam os investimentos das empresas em treinamento. Assim os trabalhadores aprendem conhecimentos, atitudes e habilidades em função de objetivos definidos
As organizações são formadas por pessoas, são elas que atendem ao público, despacham documentos, recebem recados, fazem pagamentos, tomam decisões. Há uma mútua simbiose entre pessoas e organizações, pessoas dependem das organizações e organizações dependem das pessoas.
Dentro dessa interdependência e do novo paradigma de competitividade em mercados globais, o treinamento e o aprendizado são imprescindíveis para o aproveitamento das oportunidades pessoais e organizacionais e para a neutralização das ameaças ambientais. Os indicadores propulsores da aprendizagem organizacional são a criatividade e a inovação.
As empresas precisam de pessoas motivadas para que o tão propalado binomio produtividade qualidade aconteça. Nesse sentido, de acordo com o autor é preciso buscar e identificar as causas desses factores, para que a organização possa alcançar resultados positivos na prestação do serviço. Entende-se que a produtividade e o bom desempenho estão diretamente relacionados à satisfação do profissional. Daí que deve-se buscar dentro dos processos administrativos das empresas, ferramentas para estas conquistas.
Partindo do princípio que para se diferenciar no mercado, devem-se criar novas estratégias para a melhor prestação do seu serviço, torna-se um grande diferencial, a preocupação com a qualificação do empregado, visto que, para uma organização ser bem sucedida é necessário contar com pessoas capacitadas.

3 Normas e valores sociais vigentes:

Não há possibilidade de nos desenvolvermos economicamente e, consequentemente, elevarmos o nosso nível social, sem aumentarmos as nossas habilidades, sejam elas intelectuais ou técnicas. Logo, aumentar a capacitação e as habilidades das pessoas é função primordial do treinamento. Ao se investir em treinamento espera-se que haja aumento de produtividade, mudanças de comportamento, melhoria do clima humano na organização, redução de custos e de acidentes, rotação de pessoal, além de outros resultados.

O ser humano ao longo de sua vida recebe influência do mundo e a sua volta. Para adaptar-se às normas e valores sociais vigentes e aceitos no local de trabalho, é preciso alinhar as suas experiências empíricas com o ambiente em que vivemos na organização e no cargo que ocupamos se haver carência ou diferenças, nessas experiências existe a necessidade de treinamento.

A falta de preparo dentro de uma empresa pode provocar sérios prejuízos, como por exemplo, desmotivação dos colaboradores levando assim a perda de produtividade, daí, o treinamento aparece como algo mais do que um simples custo, tornando algo de grande investimento, melhorando assim a qualidade do resultado esperado. A cultura de treinamento é um processo educativo que leva tempo, mas que as empresas precisam investir constantemente no desenvolvimento de suas lideranças para que as mesmas entendam da importância em promover o treinamento contínuo, tanto técnico quanto comportamental.

Para a empresa, a importância de se ter um treinamento é mútua, pois no atual mercado globalizado a cada dia é necessário que se busque estar sempre a frente do que há de mais moderno, com o pensamento em inovações para satisfação própria e principalmente dos funcionários.

Portanto, torna-se pertinente trabalhar esse tema contribuindo para que haja mais informação e entendimento levando com que os administradores sejam criativos e flexíveis no uso das informações e na sua promoção. Dada a importância da necessidade para realização de treinamentos aos empregados, torna-se relevante desenvolver esse tema levando em conta os seus diferentes aspectos, uma vez que ao se treinar um empregado, este pode se sentir prestigiado perante sua empresa, pois desta forma ela demonstra sua preocupação em capacitar bem seus profissionais, dando-lhe a oportunidade de crescimento pessoal e profissional.

Ter colaboradores treinados, motivados são essenciais para o sucesso de qualquer empresa, uma vez que a empresa ganha, o empresário ganha, os funcionários ganham, enfim, todos ganham.

Esse estudo enriquece o conhecimento acadêmico uma vez que a busca de conhecimentos permite desenvolver o que foi aprendido ao longo do curso e desperta reflexões, também ajuda a compreender o universo das organizações e a importância da administração de pessoas como uma ferramenta de desenvolvimento de pessoas e valorização do ser humano.

Geral:

Conhecer e avaliar a percepção dos colaboradores dos Correios de Cabo Verde em relação a implementação do treinamento como elemento integrante da política organizacional.

Específicos:

* Verificar se os Correios de Cabo Verde investe na implementação do treinamento
* Conhecer a percepção dos colaboradores e dos responsáveis sobre a importância do treinamento,
* Avaliar a satisfação dos colaboradores sobre o treinamento ofertado pela empresa

Hipóteses:

* A empresa Correios de Cabo Verde promove a implementação do treinamento para atender as necessidades da instituição e melhorar o desempenho dos trabalhadores.

* Os colaboradores da empresa CCV, conhecem a técnica do treinamento e a consideram como uma ferramenta importante que permite aumentar o conhecimento e a produtividade da empresa.

Tipo de Investigação:

Os procedimentos metodológicos foram importantes ferramentas de auxílio, para a realização desse estudo, pois permitiram através do conhecimento dos métodos e técnicas de pesquisas realizar de um modo científico a colecta de dados para então conhecer e avaliar a percepção dos colaboradores dos Correios de Cabo Verde em relação a implementação do treinamento como elemento integrante da política organizacional. Para a realização dessa pesquisa, um longo caminho foi percorrido, onde no primeiro momento se fez uma observação do ambiente organizacional, no momento do estágio na organização, para levantar dados pretendidos.

Para o delineamento da pesquisa, foi adaptado o Método do Estudo de Caso que se caracteriza por um meio de organizar dados de um caso específico, isto é, de uma organização e um sector determinado. Esse método é útil quando o fenômeno a ser estudado é amplo e complexo, em que o corpo de conhecimentos existente é insuficiente para suportar a proposição de questões causais e nos casos em que o fenômeno não pode ser estudado fora do contexto em que naturalmente ocorre.

Para o autor, o Método do Estudo de Caso é um método das Ciências Sociais e, como outras estratégias, têm as suas vantagens e desvantagens que devem ser analisadas à luz do tipo de problema e questões a serem respondidas, do controlo possível ao investigador sobre o real evento comportamental e o foco na atualidade, em contraste com o carácter do método histórico.

Técnicas de Pesquisa:

As técnicas de pesquisas utilizadas foram: pesquisa bibliográfica, pesquisa documental e observação. Para o desenvolvimento da pesquisa desse trabalho foram utilizadas todas essas técnicas de pesquisas, uma vez que a pesquisa bibliográfica permite buscar bases teóricas e premissas de vários autores que podem orientar quanto ao tema escolhido.

A observação é uma técnica de colecta de dados para conseguir informações e utiliza os sentidos de observação de determinados aspectos da realidade”.

O instrumento de colecta de dados também se deu através entrevistas realizadas aos colaboradores, com questões abertas, com o auxílio do gravador, com a permissão dos participantes, o que ajudou no auxílio no levantamento de dados pretendidos, com o objectivo de poder realizar uma análise e interpretação dos dados mais profunda sobre a percepção dos colaboradores da empresa estudada em relação a implementação do treinamento como política organizacional.

Dessa forma se sentiu a necessidade de ampliar a colecta de dados não só por observação para não correr o risco de analisar os factos sobre uma óptica limitada. No estudo de campo, o pesquisador realiza a maior parte do trabalho pessoalmente,pois é enfatizada importância de o pesquisador ter tido ele mesmo uma experiência direta com a situação do estudo.

Para a realização do trabalho optou-se por um estudo qualitativo. A pesquisa qualitativa é predominantemente descritiva, onde os dados colectados são mais uma forma de palavras ou figuras do que números. Estes dados incluem entrevistas transcritas, notas de campo, fotografias, produções pessoais, depoimentos ou outra forma de documento. O pesquisador qualitativo tenta analisar os dados em toda sua riqueza, respeitando, no possível, a forma de registro ou transcrição. Na abordagem investigativa de âmbito qualitativo nada é trivial, toda manifestação tem potencial para fornecer pistas importantes na construção e compreensão do fenômeno estudado.

O método qualitativo é aquele capaz de incorporar a questão do significado e da intencionalidade como inerentes aos atos, às relações, e às estruturas sociais, sendo essas últimas tomadas tanto no seu advento quanto na sua transformação, como construções humanas significativas.

Foram realizadas entrevistas aos colaboradores da empresa, com o objectivo de explorar dados sobre como é conduzido o treinamento ou como são preparados os colaboradores para a execução das suas tarefas dentro da organização, sendo a entrevista aberta e gravada, mediante o consentimento do mesmo. A entrevista dividia-se em duas partes, sendo a primeira parte a identificação do inquirido, o seu vínculo com a organização e a sua habilitação literária. A segunda parte contava com questões totalmente abertas, onde os entrevistados podiam expressar melhor as suas posições.

Público alvo:

No universo de 40 trabalhadores, participaram do estudo 20 colaboradores dos Correios de Cabo Verde. Sendo que abarcam 50% do total do universo, considerou-se como sendo uma amostra representativa.

4 Análise da Literatura I:

Tendo em conta a literatura, pode-se verificar que vários autores vêm se preocupando com os aspectos conceituais da área de treinamento. Na época atual, considerada como a era da informação, em que a tecnologia aliada à globalização econômica decreta novas formas de progresso e comunicação, as empresas não têm outra alternativa a não ser empenharem-se nesta empreitada da modernidade. Então, as organizações, utilizando-se do treinamento, programam-se com a finalidade de manter seus funcionários a par das novas técnicas e conceitos que se alteram constantemente (Pastore, 1996).
O treinamento, a partir dos anos 20, era uma instituição tradicional, que foi evoluindo qualitativamente. O autor identifica cinco fases na evolução do treinamento: subdesenvolvimento, em desenvolvimento, em decorrência do início industrial, industrialização avançada e pós-industrialização. O autor explicita que essa evolução corresponde às necessidades geradas em comum acordo com o processo de industrialização.
A partir dos anos 70, com a busca da competitividade ocasionada pela rápida evolução tecnológica, a eficiência dos negócios passou a depender mais da contínua aprendizagem das pessoas, ficando em segundo plano a autoridade da gerência. Ou seja, a preocupação das organizações estava em acelerar a capacitação, e não em manter pessoas autoritárias em seus cargos de comando (Malvezzi, 1994). Facto esse, distinto da concepção taylorista/fordista, em que o planeamento e a execução das atividades do trabalho localizavam-se em esferas estanques e diferenciadas na organização. Posteriormente, com o crescimento tecnológico, já na década de 80, verifica-se na literatura revisada que as organizações passaram a investir recursos nos programas de treinamento e na capacitação de todos os níveis hierárquicos, como tentativa de ampliar sua margem de atuação no mercado competitivo (idem).
Segundo os autores Carvalho e Nascimento (1997), o treinamento é um processo que auxilia o empregado a adquirir eficiência no seu trabalho presente ou futuro, através de apropriados hábitos de pensamento, ação, habilidades, conhecimentos e atitudes. Para Magalhães e Borges-Andrade (2001), o treinamento pode ser como um instrumento administrativo de vital importância para o aumento da produtividade do trabalho, e também como um fator de auto-satisfação do treinando, constituindo-se um agente motivador comprovado. Abrange uma somatória de atividades que vão desde a aquisição de habilidade motriz até o desenvolvimento de um conhecimento técnico complexo, incluindo também a assimilação de novas atitudes, bem como modificações de comportamentos em função de problemas sociais amplos.
Davis e Newstrom (1992) consideram que o treinamento deve ser um processo contínuo, que prepare o indivíduo em sua totalidade, uma vez que as mudanças sociais são constantes e o homem é o agente responsável pela implementação destas mudanças na sociedade. Esclareceram que as organizações tiveram que mudar a visão de treinamento como algo separado e sozinho, para um evento completamente integrado com as estratégias da organização. Para Gil (1994) o treinamento nas organizações tem sido desenvolvido com diferentes enfoques. Nas primeiras décadas do século XX, assumiu a forma de adestramento, visando os aspectos físicos do trabalho, período coincidente com a hegemonia da Escola Clássica de Administração. O homem não era tido como um ser identificado com a organização, mas que essencialmente trabalhava em função do dinheiro.
Com o aparecimento da Escola das Relações Humanas, o treinamento passou a abranger aspectos psicossociais do indivíduo, visando a capacitação dos trabalhadores para o desempenho das tarefas, mas também com objetivos voltados para o relacionamento interpessoal e sua integração organizacional. Garay (1997) relata que existem diferenças significativas entre qualificação e treinamento. A primeira poderia ser definida com base no tempo de experiência do trabalhador e é adquirida de forma individual ou colectiva, tendo em vista as exigências do posto de trabalho; já a segunda seria um instrumento de conhecimento, favorecendo o saber tanto teórico, quanto prático dos trabalhadores.
Considerando a consequência do treinamento tanto para as pessoas quanto para as organizações, Bricchi (1998) alerta para alguns obstáculos que precisam ser ultrapassados a fim de que o treinamento promova sucesso e satisfação a ambas as partes engajadas na sua execução. Um deles concerne à resistência individual à mudança já que, por vezes, os programas fixam-se nos aspectos técnicos, deixando questões referentes a atitudes à margem. Por exemplo, uma modificação na forma de operar uma máquina pressupõe mudanças no manuseio, comportamento e maneira de pensar, o que não acontece, caso o colaborador não seja consciencializado do motivo de tal circunstância.
Para o autor (idem) as pessoas sofrem com o desconforto ou insegurança gerados por factores relacionados indiretamente com o treinamento. Deste modo, para que o treinamento dê resultados não se pode abster da vontade do ser humano de apreender, reciclar-se e mudar. Diante disto, a autora enfatiza a importância de atentar-se para pontos como as percepções do funcionário e da empresa quanto ao que precisa ser melhorado que devem ser compatíveis; o funcionário deve ter potencial e estar motivado para aprender, além de ter suas ansiedades e medos detectados; os princípios e valores implícitos no conteúdo devem ser praticados pelos superiores; e o objectivo final a ser atingido deve estar bem definido.
Na revisão da literatura sobre treinamento, Salas e Cannon-Bowers (2001) delineiam as etapas necessárias para a realização de um treinamento eficaz e os principais achados, nomeadamente:
* Condições antecedentes ao treinamento (características individuais, motivação para treinamento, pré-condições ambientais);
* Métodos de treinamento e estratégias institucionais (Ex.: aprendizagem específica, tecnologia de ensino e treinamento a distância, jogos e treinos baseados em simulação, equipes de treinamento); e
* Condições pós-treinamento (avaliação do treinamento e transferência de treinamento manutenção e generalização do comportamento).
Segundo os autores (idem), uma possível estratégia envolveria a análise organizacional e da tarefa, respondendo onde o treinamento é necessário, quais necessidades precisam ser atingidas e quem o necessita, todavia, esta é uma possibilidade que precisa ser melhor estudada. Sob o ponto de vista de Rocha (1998), a identificação correta das necessidades de treinamento e desenvolvimento é crucial para que os objetivos sejam alcançados com êxito. O autor notifica ainda haver expectativas tanto da empresa quanto do colaborador, que originam dúvidas e anseios frente ao treinamento.
Segundo Macian (1987), o grande dilema do processo de treinamento empresarial é que de um lado existe a necessidade de se especializar o funcionário, montando seu perfil em função dos moldes de conduta previstos pela empresa, o que de certa forma corresponde a um processo de instrumentalização do homem; de outro lado, existe o dever de não aprisionar a criatura humana a regras e padrões predeterminados, não só por um problema de consciência moral, como pelas consequências desastrosas que podem advir para a própria empresa, decorrentes da produção de um protótipo de robô, morto em termos de criatividade e imaginação, incapaz de propor novos processos ou de transpor fronteiras tradicionais na busca de novas propostas. Portanto, para autora, nunca deve ser ignorada a dimensão pessoal nos planos de treinamento, garantindo ao indivíduo sua condição de criatura humana, capaz de atuar conscientemente como um agente de mudança do cenário produtivo.

Treinamento “ é um processo de assimilação cultural a curto prazo, que objectiva reparar ou reciclar conhecimento, habilidades ou atitudes relacionadas diretamente à execução de tarefas ou à sua optimização no trabalho” (Marras 2001, p. 145).
Treinamento “ é uma maneira eficaz de delegar valor às pessoas, à organização e aos clientes. Ele enriquece o patrimônio humano das organizações”. (Chiavenato 1999, p. 294).
Organização - “grupo social deliberadamente orientado para a realização de objetivos, que, de forma geral, se traduzem no fornecimento de produtos e serviço, atuando num determinado contexto ou ambiente, com vista a atingir um objectivo pré-determinado através da afetação eficaz de diversos meios e recursos disponíveis, liderados ou não por alguém com as funções de planear, organizar, liderar e controlar”. (Maximiano 2004; p. 27).
Política organizacional – “compreende as ações empreendidas numa organização, visando adquirir, desenvolver e aplicar poder e outros recursos, de modo a influir sobre escolhas ou favorecer interesses de pessoas ou grupos, em situações de conflito e incerteza. (Maximiano 2004; p. 30).
Recursos Humanos “É o conjunto de servidores ou colaboradores que desempenham suas funções de modo interligado entre si e demais sectores, em prol do sucesso da organização. (Chiavenato, 1994, pág. 29).
Administração de Recursos Humanos – “ consiste no planeamento, na organização, no desenvolvimento, na coordenação de técnicas capazes de promover o desempenho eficiente do pessoal”. Chiavenato (1994, p 184).

Referencial Teórico:

Segundo Chiavenato (1994, p.22), a Administração Científica, fundada por Taylor e seus seguidores nos meados XVIII, representa a primeira tentativa de criar uma Ciência da Administração para as organizações. Iniciou-se com uma experiência concreta no trabalho de operários, com ênfase nas tarefas e no conceito de homem econômico, ignorando que o trabalhador é um ser humano e social. Além disso, para a Administração Científica a única fonte de motivação do trabalhador é o salário. Ainda de acordo com o autor (idem, 1994, p. 134), a administração de Recursos Humanos consiste em planeamento, organização, desenvolvimento, coordenação e controlo de técnicas capazes de promover o desempenho eficiente do pessoal. Ao mesmo tempo, a empresa representa o meio que permite às pessoas que com ela colaboram para alcançar os objetivos individuais relacionados direta ou indiretamente com o trabalho.
Chiavenato (1994, p.117) afirma que, sob essa concepção, considera que os trabalhadores são criaturas sociais complexas, com sentimentos, desejos e temores; as pessoas são motivadas por certas necessidades e alcançam suas satisfações através dos grupos com os quais interagem, a supervisão e liderança influenciam o comportamento das pessoas e, as normas do grupo funcionam como mecanismos reguladores do comportamento dos membros. Partindo desse pressuposto, administrar os recursos humanos significa conquistar e manter pessoas na organização, trabalhando e dando o máximo de si, com uma atitude positiva e favorável.
De acordo com o autor, seus principais objetivos dividem-se em três, dos quais o primeiro consiste na criação, manutenção e desenvolvimento de um contingente de recursos humanos com habilidade e motivação para realizar os objetivos da organização; o segundo consiste na criação, manutenção e desenvolvimento de condições organizacionais de aplicação, aprimoramento e satisfação plena dos recursos humanos e alcance dos objetivos individuais; e o terceiro consiste em alcançar a eficiência e a eficácia com os recursos humanos disponíveis.
Chiavenato define treinamento empresarial como um processo educacional que leva o indivíduo a adquirir competências para exercer um cargo ou função em uma organização. Segundo ele, “o treinamento envolve a transmissão de conhecimentos específicos relativos ao trabalho, atitudes frente a aspectos da organização, da tarefa e do ambiente e desenvolvimento das habilidades” (Chiavenato, 1994, p. 102). Em seu conceito, o treinamento vai além de aprender algo. Torna-se um ato intencional de fornecer subsídios para que o indivíduo desenvolva capacidade de aprender, de tal forma que venha a estimular mudança de comportamento, buscando a aquisição de novos conhecimentos.
Nesse contexto, o treinamento relaciona-se ao ato de mudança comportamental positiva e benéfica para a organização. Entende-se que treinamento tem como finalidade melhorar o desenvolvimento profissional do ser humano na sua organização, e no desempenho das suas funções além de ser o processo que visa à preparação e ao aperfeiçoamento das habilidades e dos conhecimentos dos funcionários de uma organização.
Segundo o autor, “o treinamento deve simplesmente tentar orientar essas experiências de aprendizagem num sentido positivo e benéfico, suplementá-la, e reforçá-la com atividade planeada a fim de que os indivíduos em todos os níveis da empresa possam desenvolver mais rapidamente seus conhecimentos e aquelas atitudes e habilidades que beneficiarão a eles mesmos e à empresa”. (Chiavenato1994, pag. 511). De acordo com o autor (idem, 1999 p. 294), quase sempre o treinamento tem sido entendido como o processo pelo qual a pessoa é preparada para desempenhar de maneira excelente as tarefas específicas do cargo que deve ocupar. Modernamente, o treinamento é considerado um meio de desenvolver competências nas pessoas para que elas se tornem mais produtivas, criativas e inovadoras, a fim de contribuir melhor para os objetivos organizacionais.
Chiavenato (1999, p. 294) afirma que, a base primordial para atingir os objetivos de uma instituição, inicia-se pelo treinamento e desenvolvimento das pessoas. O autor comenta que os principais objetivos do treinamento são:
* Preparar os funcionários envolvidos, para a execução imediata das diversas tarefas dentro da organização;
* Desenvolvimento do pessoal, proporcionando oportunidades, visando um crescimento horizontal e vertical nas formações e não apenas em seus cargos atuais;

5 Análise Da Literatura II:

* Por último criar um clima mais satisfatório entre empregados, mudando as atitudes das pessoas, aumentando a motivação e tornando-os mais receptivos às técnicas de supervisão e gerência.
O autor explica que, o termo educação é relativo à preparação da pessoa para o ambiente dentro ou fora do trabalho, ou seja, no longo prazo, já o treinamento é “um processo educacional de curto prazo aplicado de maneira sistemática e organizada através do qual as pessoas aprendem conhecimentos, habilidades e competências em função de objetivos definidos”. (Chiavenato 1994, p. 402).
De acordo com Chiavenato (1999, p. 294) o treinamento é uma maneira eficaz de delegar valor às pessoas, à organização e aos clientes. Ele enriquece o patrimônio humano das organizações. Acrescenta que é importante lembrar que existe uma diferença entre treinamento e desenvolvimento das pessoas. Uma vez que o treinamento: tem a finalidade de melhorar as habilidades do profissional no desempenho de suas funções. Já o desenvolvimento de pessoas tem o foco voltado a novos cargos a serem abertos na organização com novas capacidades e habilidades a serem aprendidas pelo empregado.
Segundo o autor (idem) o treinamento é orientado para o presente. Sabe-se que a principal estratégia para a realização do treinamento é a estrutura preparada e desenvolvida pela organização. Pois, este processo deve estar equilibrado em uma linha de realizações. Ainda acrescenta que o treinamento é um processo cíclico e contínuo composto de quatro etapas: diagnóstico, desenho, implementação e avaliação. O importante é lembrar que o treinamento tem a responsabilidade de atingir níveis de desempenho estabelecidos pelas organizações, através da continuidade do seu desenvolvimento.
O treinamento (ibidem) é o processo de ensinar aos novos empregados as habilidades básicas que eles necessitam para desempenhar seus cargos de maneira excelente. Um dos propósitos citados do treinamento é aumentar a produtividade dos indivíduos em seus cargos, influenciando seus comportamentos. De acordo com o mesmo, o treinamento pode ser dividido em quatro (4) conteúdos podendo ser utilizados conjuntamente ou separados, como:
* Transmissão de informações: normalmente são informações genéricas, sobre o trabalho como informações sobre a organização, seus serviços, suas políticas, regras e regulamentos, entre outros.
* Desenvolvimento de habilidades: habilidades, destrezas e conhecimentos relacionados com o desempenho do cargo atual;
* Desenvolvimento ou modificações de atitudes: aumento de motivação, desenvolvimento da sensibilidade quanto aos sentimentos e reações das outras pessoas, aquisição de novos hábitos e atitudes;
Em todo processo de treinamento deve-se ter o conhecimento de quem vai ser treinado e os recursos (entrada); posteriormente o processo deve ser avaliado e planeado (programas de treinamento) e aplicados conforme a sua necessidade (saída). Após todo o processo deverá ser realizada sua avaliação (retroação) (Chiavenato p. 499). Ainda acrescenta que o processo de treinamento assemelha-se a um modelo de sistema aberto, conforme a figura abaixo.

Treinamento e sua Evolução Histórica

O treinamento na sua historicidade, segundo Mattos (1992), retrata três fases da evolução. A primeira delas enfatiza, o homem-objecto, do qual era concebido como meramente instrumento, cujo objectivo principal era a produtividade por excelência. Aqui o indivíduo não tinha identificação com a organização, considerado um equipamento sofisticado. O treinamento neste período era uma espécie de adestramento. Na segunda fase, o homem era visto como recurso adicional, onde a maior preocupação neste período era o “aprimoramento das habilidades” , já com a integração do indivíduo com a organização, devido ao movimento de relações humanas, porem ainda centralizado na produtividade.
Em outros estudos (Tonioli & Machado, 1987), foi demonstrado que alguns factores sociais seriam importantes para o homem dentro das organizações. Sendo assim, a organização exercia o papel de qualificá-lo para uma boa atuação, levando em consideração que ele teria que se aproximar com o trabalho e com a empresa. Nesse âmbito, foram desenvolvidas políticas considerando as necessidades da empresa ou de um grupo, e não de cada indivíduo. A terceira e presente fase mostra o homem como indivíduo complexo, capaz de expressar atitudes e comportamentos em sua totalidade social, política, familiar e profissional, de maneira crítica e reflexiva.
E ainda, para Tonioli & Machado (1987), o treinamento, muda de concepção, passando a ser visto como um processo de desenvolvimento e aprendizagem contínua, tornando-se uma via para que as organizações alcancem suas metas e os seus objetivos.

Treinamento como uma Ferramenta de Capacitação

Neste capítulo será abordada a importância de treinamento nas organizações como forma de desenvolvimento e capacitação das equipas de trabalho. As elaborações de programa de treinamentos e assim de programa de integração, que é uma das classificações de treinamento.
Segundo Gil, (1994) o ambiente dinâmico das organizações requer o desenvolvimento de ações voltadas à constante capacitação das pessoas com vista em torná-las mais eficazes naquilo que fazem. O autor ainda acrescenta que desenvolver pessoas é mais do que passar informações e trabalhar suas habilidades e sim ajudar as pessoas modificarem seus antigos hábitos e desenvolver novas atitudes aprimorando seus conhecimentos. Nessa mesma linha, é essencial que o treinamento esteja voltado de forma que as pessoas envolvidas na organização estejam preparadas para situações inusitadas e de incerteza para que diante do dinamismo que a organização é envolvida, toda equipa esteja capacitada e eficaz em suas atividades desenvolvidas. Seguindo em raciocínio, o autor explica que, dentre as atividades de gestão de pessoas, treinamento é sem dúvida uma das áreas que melhor viabiliza as ações e desenvolvimento da gestão da qualidade de vida no trabalho.
Treinamento é o processo de ajudar o empregado a adquirir eficiência no seu trabalho presente ou futuro, através de apropriados hábitos de pensamentos e ações, habilidades, conhecimentos e atitudes” (Carvalho e Nascimento, 1997, pág 32). Os autores já referidos ainda acrescentam que faz parte dos objetivos de treinamento desenvolver o espírito de integração na equipa de trabalho.
Conforme os autores Carvalho e Nascimento (1997), devido ao facto de grande número de pessoas terem pouca formação acadêmica, a capacitação é um inquestionável indicador de oportunidades para os profissionais de treinamento contribuir com suas organizações. Acrescenta que além de treinamentos destinados a resolver problemas e atender necessidades, há aqueles que seguem uma orientação mais estratégica. Ainda acrescenta que, todas as ações planeadas para o treinamento devem estar direcionadas para o alcance dos objetivos organizacionais.
Milkovich e Boudreau (2000, p.338) acrescentam que, o treinamento é apenas um dos componentes do processo de desenvolvimento que incluem todas as experiências que fortalecem e consolidam as características desejáveis em termos de seus papéis funcionais. Nesse sentido como se pode observar nesses autores, o treinamento como ferramenta de capacitação é uma arma poderosa para que os funcionários estejam preparados, principalmente quando ingressam na organização onde o novo sempre é um pouco assustador.

Treinamento: A Ferramenta para o Desenvolvimento e para a produtividade

A necessidade de avaliar o desempenho e desenvolver o treinamento nas organizações surgiu de forma sistemática no início do século XX. Com o objectivo de avaliar e incrementar a produtividade do trabalhador a partir de uma análise científica e com o crescimento das relações humanas, em um esforço combinado do teórico e do empírico, tornou-se possível sensibilizar os gestores sobre a importância em aplicar o treinamento e a avaliação, que estão diretamente relacionados à satisfação e à produtividade dos funcionários (Resende, 2004).
Conceituar treinamento não é uma tarefa fácil, pois há correntes de pensamento referindo-se e defendendo às similaridades ou diferenças entre treinamento, desenvolvimento e educação. A palavra treinar é derivada do francês trainer e significa exercitar-se para competições desportivas, adestrar, acostumar. A palavra treinamento, por sua vez compõe-se de treinar+mentor, sendo que mentor significa pessoa que aconselha, ensina ou guia (Silveira, 2004).
Lacerda (2003) definiu treinamento como uma aquisição sistemática de atitudes, conceitos, conhecimentos, regras ou habilidades que resultem na melhoria do desempenho no trabalho, obtidos por meio da análise de tarefas e princípios da tecnologia institucional. Complementa definindo que o treinamento é um processo que auxilia o empregado a adquirir eficiência no seu trabalho presente ou futuro, através de apropriados hábitos de pensamento. Para Magalhães e Andrade (2001) o treinamento pode ser visto como uma ferramenta de vital importância para o aumento da produtividade do trabalho, e também como um fator de auto satisfação do treinando, constituindo-se um agente motivador, complementa ainda que abrange uma somatória de atividades que vão desde a aquisição de habilidade motriz até o desenvolvimento de um conhecimento técnico complexo, bem como modificações de comportamentos em função de problemas sociais amplos. Comenta que a qualidade começa e termina com Educação.
Concetualmente, segundo Esculápio (2003) treinamento é considerado um processo educacional sistemático e organizado, por meio do qual as pessoas mudam o seu comportamento, adquirindo conhecimentos específicos, desenvolvendo habilidades e modificando atitudes:
* Conhecimentos (informação, saber o quê, saber o porquê);
* Habilidades (técnica, capacidade, saber como);
* Atitudes (querer fazer, identidade, determinação, convicção).
Green (2000) explica ainda que o conhecimento e as habilidades no trabalho deveriam suportar as competências essenciais e as capacidades competitivas de uma organização. Ainda, comenta da importância do conjunto de comportamentos e da dimensão social, como o convencimento da chefia e o envolvimento de colegas de trabalho no contexto do treinamento. O treinamento envolve, portanto a transmissão de conhecimentos específicos relativos ao trabalho, atitudes frente a aspectos da organização, da tarefa e do ambiente do desenvolvimento de habilidades e competências.
Lacerda e Abbad (2003) afirmam que as organizações têm questionado a eficácia das ações de treinamento, buscando avaliar o retorno de seus investimentos nessa área. No entanto, sem a intenção de esgotar o tema, pode-se afirmar que treinar, desenvolver e/ou educar, conceitos sinônimos ou complementares, são importantes alternativas para as mudanças de atitudes, conhecimentos ou habilidades necessárias ao desempenho adequado do capital humano na empresa.

6 Análise Da Literatura III:

Importância do Treinamento

Estudos empíricos e bibliográficos comprovam a importância do treinamento nas organizações, evidenciando que não treinar pessoas quando admitidas em um emprego e durante a permanência do trabalhador em uma empresa pode ser um grande erro. Deming (1990) dá grande importância ao treinamento das pessoas em ambiente organizacional, para que façam bem seu trabalho, mas há requisitos necessários para a organização, pois quando a empresa está em estado de caos (má chefia, má administração, inexistência de controle estatístico), é impossível para qualquer um dentro da organização desenvolver sua capacidade real e potencial de trabalhar de maneira uniforme ou em favor da qualidade, o autor ainda afirma que não é econômico tentar dar mais treinamento em um ambiente inapropriado como este.
Para Esculápio (2003), funciona como o principal catalisador da mudança da gestão de pessoas nas organizações, confrontando o desempenho passado e atual com novos patamares que se pretende alcançar no futuro, comenta ainda, que a capacitação contínua das pessoas para níveis cada vez mais elevados de desempenho deve ser incentivada, pois a busca da excelência e da perfeição deve ser uma jornada infinita, tanto das pessoas, quanto das organizações. A superação do despreparo em todos os níveis organizacionais poderá, portanto, ser equacionada por meio do treinamento e desenvolvimento pessoal.
Acrescenta que o treinamento vem sendo utilizado pelas empresas com o objetivo geral de desenvolver pessoas, tanto na aprendizagem de novas habilidades quanto na ampliação daquelas já existentes, uma vez que as pressões sócio-culturais, tecnológicas, econômicas e políticas direcionam as organizações contemporâneas a se adaptarem às exigências que o mercado impõe, focando mais intensamente seu capital humano.
A importância do treinamento e desenvolvimento envolve as dimensões da produtividade, das relações e da qualidade. Do ponto de vista da produtividade, procurando atingir as metas e os melhores resultados tanto pessoal quanto da organização; do ponto de vista das relações, estabelecendo vínculos e a boa comunicação, inspirando e motivando os funcionários a fazer emergir o melhor deles e da organização; e finalmente, do ponto de vista do desenvolvimento da qualidade, auxiliando indivíduos e organizações a preencherem demandas e expectativas da qualidade global da empresa (Silveira, 2004). Sousa (2001) complementa que com treinamento adequado, as equipas de trabalho podem atacar problemas complexos e crônicos, descobrindo soluções eficazes e permanentes.
A prática do treinamento e desenvolvimento proposta por Silveira (2004), se ajusta com a citada por Esculápio (2003), e que podem ser resumidas em três pontos:
* Preparar profissionais para atividades técnicas ou gerências novas ou mais complexas que as outras;
* Melhorar o desempenho nas atividades técnicas ou gerências já exercidas;
* Sensibilizar, consciencializar, promover aprendizagem tanto em relação a aspectos técnicos quanto a comportamentais ou atitudes.
O treinamento em habilidades técnicas fornece uma maneira lógica e eficaz de uma organização manter e ampliar suas competências e capacidades colectivas, fundamentais na alavancagem rumo ao domínio das novas e futuras tecnologias. Desenvolver habilidades de percepção dos novos desafios edifica a prática do pensamento crítico e altera gradativamente a cultura da organização em lidar com o novo (Lacerda; Abbad, 2003).

O Processo do Treinamento nas Organizações

No âmbito desta discussão sobre treinamento, Milkovich e Boudreau conceituam treinamento como “um processo sistemático para promover a aquisição de habilidades, regras, conceitos ou atitudes que resultem em uma melhoria da adequação entre as características dos empregados e as exigências dos papéis funcionais”. ( Milkovich e Boudreau 2000, p. 338). Na concepção desses autores o treinamento está ligado à aquisição de conhecimentos existentes e também novos conhecimentos com a intenção de melhorar o desempenho organizacional. É possível observar o treinamento como um processo de capacitação dos funcionários.
Nesta discussão do treinamento relacionado com o processo de aprendizado, Chiavenato expões que o treinamento é um “processo educacional, aplicado de maneira sistemática e organizado, através do qual as pessoas aprendem conhecimentos, atitudes e habilidades em função de objetivos definidos”. (Chiavenato, 1994, p.26). Para o autor (idem) o treinamento, numa concepção administrativa, está ligado à transmissão de conhecimentos específicos que podem a ser atribuídos a um determinado tipo de trabalho. Diante dessa discussão, Carvalho e Nascimento (1997) relatam que o treinamento é um processo educacional sendo basicamente uma contínua reconstrução das experiências pessoais. Essa mesma designação de treinamento é compartilhada por Lacerda e Abbad (2003) que observam o treinamento como um processo de aprendizagem contínua no sentido de melhorar a performance do funcionário dentro da organização.
Apesar dessas considerações críticas referentes ao treinamento, Bohlander (2003) comenta que as empresas americanas investem mais de 60 milhões de dólares a cada ano para fornecer mais de 1,7 bilhão de horas de treinamento formal. Se o treinamento não tivesse, em grande parte, um impacto positivo não se investiria tanto nessa modalidade de aperfeiçoamento. Com essa discussão, Bohlander (2003) diz que para se ter certeza que os investimentos em treinamento causem um impacto máximo no desempenho individual e organizacional, deve-se recorrer a uma abordagem sistêmica de treinamento.
Na concepção do autor essa abordagem deve envolver quatro fases: avaliação das necessidades, projeto do programa, implementação e avaliação. Neste contexto, Bohlander (2003) relata que na fase 1 é necessário realizar a avaliação das necessidades de treinamento com a intenção de verificar quais são os tipos de treinamento adequados e os métodos que proporcionarão melhor os conhecimentos, habilidades e aptidões (CHAs) que os funcionários necessitam. Com isso, esses autores expõem que é necessário realizar uma análise do ambiente, das estratégias e recursos da empresa para determinar onde a ênfase de treinamento deve ser colocada. Esta é uma análise em termos de descrição de cargos e especificação para identificar as atividades desempenhadas num cargo específico e os CHAs necessários para desempenhá-los. Por fim, uma análise no sentido de tentar identificar e determinar quais os funcionários necessitam de treinamento e quais não.
Além dessa fase inicial de exploração dos atributos organizacionais para o treinamento, Bohlander (2003) conduz suas discussões para a elaboração do programa de treinamento. A intenção dessa fase 2 é conceber o tipo de ambiente necessário para aumentar o aprendizado. Assim, o autor acredita que a concepção de treinamento deve focalizar pelo menos quatro questões relacionadas, sendo: objetivos instrumentais, prontidão e motivação do treinando, princípios da aprendizagem e características dos instrutores. Assim, com relação à fase 3 esse autor expõe que a implementação do programa de treinamento pode ser realizada através do:
(1) treinamento no local de trabalho;
(2) treinamento profissionalizante;
(3) treinamento cooperativo, estágios e treinamento governamental;
(4) instrução de sala de aula;
(5) instrução programada;
(6) métodos audiovisuais,
(7) treinamento assistido por computador (TAC); etc. Com essa apresentação o autor mostra que existe uma vinculo muito forte entre o método a ser utilizado no processo de treinamento e os objectivos e propósitos do treinamento. Verifica-se, portanto, uma grande diversificação em relação aos possíveis métodos de treinamento.
Por fim, vale discutir a fase 4 do sistema de treinamento proposto por Bohlander (2003) que se vincula a avaliação do programa de treinamento.

Tipos de Treinamento

Maciam (1987) distingue quatro tipos de treinamentos, de acordo com a população a ser atingida, aplicados nas organizações: treinamento de integração, treinamento técnico operacional, treinamento gerência e treinamento comportamental.
O treinamento de integração é realizado quando há funcionários novos que estão ingressando na organização, para isso se faz necessário à ambientação com a empresa, levando em consideração as informações precisas sobre a instituição, como por exemplo números de funcionários, os companheiros que irão atuar juntamente com o funcionário recém chegado, o público que terá contacto, políticas, benefícios, estrutura da organização, ramos de negócio etc., questões de segurança e higiene no trabalho além de quais os objetivos da empresa. Nesse tipo de treinamento, a integração como fator primordial, sendo um módulo introdutório na questão da socialização e ambientação do funcionário.
No treinamento técnico operacioanal, é aplicado para a capacitação de certas habilidades específicas que serão realizadas na tarefa. É um meio de alcançar as metas previamente estabelecidas, impulsionando a produtividade, em curto prazo, englobando as informações técnicas para o melhor aproveitamento e desenvolvimento de habilidades operacionais. O treinamento voltado para gerentes ou executivos trata-se de oferecer a essas pessoas, que não vivem numa rotina constante, conhecimentos através da história empresarial, onde ficarão mais preparados para representar a empresa e estabelecer visões do futuro da mesma, para alcançar o desempenho almejado. Este tipo de treinamento tem a vantagem de enriquecer esses gerentes no contexto da criatividade para soluções e espírito para as inovações. Desta forma, accionar nos subordinados, o desempenho produtivo, baseado “no potencial de cada um” (Macian 1987).
Em si tratando do treinamento a nível comportamental, há uma preocupação em estruturar de maneira adequada à melhoria das reações humanas, da comunicação, das habilidades intra e interpessoal no trabalho. Esse treinamento pode vir incorporado a programas técnicos, operacionais ou de outra natureza qualquer. Aqui, convém que tenha em mente as dificuldades reduzindo as expectativas sobre os resultados. Para se trabalhar esse treinamento, é preciso que o profissional tenha conhecimento nas ciências sociais, Sociologia, Psicologia etc.

7 Análise da Literatura IV:

Diagnóstico de Necessidades de Treinamento:

Para Gil (2001), o diagnóstico de necessidades de treinamento – DNT- pode ser definido como um processo de identificação de carências de indivíduos e grupos para execução de tarefas necessárias para alcançar os objetivos organizacionais. Concordando com Gil (2001), Milioni (2001) diz que o levantamento de necessidades pode estar integrado com a avaliação e validação do treinamento, pois avaliar é um processo de análise e validar é reconhecer o valor esperado do objecto de análise.
Marras (2001, p.152) afirma que o levantamento de necessidades engloba pesquisa e análise pela qual se detecta o conjunto de carências cognitivas e inexperiências cognitivas relativas ao trabalho. Segundo Chiavenato (1994), o levantamento de necessidades envolve um diagnóstico de problemas a serem sanados em três níveis: de pessoas, operações e tarefas. O levantamento de necessidades é então o primeiro passo que deve ser dado para implantação do programa de integração, sendo assim segue as análises a serem feitas, podendo demonstrar em quais sectores existem maior necessidade de treinamento.

Níveis de Análise de Levantamento de Necessidades

De acordo com Gil (2001), os três níveis de pesquisa para levantamento de necessidades são: análise organizacional, análise de tarefas e análise de recursos humanos. Para Carvalho e Nascimento (1997), o levantamento de necessidades não é uma tarefa fácil e se tratando de treinamento deve-se saber quem deve ser treinado, onde há maior urgência e qual espécie de treinamento deve ser executado. O autor explica que, a análise organizacional deve envolver todos os sectores da empresa para se entender onde há maior necessidade de treinamento, podendo ser através de questionários que os próprios funcionários respondam para poder levantarem os dados necessários para a pesquisa.
Para Gil (2001), a análise organizacional envolve toda a empresa e objectiva, a identificação em que sectores ou de que forma se deve fazer o treinamento na organização. Ainda acrescenta que o treinamento visa capacitar as pessoas para o desempenho de seus cargos, para tanto é necessário fazer o levantamento de necessidades de análise de tarefas, bem como habilidade e conhecimentos necessários para desenvolvimento das atividades.
Para Carvalho e Nascimento (1997), a análise de tarefas, também denominada de análise de trabalho ou análise de cargos, constitui colecta de informações sobre determinado cargo. Em outras palavras Chiavenato (1999, p.300) diz que a partir de exame de requisitos e especificações dos cargos, podemos determinar habilidades, destrezas e competências que as pessoas devem desenvolver. Dentro da mesma linha salientam que a análise de comportamento do empregado envolve os conhecimentos do funcionário, aptidões desenvolvidas na função e atitudes tomadas.
Gil (2001) acrescenta que a análise das pessoas consiste em verificar em que medida os empregados dispõem de conhecimentos, habilidades e atitudes requeridas para o desempenho das tarefas necessárias para o alcance do objectivo da organização. Ainda Chiavenato refere-se ao tema dizendo que “A partir do perfil das pessoas pode-se determinar quais comportamentos atitudes, conhecimentos são competências necessárias para que as pessoas possam contribuir com o objectivo organizacional”. (Chiavenato 1999, p.300).

Planeamento das atividades de treinamento

Depois de efetuado o levantamento das necessidades de treinamento a segunda etapa do processo é o planeamento das atividades de treinamento. Para Chiavenato (1994, p.254) “A programação visa a planear de acordo com as necessidades diagnosticadas. Deverão ser atendidas as seguintes questões, o que treinar? Quem treinar? Quando treinar? Onde treinar? Como treinar?”
De acordo com Chiavenato (1994) as técnicas quanto ao uso são orientadas para o processo, para o conteúdo e mistas, para realização dessa análise pode usar a estratégia de colecta de dados de dramatização, leituras, instrução programadas entre outros. O mesmo autor acrescenta, Chiavenato (1994) que as técnicas quanto ao tempo podem ser de integração (antes do ingresso na organização) ou de indução (após o ingresso na organização). Já Gil (2001), afirma que as técnicas quanto ao local podem ocorrer no local de serviço ou fora do ambiente em serviço.

Execução do treinamento

De acordo com Gil (2001), a elaboração de um plano de treinamento requer a formulação de objetivos, devem estar classificados em gerais e específicos, o objectivo do treinamento podem referir-se a conhecimentos, habilidades e atitudes. Neste mesmo sentido, Chiavenato (1999) afirma que o programa de treinamento deve estar associado as necessidades estratégicas da organização. O autor ainda acrescenta que a construção dos objetivos para projetos de treinamento deve ser efetuada por meio de uma cuidadosa ponderação entre o gestor de Treinamento e os clientes internos. De acordo com Marras (2000) a execução é a aplicação prática daquilo que foi planeado e programado para suprir as necessidades de aprendizagem detectadas na organização.
Segundo Gil, (2001) a execução do treinamento está na relação entre instrutor X treinando, a transmissão de informações necessárias para o desenvolvimento das habilidades requeridas no programa de treinamento, o instrutor utiliza-se de várias técnicas e estratégias de ensino. O autor ainda acrescenta, que as estratégias de ensino podem ser:
• Exposição: transmissão de conhecimentos verbalmente;
• Discussão em grupo: consiste em grupos de verbalização;
• Demonstração: explicação de operações através de demonstração de execução de tarefas;
• Estudo de caso: pede-se aos treinandos para avaliar e analisar por escrito um caso problema;

• Dramatização: representação de casos reais de forma simulada;
• Jogos: atividades espontâneas do grupo de treinandos onde se aprende brincando e o instrutor analisa o desenvolvimento dos treinando.
• Leituras: transmissão de informações através de textos a serem lidos;
• Workshop: reunião de treinandos para gerarem soluções para situações e problemas práticos do dia-a-dia.

Avaliação de Treinamento:

Sabe-se que a avaliação do treinamento é a etapa de verificação de todo o processo para saber se o treinamento ocorreu sem falhas. Será verificado desde a estratégia e a estrutura aplicada ao resultado alcançado pelos treinados. Segundo Marras (2001, p. 159) a avaliação de treinamento, tem por finalidade aferir os resultados conseguidos comparativamente ao que foi planeado e esperado pela organização. Entende-se que o que mais importará para a organização é estar ciente do tipo de retorno que o programa de treinamento irá trazer para a empresa. Portanto, ao terminar um treinamento deve-se avaliá-lo para saber se ele trouxe realmente retorno para a empresa.
Toledo e Milioni (1986,) comentam que, ao se investir em treinamento espera-se que haja aumento de produtividade, mudanças de comportamento, melhoria do clima humano na Chiavenato (1994, p. 517) aborda uma sequência de 09 (nove) fases no Ciclo de Treinamento. Essa etapa é responsável por avaliar se o treinamento atingiu os objetivos estabelecidos, como os funcionários absorveram o conteúdo do treinamento e realimenta a primeira fase que é o levantamento das necessidades de treinamento. Para Marras (2001), a fase da avaliação se torna difícil quando o treinamento não foi previamente planeado e organizado, ficando complicado mensurar os resultados e avalia-los, pois não se tem objetivos estabelecidos. Para a avaliação de um módulo de treinamento, as empresas, normalmente, empregam um ou mais indicativos, porém, na maioria das vezes não são corretamente utilizados, como aumento da eficácia organizacional, melhoria da imagem da empresa, redução da rotatividade de pessoa, aumento das habilidades das pessoas e produtividade, redução do índice de acidentes.
O treinamento deve ser avaliado considerando quatro critérios: reações, aprendizado, comportamento e resultados. Todos na concepção de Bohlander (2003) são importantes, mas alguns são mais fáceis de serem aplicados. Essa forma de avaliação fornece informações variadas sobre o sucesso ou não dos programas. A primeira avaliação é de simples aplicação e mensuração dos dados colectados, aqui são relatadas pelos treinandos, reações quanto ao conteúdo do curso, sala de aula, instrutor etc. (Marras, 2001).
Bohlander (2003) propõe um teste antes e outro depois do treinamento, comparandos para saber se houve uma evolução. Porém, os testes podem retratar um aprimoramento que na realidade não incidiu por causa do aprendizado, e sim por outro fator, portanto, tem que ser feita uma outra avaliação de outro grupo com as mesmas experiências que não tenha sido treinado, para se fazer uma comparação e levantar se foi realmente o treinamento que proporcionou a mudança. A terceira é a avaliação de comportamento. A subjetividade é a maior dificuldade encontrada para se fazer esse tipo de avaliação e também a comprovação imediata que o treinando obteve os resultados esperados.
A última avaliação é a de resultados, que para Bohlander (2003) pode incluir o aumento da produtividade, redução de queixas do funcionário e dos desperdícios. O mesmo autor relata que podem ser utilizados como avaliação de resultados o ROI (Retorno Sobre Investimento) e o banchmarking. Esta é ligada a comparação entre o treinamento que a empresa fornece em comparação às empresas bem sucedidas nesse campo, e aquela retrata o quanto se obtém de retorno monetário em relação ao que foi gasto com o treinamento.

Descrição de Cargos:

Para que o treinamento possa ser realizado de forma eficiente é necessário que haja uma descrição das tarefas a serem desenvolvidas em seus cargos, a fim de que o novo colaborador possa compreender de forma mais rápida as suas funções a serem desempenhadas bem como a sua relação com outros cargos.
Para Gil “Descrição de cargo é a exposição ordenada das tarefas ou atribuições de um cargo. Ela procura descrever o que o ocupante faz, como e porque faz” (Gil, 1994 p.175). Segundo Chiavenato (1994), o cargo é uma composição de todas as funções e tarefas desempenhadas pelo ocupante, que podem ser englobadas em certa posição dentro do organograma, ou autor ainda acrescenta que, em um desenho de cargos pode-se observar o conteúdo de cada cargo, dos métodos e das relações com os demais cargos. Conforme Gil (2001) atualmente as organizações baseiam-se no enriquecimento da tarefa, o que significa aumentar a responsabilidade do colaborador em alcançar os objetivos organizacionais, desta forma decorre uma maior satisfação do trabalho e liberdade pessoal.
Chiavenato (1999) afirma que a descrição de cargos é o detalhamento das atribuições ou tarefas do cargo (o que o ocupante faz), a periodicidade da execução (quando faz), e os métodos empregados para a execução dessas atribuições ou tarefas (como faz) e os objetivos do cargo (por quem faz). É basicamente, um levantamento escrito dos principais aspectos significativos do cargo e dos deveres e responsabilidades envolvidas. Então, de acordo com Marras (2001) descrição de cargos pode ser definida como um processo, onde são sintetizadas informações e padronizados os registros de cada tarefa e de modo que permita um rápido e fácil acesso as atribuições de cada cargo existente na empresa. Já a análise de cargos tem a função de registrar quais os pré-requisitos exigidos do ocupante do cargo, como por exemplo:escolaridade, experiência, responsabilidades, condições de trabalho, conhecimentos, entre outros.
Já para Bohlander (2003), a descrição de cargos é uma exposição escrita de um cargo e os deveres que ele inclui, não havendo um formato padrão para as descrições de cargos, pois estes variam de empresa para empresa. No entanto, a maioria deles contém quatro partes semelhantes, são elas: título do cargo, identificação do cargo, atribuições do cargo e requisitos do cargo.

8 Análise da Literatura V:

Técnicas de Treinamento:

O treinamento é realizado de uma maneira em que de um lado está o instrutor e do outro o aprendiz. Os aprendizes são os empregados de qualquer nível hierárquico da empresa que estejam necessitando aprender, ou melhorar seus conhecimentos sobre alguma atividade de trabalho. Os instrutores são as pessoas de qualquer nível hierárquicos da empresa que podem ser experientes ou especializados em alguma atividade ou trabalho, que transmitem seus conhecimentos de forma organizada e clara para os aprendizes. Então, os instrutores e os aprendizes podem ser os auxiliares, os chefes, os encarregados, gerentes de treinamento ou até mesmo os gerentes da empresa (Fayol, 1994).
As técnicas educacionais de treinamento servem para serem utilizadas no programa de treinamento para optimizar a aprendizagem, ou seja, para alcançar uma maior aprendizagem com um menor dispêndio de esforço, tempo e dinheiro. Depois de uma determinada natureza das habilidades, conhecimento ou comportamento terminal desejados com o resultado do treinamento, o próximo passo é escolher as técnicas que vão ser usadas no programa de treinamento. Essas técnicas podem ser classificadas quanto ao uso, tempo e local de aplicação (Kootz, 1994).
As Técnicas orientadas para o conteúdo são formuladas para a transmissão de informações de conhecimentos como o uso da técnica de leitura, dos recursos audiovisuais, instrução programada e instrução assistida por computador (Chiavenato, 1999). Técnicas orientadas para o processo são formuladas para mudar atitudes, desenvolver consciência de si e de outros e desenvolver habilidades inter-pessoais. São as que fazem a integração entre os treinandos para fazer a mudança de comportamento ou atitude, é mais do que simplesmente transmitir conhecimentos cognitivos.
Alguns processos são utilizados para desenvolver intra-visão inter-pessoal que é a consciência de si e de outros para mudar as atitudes e desenvolver relações humanas como a liderança. Entre as técnicas orientadas para o processo estão o role-playing, o treinamento da sensibilidade, o treinamento de grupos-T, e etc (Chiavenato, 1999).
Técnicas mistas são as técnicas que não só transmite informações, como também procuram mudar atitudes e comportamentos. São usadas não apenas para transmissão de conhecimento substantivo ou conteúdo, mas também para alcançar objetivos estabelecidos para as técnicas mais orientadas. Das técnicas mistas, as que se sobressaem são os métodos de conferência, estudos de casos, simulações e jogos e várias técnicas on the job (Chiavenato, 1999).

Técnicas de Treinamento quanto ao Tempo:

Segundo Kootz, (1994) o treinamento de indução ou de integração à empresa procura adaptar o novo empregado à empresa e ao ambiente social de onde irá trabalhar. É possível a empresa obter vantagens com a introdução correta do empregado ao novo trabalho devido a essas vantagens:
* Redução do tempo perdido do empregado, pois ao ingressar na empresa, o empregado recebe todas as informações que ele necessita sobre a empresa, como as normas, regulamentos, procedimentos e sobre o cargo que irá ocupar, de maneira que sua adaptação seja a mais rápida possível.
* Redução das demissões de umas ou ações corretivas que possam efetuar-se, devido ao conhecimento dos regulamentos da empresa e a consequências e penalidades providas de sua violação.
* Cabe ao supervisor explicar o novo empregado seu real posição na empresa, antes que ele seja informado erroneamente a este respeito.
* Fornecimento de uma arma segura ao novo empregado para que possa vencer o medo do desconhecido, que atinge todos os que se vêem diante de uma nova situação que poderá dificultar o alcance de sua produção ideal.
Dentro de uma empresa haverá em todos os momentos alguém sendo treinado em alguma coisa. Mas para que o treinamento se torne eficiente, deverá ser um processo que obedeça a uma programação geral que interesse aos empregados e a empresa (Kootz, 1994). Ainda acrescenta que o treinamento depois do ingresso no cargo pode ser dividido em dois aspectos:
treinamento no local de trabalho, ou seja, em serviço; e o treinamento fora do local de trabalho.

Técnicas de Treinamento quanto ao local de Aplicação:

O treinamento no local de trabalho é desenvolvido durante a execução das tarefas da produção, ou seja, no próprio local de trabalho, já o treinamento fora do local de trabalho é feito em uma sala ou local preparado para essa atividade (Fayol, 1994). De acordo com Chiavenato (1999), o treinamento no local de trabalho propícia mais aprendizado, pois o empregado aprende enquanto trabalha, não requer acomodações ou equipamentos especiais sendo o ensinamento mais comum aos empregados. As modalidades do treinamento no trabalho são:
* Admissão de aprendizes a serem treinados em certos cargos;
* Treinamento em tarefas;
* Rodízio de cargos;
* Enriquecimento do cargo, etc.
O treinamento fora do local de trabalho nem sempre é tão direcionado ao trabalho, sendo este usado para suplementar o treinamento em serviço. Assim, a maior vantagem que o treinamento fora do local de trabalho traz é que o treinando dedica uma atenção maior ao treinamento, enquanto no outro treinamento isso não é possível porque o empregado está envolvido nas tarefas da produção (Chiavenato, 1999).
As principais técnicas de treinamento fora do trabalho são: aulas expositivas, filmes e televisão, estudos de caso, discussão em grupo, dramatização, simulação, instrução programada (Kootz, 1994).

Cultura Organizacional:

A cultura organizacional é um importante elemento do processo de socialização, onde o novo funcionário aprende a história da organização e os padrões já estabelecidos, dessa forma o colaborador que ingressa na organização preserva a cultura já existente. As organizações possuem uma cultura própria peculiar que as diferenciam e forma o conjunto que realça os seus costumes, suas crenças e valores (Marras, 2001).
Conforme Chiavenato (1999), a cultura organizacional reflete as percepções dos dirigentes e funcionários e mostra a mentalidade que predomina na empresa. Acrescenta que a cultura organizacional traduz como os empregados percebem características da cultura de uma empresa, indiferente se eles gostam ou não dela. É uma conjuntura de características fundamentais que a organização valoriza. Segundo Chiavenato (1994), a cultura organizacional se caracteriza pela aceitação implícita de seus membros. É também reforçada pelo próprio processo de seleção que elimina as pessoas com características discrepantes como os padrões da organização.
De acordo com Marras (2001), os componentes da cultura são:
* Valores: crenças e conceitos que estabelece os padrões de comportamento;
* Ritos: o que é praticado no dia-a-dia, celebrações, iniciação;
* Mitos: interpretação de factos não concretos.
* Tabus: orienta os comportamentos e atitudes, principalmente no que diz respeito às questões de proibições.
Chiavenato (2004), a cultura organizacional considerada como familiar é aquela em que um ou mais membros de uma família exerce considerável controlo administrativo sobre a empresa, por possuir parcela expressiva da propriedade do capital. E dessa forma existe valorização da relação afetiva em detrimento às relações organizacionais, valorização da antiguidade que supera a cobrança de eficácia ou competência. Segundo o autor, (2001), a Cultura Organizacional se refere a uma rede informal aferida pelas expressões de espontaneidade, descontração e laços informais. Assim, os modelos de avaliação funcional, consequentemente, também para avaliar a eficácia de treinamentos adaptados em empresas sob gestão não familiar, não são auto-aplicáveis nas de gestão familiar, precisam ser alterados para obterem sucesso ou simplesmente não podem ser aplicados.

9 Análise Da Literatura VI:

Chiavenato (1994), explica que as pessoas aprendem a cultura organizacional de várias formas, dentre elas, podemos citar:
* Histórias – O histórico da organização, contos e passagens, lembranças sobre dificuldades entre outros;
* Rituais e cerimônias – comemorações ou reuniões de confraternização;
* Símbolos materiais – arquitetura do edifício, salas, mesas, o tamanho do arranjo físico;
* Linguagem – as formas como as pessoas se comunicam dentro da organização, a forma como essa linguagem é utilizada demonstra a sua cultura e também como são tratados seus clientes ou fornecedores.
Entende-se dessa forma como é importante o conhecimento da cultura organizacional no processo de integração de novos funcionários e também o envolvimento das lideranças nesse processo.

Métodos e Técnicas do Treinamento:

Neste item aborda-se os principais métodos e técnicas utilizados no processo de treinamento. Carvalho (1997) estipula a diferença entre o método de treinamento e a técnica de capacitação. O primeiro constitui-se em um conjunto de técnicas que regulam as ações voltadas para o processo de formação. O segundo é um procedimento didático empregado pelo instrutor, cuja finalidade é contribuir para a realização de parte da aprendizagem do treinando a que se propõe o método.

Método Prático:

É o método no qual o indivíduo aprende com a experiência que vai adquirindo ao longo do tempo com a prática, ou seja, aprende fazendo. É considerado um dos métodos mais antigos do mundo e a sua maior vantagem está na obtenção de resultados a curto prazo, pois não há um espaço de tempo entre a produção e a aprendizagem, podendo avaliar o desempenho do aprendiz quase que imediatamente. Entretanto, este método influencia diretamente no comportamento do indivíduo, limitando a sua criatividade e fazendo-o acreditar que aquela é a única forma correta de ação. As técnicas utilizadas são:

Entrevistas:

É uma técnica que possibilita a aquisição de informações sobre o aprendizado do treinando através de uma conversa com um profissional da área, ocorrendo a obtenção de uma visão prática dos conteúdos aprendidos.

Estágios:

É uma técnica que possibilita o treinando aplicar o seu aprendizado teórico através da prática em uma instituição.

Método conceptual:

É o método de aprender pela teoria, ou seja, adquirir conhecimento através de novos conceitos. É considerado o principal instrumento de educação, pois estimula o senso crítico e a criatividade do treinando. Todavia, não garante a transferência da aprendizagem para a situação da realidade, pois não afeta o comportamento, limitando-se a opiniões ou a adesão a raciocínios lógicos. São utilizadas as seguintes técnicas:

Debates:

É uma técnica verbal em que um determinado assunto ou tema será discutido por dois ou mais grupos com diferentes pontos de vista. Geralmente o debate termina com o predomínio de alguns pontos de vista, complementando e ampliando o tema discutido em forma de conclusões.

Explanação do instrutor:

É uma técnica que usa o instrutor como veículo principal para reparar o conhecimento, com a predominância da palavra oral.

Explanação dos alunos:

É a técnica em que o treinando realiza uma exposição verbal, apresentando suas contribuições sobre o tema. A habilidade do apresentador também influencia no sucesso desta técnica.

Material impresso:

É a técnica que utiliza livros e textos para reparar novos conceitos aos treinandos. A qualidade de impressão e a linguagem usada influenciam na motivação dos treinandos e respectivamente no sucesso desta técnica.

Painéis:

Consiste na discussão entre especialistas perante um auditório, tratando um determinado assunto sob diferentes pontos de vista e confrontando-os entre si. Logo em seguida, a plateia encaminha as perguntas. O objectivo desta técnica é gerar polêmica.

Método Simulado:

É o método de aprendizagem por imitação da realidade. Funciona como uma vivência simulada dos conceitos e teorias, é o mais adequado para desenvolver as habilidades manuais, verbais e de relacionamento dos treinandos. Segundo Vargas "a simulação é a representação de uma situação da vida real, geralmente, requer ações e reações apropriadas ou a demonstração de uma habilidade técnica". (Vargas 1996, p.132). As técnicas mais utilizadas são:

Jogos e exercícios:

É uma técnica que utiliza jogos e exercícios dinâmicos destinados a tornar o aprendizado mais atraente e menos desgastante possível. Entretanto, a utilização de tais recursos poderá desviar a atenção dos treinandos do verdadeiro objectivo da técnica, que é a potencialização de alguma habilidade ou aquisição de conhecimentos através de um conceito.

Dramatizações:

É a técnica de simulação mais econômica, pois não envolve o uso de recursos computacionais ou de maquinaria. Consiste no emprego de atores previamente treinados com a finalidade de reparar o complemento ou a fixação de conceitos, através de representações dramatizadas ou teatralizadas.

Jogos de Empresas:

É uma poderosa técnica de ensino de habilidades empresariais, permitindo aproximar-se da situação real através de sua competitividade, regras bem definidas, conflitos e envolvimento (Sousa, 1997). Para o autor jogos empresariais são utilizados para criar um ambiente simulado dentro do qual mudanças comportamentais e aprendizagem podem ocorrer e no qual o comportamento da gerência pode ser observado.

Estudos de caso:

São discussões organizadas e sistematizadas de casos tomados na vida real no intuito de que o treinando possa identificar os objetivos da ação realizada e que sugira várias soluções alternativas em relação ao caso apresentado.

Método Comportamental:

É o método relacionado a mudança de comportamento do indivíduo em relação ao trabalho, tendo como objectivo não só alcançar as instâncias racionais das pessoas, mas especialmente sua emoção. As técnicas utilizadas são:

Dinâmica de grupo:

É uma técnica de grupo que trabalha basicamente com aspectos comportamentais, atinge as atitudes e amplia a auto percepção e a sensibilidade dos treinandos.

Vivências:

É uma técnica de grupo em que o treinando experimenta situações sugeridas pelo instrutor. Tem como objectivo aprender a desenvolver as suas habilidades, ajudar os colegas e reconhecer deficiências e processos de aceitação de si mesmo e dos outros (Tonelli, 1997).

Auto-análise:

É a técnica que através do auto-conhecimento analisa os aspectos comportamentais. O recurso mais apropriado para a utilização desta técnica é o Feedback.
Bíscaro (1994) relata que cada um dos métodos e técnicas descritos acima possuem uma determinada função e utilidade. Não existe nenhum estudo empírico que comprove que um determinado método exclusivo é o melhor ou que satisfaça todos os objetivos de um programa de treinamento, e sim, volumosos artigos que defendem determinados método, sem nenhum respaldo científico.
Vargas (1986) relata que para desenvolver um programa de treinamento deve-se fazer um rastreamento de todos os métodos existentes e diagnosticar as suas vantagens e limitações.

10 Análise Da Literatura VII:

Em seguida, agrupar os métodos em três níveis como técnicas de conteúdo, técnicas de processo e técnicas mistas. A partir do agrupamento, escolher os métodos de treinamento levando em consideração critérios como :
• Os tipos de comportamentos a serem adquiridos;
• O número de indivíduos a serem treinados;
• As diferenças individuais entre os treinandos;
• O custo para desenvolver o treinamento;
• A incorporação de princípios de aprendizagem.
Escolhidos os métodos de acordo com sua utilidade em relação aos objetivos que se pretende atingir, faz-se uma combinação entre os métodos de acordo com que se pretende treinar.

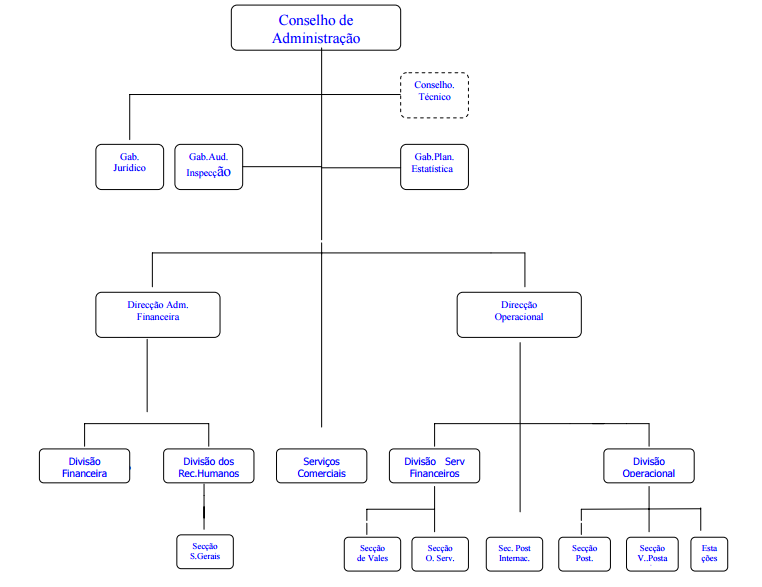
11 Perfil da Empresa I:

Evolução Histórica

Os Correios de Cabo Verde, é uma das instituições mais antigas do país. Conta com 154 anos ao serviço do povo das ilhas. Existe desde 2 de Janeiro de 1849, quando o Governo-geral da Província de Cabo Verde mandou publicar no Boletim Oficial o Regulamento para o serviço dos Correios das ilhas, retificado pela Portaria nº 170-A, de 1852. A inspeção-geral dos Correios era da competência do Governador-geral dos Correios do arquipélago e das Praças de Bissau. Com a independência do país e da própria exigência de desenvolvimento, foi transformada numa empresa pública, em Julho de 1981, denominada pela Empresa Pública dos Correios e Telecomunicações – CTT- EP.
Fruto de uma nova política do governo para o sector e com a liberalização econômica dos anos 90, houve a necessidade de separar as atividades de telecomunicações com as dos serviços postais, para que as das telecomunicações pudessem ser privatizadas, foi então que, em 1995 se deu a cisão dos CTT- EP em duas sociedades anônimas, passando a empresa do sector postal a designar-se por Correios de Cabo Verde, SARL – CCV.
Ao se dotar a CCV do estatuto de sociedade anônima, pretendeu-se, desde logo, muni-la de mecanismo para uma gestão com um grande grau de autonomia de modo a fazer face aos desafios que eram já conhecidos nessa época através dos estudos de viabilidade. Os CCV passa a ter como objeto principal a exploração do serviço público de correios em todo o território nacional e a executar as convenções, acordos e regulamentos internacionais ligados à área dos correios.
O Decreto - Lei nº 93, de 31 de Dezembro de 1997, aprovou o Regulamento do Serviço Público de Correios, que contém as normas gerais reguladoras do estabelecimento, exploração e uso público do serviço público de correios, designado também por serviço postal. A empresa dos Correios de Cabo Verde apresenta-se hoje como uma das empresas do país com maior rede de balcões a nível nacional. Onde quer que se vá, pelos quatro cantos do país, encontram-se Estações dos Correios, num total de 42 Postos, sendo 22 de 1ª classe, 6 de 2ª classe e 14 de 3ª classe. A classificação é feita com base em alguns critérios sendo que a principal é o volume de negócios.

Visão

Os Correios de Cabo Verde, S.A, é uma Unidade Empresarial cada vez mais nacional e com projeção internacional, oferecendo soluções globais no campo de serviços postais e serviços financeiros, com base nos produtos e serviços inovadores e de alta qualidade.

Missão:

Garantir a comunicação e a prestação de serviços com competitividade e qualidade.

Estratégicos:

* Informatizar os Serviços de Atendimento.
* Definir padrões de distribuição para todos os serviços por meio de estudos de Logística Integrada, contratando serviços de outras administrações.
* Divulgar junto a população os novos padrões de serviço.
* Proceder estudos para distribuição, em parceria com a Câmara Municipal para Toponímia e elaboração do CEP (código de endereçamento postal).
* Realizar Distritamento a partir da toponímia, com ajuda de outras administrações postais.
* Revisar os principais processos administrativos e operacionais, procedendo sua respectiva normatização, por meio de contratação de outras administrações postais.
* Iniciar a Qualificação Comercial / Operacional de todos os funcionários a mediante as estratégias estabelecidas no Plano estratégico.
* Iniciar a Gestão de Projetos por meio de contratação de consultoria de outras administrações.
* Realizar Avaliação do Clima Organizacional por meio de benchmarking com outras administrações.
* Proceder estudos para uma nova política comercial.
* Ampliar os Serviços de Atendimento.
* Trabalhar na qualidade do atendimento aos clientes.
* Iniciar estudos para Negócios Via Internet (contratos).
* Iniciar estudos para elaborar Padrão de Produtividade e Efetivo de cada estação, por meio de contratação de outras administrações.
* Proceder revisão do Processo de Avaliação de Desempenho por meio de benchmarking com outras administrações.
* Criação de site na Internet.

Financeiros:

* Melhoria dos níveis de rendibilidade e de solidez da estrutura patrimonial e financeira da Empresa;
* Proteção da margem financeira;
* Estabelecer parcerias com uma instituição bancária no sentido da implantação de Banco Postal (poupança, adiantamento de pequenos valores de pensão), com apoio de outras administrações.

12 Perfil da Empresa II:

I PORTFÓLIO DE SERVIÇOS/PRODUTOS POSTAIS:

* Correspondências:
* Cartas
* Telegramas e fax
* Impressos
* Bilhetes-postais
* Pacotes postais
* Correio azul
* Postais festivos

Encomendas:

* Encomenda nacional
* Encomenda internacional

E M S – Correio Urgente:

* E M S nacional
* E M S internacional

Produtos Filatélicos:

* Selos para colecção
* Envelopes filatélicos

II – Serviços Financeiros:

* Vales
* Vale nacional
* Vale internacional
* Eurogiro

III – SERVIÇOS DE TERCEIROS:

No âmbito de sua estratégia de diversificação, e consequentemente a rentabilização de seus portfólios, os CCV tem desenvolvido uma intensa parceria estratégica com diversas empresas nacionais, sendo de destacar as seguintes:

Cabo Verde Telecom:

* Cobrança telefônica

Caixa Econômica:

* Depósito e levantamento

Garantia:

* Cobrança de seguros

Caixa Geral de Depósitos e INPS:

* Pagamento de pensões

Electra:

* Cobrança de energia

Ministério das Finanças:

* Venda Selos Fiscais, etc

13 Perfil da Empresa III:

Missão:

* Estudar, propor e assegurar a execução de política de recursos humanos

Atribuições/Competências:

-Estudar e propor a política de pessoal na empresa;
-Promover e orientar os estudos que servirão de base a política de pessoal da empresa;
-Definir os métodos e orientações tendentes a execução da política de pessoal, estabelecendo para isso as necessárias diretrizes;
-Assegurar a coordenação e uniformização das ações de gestão de pessoal em todos os serviços da empresa;
-Promover a análise das incidências e implicações da legislação laboral, fiscal e tributária inerentes a atividade da empresa e aos seus trabalhadores;
-Assegurar e prestar os esclarecimentos necessários à cessação dos contratos de trabalho;
-Implementar e coordenar as ações relativas a gestão integrada dos recursos humanos, nomeadamente análise, descrição e qualificação de funções, avaliação de desempenho, sistemas salariais, plano de carreiras, gestão previsional de pessoal, etc.
-Elaborar e tratar o balanço social;
-Conceber e propor os objetivos e plano anual de formação, coordenar a respectiva implementação e proceder a avaliação das ações realizadas;
-Estabelecer profissiogramas com o fim de reconverter e promover o pessoal;
-Proceder a atualização, sempre que necessário, dos organigramas da empresa, bem como as atribuições/competências dos respectivos órgãos;
-Executar as ações relativas ao absentismo, isenções e horários de trabalho, férias, folgas, cessações de contratos de trabalho, promoções, licenças sem vencimentos e comissões de serviço;
Organizar e manter processos individuais, ficheiros de pessoal e registo de sanções disciplinares;

Estrutura Orgânica:

14 Apresentação dos Resultados I:

Enquadramento:

Nesse item destacam-se as opiniões dos 20 colaboradores dos CCV entrevistados acerca da pesquisa que foi realizada, cujo objectivo central era conhecer a percepção dos colaboradores dos Correios de Cabo Verde relativamente a implementação do treinamento como elemento integrante da política organizacional, onde levou-se em consideração alguns aspectos como, importância do treinamento bem como a oportunidade de treinamento do mesmos.

Apresentação dos Resultados:

Tendo em conta o estudo feito, constatou-se que os colaboradores dos CCV são na maioria constituídos pelas mulheres. Essa afirmação foi confirmada, no decorrer da pesquisa, onde verificou-se com maior índice colaboradores do sexo feminino, ou seja dos 20 entrevistados apenas 5 era homens.
Outro aspecto a ser analisado diz respeito a idade dos participantes. Conforme a pesquisa realizada, verificou-se que a idade dos participantes varia entre os 35 a 45 anos, o que implica dizer que é uma vantagem para a empresa, pois, a idade destes funcionários indica que estão no auge da carreira, colocando à disposição da organização toda a experiência adquirida.
Em relação ao tempo de serviço nos CCV, tendo em conta o estudo feito, constata-se a baixa rotatividade dos funcionários, uma vez que, o tempo com maior índice sobre a permanência dos participantes na empresa ronda os 10 a 20 anos de serviço. A rotatividade de funcionários (turnover) é sem dúvida um elemento que requer atenção constante por parte de qualquer organização. Esteja ela em padrões elevados, normais ou baixos, como neste caso do CCV.
No que diz respeito ao nível de escolaridade, verificou-se que é muito baixa, onde a maioria dos participantes, apenas terminou o ensino básico, não chegando ao secundário. Pelo facto dos colaboradores possuírem pouca formação acadêmica, reforça-se a necessidade dos mesmos passarem por um programa de treinamento, uma vez que, conforme os autores Carvalho e Nascimento (1997), devido ao facto de grande número de pessoas terem pouca formação acadêmica, a capacitação é um inquestionável indicador de oportunidades para contribuir no sucesso da organização.
Na questão sobre a existência de um programa de treinamento nos CCV, ficou clara que não existe, uma vez que segundo os participantes a empresa não possui de um plano onde esteja estabelecido um programa de treinamento, facto este que os mesmos lamentam, pois consideram que, tendo um plano de treinamento bem estruturado, funcionando normalmente facilita e de que maneira para o alcance dos objetivos organizacionais em vários aspectos, tendo como principal benefício uma equipa preparada para enfrentar os diversos desafios existentes no dia-a-dia.
“ Aqui não há um programa de treinamento, facto de se lamentar, porque o treinamento ajuda no alcance dos objetivos da empresa”.(R, 35 anos).
É de salientar que as respostas foram unânimes, ou seja, todos estão conscientes da inexistência de um programa de treinamento, estando ainda mais conscientes da falta que faz na organização. Ainda, acrescentam que, para que os objetivos da empresa (CCV) sejam atingidos é imprescindível que a equipa esteja alinhada em termos de conhecimento organizacional, e exemplificam funcionários recém chegados que consideram estarem, na maioria das vezes, desprovidos de conhecimento dos procedimentos organizacionais, normas, regras e o ambiente altamente complexo e dinâmico da empresa, facto este que só pode ser resolvido se todos passassem por um programa de treinamento rígido antes de ingressarem na organização. Essa opinião é reforçada pelo autor Boog (1999), onde ele fala que o treinamento quando bem definido é favorável para o desenvolvimento educacional da empresa. Nele, as pessoas aprendem e aplicam seus conhecimentos, visando atingir objetivos específicos e predefinidos de interesse mútuo.
Caso não existisse um programa de treinamento na empresa, foram questionados como são preparados os funcionários para na execução das suas tarefas e de que forma a organização lida com os novos colaboradores. Afirmam que apenas passam por um dias sob orientação dos mais experientes, mas nada que se compare com um treinamento rígido que abarca todo os seus processos.
Caracterizam essa preparação como uma pequena ajuda dos próprios funcionários da empresa. Aos novos colaboradores, afirmam que também passam por uma preparação, que são desenvolvidas sob orientações dos funcionários que já trabalham a mais tempo na organização, o que também consideram representar dificuldades pois os mesmos não têm muito tempo para ensinar, e cada situação que aparece é diferente da outra. A necessidade dos colaboradores passarem por um programa de treinamento é sempre, tendo em conta que segundo Marras (2001), o ser humano ao longo de sua vida recebe influência do mundo e a sua volta, daí, para adaptar-se às normas e valores sociais vigentes e aceitos no local de trabalho, é preciso alinhar as suas experiências empíricas com o ambiente em que vive na organização e no cargo que ocupa.
“Aqui somos preparados pelos nossos próprios colegas de trabalho, que é apenas uma pequena ajuda, não chegando a ser um treinamento, sendo que o treinamento é muito mais abrangente” (P, 46 anos).
Para os participantes, é um facto de se lamentar, uma vez que consideram que os treinamentos devem ser executados por pessoas com requisitos para tal. Requisitos esses que vão desde de um amplo conhecimento da própria gestão de pessoas até a capacidade de transmissão das mensagens, pois, consideram que o próprio processo de treinamento exige muita técnica e bom senso dos responsáveis, na medida que, acreditam que não é uma tarefa fácil de ser executado, por envolver pessoas com problemas distintos, com dificuldades específicos e muitas vezes desmotivadas para aprenderem.
O autor Marras (2001) vem reforçar essa opinião quando fala que, para que um programa de treinamento tenha sucesso o instrutor deverá estar preparado para atuar como um verdadeiro agente de mudança. A atuação deste que poderá garantir o alcance dos objetivos estabelecidos e o sucesso do treinamento. Ainda acrescenta que o instrutor deve possuir algumas características básicas para que ele possa obter sucesso na transmissão de conhecimento, como personalidade, transmitindo segurança; conhecimento do assunto; habilidade para lidar com ambiguidades; motivado para a função; criar vínculo com o público; ter influência; habilidade em vender ideia etc.
Em relação ao conceito do treinamento, nota-se que não obstante a ausência de um programa de treinamento, os colaboradores, têm um amplo conhecimento do seu significado, ou seja do treinamento, dado que todos souberam caracteriza-lo e ao mesmo tempo apontar as suas vantagens numa organização. Para os participantes, treinamento é o processo pelo qual a pessoa é preparada para desempenhar de maneira excelente as tarefas específicas do cargo que deve ocupar, é ainda um meio de desenvolver competências nas pessoas para que elas se tornem mais produtivas, criativas e inovadoras, a fim de contribuírem melhor para os objetivos organizacionais.
“Treinamento, é uma técnica que nos ajuda a desenvolver as nossas competências, onde poderemos fazer da melhor forma os nossos trabalhos, contribuindo para o alcance dos objetivos da empresa” (M, 28 anos).
Ainda, acrescentam que, treinamento, é a educação profissional que adapta as pessoas para um cargo ou função, preparando-as para a execução imediata das diversas tarefas do cargo, proporcionando oportunidades para o contínuo desenvolvimento pessoal, não apenas em seus cargos atuais, mas também para outras funções mais complexas e elevadas, contribuindo para a mudança de atitude das pessoas de modo a criar um clima mais satisfatório entre elas e aumentar a motivação.
Para os participantes o treinamento traz muitas vantagens como profissionalização da empresa, evita gastos desnecessários, melhoria na parte técnica, interação entre as equipas dos sectores, auto giro na comunicação, organização, mudança na cultura do indivíduo e da empresa, organização do organograma da empresa, respeito profissional e respeito a hierarquia da empresa. A opinião dos colaboradores é complementada pelo Chiavenato (1999) tendo em conta que segundo o autor o treinamento é uma maneira eficaz de delegar valor às pessoas, à organização e aos clientes, enriquecendo o patrimônio humano das organizações. Acrescenta que o treinamento tem a finalidade de melhorar as habilidades do profissional no desempenho de suas funções.
Sobre a existência de um treinamento inicial ao começar o trabalho nos CCV, as respostas divergiram um pouco, uma vez que alguns reconhecerem terem sido treinados ou preparados antes de darem início ao trabalho e outros não, o que ressalta a relevância desse estudo, dado que de acordo com a base teórica pesquisada, o treinamento e capacitação de funcionários auxiliam para que os objetivos organizacionais sejam mais facilmente alcançados. Para os que foram treinados, salientam que, não passaram por um programa específico de treinamento, ou seja não foi uma coisa planeada e executada, já que a empresa não possui do plano. Foram pequenos treinos, sobre a forma de como devem ser executados as tarefas ao qual irão ser submetidas, mas, contudo, foram treinados ou preparados, como foi referido anteriormente pelos próprios funcionários da empresa.
Cabe salientar que segundo os participantes, não o caracterizam como um treinamento propriamente dito, mas sim uma pequena preparação para darem início ao trabalho, pelo facto de considerarem que o treinamento é muito mais, não passando por um pequena preparação para realizar a tarefa em questão, mas sim deve haver um controlo rígido, em todas as etapas do processo, desde a escolha das pessoas que serão treinadas à escolha das pessoas que irão fazer o treinamento, bem como o levantamento das necessidades, elaboração do planeamento, correta execução do que foi planeado e uma posterior avaliação dos resultados para verificar a sua eficácia.
“Fui preparado, mas não foi um treinamento rígido, apenas uma preparação de como devia fazer o meu trabalho, uma vez que treinamento envolve muitas etapas”. (F, 35 anos).
É de acrescentar que as pessoas que reconheceram terem sido treinados ou preparados correspondem a uma minoria, onde a grande maioria afirma não ter passado por nenhum treinamento, tendo adquiridas as experiências no desenvolver do serviço, onde alguns já conheciam o funcionamento da empresa por terem sido estagiários, e outros por terem passado por experiências semelhantes em outras empresas. Das que receberam algum treinamento o tempo varia desde uma semana a três meses, dependendo do cargo a ser ocupado, onde os cargos mais altos apresentam com mais tempo.
Através da observação participante direta, no ambiente organizacional, fez-se um levantamento, através de conversas informais com funcionários, onde percebeu-se que boa parte dos funcionários não tiveram um conhecimento por escrito de todas as normas e procedimentos da organização, tendo uma aprendizagem informal, dificultando e prolongando a sua adaptação, uma vez que o trabalho realizado nos CCV exige a aderência da cultura organizacional, onde existem factores importantes que auxiliam para um bom relacionamento com os clientes.
Em relação a questão se receberam o devido treinamento para a execução do cargo, todos os participantes afirmaram que não, onde primeiramente, consideram que não passaram pelo treinamento propriamente dito, ou seja passando por todos os processos, segundo porque, acreditam que se tivessem sido treinados, hoje estariam mais beneficiados, com mais motivação para trabalharem, onde haveria mais melhorias nos serviços prestados e diminuição de falhas, com equipas mais integradas e como consequência, um aumento na produtividade e na lucrativamente da empresa.
“Não recebi o devido treinamento, porque se tivesse recebido certamente estaria muito mais preparado para executar as minhas tarefas”(g, 28, anos).
Sobre a existência de dificuldades de adaptação ao trabalho, alguns afirmaram que tiveram algumas dificuldades e outras demonstraram que sempre estiveram bastante seguros na execução das suas tarefas não apresentado nenhuma dificuldade. Isso deve ao facto de anteriormente terem passados por experiências similares, o que contribuiu para que não encontrassem dificuldades na execução das suas tarefas.
Eu não fui treinado, mas desenvolvi o meu trabalho normalmente por trabalhar anteriormente em tarefas similares” (N, 41 anos)
Entre aqueles que encontraram algumas dificuldades referem a dificuldade de relacionamento com outros colaboradores, principalmente devido à resistência por parte dos outros em aceitar novos colaboradores. Outra dificuldade diz respeito a inexperiência com o trabalho, a falta de recursos disponíveis que pudesse auxiliar na execução das tarefas etc., o que demonstra ser um aspecto bastante negativo, uma vez que segundo bases teóricas uma boa integração consiste em buscar a melhor relação entre o funcionário e a empresa, de forma que o novo funcionário saiba os valores, visão, missão da empresa, a forma que eles atuam, como realizam o seu trabalho, a qualidade dos seus produtos e serviços, a forma de lidarem com seus clientes e fornecedores, cultura da empresa, tradições, história de como ela surgiu, com o intuito de facilitar a sua adaptação.
“A maior dificuldade foi em termos de ser aceite pelos outros, que já se encontravam na em empresa antes.” (B, 35 anos).
No que diz respeito a questão dos participantes sentirem capacitados para realizarem as suas tarefas, as respostas revelaram uma grande surpresa, na medida em que apesar de afirmaram que não tiveram um treinamento rígido que os ajudassem para melhor execução das suas tarefas, todos os participantes mostraram sentir capacitados, onde segundo eles por serem a maioria funcionários antigos da empresa, fez com que estejam cada vez mais habilitados no exercício das suas funções. Afirmam que o próprio esforço do dia-a-dia fez com que hoje sentissem aptos a realizarem as suas tarefas, mas, contudo, lamentam que poderiam estar mais capacitados se a empresa levasse mais em consideração as necessidades dos seus colaboradores. Para os participantes quando se passa por um treinamento, é claro que melhor preparadas as pessoas ficam, contribuindo que os objetivos tanto da empresa como dos colaboradores sejam atendidos.

15 Apresentação Dos Resultados II:

“Tendo estado a muito tempo a exercer a mesma função, hoje sinto capacitado para fazer o meu trabalho.” (F, 38 anos)
Em relação a satisfação dos funcionários com relação aos treinamentos ofertados pela empresa, verificou-se uma consciencialização dos colaboradores uma vez que, todos os participantes discordaram da forma como os colaboradores são preparados antes de ingressarem na empresa, isso quando há essa preparação. Para os mesmos no momento da entrada de um novo profissional em uma empresa, o treinamento é essencial no que diz respeito a uma boa adaptação desta pessoa ao novo ambiente de trabalho, assim como, às novas técnicas e informações em determinada função. Para os participantes muitas vezes também, é necessário treinar e desenvolver funcionários antigos, dando-lhes mais oportunidades para desenvolverem tanto o pessoal como o profissional, visando a capacitação, ou mudanças comportamentais necessárias ou desejadas.
“Antes de vir trabalhar ou estagiar as pessoas precisam ser treinados para conhecerem como é o funcionamento da empresa e só assim vão tirar todas dúvidas.” (T, 35, anos).
“Os antigo também precisam ser treinados para terem mais oportunidades de desenvolverem o pessoal e o profissional”(S, 39 anos).
Os participantes demonstraram insatisfeitos, principalmente pelas pessoas escolhidas para preparar os novos e os antigos funcionários na execução das suas tarefas, uma vez que consideram que a escolha deve ser muito bem trabalhada, e os instrutores muito bem escolhidos. Para eles, para que um programa de treinamento tenha sucesso, o instrutor deverá
estar preparado para atuar como um verdadeiro agente de mudança, onde a atuação deste garanta o alcance dos objetivos estabelecidos e o sucesso do treinamento. Ainda, partilham da opinião de que o instrutor deve possuir algumas características básicas para que ele possa obter sucesso na transmissão de conhecimento, como estar motivado para a função, ter o espírito de liderança, capacidade de influência.
“A empresa precisa escolher melhor as pessoas que vão treinar os outros, só assim o treinamento terá sucesso.” (T, 29 anos).
“A escolha deve ser feita com muito cuidado, afim de escolher melhores os instrutores”(J,32 anos).
Para maior parte deles a prática do treinamento revela cada vez mais importante e necessário em qualquer organização, pelo facto do próprio treinamento ter como missão ambientar os novos funcionários; fornecer aos mesmos novos conhecimentos e desenvolver comportamentos necessários para o bom andamento do trabalho; e conscientizá-los da real importância de auto desenvolver-se.
No que tange a importância do treinamento, todos mostraram conscientes da sua importância, onde segundo as opiniões dos mesmos, o treinamento é primordial para capacitar, desenvolver, integrar e estimular as pessoas, tornando-as mais apto e capaz para executar determinada tarefa ou atividade, onde consideram como sendo questão primordial dentro de uma empresa. Para os participantes treinamentos são importantes em vários sentidos como, formação de aprendizado, utilização de experiências, geração de conhecimento e utilização do que foi aprendido.
Acrescentam que através do treinamento, as pessoas podem assimilar informações, desenvolver atitudes e comportamentos diferentes, e desenvolver conceitos abstratos. Segundo os mesmos, mesmo quando as pessoas apresentam excelente desempenho, alguma orientação e melhoria de habilidade sempre deve ser introduzida e incentivada, uma vez que consideram que a base principal para que as organizações tenham uma melhoria contínua é a constante capacitação das pessoas para patamares cada vez mais elevados de desempenho.
O treinamento funciona como o principal catalisador desta mudança. Entenderam ainda que a importância do treinamento é essencial onde, ao se treinar um empregado, este pode se sentir prestigiado perante sua empresa, acreditando desta forma na preocupação da empresa em capacitar bem seus profissionais, dando-lhe a oportunidade de crescimento pessoal e profissional. Enfim, para os participantes o treinamento é muito importante numa organização, uma vez que favorece o clima organizacional, contribuindo nas mudanças e inovações e na melhoria do relacionamento entre empresa e empregado. E isso faz com que aumente a eficácia individual dos empregados; elevação do conhecimento das pessoas, mudanças de atitudes e de comportamentos das pessoas; contribuindo para melhor adequação das pessoas aos requisitos exigidos pelo cargo.
“O treinamento é muito importante numa organização, traz muitas vantagens, e ajuda até no clima da empresa” (L, 34 anos).
“Quando a empresa nos treina, vamos sentir mais prestigiado, passamos a acreditar que a empresa preocupa connosco e ficamos mais motivados para trabalhar”(V, 41 anos).
Sobre a necessidade do treinamento e o contacto com os Recursos Humanos, de acordo com eles, existe um contacto muito fraco, devido a deficiência de comunicação existente entre o departamento dos Recursos Humanos e os demais colaboradores, uma vez que há falta de diálogo entre eles. A comunicação é uma insatisfação demonstrada pelos mesmos, de modo que a carência de apoio para resolução de problemas que ocorrem tem vindo a criar constrangimentos, que considerem ser bastante preocupantes.
“A comunicação aqui é péssima, não nos ajudam a resolver os problemas, o que é muito preocupante” (A, 34 anos).
Afirmam que a necessidade de serem treinados é constante, mas a indisponibilidade dos responsáveis para atuarem na resolução dos problemas é permanente. Devido a falta de treinamento em algumas áreas, nota-se alguns prejuízos, como por exemplo falhas na execução das tarefas. Considera-se um aspecto bastante preocupante, tendo em conta que para eles a empresa deve sempre levar em consideração as necessidades e inquietações dos seus colaboradores, para que o retorno seja da melhor forma.
O interesse da empresa para com os colaboradores contribui para uma boa produtividade, pois para os mesmos um colaborador motivado e treinado produzirá produtos de elevada qualidade e utilizará toda a sua competência e talento nas tarefas que lhe competem, ao passo que um colaborador insatisfeito poderá ser extremamente prejudicial à qualidade dos produtos, ao atendimento ao cliente e aos negócios. Para eles há que haver parceria entre colaborador e empresa, onde o colaborador sente-se valorizado e integrado aos objetivos e metas da empresa, estimulando assim as suas criatividades. Uma equipa desmotivada, apresenta conflitos de relacionamento e falta de sintonia com os objetivos organizacionais, o que refletirá na produtividade da empresa.
“A empresa tem que preocupar mais com os seus colaboradores, porque só assim haverá mais motivação dos trabalhadores e mais produtividade para a empresa”. (N, 45, anos)
Em suma consideram que comunicação hoje em dia é fundamental para a sobrevivência de qualquer organização. A troca de informações nas empresas deve ocorrer através de diversos canais entre líderes e colaboradores. São de opinião de que nos CCV a comunicação interna deve ser estruturada de acordo com o perfil e objectivo da mesma, indo muito além de reuniões e conversas entre equipas. Através da comunicação interna podem trabalhar também temas que englobam o conhecimento, as habilidades e as atitudes, buscando o envolvimento do grupo e proporcionando momentos de reflexão na equipa. Segundo a tese defendida por Chiavenato, a comunicação nas empresas atua no controlo do comportamento das pessoas de diversas formas, como exemplo, para demonstrar a hierarquia, como facilitadora da motivação quando esclarece ao funcionário o que deve ser feito, para avaliação de desempenho, para proporcionar a liberdade de expressão dos funcionários, para permitir aos funcionários que demonstrem os sentimentos de satisfação e/ou frustração e principalmente na tomada de decisões.
Segundo Chiavenato (2004, p.462) em plena era da informação, cada vez mais as organizações necessitam de sistemas informadoras adequados para lidar com a complexidade ambiental e para transformar seus funcionários em parceiros e agentes da mudança e da inovação. Ainda de acordo com o autor toda organização deve ser construída sobre uma sólida base de informação e de comunicação e não apenas sobre uma hierarquia de autoridade. Todas as pessoas desde a base até a cúpula da organização devem assumir suas responsabilidades através da disseminação da informação.
Segundo os participantes o treinamento deve fazer parte da política organizacional, uma vez que revela como sendo um aspecto muito importante e que traz muitos benefícios, não só para a empresa, como também para eles. Afirmam que o treinamento adequar melhor a pessoa ao seu cargo, onde a pessoa é preparada para desempenhar de maneira excelente as tarefas específicas do cargo que deve ocupar. Para os mesmos o treinamento deve fazer parte da própria educação da organização, uma vez que, entendem-no como um investimento, com o objectivo de fazer a empresa atingir os seus objetivos, onde o retorno é garantido e compensador para a organização.
Investir em treinamento como parte da política organizacional nos CCV, constituía-se em processos de aprendizagem, tendo como consequência mudança de comportamento da pessoa, por meio da incorporação de novos conhecimentos, habilidades e atitudes, voltadas a qualificação do empregado com vistas a melhoria continua, na prestação de serviços, aspecto que consideram como um diferencial no mercado de trabalho. Para os participantes o treinamento é importante no que se refere a postura estratégica da organização, por garantir o seu desenvolvimento do seu capital intelectual, qualidade na prestação de serviços assim como satisfação dos clientes internos e externos.
Sobre sugestões para as pessoas que venham futuramente trabalhar ou estagiar nos CCV para entender melhor o funcionamento, as respostas não variaram muito. Para os participantes deve haver um treinamento, conhecimento de como é o funcionamento da empresa, onde são de opinião que um programa de treinamento in loco oferece a pessoa a oportunidade de saber se seu perfil se encaixa no local, contratar profissionais especializados para um cargo específico e passar por um bom treinamento antes do ingresso no trabalho.
Que haja também mais informação dentro da empresa onde os funcionários traguem as informações necessárias, para que os novos não venham a ter problemas futuros. Ainda dentro das sugestões apontadas pelos participantes, acrescentam que sejam feita realização de palestras, workshops, e exposições que busquem melhorar a produtividade e até a auto-estima do funcionário ou seja montar um modelo segundo o diagnóstico organizacional da empresa, em que as necessidades que se buscam suprir sejam levadas em conta.
“Que aja um tipo de treinamento antes.Sugiro que os próprios funcionários da instituição passem as informações necessárias, para que essas pessoas não venham a ter problemas futuros, coisas que uma pequena informação ajuda a evitar.”, (E, 35 anos)
Deve haver sim, maior administração dos recursos Organizacionais, dado que consideram que as pessoas são o bem mais precioso das empresas e precisam se desenvolver para o crescimento delas e da Organização. Sendo assim deve haver um treinamento adequado ministrado pelo pessoal de RH, com técnicas de desenvolvimento de pessoal, fazendo com que a empresa busque sempre a excelência em produtos e serviços conseguida principalmente, a partir uma mão-de-obra altamente qualificada.