A analise Ergonômica no Trabalho da Copeira

NOÇÕES BÁSICAS EM COPEIRO(A) HOSPITALAR

1 Ergonomia:

 

A origem da ergonomia vem desde os primórdios, em que o homem procurara melhorar seu desempenho com a criação de artefatos cada vez mais apropriados à caça, coleta e preparação de alimentos. Com a Revolução Industrial, o surgimento das máquinas, da necessidade da eficiência na produção e a escassez de empregos, o ser humano foi colocado em segundo plano diante da velocidade das “esteiras”, obrigando-o a se moldar ao trabalho exigido, surgindo assim, a seleção profissional, em que apenas os trabalhadores que conseguissem suportar o trabalho permaneciam no emprego.

A ergonomia surgiu de fato e ficou amplamente divulgada com a Segunda Guerra Mundial, quando a Royal Air Force (Força Aérea Britânica) buscava entender o porquê que os seus mais modernos equipamentos não eram operados da maneira mais eficaz e eficiente de acordo com o que foi projetado (Wisner, 1994), verificando que os artefatos tecnológicos precisavam ser criados visando os processos físicos e cognitivos do ser humano.

Segundo SELF (Société d’ergonomie de langue française, 1970), a ergonomia pode ser definida da seguinte forma:

“A ergonomia pode ser definida como a adaptação do trabalho ao homem ou, mais precisamente, como a aplicação de conhecimentos científicos relativos ao homem e necessários para conceber ferramentas, máquinas e dispositivos que possam ser utilizados com o máximo de conforto, segurança e eficácia.”

A ergonomia tem o objetivo de transformar o trabalho de acordo com as características e limites apresentados pelo ser humano. A International Ergonomics Association (IEA) propõe as seguintes denominações para as diferentes formas de intervenção.

  • Ergonomia física: interessa-se pelas características da anatomia humana, antropometria, fisiologia e biomecânica e sua relação com a atividade física. Nessa categoria podemos situar o estudo da postura no trabalho, manuseio dos materiais, movimentos repetitivos, distúrbios músculo-esquelético relacionados ao trabalho, projeto de posto de trabalho, segurança e saúde.
  • Ergonomia cognitiva: refere-se aos processos mentais, tais como percepção, memória, raciocínio e resposta motora, e seus efeitos nas interações entre seres humanos e outros elementos de um sistema. Os temas mais relevantes referem-se ao estudo da carga mental de trabalho, tomada de decisão, desempenho especializado, interação homem-computador, confiabilidade humana, estresse profissional e a formação quando relacionados a projetos envolvendo seres humanos e sistemas.
  • Ergonomia organizacional: concerne à otimização dos sistemas sociotécnicos, incluindo suas estruturas organizacionais, regras e processos. Os tópicos abordados incluem comunicações, gerenciamento de recursos dos coletivos de trabalho, projeto de trabalho, organização temporal do trabalho, trabalho em grupo, projeto participativo, novos paradigmas do trabalho, trabalho cooperativo, cultura organizacional, organizações em rede, teletrabalho e gestão da qualidade.

 

2 Análise ergonômica do trabalho:

 

A metodologia AET (Análise Ergonômica do Trabalho) é estruturada de forma a compreender e transformar o trabalho. Pelo fato de que cada ser humano, em atividades de trabalho, possui uma peculiaridade, o método possui ferramentas distintas a serem utilizadas de acordo com a problemática da demanda. Neste método as hipóteses são construídas, validadas e/ou refutadas ao longo do processo, levando em consideração tanto a saúde do trabalhador quanto à produção.

As etapas da ação ergonômica são:

  • Análise da demanda;
  • Coleta de informações sobre a empresa;
  • Levantamento das características da população;
  •  Escolha das situações de análise;
  • Análise do processo técnico e da tarefa;
  • Observações globais e abertas da atividade;
  • Elaboração de um pré-diagnóstico;
  • Observações sistemáticas – análise dos dados;
  • Validação;
  • Diagnóstico; e
  • Recomendações e transformação.

Etapas da Ergonomia:

 

Análise da Demanda

  • A análise da demanda visa:
  • Formalizar as diferentes informações;
  • Compreender melhor a natureza das questões e os problemas concretos dos operadores;
  • Estabelecer o ponto de partida para as fases subsequentes da ação;
  • Avaliar a amplitude do problema levantado;
  • Identificar as diferentes lógicas sobre o mesmo problema.

Para identificar o real problema é necessário levantar a maior quantidade possível de pontos de vista de diferentes atores sociais e hierarquias, desde os operários até a gerência.

Quando o ergonomista é solicitado, já existe uma demanda dirigida a ele e tentativas de resposta ao problema já foram feitas, por isso é necessário identificar a história da demanda, o seu contexto, os atores envolvidos e as pessoas capazes de tomar a iniciativa e de permitir a intervenção (Falzon,2007).

Empresa

Para que se possa identificar as situações de trabalho e realizar uma análise minuciosa para esclarecer os problemas levantados, é necessário obter o máximo de informações sobre a empresa. Essas informações podem ser obtidas com o levantamento da documentação e os primeiros contatos com os trabalhadores, permitindo a melhor compreensão das questões colocadas, a dimensão do problema, a construção de hipóteses e as prioridades da ação ergonômica. É importante conhecer a atividade principal da empresa e como ela está situada; o contexto interno e externo; informações sobre o processo técnico, para melhor conhecimento do trabalho.

População

A descrição da população deve ser realizada atentando-se à distribuição etária, ao tempo de serviço na empresa, à rotatividade, à formação inicial, à qualificação profissional, ao sexo, à taxa de absenteísmo, aos turnos e jornadas de trabalho e aos indicadores de saúde e segurança. Não sendo apropriada a utilização desses dados em médias aritméticas, pois podem camuflar um aspecto importante da análise.

Os dados sobre absenteísmo devem ser analisados com cuidado, pois podem indicar problemas de rejeição ao trabalho, mas a ausência de diagnóstico médico não significará que não haja sofrimento ou problemas de saúde, podendo ser apenas o reflexo de políticas de incentivo ou medo de demissões (Sznelwar, 2009).

A população pode ser também muito homogênea, como ter um sexo dominante, ou pouca variação na idade, esses indicadores devem ser comparados, tanto com os da população em geral, quanto entre os setores da empresa, como forma de detectar distorções.

Através desses dados é possível obter uma noção da experiência de cada funcionário e melhor compreensão das atividades realizadas por eles.

Situação a Ser Analisada

A escolha da situação de trabalho ou da tarefa a ser analisada surge dos problemas mencionados pela demanda inicial, assim a situação a ser analisada é definida de acordo com aquela que possa refletir de maneira mais significativa os problemas de saúde e de produção da organização (Sznelwar, 2009).

De acordo com Sznelwar (2009), escolher a tarefa a ser analisada é construir uma série de hipóteses que correspondem às hipóteses de primeiro nível. Neste momento, a escolha da tarefa é justificada a partir dos dados obtidos nas entrevistas, na análise dos documentos, nos levantamentos feitos a partir de questionários e listas de verificação.

A escolha da tarefa é necessária para que o ergonomista dê foco às suas atividades e aprofunde seus conhecimentos sobre o processo e a operação da determinada tarefa.

Análise da Tarefa

O trabalho prescrito pressupõe uma definição anterior das tarefas, com o objetivo de reduzir ao máximo o trabalho improdutivo e aperfeiçoar os meios de trabalho produtivo (Guérin, 2001). Assim, é necessário organizar as informações para:

  • Assegurar domínio suficiente sobre os dados técnicos referentes à situação de trabalho;
  • Servir de base para a construção de hipóteses e elaboração do pré-diagnóstico;
  • Constituir ferramentas de referência úteis para a descrição e a interpretação dos dados produzidos pela análise da demanda;
  • Prover-se de apoio para a demonstração e a comunicação com diferentes interlocutores.

A tarefa constrange o trabalhador, delimitando suas possibilidades de ações, assim para a análise da tarefa é preciso entender o que é solicitado ao trabalhador realizar, e analisar como a organização do trabalho influencia a prescrição da tarefa. Nessa análise, devemos dar importância aos seguintes pontos:

  • Natureza da tarefa: como a tarefa é concebida e dividida no processo de produção, analisar se há interação com outros trabalhadores na realização da tarefa e verificar o nível de autonomia dada ao funcionário.
  • Controle: como é realizado o controle das atividades.
  • Constrangimento temporal: verificar se o tempo dado para a realização das tarefas é suficiente, se os horários e turnos são organizados de acordo a proporcionar uma qualidade de vida aos colaboradores e como é o ritmo de produção e se há intervalos de descanso.
  • Hierarquia: como se dá a relação hierárquica na organização, se há trabalhos em equipe, quais as responsabilidades atreladas ao cargo e como os colaboradores são avaliados.

Todos esses pontos auxiliam o ergonomista a entender melhor a relação entre a organização, o trabalhador e a tarefa, consequentemente trazendo a melhor possibilidade de mudança e transformação no trabalho

3 Tipos de dieta:

 

A seguir serão apresentas os tipos de dietas preparadas pelo SND.

 

Dieta Geral

 

(2700 kilocalorias/dia)

Fazem parte desta dieta todos os alimentos, independente da forma que são preparados, incluindo frituras, salada e como sobremesa todas as frutas e doces. É oferecida aos pacientes que não têm problemas de mastigação e deglutição, assim como de digestão e absorção.

Portanto, a dieta geral é a que inclui a maior gama de alimentos, ou seja, todos que são indicados em uma alimentação saudável. A carne é iscada para facilitar a montagem e corte/consumo.

Variações do padrão: Geral com carne da Branda.

 

Dieta Branda

 

(2400 kilocalorias/dia)

É uma dieta de fácil preparo (preparações simples) e de mais fácil digestão e absorção. Há assim a necessidade de abrandar os alimentos para melhorar a aceitação. Não são permitidas verduras cruas (não inclui salada) e não são utilizadas frituras (os alimentos são cozidos, assados ou grelhados). Os grãos de leguminosas (feijão) são excluídos (só incluindo o caldo), são excluídas também as frutas “ácidas” como laranja, tangerina, abacaxi; frutas mais duras como maçã, pêra, assim como os embutidos e as conservas.

 

Dieta Pastosa Arroz Geral

 

(2200 kilocalorias/dia)

É uma dieta de consistência macia, em cortes pequenos, para pacientes com dificuldade de mastigação e deglutição e/ou com digestão e absorção comprometida, também para casos neurológicos. É prescrita como evolução dietética no pós-cirúrgico. A composição da dieta se dá por arroz da geral, caldo de feijão, legumes na forma de purê, picados e bem cozidos ou preparações como suflês, massinha. A carne é desfiada ou moída e como sobremesa é oferecido um doce (pudim, gelatina, bolos simples, mousses) ou frutas (banana, mamão, melancia, uva). São excluídas as frituras, as verduras cozidas (com exceção do espinafre) e cruas (sem salada).

 

Dieta Pastosa

 

(2400 kilocalorias/dia)

Variação da dieta pastosa, porém com todas as preparações em consistência pastosa/cremosa: arroz pastoso, caldo de feijão, legumes na forma de purê ou liquidificados, carne liquidificada, sobremesa cremosa (papa de fruta, gelatina, pudim, flan, etc). No lanche é oferecido pão tipo “hot dog”..

 

Dieta Leve

 

(1700 kilocalorias/dia)

É uma dieta de fácil digestão e absorção; geralmente prescrita no primeiro dia pósoperatório (hérnia, apendicectomia, colecistectomia, etc). O almoço e o jantar são constituídos da sopa padrão, preparada a base de carnes, legumes, cereais ou massinha e as sobremesas são as mesmas da dieta branda. As verduras e legumes crus são excluídos.

Variações do padrão: Leve batida, leve batida grossa.

 

Dieta Líquida

 

(780 kilocalorias/dia; líquida enriquecida – 1400 kilocalorias/dia)

É uma dieta que consiste de alimentos na forma líquida ou que se liquefazem na boca. Estão excluídos todos os alimentos de consistência sólida. Geralmente prescrita para pacientes de buço-maxilo, primeira dieta pós-cirurgias gastrointestinais. É constituída por café com leite, caldo da sopa coado com uma parte da sopa batida, suco de fruta, gelatina e flan, leite com chocolate.

4 Rotina das copeiras:

Turno Manhã

 

O turno da manhã contempla o horário das 7:00 horas às 13:00 horas, quando é preparado o café da manhã e o almoço.

 

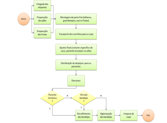
A partir das 7:00 horas as copeiras devem comparecer à área da dietética devidamente uniformizadas e aguardar as etiquetas com a dieta, passada pela nutricionista.

Às 7:10 horas, deve iniciar a montagem da parte fria do desjejum de acordo com as etiquetas. Todos os ingredientes são previamente preparados pelos funcionários do período noturno, chá, café com leite, pães já cortados ao meio e inseridos em sacos de papel, frutas já higienizadas e embaladas pelo fornecedor, e os sucos que são comprados e já vêm embalados para serem servidos, até 2007 os sucos eram preparados e colocados em copos no próprio SND.

Após a montagem do desjejum, as copeiras devem levar os carrinhos para a copa, onde são feitos os ajustes finais e verificações do desjejum preparado, dando maior atenção para os casos com maior restrição na alimentação.

A partir das 8:00 horas inicia-se o processo de distribuição, após a liberação do nutricionista e/ou técnico. Durante a distribuição do café da manhã, as copeiras também devem verificar a quantidade de água restante e caso haja menos de ¼ da garrafa com água é entregue no quarto uma nova garrafa da água para o paciente.

Às 8:40 horas, as bandejas utilizadas no desjejum são recolhidas e higienizadas, os resíduos são recolhidos em sacos plásticos pretos e são preenchidos até 2/3 do seu volume, para que não venha a estourar ou a vazar, esse lixo é lacrado e colocado no corredor ao lado da copa, para serem recolhidos pelo Serviço de Higiene Especializada. Após isso é necessário realizar uma limpeza na copa.

Às 9:30 horas, as copeiras devem trazer o carrinho de volta para a seção de dietética e possuem 15 minutos de descanso.

 

 

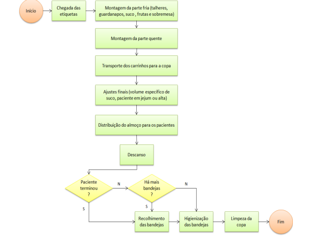
Após o descanso, inicia-se a segunda fase da rotina da manhã, a preparação do almoço. Às 10:00 horas, as funcionárias recebem as etiquetas com as instruções para a montagem do almoço e inicia-se a montagem da parte fria do almoço (salada, suco e sobremesa) de acordo com as etiquetas checadas pela técnica de nutrição e o cardápio do dia. Deve ser colocado também os talheres descartáveis, os guardanapos e sal e/ou sal dietético, esses de acordo com as dietas especificadas.

Às 11:00 horas, inicia-se a montagem da parte quente do almoço, essa parte é realizada na esteira e cada funcionário se encarrega de colocar a porção de um dos ingredientes do almoço (arroz, feijão, purê, proteína, etc).

Às 11:30 horas deve ser finalizada a montagem do almoço e os carrinhos são levados para a copa onde é realizado os ajustes finais, como checagem do alimento e inserção das frutas picotadas nas bandejas. Durante a distribuição do almoço, as copeiras também verificam a quantidade de água restante e caso haja menos de ¼ da garrafa com água é entregue no quarto uma nova garrafa da água para o paciente.

Às 12:10 horas, as bandejas utilizadas no almoço são recolhidas e higienizadas, os resíduos são recolhidos em sacos plásticos pretos e são preenchidos até 2/3 do seu volume, para que não venha a estourar ou a vazar, esse lixo é lacrado e colocado no corredor ao lado da copa, para serem recolhidos pelo Serviço de Higiene Especializada. Após isso é necessário realizar uma limpeza na copa.

Às 13:00 horas, as copeiras trancam a copa e deixam a chave na sala da nutricionista, descem com os carrinhos para o SND e passam o plantão para as copeiras do turno da tarde.

5 Rotina das copeiras:

Turno Tarde:

 

O turno da tarde inicia-se às 13:00 horas e termina às 19:00 horas, este turno é responsável pelo preparo do lanche da tarde, jantar e a ceia.

 

 

As copeiras do turno da tarde chegam ao SND às 13:00 horas já devidamente uniformizadas. No SND elas realizam a checagem dos itens em falta na copa e levam o carrinho do lanche da tarde para a copa com os alimentos extras solicitados.

Chegando à copa, elas pegam as chaves e as etiquetas para o café da tarde na sala das nutricionistas e iniciam a montagem da refeição de acordo com as etiquetas e logo após devem realizar a distribuição das refeições, checando os pacientes com restrição hídrica e deixando uma garrafa de água para os que não possuem essa restrição e já estão com menos de ¼ da garrafa de água. Devem retornam à copa e realizar a limpeza do local.

Às 16:00 horas, descem com o carrinho para a área de dietética e iniciam a montagem da parte fria do jantar (salada, suco e sobremesa) de acordo com as etiquetas checadas pela nutricionista e o cardápio do dia. Devem ser colocados também os talheres descartáveis, guardanapos, sal e/ou sal dietético nas dietas especificadas, da mesma forma que ocorreu a montagem do almoço.

Após essa tarefa as copeiras possuem 15 minutos de descanso e inicia-se às 17:00 horas a montagem da parte quente do jantar na esteira. Terminada a montagem das refeições os carrinhos são levados para a copa, onde são realizados os últimos ajustes, como colocar nas bandejas as frutas picotadas e checar as refeições dos pacientes. Na distribuição do jantar são verificadas as garrafas de água, deixando uma garrafa cheia no leito dos pacientes que possuem menos de ¼ da garrafa com água.

Às 18:10 horas as bandejas utilizadas no almoço são recolhidas e higienizadas, após isso é feito a separação dos kits da ceia de acordo com as etiquetas entregues pela nutricionista. Os resíduos são recolhidos em sacos plásticos pretos e são preenchidos até 2/3 do seu volume, para que não venha a estourar ou a vazar, esse lixo é lacrado e colocado no corredor ao lado da copa, para serem recolhidos pelo Serviço de Higiene Especializada. Após esse procedimento ocorre a limpeza da copa e a montagem do lanche da noite dos pacientes com chás, mingau, etc.

Às 19:00 horas, as copeiras trancam a copa e deixam a chave com a nutricionista, descem com os carrinhos para o SND e passam o plantão para as copeiras do turno da noite.

 

6 Rotina das copeiras:

Turno da noite:

 

As atividades do turno da noite estão basicamente ligadas à área do Lactário, responsável pelas mamadeiras e sondas. As suas tarefas são repetitivas com o mesmo ciclo durante toda a noite.

 

 

O turno da noite pode ser dividido em dois ciclos que ocorrem paralelamente. O primeiro ciclo se dá com a preparação das mamadeiras no Lactário e em seguida, distribuídas nas clínicas, sendo as antigas mamadeiras recolhidas e higienizadas, esse ciclo ocorre sete vezes ao longo da noite: às 20:00 horas, 22:00 horas, 24:00 horas, 2:00 horas, 3:00 horas, 4:00 horas e 6:00 horas. O segundo ciclo é a preparação e distribuição das dietas ministradas através das sondas, e ocorre 3 vezes durante o turno: às 24:00 horas, 3:00 horas e 6:00 horas.

A preparação de ambas, tanto das mamadeiras quanto das sondas, é realizada no Lactário. As mamadeiras são aquecidas e são distribuídas juntamente com as sondas. Ao mesmo tempo, são recolhidas as mamadeiras que são deixadas nas copas para a limpeza. O intervalo de descanso ocorre entre o período das 24:00 horas às 1:00 hora.

Depois da última distribuição de sondas e mamadeiras, as copeiras terminam o turno preparando os itens que serão servidos no desjejum.

7 Rotina na cozinha dietética turno da manhã:

 

O turno da manhã contempla o horário das 7:00 horas às 13:00 horas. A partir das 7:00 horas os funcionários iniciam a limpeza dos balcões antes de utilizá-los.

Às 7:45 horas, os funcionários da cozinha auxiliam as atividades das copeiras com o transporte dos carrinhos com o café da manhã do SND até a copa. E às 8:00 horas inicia o preparo do molho vinagrete em conjunto com a funcionária das dietas especiais. Após o seu preparo, o vinagrete é distribuído em copinhos de 100 ml, que equivale a meia porção, e os copinhos são tampados para serem guardados na geladeira da cozinha dietética. Em seguida vem o preparo dos sachês de chá, também junto com a funcionária das dietas especiais, finalizando o preparo do desjejum.

Após a montagem do café da manhã, inicia-se a limpeza da área e a rotina de limpeza diária.

Por volta das 9:00 horas, os funcionários auxiliam na separação dos ingredientes que fazem parte na preparação da porção quente do almoço e inicia-se o preparo do purê. Parte das dietas da creche são porcionadas nesse momento conforme o padrão conciliado pelas nutricionistas. Depois é preparada a sopa e reservas para as clínicas e o pronto socorro..

Às 9:30 horas é o intervalo para se tomar o café da manhã e às 10:00 horas inicia-se o preparo e o envase das diferentes sopas (leve, leve batida, líquida, etc). Depois do envase das sopas é colada uma etiqueta nas tampas das embalagens descartáveis e colocado no passtrough (vide Figura 28), para ser levado pela equipe da distribuição. Após isso, realiza-se o preparo das sopas especiais, o envase e o embrulho delas e colocado no passtrough.

 

 

Sopas envasadas

 

Passtrough (“geladeira” térmica)

 

Após o término dessa atividade deve-se fazer a higienização da área e em seguida a montagem das dietas na esteira, onde os funcionários auxiliam basicamente no porcionamento do arroz e do feijão.

Às 11:30 horas, devem subir o carrinho para a copa e fazer a limpeza das esteiras, dos carrinhos térmicos*, onde ficam as porções para a montagem da refeição, e da pia lavatório junto com a funcionária das dietas especiais e da higienização do lactário.

Às 12:00 horas, são retirados as sobras da geladeira e retornam a câmara, recolhem o lixo e trocam os sacos dos cestos da área da cozinha dietética. Higienizam a parte externa do passtrough e limpam, secam e conferem os utensílios de cozinha e guardam-no armário. Organizam e limpam toda a área.

8 Rotina na cozinha dietética turno da tarde:

 

O turno da tarde inicia às 13:00 horas com a higienização dos balcões para utilização e a realização da desinfetação dos utensílios a serem utilizados no plantão. É realizado a desinfetação da esteira, dos carrinhos térmicos utilizados na montagem e da mesa térmica. Após a limpeza, os carrinhos térmicos utilizados na montagem e a mesa térmica são ligados e os funcionários realizam a verificação destes equipamentos, feito isso é realizada a rotina de limpeza específica do dia.

A partir das 15:00 horas, inicia-se o preparo das sopas (leve, leve batida, líquida, etc) e depois são colocadas nos carrinhos térmicos em cubas tampadas. Com a sua finalização, inicia-se o preparo do purê e da carne desfiada, caso haja no cardápio, e em seguida são porcionadas as dietas da creche conforme o padrão do SND.

Às 16:00 horas faz-se a limpeza da área em conjunto com os funcionários das dietas especiais. Logo em seguida, as sopas são envasadas e é colada uma etiqueta nas tampas das embalagens descartáveis que são colocadas no passtrough até a distribuição. Terminando-se essa atividade, prepara-se as sopas especiais e tem-se o descanso (horários do café).

Às 17:00 horas as funcionárias auxiliam a montagem das dietas na esteira, sendo a sua posição o carrinho térmico do arroz e feijão Às 17:30 horas, levam os carrinhos para a clínica, quando necessário, retornam ao SND e fazem a limpeza do local com a funcionária da higienização do Lactário e a funcionária das especiais, com exceção das funcionárias com restrição.

 

Às 17:50 horas, começam a organizar as dietas do pronto socorro de acordo com a listagem e com o auxílio da funcionária da qualidade do Lactário e realizam a distribuição das dietas. Logo em seguida fazem o recolhimento das garrafas térmicas e jarras dos setores, fazendo a higienização das garrafas e jarras e guardando-o no armário da dietética, paralelamente fazendo a separação das garrafas que serão utilizadas para envase no plantão noturno conforme a lista afixada no armário da dietética.

Às 18:45 horas, faz-se a limpeza das sobras da preparações que estão no passtrough, deixando as dietas já montadas para o turno noturno distribuir mais tarde junto com as funcionárias das dietas especiais. Finalizando, realizam a organização do local. 

 

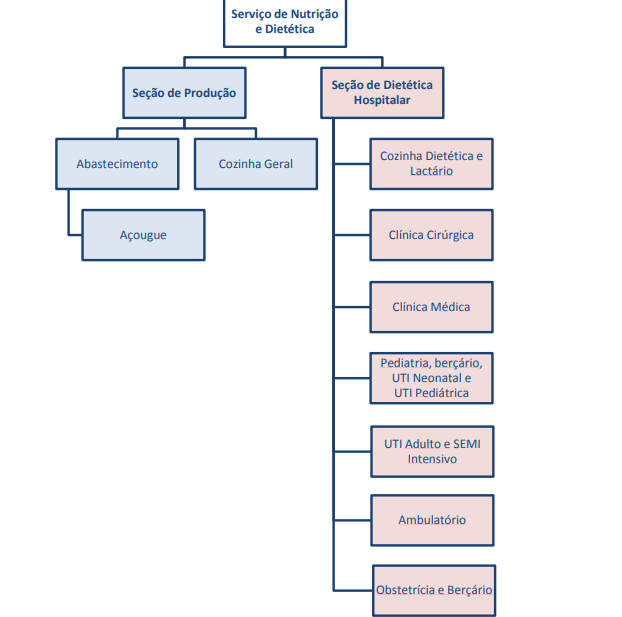
9 Serviço de Nutrição e Dietética:

 

O Serviço de Nutrição e Dietética surgiu junto com a abertura do Hospital Universitário e ela é responsável por todas as atividades relacionadas com a nutrição do hospital.

A SND é dividida em duas seções, a seção de produção, responsável pela alimentação dos funcionários, alunos e professores; e a seção de dietética hospitalar, responsável pela nutrição dos pacientes internados no hospital.

De acordo com a gerência, os objetivos do SND são:

  • Preparar e fornecer alimentação adequada e programas de educação nutricional a pacientes e acompanhantes autorizados, funcionários, graduandos, internos e residentes.
  • Realizar assistência nutricional a pacientes internados.
  • Participar de equipes multidisciplinares.
  • Propiciar aprimoramento e estágios aos graduandos, possibilitando-os desenvolver a prática do exercício profissional.
  • Participar de pesquisas científicas.
  • Pré-preparo, preparo, cocção e distribuição das refeições, fórmulas lácteas e enterais.
  • Armazenamento, envase e distribuição de leite humano, como colaboração ao Banco de Leite Humano do HU.
  • Higienização ambiental e de utensílios do SND.
  • Planejamento e desenvolvimento de programas de treinamento de pessoal.
  • Atualização das dietas padronizadas e elaboração de Manual de Boas Práticas de Manipulação do SND.
  • Realização de triagem e avaliação nutricional; estabelecimento de níveis de assistência e diagnóstico nutricional; elaboração da prescrição dietética, acompanhamento, evolução clínica e orientação nutricional.
  • Atendimento nutricional ambulatorial.
  • Treinamento, supervisão e avaliação de estágio curricular, extracurricular e aprimoramento.
  • Planejamento de desenvolvimento de programas de educação nutricional a funcionários, pacientes e familiares.

Segue o organograma da área:

 

 

Produção diária

A produção diária no SND se dá pela quantidade de refeições produzidas por turno e por tipo de refeição, café da manhã, almoço, lanche da tarde, jantar e ceia.

A análise da produção diária de cada turno referente ao tipo de refeição foi com base nos dados do mês de setembro de 2013.

 

 

Com a tabela e o gráfico acima podemos ver que no mês de setembro houve uma produção total de 23.557 refeições apenas para os pacientes, sendo que o desjejum corresponde a 21% do total, o almoço 21%, a merenda 20%, o jantar 19% e o lanche da noite 19%. A média da produção diária é de 169 cafés da manhã, 162 almoços, 159 merendas, 147 jantares e 148 lanches da noite. Tendo um volume maior nas refeições do desjejum e almoço, preparados pelo turno da manhã. E que diariamente são realizadas em média 785 refeições, 331 no turno da manhã e 455 no turno da tarde.

 

Porcentagem da produção por turno (setembro 2013)

 

Indicadores de qualidade

Em qualquer setor de serviço a avaliação da qualidade é de extrema importância, pois a qualidade do serviço é um fator diretamente percebido pelos clientes.

Segundo Teboul (1999), medir a qualidade do serviço é conhecer a percepção que o cliente faz, ou do valor que lhe concede, no entanto, não se deve tentar adivinhar o que ele pensa, e sim perguntar ou observar o seu comportamento, transformando a percepção intangível em algo tangível.

O SND tem a finalidade de atender com qualidade, produzir e oferecer uma refeição que contribua para a recuperação de seus pacientes. Porém, conforme Proença (1997), a produção da alimentação coletiva é diferente de outros processos produtivos, pois a cada dia tem-se uma refeição com alguns itens diferentes, o que torna difícil a organização da produção.

ara Coloço, Holanda e Portero-Mclellan (2009), em hospitais, a aceitação do serviço de alimentação é fundamental para suprir as necessidades nutricionais do paciente e contribuir para a recuperação e/ou manutenção de seu estado nutricional. Os autores ainda afirmam que o ambiente hospitalar pode influenciar de forma negativa a aceitação da dieta pelos pacientes, por ser hostil e impessoal em algumas rotinas.

Segundo Berry e Parasuraman (1992), existem cinco dimensões gerais que influenciam na avaliação da qualidade do serviço do cliente. Estas dimensões estão apresentadas abaixo.

 

Dimensões da qualidade e seus itens