Introdução a Berneck

Planejamento e Controle da Manutenção (PCM)

1 INTRODUÇÃO A BERNECK

A Berneck é uma empresa que produz e comercializam painéis e produtos de madeira, buscando sempre a plena satisfação de seus clientes fornecendo produtos com qualidade, preços competitivos e um serviços personalizados, flexíveis e diferenciados. Sempre investindo em novas tecnologias e com um rígido controle de qualidade, a Berneck oferece há mais de 50 anos produtos do mais alto padrão. Com seus produtos, a Berneck abastece as indústrias moveleiras, de construção civil, eletroeletrônica, naval e outras, no Brasil e no mundo.

 

PRODUTOS OFERECIDOS

MDP NATURAL: painéis de MDP da Berneck se destacam pela superfície de partículas finas, bastante fechadas e homogêneas e de alta densidade assegurada pela alta tecnologia industrial.

MDP FF: MDP Berneck revestido com Finish Foil em ambas as faces, em padrões com imitação de madeira, fantasia ou unicores.

MDP SUPER LACA: Berneck lança MDP Super Laca - painel com acabamento de alta resistência, alta definição do padrão/desenho e alto brilho.

MDP BP: O MDP BP Berneck é um painel com ótima resistência superficial a abrasão, riscos e impactos, além de ser entregue pronto para uso. Em breve:

MDF: (Projeto o qual estamos trabalhando)

2 RESUMO

mostramos como foi possível otimizar a rotina de manutenção, através do aprimoramento do PCM, por meio de criação de um sistema informatizado, desenvolvido e estruturado de forma a respeitar as atividades e credibilidade da manutenção junto a produção, objetivando o aumento de produtividade e proporcionando maior confiabilidade na tomada de decisões, compondo a seguinte estrutura: organização da documentação; definição de modelo corporativo para tagueamento; levantamento e codificação dos equipamentos da linha; definição de modelo de placa para identificação dos equipamentos; definição de modelos padrões para instruções de trabalho da inspeções mecânicas, lubrificação e elétrica; estudo de RCM dos equipamentos classe “A” e “B; desenvolvimento de palm para manutenção; planos de lubrificação, preventiva e preditiva.

3 INTRODUÇÃO

Nos últimos anos a atividade de manutenção tem passado por muitas mudanças do que qualquer outra atividade, constituindo um marco na história da evolução tecnológica, com base neste entendimento foi possível realizar o desenvolvimento de um modelo de PCM compatível com a necessidade da Berneck. Aonde o desenvolvimento de métodos e técnicas vem de encontro com a produtividade, em contexto geral, o acerto nas paradas para manutenção dos equipamentos industriais evitará perdas com paradas inesperadas e paradas feitas por intervenções incorretas, resultando em custo baixo com a manutenção e produtividade.

4 OBJETIVO

Com o objetivo de se obter os resultados esperados com a eficácia, disponibilidade e confiabilidade do sistema de Planejamento e Controle de Manutenção (PCM), a empresa Berneck através de seu novo site – MDF constituiu a oportunidade de organizar, preparar e planejar uma estrutura física e técnica para desenvolver trabalhos de excelência, critério técnico e aplicabilidade nas áreas de manutenção de sua unidade fabril, tendo em vista a importância da área de PCM em uma empresa em tempos da procura a cada dia maior por resultados competitivos, otimização de tempo, respeito pelo meio ambiente e a segurança patrimonial e pessoal de seus profissionais.

5 DESENVOLVIMENTO DO PROJETO

O projeto PCM-MDF é estruturado da seguinte forma:

Cronograma de Atividades

O cronograma foi desenvolvido de forma cronológica com o início da contratação dos profissionais do PCMN as operações de fabricação das chapas de MDF. Essas tarefas foram estabelecidas de maneira a compor a definição de tag’s, arborescência, instruções de trabalho, planos de lubrificação, sobressalentes enfim todos os itens necessários ao desenvolvimento, aplicação e ao objetivo de se ter um PCMN atuante, confiável e funcional.

 

Estudo do Processo

O estudo do processo é fundamental para se ter importantes informações do processo que validam e auxiliam na determinação da criticidade, manutenção preditiva (inspeções, análises de vibração, termografia) e sobressalentes.

 

Definição das TAG’s

As tag’s dos equipamentos foram definidas de acordo com a estruturação da empresa (unidades, localização, projeto e equipamento). O objetivo é ter identificado a área, o equipamento, conjunto e tag de componentes como: motores, redutores, bombas, inversores e painéis de acionamentos.

 

Arborescência

A arborescência é item fundamental na estruturação de um PCM na empresa, baseia-se no cadastro de todos os equipamentos e suas “famílias”, de forma a se ter toda a arquitetura raiz dos elementos (equipamentos) que constituem a unidade em questão. Dessa forma foi elaborada a arborescência, com a finalidade de se ter a estruturação raiz para o futuro planejamento e controle de manutenção da empresa.

 

Classificação/Criticidade dos Equipamentos

A classificação é baseada pela importância dos equipamentos no processo. Este item é fundamental para a elaboração dos planos de manutenção preditiva e sobressalentes. Essa elaboração foi constituída através da participação de profissionais chaves tais como, profissionais da área de processo, manutenção mecânica, manutenção elétrica, qualidade, gerência, logística (expedição). Tendo assim a visão completa do sistema de produção do produto MDF.

6 INSTRUÇÕES DE TRABALHOS

Objetivo

As Instruções de Trabalhos de Inspeção Padrão tem como objetivo a padronização das rotinas de inspeção maximizando sua utilização dentro dos padrões de funcionamento dos equipamentos. Aliada a outras técnicas visa um maior ganho no que se diz a manutenção dos requisitos de Segurança, Meio ambiente, qualidade final do produto e melhorias contínuas de processo. O método sequencial que será explicado mais a frente visam à minimização da falha humana durante a execução vinda também a ser uma fonte de consulta de como, onde e porque executar e quais os parâmetros a serem seguidos pelo homem de manutenção.

 

Algumas vantagens das Instruções de Trabalhos Padrão:

-Maior aproveitamento do tempo executado de uma forma sistemática;

-Visa à segurança do mantenedor quanto a possíveis riscos nos locais de execução.

-Indica quais EPI’s devem ser utilizados.

-Enobrece o trabalho do homem de manutenção;

-Fonte de consulta a dúvidas quanto à execução;

-Indica os parâmetros (Temperatura, pressão, corrente, etc.) a serem coletados.

-Minimiza a chance de esquecimento de algumas tarefas utilizando o método seqüencial na execução.

-Menor custo de manutenção, pois além de aproveitar melhor o tempo é utilizado o sentido humano como meio de verificação;

-Indicam quais as ferramentas serão utilizadas;

-Utiliza Instrumentos que maximizam o efeito sensitivo do homem tais como: Estetoscópio, Termômetro digital, caneta de Vibração, etc.

-Padroniza os Planos de Inspeção dos equipamentos da planta, pois quando é feito para um equipamento todos os outros do mesmo tipo seguirão o mesmo padrão exceto suas peculiaridades tais como: Temperatura, nível de vibração, pressão, etc.

 

Melhoria contínua das Instruções de Trabalho Padrão (PDCA)

As Instruções de Trabalhos passam regularmente por melhorias relatadas pela necessidade dos executantes, novos estudos de RCM (MCC) ou por inclusão de novas normas de segurança, meio ambiente e qualidade a serem seguidos. O fluxo de melhoria segue o ciclo PDCA:

 

Métodos utilizados na Inspeção

Método Sensitivo: A idéia deste método é a utilização dos Sentidos Humanos para monitoramento das condições do equipamento. Entre as inspeções sensitivas citam-se os seguintes exemplos:

-Tato – mudança na freqüência de vibração, umidade, temperatura, etc.

-Olfato – cheiro de fumaça, combustível, queima de isolamento, etc.

-Audição – mudanças de ruídos, chiados, roncos, batidas, etc

-Visão – variação de cor, limpeza, distorção, tamanho, alinhamento, posição, etc

Método Seqüencial de inspeção

Visa maior ganho de tempo e produtividade, pois elaborada de forma sequencial conforme o acesso ao equipamento, evitando assim que o inspetor procure o que inspecionar vindo a esquecer de algum detalhe. Exemplo de inspeção sensitiva de um moto redutor:

 

 

Instrução de Trabalho - Elétrica

Os planos de trabalho da área elétrica disponibilizam informações objetivas e seguras das tarefas a serem realizadas. Baseadas nas análises de MCC, manuais do fabricante e segurança (NR10, NR17, NR 26) foram desenvolvidas os planos de inspeção sensitiva (5 sentidos). Na figura 3, é demonstrada uma instrução de trabalho para motores elétricos, onde são verificados itens como limpeza, fixação, condições da estrutura do motor assim também colhido dados de temperatura e vibração. Um dos objetivos do trabalho a realizar é evitar as queimas de motores elétricos, a meta é ter a máxima disponibilidade do equipamento sem agredir o meio ambiente, mantendo a segurança dos profissionais envolvidos. Tendo o controle das manutenções e dos equipamentos podemos estipular metas de manutenções racionais, neste caso com o mínimo de queima de motores elétricos, lançando a cada ano um desafio em percentual entre motores instalados x queimados.

Exemplo de Inspeção Sensitiva em um Motor Elétrico

Na figura 4, é demonstrado o plano de inspeção em painéis elétricos, sendo inspecionados itens como funcionamento dos instrumentos de medição (amperímetro, voltímetro), malha de aterramento, temperatura de componentes (transformadores, barramentos, disjuntores), cabeamento, histórico de alarmes, organização e diagramas. É fundamental a clareza das informações para a realização das tarefas. Nesta inspeção são visualizados e coletado dados (temperatura, termografia e organização) de painéis contendo a parte de força, comando e acionamento. O quesito segurança continua sendo fundamental nesta tarefa,

Na figura 5 e 6, além dos itens de inspeções é salientada a questão de segurança na verificação deste componente. No caso dos sensores muitas vezes estão instalado em pontos com difícil acesso e/ou risco de acidente por funcionamento do equipamento ou algum resíduo de processo.

Inspeção sensitiva em interruptores de posição:

 

Inspeção sensitiva em sensores fotoelétricos:

Rotas de Inspeção

As rotas de inspeção são criadas visando maximizar o tempo, segurança e produtividade da execução.

Alguns questionamentos são feitos antes da definição das Rotas tais como:

Qual o caminho mais lógico a ser seguido?

Quais são os pontos vitais a serem inspecionados?

Quais os riscos a segurança pessoal há no local?

O que deve ser inspecionado?

Quais os parâmetros a serem seguidos?

Quais ferramentas serão utilizadas?

Quais Epi’s serão necessários?

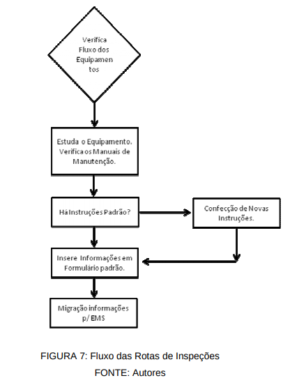
A partir destas respostas é iniciado o processo de criação das rotas de inspeção. Abaixo é demonstrado o fluxo de criação.

Fluxo de Inspeção

Conforme já comentado as Rotas de Inspeção são definidas a partir do acesso aos equipamentos, visando a segurança do Inspetor, maximização do tempo ou seja visando seguir o caminho mais lógico a ser percorrido. Os lay-Outs de Inspeção são confeccionados com Auxilio de um programa CAD, são citados no Lay-Out as Instruções a serem seguidas bem como informações de Segurança, Meio Ambiente, etc, estas mesmas informações são encontradas fisicamente em campo, anexada aos equipamentos.

Fichas de Inspeção Padrão

Todas as informações referentes ao Equipamento a ser inspecionado tais como: Localização, Periodicidade, tempo padrão, tarefas a serem executadas, ferramentas necessárias, etc, são migrada para um formulário padrão como ilustrado a seguir:

Melhoria Contínua das Rotas de Inspeção (PDCA)

As Rotas de Inspeção assim como as Instruções de Trabalhos passam regularmente por melhorias relatadas pela necessidade dos executantes, novos estudos de RCM (MCC) ou por inclusão de novas normas de segurança, meio ambiente e qualidade a serem seguidos. O fluxo de melhoria segue o ciclo PDCA:

IDENTIFICAÇÃO DOS EQUIPAMENTOS

Todos os equipamentos são identificados em campo com uma plaqueta de alumínio, esta plaqueta contém o Tag do Equipamento, código de projeto, descrição do Equipamento e o código de Barras (Assunto tratado mais a frente juntamente com o PALM). Estas plaquetas são dispostas de forma que são facilmente visualizadas e de fácil acesso, pois serão indispensáveis na hora da Inspeção.

7 SOBRESSALENTES

Objetivo

Ter as informações referentes a partes dos equipamentos de uma forma rápida e não burocrática trazendo assim a não ociosidade do corpo de manutenção por estes itens que são de necessidade vital aos equipamentos.

 

Desenvolvimento

O levantamento de sobressalentes vem sendo formado através da estruturação da arborescência, classificação e criticidade dos equipamentos, se o componente (motores, sensores, óleos e graxas lubrificantes, componentes eletrônicos e mecânicos específicos) é nacional ou importado, tempo de entrega. Toda essa análise atribui o valor de se ter os sobressalentes necessários e na quantidade certa. Primeiramente todas as peças que sofrem desgaste do equipamento são listadas em uma lista padrão (fig.), definidas pelo PCMN. Nesta lista será mencionada a quantidade utilizada, posição física dentro do equipamento, número do desenho se houver, e o inventário de estoque.

As fichas depois de confeccionadas são anexadas aos equipamentos juntamente com outros documentos tais como: instruções de inspeção Sensitiva, Instruções de Manutenção Preditiva, etc. tornando de fácil acesso as informações técnicas referente do equipamento ao mantenedor. Após o término das instruções as mesmas são disponibilizadas em campo, em um local de fácil acesso e visualização, as mesmas serão utilizadas para sanar as dúvidas quanto ao equipamento, juntamente as Instruções de Preditiva também são disponibilizados outros documentos referentes aos equipamentos tais como: Lista de Sobressalentes, Esquemas Hidráulicos, Elétricos, Lubrificação, etc.

8 INSTRUÇÃO E O PLANO DE LUBRIFICAÇÃO

Uma das grandes preocupações da Gerencia de Manutenção era a lubrificação dos equipamentos, visto que neste tipo de indústria ou processo a lubrificação é um ponto crucial para um bom desempenho e durabilidade dos equipamentos, por este motivo houve uma grande dedicação a este trabalho onde foram elaboradas as Instruções de Lubrificação, o Plano de Lubrificação e conseqüentemente as Rotas de Lubrificação.

Primeiramente foram levantados os pontos de Lubrificação da fábrica e conseqüentemente os lubrificantes utilizados, neste ponto a grande preocupação do Setor de Planejamento de Manutenção era a garantia dos Equipamentos vindo assim a seguir rigorosamente os manuais de Lubrificação dos fabricantes.

Instruções de Lubrificação

As Instruções de Lubrificação tem por objetivo visualizar e facilitar os Trabalhos de Lubrificação, pois nela é citada informações de extrema importância tais como: informações sobre a localização do Equipamento, Pontos a serem lubrificados com suas respectivas quantidades e periodicidades. Para a padronização das instruções de Lubrificação foi adquirida a Norma DIN 51502 (Designation of lubricants and marking of lubricant containers, equipment and lubricating points), não explicado neste trabalho. Assim como os outros documentos já citados neste trabalho as instruções após terminadas são disponibilizadas em campo, em local de fácil acesso e visualização.

Rotas de Inspeção e o PDCA

Assim como outros documentos já citados as instruções de Lubrificação passam pelo processo PDCA. Após o término as instruções de Lubrificação são criadas as rotas de Lubrificação por periodicidade facilitando deixando assim o trabalho de Lubrificação altamente controlado e de fácil entendimento.

9 TORNANDO A INFORMAÇÃO AUTOMÁTICA COM O USO DO PALM

Após certo tempo da Implantação do Planejamento e Controle de Manutenção notou-se que a quantidade de informações estava tornando-se muito grande e de difícil controle, veio então a idéia de informatizar a coleta de dados em campo, e esta informatização seria realizada a partir de PALMS (pequenos computadores de mão), que fariam parte da rotina dos mantenedores substituindo as tradicionais Ordens de serviço em Papel.

Algumas vantagens do uso do PALM

-Agilidade no processamento das informações;

-Abertura de Ordem de Serviço Corretiva mais ágil realizada pelo próprio mantenedor;

- Facilmente integrável com o projeto de manutenção proposto pelo PCM;

- Favorável ao ambiente, pois minimiza a utilização de Ordens de Serviço em Papel.

10 CONCLUSÃO

Estamos em um tempo de mudanças na qual a manutenção é parte estratégica de sucesso de uma organização. O não acompanhamento destas mudanças certamente levará as empresas a um patamar de não competitividade vindo até a levar as mesmas a falência. A padronização, a disponibilidade das informações, a agilidade nos processos de manutenção é de grande valia para um bom desempenho da organização e foi com este objetivo que se iniciou este projeto de PCM dentro do Site de MDF da Empresa Berneck.