Eletricista predial e residencial 3

Manutenção Predial

1 Projeto de Instalação Elétrica

Projetar uma instalação elétrica de uma edificação consiste em:

* Quantificar e determinar os tipos e localizar os pontos de utilização de energia elétrica;

* Dimensionar, definir o tipo e o caminhamento dos condutores e Condutos;

* Dimensionar, definir o tipo e a localização dos dispositivos de proteção, de comando, de medição de energia e demais acessórios.

A.Unidade consumidora:

Qualquer residência, apartamento, escritório, loja, sala, dependência comercial, depósito, indústria, galpão, etc., individualizado pela respectiva medição;

B.Ponto de entrega de energia:

É o ponto de conexão do sistema elétrico público com as instalações de utilização de energia elétrica do consumidor;

C.Entrada de serviço de energia elétrica:

Conjunto de equipamentos, condutores e acessórios instalados desde o ponto de derivação da rede de energia elétrica pública até a medição;

D.Potência instalada:

É a soma das potências nominais dos aparelhos, Equipamentos e dispositivos a serem utilizados na instalação consumidora. Incluir tomadas (previsão de cargas de eletrodomésticos, TV, som, etc.), Lâmpadas, chuveiros elétricos, aparelhos de ar-condicionado, motores, etc.;

E.Aterramento:

Ligação à terra, por intermédio de condutor elétrico, de todas as partes metálicas não energizadas, do neutro da rede de distribuição da Concessionária e do neutro da instalação elétrica da unidade consumidora.

Partes componentes de um projeto elétrico

O projeto é a representação escrita da instalação e deve conter no mínimo:

-Plantas;

-Esquemas (unifilares e outros que se façam necessários);

-Detalhes de montagem, quando necessários;

-Memorial descritivo;

-Memória de cálculo (dimensionamento de condutores, condutos e proteções);

-ART

2 Luminotécnica

Grandezas e conceitos

As grandezas e conceitos a seguir relacionados são fundamentais para o entendimento dos elementos da luminotécnica. As definições são extraídas do Dicionário Brasileiro de Eletricidade, reproduzidas das normas técnicas da Associação Brasileira de Normas Técnicas - ABNT.

Fluxo Luminoso

Fluxo Luminoso é a radiação total da fonte luminosa.O fluxo luminoso é a quantidade de luz emitida por uma fonte, medida em lumens, na tensão nominal de funcionamento.
Podemos ver que a luz é composta por três cores primárias. A combinação das cores vermelha, verde e azul permite obtermos o branco. A combinação de duas cores primárias produz as cores secundárias - margenta, amarelo e cyan. As três cores primárias dosadas em diferentes quantidades permitem obtermos outras cores de luz.

Curva de distribuição luminosa (CDL)

Unidade: candela (cd)
Se num plano transversal à lâmpada, todos os vetores que dela se originam tiverem suas extremidades ligadas por um traço, obtém-se a Curva de Distribuição Luminosa (CDL). Em outras palavras, é a representação da Intensidade Luminosa em todos os ângulos em que ela é direcionada num plano. Para a uniformização dos valores das curvas, geralmente essas são referidas a 1000 lm. Nesse caso, é necessário multiplicar-se o valor encontrado na CDL pelo Fluxo Luminoso da lâmpada em questão e dividir o resultado por 1000 lm. N

Rendimento das Luminárias

O Rendimento das luminárias é a porcentagem de luz que a Luminária joga para o ambiente, em relação ao total de luz emitida pela lâmpada (s), portanto o Rendimento de uma Luminária é dado em %. O rendimento é afetado pelo sistema óptico das luminárias. Ou seja, o tipo de material de que são feitos os refletores, a curvatura dos refletores, o número de aletas antiofuscantes são partes importantes nos cálculos de rendimento das luminárias.
O rendimento de uma luminária também é influenciado por certas características das lâmpadas que são utilizadas. No caso de luminárias para lâmpadas fluorescentes tubulares, o diâmetro das lâmpadas influência diretamente no rendimento da luminária.

3 Normas técnicas a serem consultadas na elaboração de um projeto elétrico

ABNT (NBR 5410/97, NBR 5419 aterramento)

Normas da concessionária elétrica local

Normas específicas aplicáveis

Critérios para a elaboração de projetos

-Acessibilidade;

-Flexibilidade (para pequenas alterações) e reserva de carga (para acréscimos de cargas futuras);

-Confiabilidade (obedecer normas técnicas para seu perfeito funcionamento e segurança).

Etapas da elaboração de um projeto de instalação elétrica

-Informações preliminares

-plantas de situação

-projeto arquitetônico

-projetos complementares

-informações obtidas do proprietário

Quantificação do sistema

É o levantamento da previsão de cargas (quantidade e potência nominal dos pontos de utilização – tomadas, iluminação, elevadores, bombas, ar condicionado, etc)

Desenho das plantas

-desenho dos pontos de utilização;

-localização dos Quadros de Distribuição de Luz (QLs) localização do Quadros de Força (QFs);

-divisão das cargas em circuitos terminais;

-desenho das tubulações de circuitos terminais;

-localização das Caixas de Passagem dos pavimentos e da prumada;

-localização do Quadro Geral de Baixa Tensão (QGBT), Centros de Medidores, Caixa Seccionadora, Ramal Alimentador e Ponto de Entrega;

-desenho das tubulações dos circuitos alimentadores;

-desenho do Esquema Vertical (prumada);

-traçado da fiação dos circuitos alimentadores.

Dimensionamento de todos os componentes do projeto, com base nos dados registrados nas etapas anteriores + normas técnicas + dados dos fabricantes

-dimensionamento dos condutores;

-dimensionamento das tubulações;

-dimensionamento dos dispositivos de proteção;

-dimensionamento dos quadros.

Quadros de distribuição

-quadros de distribuição de carga (tabelas)

-diagramas unifilares dos QLs

-diagramas de força e comando de motores (QFs)

-diagrama unifilar geral

4 Normas Técnicas A Serem Consultadas Na Elaboração De Um Projeto Elétrico II

Memorial descritivo: descreve o projeto sucintamente, incluindo dados e documentação do projeto

-Memorial de cálculo, contendo os principais cálculos e Dimensionamentos;
-cálculo das previsões de cargas;
-determinação da demanda provável;
-dimensionamento de condutores, eletrodutos e dispositivos de proteção.

Previsão de Cargas da Instalação Elétrica

Cada aparelho ou dispositivo elétrico (lâmpadas, aparelhos de aquecimento d’água, eletrodomésticos, motores para máquinas diversas, etc.) solicita da rede uma determinada potência. O objetivo da previsão de cargas é a determinação de todos os pontos de utilização de energia elétrica (pontos de consumo ou cargas) que farão parte da instalação. Nesta etapa são definidas a potência, a quantidade e a localização de todos os pontos de consumo de energia elétrica da instalação.

Previsão de Cargas (NBR-5410/1997)

Os equipamentos de utilização de uma instalação podem ser alimentados diretamente (elevadores, motores), através de tomadas de corrente de uso especifico (TUEs) ou através de tomadas de corrente de uso não específico (tomadas de uso geral, TUGs);
A carga a considerar para um equipamento de utilização é a sua potência Nominal absorvida, dada pelo fabricante ou calculada a partir de V x I x fator de potência (quando for o caso – motores) – nos casos em que for dada a potência nominal fornecida pelo equipamento (potência de saída), e não a absorvida, devem ser considerados o rendimento e o fator de potência.

Iluminação:

-Critérios para a determinação da quantidade mínima de pontos de luz: > 1 ponto de luz no teto para cada recinto, comandado por interruptor de parede;
-Arandelas no banheiro devem ter distância mínima de 60cm do boxe;

Critérios para a determinação da potência mínima de iluminação:

-Para recintos com área < 6m2, atribuir um mínimo de 100W;
-Para recintos com área > 6m2, atribuir um mínimo de 100W para os Primeiros 6m2, acrescidos de 60W para cada aumento de 4m2 inteiros;
-Para iluminação externa em residências a norma não estabelece critérios –cabe ao projetista e ao cliente a definição.

Tomadas:

Critérios para a determinação da quantidade mínima de TUGs:
-Recintos com área < 6m2 – no mínimo 1 tomada;
-Recintos com área > 6m2 – no mínimo 1 tomada para cada 5m ou Fração de perímetro, espaçadas tão uniformemente quanto possível;
-Cozinhas e copas – 1 tomada para cada 3,5m ou fração de perímetro, independente da área; acima de bancadas com largura >30 cm prever no mínimo 1 tomada;
-Banheiros – no mínimo 1 tomada junto ao lavatório, a uma distância mínima de 60cm do boxe, independentemente da área
-Subsolos, varandas, garagens, sótãos – no mínimo 1 tomada independentemente da área.

Critérios para a determinação da potência mínima de TUGs:

-Banheiros, cozinhas, copas, áreas de serviço, lavanderias e Assemelhados – atribuir 600W por tomada, para as três primeiras Tomadas e 100W para cada uma das demais;
-Subsolos, varandas, garagens, sótãos – atribuir 1000W Demais recintos – atribuir 100W por tomada.

Critérios para a determinação da quantidade mínima de TUEs:

A quantidade de TUEs é estabelecida de acordo com o número de aparelhos de utilização, devendo ser instaladas a no máximo 1.5m do local previsto para o equipamento a ser alimentado.

Critérios para a determinação da potência de TUEs:

Atribuir para cada TUE a potência nominal do equipamento a ser alimentado.

5 Normas Técnicas A Serem Consultadas Na Elaboração De Um Projeto Elétrico III

Previsão de cargas especiais

Em edifícios será muitas vezes necessário fazer a previsão de diversas cargas especiais que atendem aos seus sistemas de utilidades, como motores d elevadores, bombas de recalque d’água, bombas para drenagem de águas pluviais e esgotos, bombas para combate a incêndios, sistemas de aquecimento central, etc. Estas cargas são normalmente de uso comum, sendo denominadas cargas de condomínio. A determinação da potência destas cargas depende de cada caso específico, Sendo normalmente definida pelos fornecedores dos sistemas. Como exemplos Típicos podemos citar:
-Elevadores: dois motores trifásicos de 7.5 CV.
-Bombas de recalque d’água: 2 motores trifásicos de 3 CV (um é reserva).
-Bombas de drenagem de águas pluviais: 2 motores de 1 CV (um é reserva).
-Bombas para sistema de combate a incêndio: 2 motores de 5 CV (um é reserva).
-Portão de garagem: 1 motor de 0.5 CV.

Previsão de cargas em áreas comerciais e de escritórios

Pavimento térreo de edifícios residenciais ou pavimentos específicos (sobrelojas) muitas vezes são utilizados para atividades comerciais. NBR 5410 não especifica critérios para previsão de cargas em instalações comerciais e industriais.Levar em conta a utilização do ambiente e as necessidades do cliente.

Iluminação

O cálculo da iluminação para estas áreas é feito de forma distinta do processo utilizado para a determinação da iluminação em áreas residenciais. Dependendo do uso, para áreas de lojas e escritórios, vários métodos podem Ser empregados para determinar o tipo e a potência da iluminação adequada –Método dos Lúmens, Método das Cavidades Zonais, Método Ponto por Ponto, etc. A norma NBR-5413 – Iluminação de Interiores, define critérios de nível de Iluminamento de acordo com a utilização do recinto.

Tomadas

Para a previsão de TUGs em áreas comerciais e de escritórios, pode-se adotar o seguinte critério:
-Escritórios comerciais ou análogos com área < 40m2 – 1 tomada para Cada 3m ou fração de perímetro; ou 1 tomada para cada 4m2 ou fração de área (adotar o que resultar no maior número).
-Escritórios comerciais ou análogos com área > 40m2 – 10 tomadas para Os primeiros 40m2 e 1 tomada para cada 10m2, ou fração, da área restante.
-Em lojas – 1 tomada para cada 30m2 ou fração de área, não computadas As tomadas destinadas a vitrines e à demonstração de aparelhos.
-A potência das TUGs em escritórios deverá ser de 200W.

Locação dos pontos:

Após definir todos os pontos de utilização da energia elétrica da instalação, a sua locação em planta será feita utilizando a simbologia gráfica apropriada.
-Circuito elétrico -> equipamentos e condutores ligados a um mesmo dispositivo de proteção.
-Dispositivo de proteção -> dispositivo elétrico que atua automaticamente quando o circuito elétrico ao qual está conectado é submetido a condições anormais: alta temperatura, curto-circuito.
-Quadro de distribuição -> componente fundamental da instalação elétrica, Pois recebe o ramal de alimentação que vem do centro de medição, Contém os dispositivos de proteção e distribui os circuitos terminais para as cargas.
Circuitos terminais -> alimentam diretamente os equipamentos de utilização e ou TUGs e TUEs -> os circuitos terminais partem dos quadros terminais ou dos quadros de distribuição (alimentadores).
Circuitos alimentadores -> alimentam os quadros terminais e/ou de distribuição, partindo da rede pública, de um transformador ou de um gerador.
Os quadros terminais e de distribuição deverão ser localizados próximos ao centro de carga da instalação. O Centro de Carga é o ponto ou região onde se concentram as maiores potências (comentar aspectos estéticos, Facilidade de acesso, funcionalidade, visibilidade e segurança. Em condomínios deverá haver tantos quadros terminais quantos forem os sistemas de utilidades do prédio (iluminação, elevadores, bombas, etc.).

6 Normas Técnicas A Serem Consultadas Na Elaboração De Um Projeto Elétrico IV

Divisão da instalação em circuitos terminais

A instalação elétrica de uma residência deverá ser dividida em circuitos Terminais possibilitando assim:
-Facilidade de operação, manutenção e redução da interferência entre pontos de utilização e limitação das conseqüências de uma falha,isto possibilitará também a Redução nas quedas de tensão e da corrente nominal;
-Dimensionamento de condutores e dispositivos de proteção de menor seção e capacidade nominal;
-Facilidade de enfiação em obra e ligação dos fios aos terminais de (Equipamentos, interruptores, tomadas, etc.)
-Cada circuito terminal será ligado a um dispositivo de proteção (disjuntor, Termomagnético).
-Prever circuitos independentes para as tomadas de cozinhas, copas,Áreas de serviço.
Concluída a divisão de cargas em circuitos terminais, identificar na Planta, ao lado de cada ponto de luz ou tomada, o número do circuito Respectivo.

Tensão dos circuitos

De acordo com o número de FASES e a tensão secundária de fornecimento, valem as seguintes recomendações para os circuitos terminais:

Instalação monofásica:

Todos os circuitos terminais terão ligação Fase Neutro, na tensão de fornecimento padronizada da concessionária local.

Instalação bi ou trifásica:

Circuitos de iluminação e TUGs no menor valor de tensão (ou seja,estes circuitos serão monofásicos: ligação Fase-Neutro). TUEs podem ser ligadas em Fase-Fase (circuitos bifásicos,normalmente utilizados para chuveiros, ar-condicionado, etc.) ou em Fase-Neutro (circuitos monofásicos).

Recomendações para a representação da tubulação e da fiação

Uma vez concluída a locação dos pontos na planta baixa e identificados os circuitos terminais, o próximo passo consiste em interligar os mesmos, representando o sistema de tubulação e a fiação correspondente.
-Local do Quadro de Distribuição (próximo ao centro de cargas, etc.)
-A partir do Quadro de Distribuição iniciar o traçado dos eletrodutos, procurando os caminhos mais curtos e evitando o cruzamento de tubulações (levar em conta detalhes do projeto estrutural, hidro-sanitário, etc.)
-Interligar inicialmente os pontos de luz (tubulações embutidas no teto), percorrendo e interligando todos os recintos.
-Interligar os interruptores e tomadas aos pontos de luz de cada recinto (tubulações embutidas nas paredes).
-Evitar que caixas embutidas no teto (octogonais 4”x4”x4”de fundo móvel, octogonais 3”x3”x2” fundo fixo) estejam interligadas a mais de 6 eletrodutos, e que as caixas retangulares 4”x4”x2” e 4”x2”x2” embutidas nas paredes se conectem com mais de 4 eletrodutos (ocupação,emendas).
-Evitar que em cada trecho de eletroduto passe quantidade elevada de circuitos (limitar em max. 5), visando minimizar bitola de eletrodutos (comentar conseqüências estruturais) e de fios e cabos (comentar Fator de Correção de Agrupamento) -> principalmente na saída dos quadros, prever quantidade apropriada de saídas de eletrodutos em função do número de circuitos existentes no projeto.
-Avaliar a possibilidade de utilizar tubulação embutida no piso para o atendimento de circuitos de tomadas baixas e médias.
-Os diâmetros nominais das tubulações deverão ser indicados.
-Concluído o traçado de tubulações, passar à representação da fiação, indicando o circuito ao qual pertence cada condutor e as seções nominais dos condutores, em mm2.

7 Simbologias Utilizadas nas Instalações Elétricas

8 Eletrodutos

São tubos de metal ou PVC, rígido ou flexível, utilizados com a finalidade de proteger os condutores contra umidade, ácidos, gases ou choques mecânicos.

Funções

-Proteção mecânica dos condutores;
-Proteção dos condutores contra ataques químicos da atmosfera ou ambientes agressivos;
-Proteção do meio contra os perigos de incêndio resultantes de eventuais superaquecimentos dos condutores ou arcos voltaicos;
-Proporcionar aos condutores um envoltório metálico aterrado (no caso de eletrodutos metálicos) para evitar perigos de choque elétrico.

Não-metálicos:

PVC (rígido e flexível corrugado), plástico com fibra de vidro, polipropileno, polietileno, fibrocimento.

Metálicos:

Aço carbono galvanizado ou esmaltado, alumínio e flexíveis de cobre espiralado.
Em instalações aparentes, o eletroduto de PVC rígido roscável é o mais utilizado, devendo as braçadeiras ser espaçadas conforme as distâncias mínimas estabelecidas pela NBR-5410/97.

Prescrições Para Instalação

-Nos eletrodutos devem ser instalados condutores isolados, cabos unipolares ou multipolares, admitindo-se a utilização de condutor nu em eletroduto isolante exclusivo quando este condutor for de aterramento;
-As dimensões internas dos eletrodutos devem permitir instalar e retirar facilmente os condutores ou cabos após a instalação dos eletrodutos e acessórios.
-A taxa máxima de ocupação em relação à área da seção transversal dos eletrodutos não deverá ser superior a:
53% no caso de um condutor ou cabo;
31% no caso de dois condutores ou cabos;
40% no caso de três ou mais condutores ou cabos.
-Não deve haver trechos contínuos (sem interposição de caixas ou equipamentos) retilíneos de tubulação maiores que 15m; em trechos com curvas essa distância deve ser reduzida a 3m para cada curva de 90º (em casos especiais, se não for possível obedecer a este critério, utilizar bitola imediatamente superior à que seria utilizada;
-Entre 2 caixas, entre extremidades, entre extremidade e caixa, no máximo 3 curvas de 90º (ou seu equivalente até no máximo 270º); sob nenhuma hipótese prever curvas com deflexão superior a 90º.
-As curvas feitas diretamente nos eletrodutos não devem reduzir efetivamente seu diâmetro interno;
-Eletrodutos embutidos em concreto armado devem ser colocados de forma a evitar sua deformação durante a concretagem (redundâncias).
-Em juntas de dilatação, os eletrodutos rígidos devem ser seccionados, devendo ser mantidas as características necessárias à sua utilização; em eletrodutos metálicos a continuidade elétrica deve ser sempre mantida.

Acessórios

Dimensionamento de eletrodutos

O tamanho dos eletrodutos deve ser de um diâmetro tal que os condutores possam ser facilmente instalados ou retirados. Para tanto é obrigatório que os condutores não ocupem mais de 40% da área útil dos eletrodutos.
Para dimensionar um eletroduto em um projeto basta saber o número de condutores no eletroduto e a maior seção deles. Exemplo: considerando um projeto em que o maior número de condutores no trecho do eletroduto é igual a 06 (seis) e a maior seção dois condutores igual a 4 mm2 - ver tabela.

Corte em eletrodutos

-Prenda o eletroduto em uma morsa de bancada.
-Evite que ele seja ovalizado pela morsa, o que resulta numa rosca imperfeita.
-Prepare o arco de serra a ser utilizado.
A lâmina de serra possui um lado dentado com trava, que pode ser alternada ou ondulada, que permite a execução de um corte com largura maior que a espessura da lâmina.
Considerando o caso mais comum, o corte do eletroduto utilizando serra manual, é importante saber que a especificação da lâmina de serra, em relação ao número de dentes por polegada, deverá seguir as orientações abaixo:

9 Eletrodutos II

Abertura de roscas em eletrodutos

-Fixe o tubo na morsa.
-Prepare a tarraxa (escolha o cossinete e o guia de acordo com a bitola do eletroduto.
Encaixe a tarraxa no eletroduto e inicie a rosca.
Os cossinetes usados para tubos de aço não devem ser utilizados nos tubos de PVC. Encaixar o tubo na tarraxa pelo lado da guia, girando 1 volta para a direita e ¼ de volta para a esquerda, repetindo a operação.
-Execute movimentos rotativos de avanço e retrocesso.
-Termine a rosca.
-Limpe a tarraxa e o ambiente.

Curvamento de eletroduto PVC utilizando o soprador térmico

Inserir dentro do eletroduto uma mola, de acordo com o diâmetro do eletroduto. Caso não disponha da mola, utilize areia seca e limpa, enchendo o eletroduto e vedando as extremidades.Marcar o trecho a ser curvado Ligar o soprador térmico aquecer a região a ser curvada.
-Curvar gradualmente com as mãos, em seguida esfriar a região aquecida utilizando estopa umedecida com água.
Observação: Cuidado ao curvar o eletroduto para evitar o estrangulamento da sua seção.
-Desligar o soprador térmico e, se não for realizar nenhum serviço adicional com o mesmo, espere que esfrie para em seguida guarda-lo.

Curvamento de eletroduto metálicos

Os Eletrodutos metálicos de pequeno diâmetro (1/2”, 3/4” e 1”) podem ser curvados na obra sem grande dificuldade, principalmente se for usada ferramenta adequada, o curvador de tubos (vira tubos).
Existem máquinas especiais que executam o curvamento de eletrodutos, mesmo de diâmetros maiores que 1”, com esforço produzido por prensa hidráulica, podendo o eletroduto ser aquecido, a fim de que a curva seja feita sem deformação da seção do tubo. Essas máquinas somente são empregadas em instalações muito pesadas e de grande porte.

Procedimentos de execução:

-Define-se o raio e o comprimento da curva a ser realizada Utiliza-se um cabo de tubo galvanizado atarraxado ao curvador.
-Introduz-se o tubo a ser curvado Executa-se o procedimento de virar o tubo aplicando-se uma pressão através do curvador Repete-se a operação ponto a ponto até a curva estar terminada.

10 Fator de Potência

-Potência aparente:

É composta por duas parcelas: Potência Ativa e Potência Reativa.É o produto da ação da tensão e da corrente, a sua unidade de medida é o volt-ampére (VA).

-Potência ativa:

É a parcela efetivamente transformada em:
Existem equipamentos que só dissipam este tipo de potência. São os circuitos resistivos, sem bobinas. Como exemplos, podemos citar: chuveiros, lâmpadas incandescentes, torneiras, fornos e ferros de passar. A unidade de medida de potência é o WATT (W).

-Potência reativa:

É a parcela transformada em campos eletromagnéticos, necessários ao funcionamento de:
São basicamente equipamentos que possuem em seus circuitos muitos fios enrolados (bobinas) que criam campos eletromagnéticos e por isso tem potência reativa. A unidade de medida da Potência Reativa é o Volt-amperreativo (Var).

Fator de potência:

Tecnicamente é um parâmetro que determina a defasagem angular entre a potência ativa e aparente. Fica claro que com o aumento desse ângulo, o cateto que representa a potência reativa também aumenta. A fim de estabelecer uma relação matemática ficou determinado que o fator de potência seria medido pelo cosseno desse ângulo. O cosseno φ, como ficou conhecido é, portanto, sinônimo de fator de potência.
Pela trigonometria básica, cosseno de um ângulo é o resultado da divisão do cateto adjacente a ele (ao lado do ângulo) pela hipotenusa (maio lado do triângulo retângulo).
Os valores do fator de potência variam desde 0 até 1 ou, em termos percentuais de 0 a 100%. O valor 0(zero) representa uma indutância pura, e o valor 1 um circuito resistivo. Uma indutância pura não existe na prática, porque é impossível um fio sem alguma resistência, por isso o valor zero nunca é obtido.
Quando o fator de potência é igual a 1, significa que toda a potência aparente é transformada em potência ativa. O fator de potência pode ser indutivo ou capacitivo:
Fator de potência atrasado (indutivo): Corrente atrasada em relação à tensão.
Fator de potência adiantado (capacitivo): corrente adiantada em relação à tensão.

Importância do Fator de Potência

A ANEEL através da resolução 456/2000 determinou que o valor mínimo do fator de potência seja igual a 0,92. Isso significa que qualquer instalação (consumidor) cujo fator de potência esteja abaixo desse valor estará sujeito a multa e incrementos de tarifas.
“Mas por que esse valor, e qual a razão da preocupação da COSERN visto que o prejuízo em perdas é “problema meu”?
Até pouco tempo atrás o fator de potência mínimo estava próximo de 0,85, contudo, com o aumento das grandes indústrias as anomalias nas redes elétricas aumentaram, por este e outros motivos a ANEEL determinou esse novo valor, o que significa uma melhora na qualidade da energia. Razão pela qual, aliás, ela realiza este controle.

Causadores de um Baixo Fator de Potência

-Motores de indução;
-Transformadores operando em vazio ou com pequenas cargas;
-Lâmpadas de descarga alimentadas com reatores de baixo fator de potência;
-Fornos a arco;
-Fornos de indução eletromagnética;
-Máquinas de solda a transformador retificador;
-Grande quantidade de motores de pequena potência;
-Equipamentos eletrônicos;
-Tensão acima do normal.

Consequências do Baixo Fator de Potência

-A energia gerada e transmitida tem que ser maior para compensar as perdas maiores;
-Aumento da queda de tensão;
-Menor intensidade luminosa das lâmpadas;
-Maior corrente de partida dos motores a indução;
-Menor corrente nos equipamentos de aquecimento e consequente queda na temperatura de operação e Sobrecarga dos equipamentos

11 Fator De Potência II

Consequências do Baixo Fator de Potência

-Aquecimento dos condutores
-Aumento dos desgastes nos dispositivos de proteção e manobra;
-Aumento do investimento em condutores e equipamentos elétricos;
-Obstrução da capacidade dos transformadores;
-Formação de harmônicas na rede de distribuição.

Vantagens do Melhoramento do Fator de Potência

-Redução das perdas de energia, pela redução da corrente de alimentação;
-Redução dos custos de energia elétrica, devido a eliminação do ajuste de tarifa, bem como pela redução de perdas;
-Liberação da capacidade do sistema, permitindo a ligação de novas cargas;
-Elevação dos níveis de tensão, melhorando o funcionamento dos equipamentos e a utilização da instalação.

Métodos para a Correção do Fator de Potência

Como regra geral, para a correção do fator de potência devemos:
-Reduzir a quantidade de energia reativa solicitada pelos equipamentos; Fornecer diretamente aos mesmos essa energia, para evitar que a rede a forneça.

Métodos mais Empregados

-Utilização e operação convenientes de motores e equipamentos elétricos;
-Deve-se aumentar a demanda ativa média;
-Aumentar o consumo de energia ativa (kWh);
-Utilizar capacitores – é o método mais utilizado nas instalações, o mais econômico e o que permite maior flexibilidade de aplicação.

Correção do Fator de Potência

Como o principal fator que determina a redução do fator de potência é o excesso de cargas indutivas, a técnica mais comum para aumentá-lo (corrigilo) é ligar capacitores em paralelo com as fases.

Capacitor

Dispositivo elétrico utilizado para introduzir capacitância num circuito. Os capacitores podem ser monofásicos ou trifásicos, para baixa e alta tensão. Podem ser instalados em bancos fixos ou automáticos.

Princípio de Funcionamento

O princípio de funcionamento dessa técnica simples, pois o capacitor provoca o efeito contrário ao indutor, anulando (ou pelo menos reduzindo) seu efeito. Basta lembrar que o indutor provoca o adiantamento da fase da tensão em relação a corrente, e o capacitor atrasa.

Vantagens dos Capacitores

-Baixas perdas;
-Manutenção simples (não tem partes móveis);
-Peso reduzido;
-Custo baixo.

Bancos Fixos

A potência reativa injetada permanece fixa, independente da solicitação da carga ou do sistema.

Bancos Automáticos

A potência reativa injetada é controlada automaticamente por um controlador de potência reativa que comuta a entrada ou saída dos bancos de capacitores, de acordo com o valor de fator de potência desejado e previamente ajustado.

Aterramento Elétrico

O aterramento elétrico, com certeza, é um assunto que gera um número enorme de dúvidas quanto às normas e procedimentos no que se refere ao ambiente elétrico industrial. Muitas vezes, o desconhecimento das técnicas para realizar um aterramento eficiente, ocasiona a queima de equipamentos, ou pior, o choque elétrico nos operadores desses equipamentos.
Mas o que é o “terra”? Qual a diferença entre terra, neutro, e massa? Quais são as normas que devo seguir para garantir um bom aterramento ?
Bem, esses são os tópicos que este artigo tentará esclarecer. É fato que o assunto "aterramento" é bastante vasto e complexo, porém, demonstraremos algumas regras básicas.

12 Para que Serve o Aterramento Elétrico?

O aterramento elétrico tem três funções principais :

a – Proteger o usuário do equipamento das descargas atmosféricas, através da viabilização de um caminho alternativo para a terra, de descargas atmosféricas.
b – “Descarregar” cargas estáticas acumuladas nas carcaças das máquinas ou equipamentos para a terra.
c – Facilitar o funcionamento dos dispositivos de proteção (fusíveis, disjuntores, etc.), através da corrente desviada para a terra.
Veremos, mais adiante, que existem várias outras funções para o aterramento elétrico, até mesmo para eliminação de EMI , porém essas três acima são as mais fundamentais.

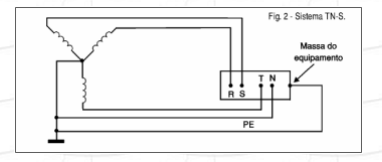
Definições:Terra,Neutro,e Massa

Antes de falarmos sobre os tipos de aterramento, devemos esclarecer (de uma vez por todas !) o que é terra, neutro, e massa. Na figura 1 temos um exemplo da ligação de um PC à rede elétrica, que possui duas fases (+110 VCA, - 110 VCA), e um neutro. Essa alimentação é fornecida pela concessionária de energia elétrica, que somente liga a caixa de entrada ao poste externo se houver uma haste de aterramento padrão dentro do ambiente do usuário. Além disso, a concessionária também exige dois disjuntores de proteção. Teoricamente, o terminal neutro da concessionária deve ter potencial igual a zero volt. Porém, devido ao desbalanceamento nas fases do transformador de distribuição, é comum esse terminal tender a assumir potenciais Diferentes de zero.
O desbalanceamento de fases ocorre quando temos consumidores com necessidades de potências muito distintas, ligadas em um mesmo link. Por exemplo, um transformador alimenta, em um setor seu, uma residência comum, e no outro setor, um pequeno supermercado. Essa diferença de demanda, em um mesmo link, pode fazer com que o neutro varie seu potencial (flutue) . Para evitar que esse potencial “flutue”, ligamos (logo na entrada) o fio neutro a uma haste de terra. Sendo assim, qualquer potencial que tender a aparecer será escoado para a terra. Ainda analisando a figura 1 , vemos que o PC está ligado em 110 VCA, pois utiliza uma fase e o neutro.
Mas, ao mesmo tempo, ligamos sua carcaça através de outro condutor na mesma haste, e damos o nome desse condutor de “terra”. Pergunta “fatídica”: Se o neutro e o terra estão conectados ao mesmo ponto (haste de aterramento), porque um é chamado de terra e o outro de neutro?
Aqui vai a primeira definição: o neutro é um “condutor” fornecido pela concessionária de energia elétrica, pelo qual há o “retorno” da corrente elétrica.
O terra é um condutor construído através de uma haste metálica e que , em situações normais, não deve possuir corrente elétrica circulante.
Resumindo: A grande diferença entre terra e neutro é que, pelo neutro há corrente circulando, e pelo terra, não. Quando houver alguma corrente circulando pelo terra, normalmente ela deverá ser transitória, isto é, desviar uma descarga atmosférica para a terra, por exemplo. O fio terra, por norma, vem identificado pelas letras PE, e deve ser de cor verde e amarela.
Notem ainda que ele está ligado à carcaça do PC. A carcaça do PC, ou de qualquer outro equipamento é o que chamamos de “massa”.

Tipos de Aterramento

A ABNT ( Associação Brasileira de Normas Técnicas ) possui uma norma que rege o campo de instalações elétricas em baixa tensão. Essa norma é a NBR 5410, a qual, como todas as demais normas da ABNT, possui subseções. As subseções : 6.3.3.1.1, 6.3.3.1.2, e 6.3.3.1.3 referem-se aos possíveis sistemas de aterramento que podem ser feitos na indústria. Os três sistemas da NBR 5410 mais utilizados na indústria são :
a – Sistema TN-S : Notem pela figura 2 que temos o secundário de um transformador ( cabine primária trifásica ) ligado em Y. O neutro é aterrado logo na entrada, e levado até a carga. Paralelamente, outro condutor identificado como PE é utilizado como fio terra, e é conectado à carcaça (massa) do equipamento.
b – Sistema TN-C: Esse sistema, embora normalizado, não é aconselhável, pois o fio terra e o neutro são constituídos pelo mesmo condutor. Dessa vez, sua identificação é PEN ( e não PE, como o anterior ). Podemos notar pela figura 3 que, após o neutro ser aterrado na entrada, ele próprio é ligado ao neutro e à massa do equipamento.
c – Sistema TT : Esse sistema é o mais eficiente de todos. Na figura 4 vemos que o neutro é aterrado logo na entrada e segue (como neutro) até a carga ( equipamento). A massa do equipamento é aterrada com uma haste própria, independente da haste de aterramento do neutro.
O leitor pode estar pensando : “ Mas qual desses sistemas devo utilizar na prática?” Geralmente, o próprio fabricante do equipamento especifica qual sistema é melhor para sua máquina, porém, como regra geral, temos :
-Sempre que possível, optar pelo sistema TT em 1º lugar.
-Caso, por razões operacionais e estruturais do local, não seja possível o sistema TT, optar pelo sistema TN-S.
-Somente optar pelo sistema TNC em último caso, isto é, quando realmente for impossível estabelecer qualquer um dos dois sistemas anteriores.

Procedimentos

Os cálculos e variáveis para dimensionar um aterramento podem ser considerados assuntos para “pós – graduação em Engenharia Elétrica”. A resistividade e tipo do solo, geometria e constituição da haste de aterramento, formato em que as hastes são distribuídas, são alguns dos fatores que influenciam o valor da resistência do aterramento. Como não podemos abordar tudo isso em um único artigo, daremos algumas “dicas” que, com certeza, irão ajudar:

Haste de aterramento:

A haste de aterramento normalmente, é feita de uma alma de aço revestida de cobre. Seu comprimento pode variar de 1,5 a 4,0m. As de 2,5m são as mais utilizadas, pois diminuem o risco de atingirem dutos subterrâneos em sua instalação.
O valor ideal para um bom aterramento deve ser menor ou igual a 5 Dependendo da química do solo (quantidade de água, salinidade, alcalinidade, etc.), mais de uma haste pode se fazer necessária para nos aproximarmos desse valor. Caso isso ocorra, existem duas possibilidades: tratamento químico do solo (que será analisado mais adiante), e o agrupamento de barras em paralelo.
Uma boa regra para agruparem-se barras é a da formação de polígonos. A figura 5 mostra alguns passos. Notem que, quanto maior o número de barras, mais próximo a um círculo ficamos. Outra regra no agrupamento de barras é manter sempre a distância entre elas, o mais próximo possível do comprimento de uma barra. É bom lembrar ao leitor que essas são regras práticas. Como dissemos anteriormente, o dimensionamento do aterramento é complexo, e repleto de cálculos. Para um trabalho mais preciso e científico, o leitor deve consultar uma literatura própria.

Tipos de Elementos Para Aterramento

As características químicas do solo (teor de água , quantidade de sais , etc...) influem diretamente sobre o modo como escolhemos o eletrodo de aterramento. Os eletrodos mais utilizados na prática são: hastes de aterramento, malhas de aterramento e estruturas metálicas das fundações de concreto.

Haste de aterramento

A haste pode ser encontrada em vários tamanhos e diâmetros . O mais comum é a haste de 2,5 m por 0,5 polegada de diâmetro. Não é raro , porém, encontrarmos hastes com 4,0 m de comprimento por 1 polegada de diâmetro. Cabe lembrar que, quanto maior a haste , mais riscos corremos de atingir dutos subterrâneos (telefonia , gás , etc...) na hora da sua instalação.
Normalmente , quando não conseguimos uma boa resistência de terra (menor que 10 W) , agrupamos mais de uma barra em paralelo. Quanto à haste , podemos encontrar no mercado dois tipos básicos: Copperweld (haste com alma de aço revestida de cobre) e Cantoneira (trata-se de uma cantoneira de ferro zincada , ou de alumínio) .

Malhas de aterramento

A malha de aterramento é indicada para locais cujo solo seja extremamente seco. Esse tipo de eletrodo de aterramento, normalmente, é instalado antes da montagem do contra-piso do prédio, e se estende por quase toda a área da construção. A malha de aterramento é feita de cobre, e sua “janela” interna pode variar de tamanho dependendo da aplicação, porém a mais comum está mostrada na figura abaixo.

13 Estruturas metálicas

Muitas instalações utilizam as ferragens da estrutura da construção como eletrodo de aterramento elétrico.
Mais adiante veremos que, quando isso vier a ocorrer, deveremos tomar certos cuidados. Resumindo, qualquer que seja o eletrodo de aterramento (haste, malha, ou ferragens da estrutura), ele deve ter as seguintes características gerais:
- Ser bom condutor de eletricidade.
- Ter resistência mecânica adequada ao esforço a que está submetido.
- Não reagir (oxidar) quimicamente com o solo

Bitola e Conexão do Fio Terra

Ter uma boa haste ou um solo favorável não basta para termos um bom aterramento elétrico. As conexões da haste com os cabos de terra , bem como a bitola do cabo terra também contribuem muito para a resistência total de aterramento.
No que se refere à bitola do fio terra, ela deve ser a maior possível. Temos abaixo uma regra prática que evita desperdícios, e garante um bom aterramento.
Notem que para diâmetros inferiores a 35 mm² para as fases , temos o fio terra de 16 mm² . Já para diâmetros iguais ou acima de 35 mm², o fio terra deverá ter seção transversal igual à metade da seção dos cabos de alimentação. Quanto à conexões , devemos optar em 1º lugar pela fixação por solda do fio terra à haste . Isso evita o aumento da resistência do terra por oxidação de contato. Caso isso não seja possível, poderemos utilizar anéis de fixação com parafusos. Nesse caso, porém, é conveniente que a conexão fique sobre o solo , e dentro de uma caixa de inspeção.

Tratamento Químico do Solo

Como já observamos, a resistência do terra depende muito da constituição química do solo. Muitas vezes, o aumento de número de “barras” de aterramento não consegue diminuir a resistência do terra significativamente. Somente nessa situação devemos pensar em tratar quimicamente o solo.
O tratamento químico tem uma grande desvantagem em relação ao aumento do número de hastes, pois a terra, aos poucos, absorve os elementos adicionados. Com o passar do tempo, sua resistência volta a aumentar, portanto, essa alternativa deve ser o último recurso. Temos vários produtos que podem ser colocados no solo antes ou depois da instalação da haste para diminuirmos a resistividade do solo. A Bentonita e o Gel são os mais utilizados.
De qualquer forma, o produto a ser utilizado para essa finalidade deve ter as seguintes características :
* Não ser tóxico
* Deve reter umidade
* Bom condutor de eletricidade
* Ter pH alcalino (não corrosivo)
* Não deve ser solúvel em água
Uma observação importante no que se refere a instalação em baixa tensão é a proibição (por norma) de tratamento químico do solo para equipamentos a serem instalados em locais de acesso público (colunas de semáforos, caixas telefônicas, controladores de tráfego, etc...). Essa medida visa a segurança das pessoas nesses locais.
Um aterramento elétrico é considerado satisfatório quando sua resistência encontra-se abaixo dos 10 W. Quando não conseguimos esse valor, podemos mudar o número ou o tipo de eletrodo de aterramento.
No caso de haste, podemos mudá-la para canaleta (onde a área de contato com o solo é maior), ou ainda agruparmos mais de uma barra para o mesmo terra. Caso isso não seja suficiente, podemos pensar em uma malha de aterramento. Mas imaginem um solo tão seco que, mesmo com todas essas técnicas, ainda não seja possível chegar-se aos 10 W. Nesse caso a única alternativa é o tratamento químico do solo.
O tratamento do solo tem como objetivo alterar sua constituição química, aumentando o teor de água e sal e, consequentemente, melhorando sua condutividade. O tratamento químico deve ser o último recurso, visto que sua durabilidade não é indeterminada.
O produto mais utilizado para esse tratamento é o Erico - gel, e os passos para essa técnica são os seguintes:

Medindo o Terra

O instrumento clássico para medir a resistência do terra é o terrômetro. Esse instrumento possui 2 hastes de referência, que servem como divisores resistivos conforme a figura 6 . Na verdade, o terrômetro “injeta” uma corrente pela terra que é transformada em “quedas” de tensão pelos resistores formados pelas hastes de referência , e pela própria haste de terra. Através do valor dessa queda de tensão, o mostrador é calibrado para indicar o valor ôhmico da resistência do terra.
Uma grande dificuldade na utilização desse instrumento é achar um local apropriado para instalar as hastes de referência. Normalmente, o chão das fábricas são concretados, e, com certeza, fazer dois “buracos” no chão (muitas vezes até já pintado) não é algo agradável. Infelizmente, caso haja a necessidade de medir – se o terra, não temos outra opção a não ser essa. Mas, podemos ter uma idéia sobre o estado em que ele se encontra, sem medi–lo propriamente. A figura 7 mostra esse “ truque”. Em primeiro lugar escolhemos uma fase qualquer, e a conectamos a um pólo de uma lâmpada elétrica comum. Em segundo lugar, ligamos o outro pólo da lâmpada na haste de terra que estamos analisando. Quanto mais próximo do normal for o brilho da lâmpada , mais baixa é a resistência de terra .
Imaginem um exemplo de uma lâmpada de 110 volts por 100 W . Ao fazer esse teste em uma rede de 110 V com essa lâmpada , podemos medir a corrente elétrica que circula por ela. Para um “terra” considerado razoável , essa corrente deve estar acima de 600 mA.
Cabe lembrar ao leitor que , essa prática é apenas um artifício ( para não dizer macete ) com o qual podemos ter uma ideia das condições gerais do aterramento. Em hipótese alguma esse método pode ser utilizado para a determinação de um valor preciso.

14 Implicações de um Mau Aterramento

Ao contrário do que muitos pensam , os problemas que um aterramento deficiente pode causar não se limitam apenas aos aspectos de segurança .
É bem verdade que os principais feitos de uma máquina mal aterrada são choques elétricos ao operador, e resposta lenta (ou ausente) dos sistemas de proteção (fusíveis, disjuntores, etc...).
Mas outros problemas operacionais podem ter origem no aterramento deficiente. Abaixo segue uma pequena lista do que já observamos em campo. Caso alguém se identifique com algum desses problemas, e ainda não checou seu aterramento, está aí a dica:
-Quebra de comunicação entre máquina e PC ( CPL, CNC, etc... ) em modo online. Principalmente se o protocolo de comunicação for RS 232;
-Excesso de EMI gerado ( interferências eletromagnéticas );
-Aquecimento anormal das etapas de potência (inversores, conversores, etc.);
-Em caso de computadores pessoais, funcionamento irregular com constantes “travamentos”;
-Falhas intermitentes, que não seguem um padrão;
-Queima de CI’s ou placas eletrônicas sem razão aparente , mesmo sendo elas novas e confiáveis.
-Para equipamentos com monitores de vídeo, interferências na imagem e ondulações podem ocorrer.

Problemas com Aterramento Elétrico Ligado ao " Pára- Raios "

Tanto os locais que empregam malha de aterramento ou as estruturas prediais, como terra, normalmente apresentam um inconveniente que pode ser extremamente perigoso: a conexão com o pára – raios .
Notem pela figura anterior, que temos um exemplo de uma malha de terra ligada ao pára – raios , e também aos demais equipamentos eletroeletrônicos. Essa é uma prática que devemos evitar ao máximo, pois nunca podemos prever a magnitude da potência que um raio pode atingir. Dependendo das condições, o fio terra poderá não ser suficiente para absorver toda a energia, e os equipamentos que estão junto a ele podem sofrer o impacto como mostra a figura abaixo:
Portanto, nunca devemos compartilhar o fio terra de pára – raios com qualquer equipamento eletroeletrônico.

Conclusão

Antes de executarmos qualquer trabalho (projeto, manutenção, instalação, etc...) na área eletroeletrônica, devemos observar todas as normas técnicas envolvidas no processo. Somente assim poderemos realizar um trabalho eficiente, e sem problemas de natureza legal. Atualmente, com os programas de qualidade das empresas, apenas um serviço bem feito não é suficiente. Laudos técnicos, e documentação adequada também são elementos integrantes do sistema. Para quem estiver preparado, a consultoria de serviços de instalações em baixa – tensão é um mercado, no mínimo, interessante.

15 Motores Elétricos de Indução

O motor elétrico é uma máquina destinada a transformar energia elétrica em energia mecânica, ou seja, é uma máquina de corrente alternada capaz de acionar máquinas em geral e bombas d’água a partir de uma rede elétrica, esta pode ser: monofásica ou trifásica.

É composto basicamente de um Estator (parte fixa) e rotor (parte móvel girante).

Motor Monofásico

É composto, principalmente, de um estator com um enrolamento principal ou de trabalho e um auxiliar ou de partida; um rotor do tipo gaiola de esquilo; com eixo e enrolamentos que se encaixam nos mancais das tampas.

Um sistema de partida ou de arranque que é composto de mecanismo centrífugo, interruptor e capacitor, que age sobre o enrolamento auxiliar. Em algumas aplicações dos motores monofásicos, estes partem sem carga, e dependendo de sua fabricação pode ser dispensado o capacitor, cuja função é aumentar o torque de partida. Como exemplos temos os ventiladores, motor bomba, e esmerilhadora.

Princípio de Funcionamento

Nos motores de partida com capacitor, durante a partida, o enrolamento auxiliar fica ligado em série com um capacitor, Este circuito auxiliar abre-se assim que o motor chega a uma pre-determinada rotação. Por meio de tal artifício, conseguem-se momentos de arranque até 4 vezes maiores que o respectivo momento de plena carga.

Disponibilidade de Bobinas Internas e Ligação Elétrica

Após a partida, quando o motor atinge cerca de 75% da velocidade nominal, um interruptor automático (interruptor centrifugo), associado a um platinado, desliga o enrolamento auxiliar juntamente com o capacitor, passando o motor a funcionar apenas com enrolamento principal.

Operação em 110 v/220 v

Para que possa funcionar em duas tensões diferentes (110 e 220 V), a bobina de trabalho desses motores é dividida em duas, tendo a possibilidade de as partes serem conectadas em série ou em paralelo, de acordo com a tensão da rede elétrica.

Cada parte deve receber no máximo 110 V, que corresponde à menor tensão de funcionamento do motor,veja as figuras abaixo:

Diagramas de ligação (110 v e 220 v) para motor de seis terminais

A inversão da rotação é feita invertendo-se o sentido da corrente na bobina auxiliar, ou seja, troca-se o terminal 5 pelo terminal 6.

Motor trifásico

Alimentado através de uma fonte de CA trifásica. No seu estator, possui três grupos de bobinas cada uma ligada a uma respectiva fase. Quando em funcionamento o estator produz um campo magnético girante, uma vez que seus grupos de bobinas, alimentados por fases diferentes, se encontram defasados de 120º elétricos uns dos outros. Este campo magnético produzirá a indução magnética do rotor e conseqüentemente força-lo a acompanhar a rotação do campo.

Carcaça (1) -

É a estrutura suporte do conjunto; de construção robusta em ferro fundido, aço ou alumínio injetado, resistente à corrosão e com aletas.

Núcleo de chapas (2) -

As chapas são de aço magnético, tratadas termicamente para reduzir ao mínimo as perdas no ferro.

Enrolamento trifásico (8) -

Três conjuntos iguais de bobinas, uma para cada fase, formando um sistema trifásico ligado à rede trifásica de alimentação.

Eixo (7) -

Transmite a potência mecânica desenvolvida pelo motor. É tratado termicamente para evitar problemas como empenamento e fadiga.

Núcleo de chapas (3) -

As chapas possuem as mesmas características das chapas do estator.

Enrolamento trifásico (8) -

Três conjuntos iguais de bobinas, uma para cada fase, formando um sistema trifásico ligado à rede trifásica de alimentação.

Eixo (7) -

Transmite a potência mecânica desenvolvida pelo motor. É tratado termicamente para evitar problemas como empenamento e fadiga.

Núcleo de chapas (3) -

As chapas possuem as mesmas características das chapas do estator.

Barras e anéis de curto-circuito (12) -

São de alumínio injetado sob pressão numa única peça.

Motor trifásico-vista explodida

Princípio de Funcionamento

Para análise de funcionamento pode se considerar o motor de indução como um transformador, onde o enrolamento primário deste transformador é formado pelo estator e o enrolamento secundário pelo rotor. O próprio nome “motor de indução” se deve ao fato de que toda a energia requerida pelo rotor para a geração de torque é “induzida” pelo primário do transformador (estator) no secundário (rotor).
Como existem dois campos magnéticos, um no estator e outro no rotor, aparecerá uma força entre o rotor e o estator que fará com que o rotor gire, já que é o único que pode se movimentar, pois está montado sobre rolamentos, disponibilizando assim energia mecânica (torque) no seu eixo. De acordo com a figura abaixo,a seta representará o posicionamento do rotor em função da força magnética criada pelo estator.

16 Especificações Elétricas do Motor Trifásico

A placa de identificação contém as informações que determinam as características normais e de desempenho dos motores; que são definidas pela NBR-7094.
Codificação - LINHA WEG MOTORES LTDA. A codificação do motor elétrico WEG é expressa na 1ª linha de placa de identificação.

Corrente Nominal In

É a corrente que o motor absorve da rede quando funciona à potência nominal, sob tensão e freqüência nominais. O valor da corrente nominal depende do rendimento e do fator de potencia do motor.

Corrente de Partida Ip

É a corrente que o motor solicita na hora de sua partida, normalmente algumas vezes maior que a corrente nominal.

Conjugado C

Também conhecido por torque, é a medida do esforço necessário para girar o eixo.

Classe de Isolamento

É a temperatura máxima que o enrolamento do motor pode suportar continuamente, sem que haja redução de sua vida útil.

Tempo de rotor bloqueado

É o tempo máximo que o motor pode ficar parado com alimentação plena, sem que seja danificado.

Rotação nominal n

Rotação do eixo do motor, quando sob carga nominal.

Rotação Síncrona

Quando a rotação do campo girante do motor é igual no estator e no rotor.

Velocidade em motor de indução

A rotação num motor de indução é diferente da rotação síncrona. Essa diferença recebe o nome de escorregamento S.

Escorregamento

É a diferença entre a velocidade síncrona (velocidade estatórica) e a velocidade na ponta do eixo (velocidade rotórica)

Regime de serviço

É o grau de regularidade da carga a que o motor é submetido. Os motores normais são projetados para regime contínuo S1.

Fator de Serviço FS

É uma potencia extra que o motor possui sem que seja danificado. O motor pode operar em sobrecarga (dentro do fator de serviço) sem haja nenhum problema no motor.

Ligação triângulo (∆)

Neste tipo de ligação (tensão menor), cada bobina do motor deverá receber uma tensão de linha igual ao valor da menor tensão nominal do motor (fechamento delta).

Ligação estrela (Y)

Já neste tipo de ligação(tensão maior), o motor deverá receber uma tensão 1.732 vezes maior que o valor de delta.
Para realizar esta ligação, Deve-se interligar os terminais 4-5-6,entre si , e em seguida aplicar R-S-T aos terminais 1-2-3.

Diagramas de ligação para motor trifásico 12 terminais

Este tipo de motor poderá operar em quatro tensões (220/380/440 e 760 v).
Estrela paralela- fechamento para 380V;
Estrela série- fechamento para 760V;
Triângulo paralelo- fechamento 220V;
Triângulo série- fechamento para 440V.

17 Dispositivos de Acionamento e Proteção para Motores Elétricos

Disjuntor Motor

Este dispositivo integra as funções de seccionamento, comutação, proteção contra curto-circuito e proteção contra sobrecargas. O disjuntor motor reúne, em cada uma destas funções, as qualidades de desempenho dos melhores aparelhos especializados: Seccionamento plenamente aparente, elevada capacidade de interrupção dos disjuntores limitadores, durabilidade dos contatores, qualidade e precisão dos relés térmicos.
Assegura total proteção ao circuito elétrico e ao motor através de seus disparadores térmicos (ajustável para proteção contra sobrecargas e dotado de mecanismos diferencial com sensibilidade a falta de fase) e magnético (calibrado em 12 vezes a In para proteção contra curtos-circuitos).
Seu acionamento é rotativo e possui indicação de disparo (TRIP), permitindo ao operador a visualização do desligamento manual ou de seu disparo via mecanismo de proteção. A manopla de acionamento pode ser bloqueada com cadeado ou similar na posição desligado, garantindo segurança em manutenção.

Diagrama de ligação

Contator ou Chave Magnética

É uma Chave de operação não manual, eletromagnética. É capaz de estabelecer, conduzir e interromper correntes em condições normais e em sobrecargas.

Contatos Principais (Potência)

São Responsáveis pela ligação entre a rede e a carga Devem ser dimensionados em função da corrente da carga (motor).

Contatos Auxiliares (Comando)

Auxiliam na alimentação das bobinas(retenção)e intertravamento nos circuitos de comando. São encontrados em dois tipos NA e NF.
Observação: Os números de função 1 e 2 são próprios de contatos NF(normalmente fechado), enquanto os números de função 3 e 4 são próprios de contatos NA(normalmente fechado).

Terminais da bobina

São os terminais responsáveis para a alimentação da bobina. Serão identificados por: A1 e A2.
Deve-se observar a tensão e frequência nominais da bobina.
Exemplo: 220V(F – N); 380V (F – F) 60 ou 50Hz.

Algumas características

Vida elétrica: 1 milhão de manobras em AC3 e AC4
Vida mecânica: 10 milhões de manobras

Principais problemas

Ricochete.
Depósito de corpos estranhos sobre os contatos.
Ex: Pó, Graxa, Oxidação, etc.
Desgaste por arco voltaico.

Categorias empregadas

18 Relé Térmico de Sobrecarga

Os relés de sobrecarga são usados para proteger os enrolamentos do motor contra os efeitos (aquecimento excessivo) causados por uma sobrecarga.
A operação de um relé está baseado nas diferentes dilatações que os metais apresentam, quando submetidos a uma variação de temperatura.

O superaquecimento de um motor pode ser causado por:

-Sobrecarga mecânica na ponta do eixo;
-Tempo de partida muito alto;
-Falta de uma fase;
-Desvios excessivos de tensão e frequência da rede.
Os terminais do circuito principal dos relés de sobrecarga devem ser marcados da mesma forma que os terminais de potência dos contatores.

Terminais auxiliares do relé de sobrecarga

Os terminais dos circuitos auxiliares do relé devem ser marcados da mesma forma que os de contatores, com funções específicas, o contato 95-96 é NF enquanto 97-98 é NA, isto em condições normais de funcionamento do motor
Na condição de uma sobrecarga,o contato 95-96 abrirá, desativando a bobina do contator,motor entra em repouso,ficando protegido,neste mesmo instante,o contato 97-98 fechará acionando um dispositivo de sinalização visual ou sonora.

Tecla Multifunção - Programação

Os relés térmicos possuem uma faixa de ajuste que determina a sensibilidade do disparo ou desligamento do contator no momento da sobre carga. O valor da corrente nominal do motor deverá estar dentro da faixa de ajuste do térmico.

Botoeiras e Chaves de Comando

Elementos de comando são utilizados no ligamento e desligamento de circuitos elétricos como botoeiras, chaves fim de curso, botões de emergência, comutadores,suas características e especificações técnicas e cores que ajudam na identificação de processos. Possui contatos NA e NF que se invertem ao acionar manualmente e retornam a posição de repouso através de molas.

Quadro de cores de botões

Cada cor de botão indica um tipo de atividade, conforme descrito por norma, sendo que cada empresa pode criar seu próprio padrão. O mais comum é utilizar vermelho para as funções Emergência e/ou desliga e verde e preto para ligar.

Luminoso

São dispositivos que indicam através de sua cor, as condições na qual o motor está submetido.

Tabela de cores para os sinalizadores

Sonoros

19 Partida Direta Monofásica e Trifásica

Vamos agora aplicar os dispositivos de acionamento e proteção, estudados anteriormente. Utilizando o contator,relé térmico e botoeira, poderemos comandar e proteger motores monofásicos e trifásicos.veja os diagramas a seguir:

Diagramas de ligação

Chave de Partida Direta

Este dispositivo é composto internamente por contator, térmico e botões para o acionamento e proteção de motores monofásicos e trifásicos.
Lembrando que o circuito de comando já vem pronto, basta energizá-la e em seguida ligar o motor na saída do relé térmico.

Motor Bomba

As Bombas hidráulicas são utilizadas nas indústrias, residências, sítios, fazendas e etc. executam a sucção (drenagem) de líquidos de um determinado reservatório para outro (ex: cisterna para caixa d água).
O conjunto motor bomba é o responsável também pela recirculação da água no sistema do filtro. O motor bomba através dos dispositivos instalados na piscina, forçando a água a fluir pelo filtro e retornar para piscina pelos dispositivos de retorno. Veja a figura abaixo:

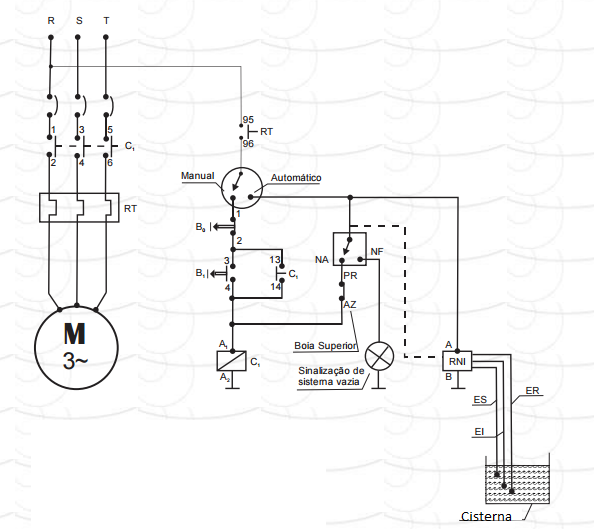
Chave Bóia

Tem a função de controlar o nível dos Reservatórios a fim de evitar o transbordamento em caixas d água ou operação da bomba em baixo de nível nos reservatórios inferior (cisterna).

Vantagens- boia de contato sólido

- Isenta de mercúrio: utiliza controle por princípio eletromecânico.
- Contato reversível: permite o controle de nível inferior ou superior.
- Fácil instalação.
- Cabos em diferentes medidas.

Especificações técnicas:

- Capacidade elétrica do interruptor: 15(4)A 250V~
- Temperatura de operação: 0º a 60ºC.
- Grau de proteção: IP X8.
- Proteção contra choques elétricos: classe II.
- Tipo de interrupção: micro-desconexão.
- Cabo flexível emborrachado: 3 x 1,00 mm² - 500V.

Recomendações:

• Não devem ser feitas emendas no cabo de alimentação, que eventualmente possam entrar em contato com o líquido existente no reservatório.
• Assegurar-se que a potência do dispositivo a ser controlado é compatível com a capacidade elétrica da boia. No caso de motores com capacidade acima da especificação, é necessária a utilização de um contator ou dispositivo de comando similar.
• As instalações elétricas devem estar de acordo com a NBR-5410 (Instalações elétricas de baixa tensão).
• Recomendamos a utilização de contatores providos de proteção (fusíveis, relés térmicos, etc.).
• O controlador de nível não é indicado para uso em líquidos inflamáveis ou corrosivos.

Montagem e ajustes iniciais:

1)Para o controle de nível em reservatório inferior (desliga no limite inferior) utilizar o fio preto em conjunto com o marrom. Para o controle de nível em reservatório superior (desliga no limite superior) utilizar o fio preto em conjunto com o azul.
2)Encher o reservatório até o nível máximo desejado. Para evitar eventual transbordamento, mantenha uma margem de segurança na borda do tanque.
3) Mantendo o nível do líquido, descer a boia no reservatório (pelo cabo) até que ocorra a comutação da chave. Este ponto determina o nível máximo.
4) Esvaziar gradualmente o reservatório, até que a chave seja novamente acionada. Este ponto determina o nível mínimo.
5) Caso seja necessário ajustar o nível mínimo, utilizar o contrapeso que deve ser montado conforme figura abaixo:
6) Para diminuir o nível mínimo, o contrapeso deve ser gradualmente afastado da boia. Para aumentar o nível mínimo, o contrapeso deve ser gradualmente aproximado da boia, maiores detalhes estão apresentados na figura abaixo:
7) Repetir os passos 3 e 4 até definir o ajuste ideal. Em seguida, fixar o cabo na parte superior do reservatório.

20 Relés de Nível com Eletrodos

São dispositivos eletrônicos que operam em conjunto com três eletrodos (ES - eletrodo superior, EI -Eletrodo inferior e ER- eletrodo referencial) Mergulhados no interior do reservatório.
Os relés de nível têm a função de monitorar e controlar o nível de água no interior dos reservatórios.

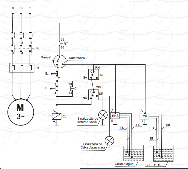
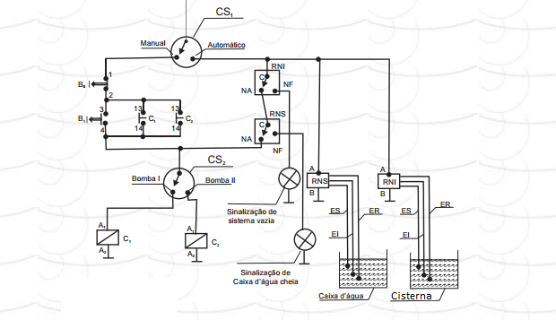
Relé de Nível Inferior (RNI)

O RNI monitora o nível de um reservatório inferior (ou poço), somente ligando o motor quando houver água suficiente, não permitindo o funcionamento do motor (bomba d’água) sem água no reservatório.
Os níveis mínimos e máximos do reservatório podem ser determinados pelo posicionamento dos três eletrodos sensores de forma a evitar acionamento repetitivo do motor. Em caso de falha na alimentação do relé o motor permanecerá desligado.

Relé de nível superior (RNS)

O RNS monitora o nível de um reservatório superior (ou caixa d’água), somente ligando o motor quando o nível da água estiver abaixo do nível determinado, e não permitindo que seja ligado se o reservatório estiver cheio. Os níveis mínimos e máximos podem ser determinados pelo posicionamento dos três eletrodos sensores de forma a evitar acionamento repetitivo do motor. Em caso de falha na alimentação do relé o motor permanecerá desligado.

Válvula de retenção

Tem a função de evitar o contra fluxo, desta forma manterá água no sistema no período em que a bomba estiver em repouso.

21 Diagramas Elétricos para Comando de Motor Bomba

Comando de Bomba com Chave Boia e Relé de Nível

Comando de Bomba com Relé de Nível Superior e Inferior

22 Seleção Manual de Bombas

Este sistema de partida permite o acionamento de duas bombas com o recurso de seleção de bombas. Desta forma proporcionará maior vida útil, e também garantira um abastecimento mais eficiente.

Comando de Duas Bombas Com Relés de Nível Superior e Inferior

23 Chave de Seleção Automática para Condomínio-PDWCA(WEG)

Modelo destinado à Manobra, Comando e Proteção de motor bombas de recalque para edifícios residenciais e comerciais - condomínios.
A seleção das bombas ocorrerá a cada comutação realizada pela boia superior.

Composta por:

-2 Contatores principais para manobra dos circuitos;
-1 Disjuntor-Motor MPW25 para proteção contra sobrecarga, curto-circuito e seccionamento do circuito.

Chave seleção de modo

Chave seleção de bomba

Observação: esta chave só irá operar caso a chave seletora de modo esteja na posição manual.

Proteção

Chave de partida direta manual

É de acionamento manual e sua função principal é dar a partida em motores de máquinas elétricas de pequena ou média potência. Estas chaves podem ser unipolar, bipolar ou tripolar.

Lado Positivo

• Econômica (basicamente utiliza uma chave).

Lado Negativo

• Indicada somente para motores de pequena capacidade.
• Não atenua o pico de partida.
• De acordo com a potência, o comando à distância se torna inadequado.

Chave de partida direta e reversão manual

A necessidade de reverter o sentido de rotação nos motores é freqüente em diversas aplicações. Para executar corretamente o comando desta operação, devem ser observados no mínimo os seguintes tópicos:
-Não reverter à rotação "de uma vez", ou seja, o motor a plena velocidade no sentido horário ser comutado imediatamente para a plena rotação no sentido anti-horário;
-As chaves reversoras de sentido manuais possuem uma posição de "descanso" central para evitar este fato. Comutações bruscas podem danificar o comando e causar acidentes;
-Para reverter o sentido de rotação em motores monofásicos tipo rotor em curto circuito (partida com capacitor, com ou sem "automático"), geralmente deve ser invertido o cabo T5 com o T6;
-Para reverter o sentido de rotação em motores trifásicos tipo rotor em curto circuito,basta inverter uma das fases da alimentação.

Ligação de chave reversora para motor monofásico (weg) com seis terminais