Assistência Farmacêutica na Atenção Básica

Noções Básicas em Farmácia Hospitalar e Suas Interfaces com a Saúde Coletiva

1 1 - POLÍTICAS FARMACÊUTICAS:

Política é um compromisso oficial expresso em documento escrito, no qual consta um conjunto de diretrizes, objetivos, intenções e decisões de caráter geral e em relação a um determinado tema em questão. Funciona como um guia para direcionar o planejamento e a elaboração de estratégias, cujo desdobramento é um plano de ação, programas e projetos, para sua efetiva implementação.

A importância de se estabelecer políticas tem por objetivo resolver ações concretas, executar, acompanhar e avaliar, criando espaço para debates e discussão pertinentes à área.

Para concretização dos objetivos da saúde foram estabelecidas Políticas Farmacêuticas (Política Nacional de Medicamentos e a Política Nacional de Assistência Farmacêutica).

Os objetivos e a execução de uma política farmacêutica dependem de vários fatores e circunstâncias: econômicas, sanitárias e de prioridades políticas de governo, e tem por fundamento:

  • Garantir o acesso da população a medicamentos essenciais com qualidade e segurança.

  • Promover seu uso racional.

O Sistema Único de Saúde, pela sua complexidade e características, necessita de uma Assistência Farmacêutica estruturada, de pessoal qualificado para suporte técnico às ações de saúde e do alcance de bons resultados.

Contar com uma política de Assistência Farmacêutica é uma prioridade na Saúde Pública. A compreensão do processo de construção, implementação, suas interações e relações, necessidade de avaliação, são de fundamental importância para o entendimento da Assistência Farmacêutica no contexto das políticas nas quais ela está inserida: Política Nacional de Saúde, Política Nacional de Medicamentos, Política Nacional de Assistência Farmacêutica, entre outras normas pertinentes. A perspectiva é a da integralidade, cuja efetivação envolve o estabelecimento de estratégias, parcerias e interfaces com outras políticas setoriais, bem como participação de diferentes atores e segmentos envolvidos.

 

1.1 POLÍTICA NACIONAL DE MEDICAMENTOS (PNM):

A Política Nacional de Medicamentos foi aprovada em outubro de 1998 (BRASIL, 1998b), tornando-se o instrumento norteador de todas as ações no campo da política de medicamentos no país. Vários fatores motivaram a formulação da PNM, entre os principais, destacam-se:

  • Problemas na garantia de acesso da população dos medicamentos.

  • Problemas na qualidade dos medicamentos.

  • Uso irracional dos medicamentos.

  • Desarticulação da Assistência Farmacêutica. Desorganização dos serviços farmacêuticos.

 

1.1.1 Diretrizes gerais:

  • Adoção da Relação Nacional de Medicamentos Essenciais (Rename).

  • Regulamentação Sanitária de Medicamentos.

  • Reorientação da Assistência Farmacêutica.

  • Promoção do uso racional de medicamentos.

  • Desenvolvimento científico e tecnológico.

  • Promoção da produção de medicamentos.

  • Garantia da segurança, eficácia e qualidade dos medicamentos.

  • Desenvolvimento e capacitação de recursos humanos.

 

1.1.2 Prioridades:

De acordo com as diretrizes estabelecidas, algumas prioridades foram definidas:

  • Revisão permanente da Rename.

  • Reorientação da Assistência Farmacêutica.

  • Promoção do uso racional de medicamentos.

  • Organização das atividades de vigilância sanitária de medicamentos.

 

1.1.3 Reorientação da Assistência Farmacêutica (AF):

O processo de reorientação fundamenta-se:

  • Na descentralização da gestão.

  • Na promoção do uso racional dos medicamentos.

  • Na otimização e na eficácia do sistema de distribuição no setor público.

  • No desenvolvimento de iniciativas que possibilitam a redução dos preços dos produtos, viabilizando, inclusive, o acesso da população aos produtos do setor privado.

 

1.2 POLÍTICA NACIONAL DE ASSISTÊNCIA FARMACÊUTICA (PNAF):

A Política Nacional de Assistência Farmacêutica foi aprovada por meio da Resolução CNS no 338, de 6 de maio de 2004 (BRASIL, 2004), num conceito de maior amplitude, na perspectiva de integralidade das ações, como uma política norteadora para formulação de políticas setoriais, tais como: políticas de medicamentos, ciência e tecnologia, desenvolvimento industrial, formação de recursos humanos, entre outras, garantindo a intersetorialidade inerente ao SUS, envolvendo tanto o setor público como o privado de atenção à saúde.

 

1.2.1 Eixos estratégicos:

  • Garantia de acesso e eqüidade às ações de saúde, incluindo necessariamente a Assistência Farmacêutica.

  • Manutenção de serviços de assistência farmacêutica na rede pública de saúde, nos diferentes níveis de atenção, considerando a necessária articulação e a observância das prioridades regionais definidas nas instâncias gestoras do SUS.

  • Qualificação dos serviços de assistência farmacêutica existentes, em articulação com os gestores estaduais e municipais, nos diferentes níveis de atenção.

  • Descentralização das ações, com definição das responsabilidades das diferentes instâncias gestoras, de forma pactuada e visando à superação da fragmentação em programas desarticulados.

  • Desenvolvimento, valorização, formação, fixação e capacitação de recursos humanos.

  • Modernização e ampliação da capacidade instalada e de produção dos laboratórios farmacêuticos oficiais, visando ao suprimento do SUS e ao cumprimento de seu papel como referências de custo e qualidade da produção de medicamentos, incluindo-se a produção de fitoterápicos.

  • Utilização da Rename, atualizada periodicamente, como instrumento racionalizador das ações no âmbito da Assistência Farmacêutica;

  • Pactuação de ações intersetoriais que visem à internalização e ao desenvolvimento de tecnologias que atendam às necessidades de produtos e serviços do SUS, nos diferentes níveis de atenção.

  • Implementação de forma intersetorial e, em particular, com o Ministério da Ciência e Tecnologia, de uma política pública de desenvolvimento científico e tecnológico, envolvendo os centros de pesquisa e as universidades brasileiras, com o objetivo do desenvolvimento de inovações tecnológicas que atendam aos interesses nacionais e às necessidades e prioridades do SUS.

  • Definição e pactuação de ações intersetoriais que visem à utilização das plantas medicinais e medicamentos fitoterápicos no processo de atenção à saúde, com respeito aos conhecimentos tradicionais incorporados, com embasamento científico, com adoção de políticas de geração de emprego e renda, com qualificação e fixação de produtores, envolvimento dos trabalhadores em saúde no processo de incorporação desta opção terapêutica e baseado no incentivo à produção nacional, com a utilização da biodiversidade existente no país.

  • Construção de uma Política de Vigilância Sanitária que garanta o acesso da população a serviços e produtos seguros, eficazes e com qualidade.

  • Estabelecimento de mecanismos adequados para a regulação e monitoração do mercado de insumos e produtos estratégicos para a saúde, incluindo os medicamentos.

  • Promoção do uso racional de medicamentos, por intermédio de ações que disciplinem a prescrição, a dispensação e o consumo.

 

2 2 - ASISTÊNCIA FARMACÊUTICA:

De acordo com a Resolução no 338, de 6 de maio de 2004, do Conselho Nacional de Saúde, que aprovou a Política Nacional de Assistência Farmacêutica, Assistência Farmacêutica (AF) é:

Conjunto de ações voltadas à promoção, proteção e recuperação da saúde, tanto individual como coletiva, tendo o medicamento como insumo essencial e visando ao acesso e ao seu uso racional. Este conjunto envolve a pesquisa, o desenvolvimento e a produção de medicamentos e insumos, bem como a sua seleção, programação, aquisição, distribuição, dispensação, garantia da qualidade dos produtos e serviços, acompanhamento e avaliação de sua utilização, na perspectiva da obtenção de resultados concretos e da melhoria da qualidade de vida da população (BRASIL, 2004).

 

2.1 FINALIDADE/PROPÓSITO:

Contribuir na melhoria da qualidade de vida da população, integrando ações de promoção, prevenção, recuperação e reabilitação da saúde.

 

2.2 OBJETIVO:

Apoiar as ações de saúde na promoção do acesso aos medicamentos essenciais e promover o seu uso racional.

 

2.3 CARACTERÍSTICAS:

  • É parte integrante da política de saúde.

  • Área estratégica do sistema de saúde para o suporte às intervenções na promoção, prevenção de doenças e no tratamento.

  • Apresenta procedimentos de natureza técnica, científica e administrativa.

 

2.4 FUNÇÕES E ATIVIDADES:

  • Planejar, coordenar, executar, acompanhar e avaliar as ações.

  • Articular a integração com os serviços, profissionais de saúde, áreas interfaces, coordenação dos programas, entre outras.

  • Elaborar normas e procedimentos técnicos e administrativos.

  • Elaborar instrumentos de controle e avaliação.

  • Selecionar e estimar necessidades de medicamentos.

  • Gerenciar o processo de aquisição de medicamentos.

  • Garantir condições adequadas para o armazenamento de medicamentos.

  • Gestão de estoques.

  • Distribuir e dispensar medicamentos.

  • Manter cadastro atualizado dos usuários, unidades e profissionais de saúde.

  • Organizar e estruturar os serviços de AF nos três níveis de atenção à saúde no âmbito local e regional.

  • Desenvolver sistema de informação e comunicação.

  • Desenvolver e capacitar recursos humanos.

  • Participar de comissões técnicas.

  • Promover o uso racional de medicamentos.

  • Promover ações educativas para prescritores, usuários de medicamentos, gestores e profissionais da saúde.

  • Desenvolver estudos e pesquisa em serviço.

  • Elaborar material técnico, informativo e educativo.

  • Prestar cooperação técnica.

  • Assegurar qualidade de produtos, processos e resultados.

 

2.5 RESPONSABILIDADES DAS ESFERAS DE GOVERNO NO ÂMBITO DO SUS:

As responsabilidades pelo financiamento, gestão, estruturação e organização de serviços, desenvolvimento e capacitação de recursos humanos é de competência dos gestores do SUS (União, estados e municípios).

 

2.6 INTERFACES:

A Assistência Farmacêutica é uma atividade multidisciplinar. A produção de conhecimento é considerada estratégica para seu desenvolvimento, bem como o desenvolvimento dos recursos humanos e serviços.

Exige articulação permanente com áreas técnicas, administrativas, coordenações de programas estratégicos de saúde – Hanseníase, Tuberculose, Saúde Mental, Programa Saúde da Família (PSF), Programa de Agentes Comunitários de Saúde (PACS), Vigilância Sanitária, Epidemiológica, área administrativa-financeira, planejamento, material e patrimônio, licitação, auditoria, Ministério Público, órgãos de controles, Conselho de Saúde, profissionais de saúde, entidades de classe, universidades, fornecedores e setores de comunicação da Secretaria, entre outros segmentos da sociedade, para melhor execução, divulgação e apoio às suas ações.

 

 

2.7 FINANCIAMENTO DA ASSISTÊNCIA FARMACÊUTICA:

 

O financiamento da Assistência Farmacêutica é responsabilidade dos três gestores do SUS. Com a publicação da Portaria GM nº 698/2006 o financiamento da Assistência Farmacêutica com recursos federais foi organizado em um bloco (Bloco de Financiamento da Assistência Farmacêutica) com seus componentes detalhados na sequência:

a) Componente Básico da Assistência Farmacêutica – destinado à aquisição de medicamentos e insumos no âmbito da atenção básica. É composto por:

  • Parte fixa – valor per capita transferido aos estados, municípios e ao Distrito Federal conforme pactuação nas Comissões Intergestores Bipartite (CIB). Como contrapartida, estados e municípios devem alocar recursos próprios, de acordo com valores pactuados entre as três esferas de gestão.

  • Parte variável – valor per capita para aquisição de medicamentos para os programas Hipertensão e Diabetes, Asma e Rinite, Saúde Mental, Saúde da Mulher, Alimentação e Nutrição e, ainda, Combate ao Tabagismo. Este recurso pode ser executado de forma centralizada pelo Ministério da Saúde ou de forma descentralizada, conforme pactuação. O medicamento insulina humana é parte do elenco do Grupo de Medicamentos de Hipertensão e Diabetes, que é adquirido pelo Ministério da Saúde e distribuído aos gestores.

 b) Componente Estratégico da Assistência Farmacêutica – destinado ao custeio de ações relativas aos seguintes programas: o Controle de Endemias – Tuberculose, Hanseníase, Malária, Ieishmaniose, Chagas entre outras doenças; DST/Aids – Anti-retrovirais; Sangue e Hemoderivados; e Imunobiológicos.

c) Componente de Medicamentos de Dispensação Excepcional – destinado ao financiamento, juntamen-te com os estados e o Distrito Federal, da aquisição de medicamentos de dispensação de caráter excepcional, conforme constam na tabela de procedimentos SIA/SUS;

d) Componente de Organização da Assistência Farmacêutica – destinado ao custeio de ações e serviços inerentes à Assistência Farmacêutica.

Os blocos serão regulamentados nos seus aspectos operacionais, por meio de portarias específicas. No caso do Bloco de Financiamento da Assistência Farmacêutica, a regulamentação dos seus componentes está sendo discutida no contexto da revisão das portarias vigentes.

 

2.7.1 Formas de repasse dos recursos financeiros:

Os recursos financeiros do Ministério da Saúde são transferidos do Fundo Nacional de Saúde para os fundos municipais, estaduais e do Distrito Federal, com base nos valores e critérios estabelecidos.

 

2.7.2 Fundos de saúde:

São contas bancárias especiais, existentes nas três esferas de governo, para recebimento e movimentação financeira. Nessas contas são depositados todos os recursos destinados à saúde, que só podem ser utilizados em ações e serviços de saúde.

Os fundos são instrumentos de gestão de recursos que possibilitam ao gestor o planejamento, o acompanhamento das fontes de receitas, dos valores disponíveis, das datas de ingresso dos recursos, das despesas realizadas e dos rendimentos das aplicações financeiras. O controle e a fiscalização são feitos por meio dos Conselhos de Saúde, existentes em todas as instâncias de governo (União, Distrito Federal, estados e municípios).

 

2.7.3 Pactuações:

São compromissos assumidos pelos gestores em relação à garantia da aplicação dos recursos para realização das ações e execução de serviços de saúde.

 

3 3 - PLANEJAMENTO DA ASSISTÊNCIA FARMACÊUTICA:

Para o alcance de bons resultados em qualquer atividade é preciso estabelecer objetivos claros, identificar onde e como estamos, aonde pretendemos chegar. Quem não planeja suas ações e atividades não sabe agir estrategicamente, não está gerenciando, está apenas “fazendo coisas”. Só a partir de uma análise situacional, de uma referência de partida, pode-se intervir na realidade e avançar para processos de melhoria.

É preciso romper a rotina gerencial consumida na lógica imediatista, de atendimento de demanda espontânea, de se tentar resolver uma quantidade infindável de problemas emergenciais, sem avaliar prioridades. É preciso trabalhar com planejamento, metas definidas, com acompanhamento e avaliação sistemática das ações desenvolvidas, além de assumir responsabilidades com resultados.

O planejamento é um processo sistematizado, dinâmico, contínuo, racional, participativo, realista, pragmático, de se conhecer e intervir na realidade local, para o alcance de uma situação desejada.

O produto do planejamento é o plano de ação, que, de forma simplificada, pode-se dizer que é um documento elaborado a partir da identificação de problemas, para os quais, elaboram-se objetivos, ações/atividades com o fim de resolvê-los, em conformidade com um cronograma de execução, que responda as seguintes questões: como, quem, quando e quanto.

 

3.1 OBJETIVOS:

  • Possibilitar uma visão ampliada e melhor conhecimento dos problemas internos e externos.

  • Evitar o improviso e o imediatismo da rotina.

  • Comprometer o gerenciamento para objetivos e resultados.

  • Proporcionar eficiência, eficácia e efetividade nas ações programadas.

  • Possibilitar o controle, o aperfeiçoamento contínuo, a avaliação permanente das ações e resultados alcançados.

  • Estabelecer prioridades.

 

3.2 REQUISITOS BÁSICOS:

A atividade de planejamento exige recursos humanos com conhecimentos, habilidades e técnicas em planejamento, capacidade de articulação, determinação, compromisso e força de vontade para mudar e transformar a realidade dos fatos, além de conhecimento do contexto interno e externo, processos metodológicos e direcionamento estratégico.

Os principais fatores que interferem no planejamento são: político, qualificação da equipe, habilidades gerenciais, motivação e comprometimento com o trabalho.

 

3.3 COMO PLANEJAR:

Não existe forma padrão, modelo ou métodos certos ou errados. Há várias formas e métodos. Deve-se utilizar aquele mais adequado a sua realidade e o mais prático.

O planejamento se inicia por meio da realização de diagnóstico, cuja finalidade é conhecer a situação atual da instituição/setor/atividade, dentro de um contexto macro, além de identificar os fatores que interferem no desempenho da entidade.

 

3.3.1 Diagnóstico/ análise situacional:

O propósito de uma análise situacional é proporcionar um ponto de referência para planejar as ações e definir as prioridades das ações a serem desenvolvidas. É a fase inicial de todo o processo, cuja finalidade é identificar o desempenho atual e as perspectivas futuras da área, buscando responder algumas questões.

 

3.3.1.1 Aspectos que devem ser contemplados na elaboração do diagnóstico:

a) Estrutura organizacional – níveis hierárquicos, competências, normas e procedimentos existentes.

b) Análise de situação de saúde – são processos que devem ser efetuados continuamente, para medir,caracterizar, explicar, avaliar o processo saúde-doença.

Identificar o perfil de morbimortalidade e as doenças mais prevalentes por faixa etária e sexo, além dos hábitos e costumes da população.

c) Análise do sistema de saúde – permite conhecer o funcionamento da rede de saúde, necessidadeslocais, capacidade instalada, oferta e demanda de serviços, estrutura física, equipamentos, profissionais disponíveis, forma de organização da atenção à saúde (básica, média e alta complexidade), produção, resultados em termos de acesso etc.

 

3.3.1.2 Procedimento:

  • Definir os objetivos da análise – o que se deseja verificar.

  • Identificar as fontes de informação (Planejamento, Plano de Saúde, Epidemiologia etc.) e/ou programar a busca e coleta das informações, quando não disponíveis.

  • Indicadores de saúde para avaliar o que se deseja aferir.

 

3.3.1.3 Organização da rede local de saúde:

Descrever os estabelecimentos (públicos e privados) e distribuição geográfica e acessibilidade, número de estabelecimentos (públicos e privados), número de unidades de saúde por nível de atenção à saúde, oferta de serviços, capacidade instalada, sistema de referência e contra-referência, número de equipes de PSF, demandas e produção de serviços (média mensal da cobertura assistencial).

a) Organização da atenção à saúde – compreende ações e serviços de promoção, prevenção, reabilitação e tratamento. No SUS, esses cuidados estão ordenados, por níveis de atenção, de acordo com o grau de complexidade de cuidados:

  • Atenção Básica/Primária – número de unidades de saúde. Por exemplo, o estado/município conta com mil unidades de saúde e/ou postos, ou centros de saúde; 600 equipes de saúde da família e 100 agentes comunitários de saúde

 

 

  • Atenção secundária/média complexidade – unidades de referências especializadas para atendimento à atenção secundária. Por exemplo, o estado/município possui 120 policlínicas; 100 unidades ambulatoriais de referência em: Diabetes, Hipertensão, Neurologia; 20 centros de reabilitação, clínicas especializadas em: clínica cirúrgica, clínica médica; oito pronto-socorros; 10 pequenas cirurgias etc.

    - Média complexidade – trata-se de ações e serviços especializados que visam atender aos principaisproblemas de saúde e agravos da população.
  • Atenção terciária/alta complexidade – número de hospitais. Por exemplo, o estado/município conta com cinco hospitais de referências: Saúde Mental; doenças tropicais; maternidade; hospital geral etc.

         - Alta complexidade – conjunto de procedimentos, que no contexto do SUS, envolve alta tecnologia ecustos. Objetiva propiciar o acesso da população aos serviços qualificados, integrando-os aos demais níveis de atenção à Saúde. Por exemplo: Pacientes renais crônicos, transplantados, cujos procedimentos encontram-se, em sua maioria, no Sistema de Informação Hospitalar (SIH/SUS), e Sistema de Informação Ambulatorial (SIA/SUS), em pequena quantidade, mas com impacto financeiro elevado.

  • Serviços/programas de saúde – agentes comunitários; PSF; Saúde Mental; Saúde da Mulher; Hipertensão; Diabetes; Oncologia etc.

    - ações especializadas em saúde – ex: planejamento familiar

         - ações diversas – ex: educação em saúde, promoção à saúde.

 

3.3.1.4 Recursos financeiros:

Identificar os recursos orçamentários e disponíveis para a Saúde e Assistência Farmacêutica (AF) para definição de prioridades, considerando todas as fontes: federal, estadual e municipal:

  • Porcentual do orçamento destinado à saúde.

  • Distribuição orçamentária por área de atividade na saúde.

  • Fontes de financiamento para a AF e orçamento específico.

  • Quantitativos de medicamentos que podem ser adquiridos/ano; gasto previsto total para aquisição de medicamentos, gasto por clínica médica, programa etc.

 

3.3.1.5 Recursos humanos:

É resultante de um processo de planejamento, instrumento fundamental de gestão, que expressa as intenções do gestor em determinado período de tempo. Deve ser elaborado de forma participativa e integrada com todas as áreas envolvidas com a AF. Deve ser flexível e adaptável às mudanças requeridas do contexto da realidade local.

 

3.3.2.1 Importância:

  • Possibilitar a comunicação das ações, o gerenciamento dos processos de trabalho, propostas para melhoria das ações.

  • Reestruturar os processos de trabalho, monitorar e avaliar as ações.

  • Fortalecer o desenvolvimento da capacidade técnica e operacional da equipe.

 

3.3.2.2 Critérios para elaboração:

  • Consonância com as diretrizes e metas do governo, em relação à saúde e compromissos assumidos no pacto de gestão.

  • O planejamento deve ser realizado para o período de quatro anos, com revisões anuais.

  • Deve fazer parte do plano estadual ou municipal de saúde, como forma de fortalecer a AF e inserir suas ações em todos os espaços do SUS, tendo em vista a sua função principal de suporte às ações de saúde. Deve ser aprovado pelo Conselho de Saúde.

  • Os capítulos Assistência Farmacêutica dos planos municipais de saúde devem ser encaminhados às secretarias estaduais para subsidiarem a elaboração dos Capítulos Assistência Farmacêutica dos Planos Estaduais de Saúde.

  • Os Capítulos Assistência Farmacêutica dos Planos Estaduais de Saúde devem ser encaminhados ao Departamento de Assistência Farmacêutica e Insumos Estratégicos, de acordo com prazos estabelecidos.

 

3.3.3 Planejamento da AF:

Existem várias formas de se planejar, com formatos, métodos e informações a serem inseridas.

Para construção do Capítulo Assistência Farmacêutica do Plano de Saúde é necessário que o processo seja precedido de diagnóstico, para possibilitar conhecimento da realidade na qual se deseja intervir, por meio da elaboração de objetivos claros, precisos, de acordo com prioridades e metas estabelecidas, além da definição de mecanismos de monitoramento e avaliação.

Após o diagnóstico da AF, definem-se os objetivos, as metas programadas, as atividades para se atingir as metas estabelecidas, o cronograma de execução e indicadores de acompanhamento e avaliação.

O planejamento se inicia com a análise situacional, cuja finalidade é identificar a situação-problema ou situação indesejada, que deve ser alvo de intervenção, de acordo com as prioridades estabelecidas. Este é o diagnóstico.

Após a identificação do problema, faz-se uma intervenção para solucioná-lo. Definem-se os resultados que se pretende alcançar. Essa intervenção ou necessidade de mudança chamamos de objetivo.

Estabelecer a meta: o quanto se pretende alcançar ao longo do tempo. Ou seja, é a quantificação do objetivo.

Para o alcance das metas programadas, há necessidade da realização de um conjunto de ações/atividades e recursos (humanos, materiais e financeiros), necessários para intervenção. Ou seja, é necessário um cronograma de execução das atividades.

A realização das atividades levará ou não aos resultados esperados. Deve-se, portanto, estabelecer instrumentos para avaliar o quanto avançamos no alcance dos resultados estabelecidos, após a intervenção (isto é a avaliação). Quando a avaliação apresenta os resultados desejados, significa que o problema que deu origem ao processo de planejamento foi resolvido, transformando a situação-problema em situação desejada.

 

3.3.3.1 Eficácia do Capítulo Assistência Farmacêutica do Plano de Saúde:

Para efetividade do Capítulo, alguns requisitos são necessários:

  • Qualificação técnica da equipe em monitoramento e avaliação de serviços.

  • Sistema de informação eficiente, para acompanhamento das metas estabelecidas, além de outras ferramentas de gestão.

  • Articulação entre os três níveis de governo, para implementação das ações, viabilidade de projetos e capacitação e desenvolvimento de recursos humanos, entre outras ações.

 

3.3.3.2 Monitoramento e avaliação do Capítulo:

Monitorar e avaliar a execução de um planejamento é comparar o desempenho efetivo do que foi planejado, passo a passo, corrigindo eventuais desvios, e visualizar mudanças. Esta é a razão principal porque um plano deve ser formalizado. Objetiva apreender em que medida as metas estão sendo alcançadas, a que custo e reorientar o curso das ações e atividades programadas.

Devem ser elaborados instrumentos e indicadores de avaliação de acordo com a relevância do que se pretende avaliar.

a) Instrumentos de acompanhamento e avaliação:

  • Relatório Gerencial.

  • Instrumentos e indicadores de avaliação.

b) Aspectos importantes a serem monitorados/avaliados:

  • Aplicação dos recursos físico-financeiro.

  • Cumprimento das metas estabelecidas.

 

4 4 - ORGANIZAÇÃO DE SERVIÇOS:

A organização é a base fundamental de sustentabilidade de qualquer serviço, atividade ou sistema de produção de trabalho. Está diretamente relacionada com a funcionalidade dos serviços, tendo por objetivo o gerenciamento eficiente e eficaz.

Um serviço organizado gera resolubilidade, otimiza tempo e recursos, além de refletir positivamente na

credibilidade da instituição, setor/serviço, sistema de saúde e usuário, favorecendo a todos os envolvidos no processo.

Para organizar os serviços, parte-se inicialmente de planejamento para conhecer a realidade e a funcionalidade; identificar problemas, processos de trabalho, fluxo de informações, sistema de informação, mecanismo de controle e avaliação, atividades desenvolvidas, forma de execução, canais de articulação, comunicação e informação, demandas, para adequar os recursos, visando melhor eficiência na gestão e no atendimento às demandas requeridas.

 

4.1 OBJETIVO:

Assegurar o acesso aos medicamentos com qualidade e uso racional.

 

4.2 ASPECTOS A SEREM CONSIDERADOS:

Para organização de serviço, deve-se dispor de dois aspectos básicos:

  • Estrutura organizacional que permita um bom desempenho em relação às funções básicas.

  • Um conjunto de funções que permita a permanente adaptação da organização dos serviços mediante todas as mudanças previsíveis no ambiente externo: políticas econômicas, sociais e culturais.

  • Capacidade de interagir de forma permanente, em busca de adequar estrutura e processos diante das circunstâncias.

  • Gestão orientada para resultados, de forma planejada e objetivos construídos.

 

4.3 VANTAGENS DE UM SERVIÇO ORGANIZADO:

Um serviço estruturado e organizado proporciona como resultados:

  • A Regularidade no abastecimento e a disponibilidade dos produtos no momento requerido, em quantidade e qualidade.

  • Melhoria do acesso.

  • Credibilidade no serviço de saúde e da instituição.

  • Diminuição das perdas, desperdícios e a má utilização dos recursos.

  • Registro dos processos de trabalho.

  • Base de dados de suporte e apoio à gestão.

  • Cumprimento de normas e procedimentos.

  • Acompanhamento, avaliação e intervenção eficiente.

  • Garantia da qualidade dos serviços e do atendimento ao usuário.

 

4.4 PROCEDIMENTOS:

  • Conhecer estrutura organizacional, níveis de hierarquia, competências, atribuições, normas, procedimentos, formas de controle e avaliação.

  • Identificar responsabilidades (quem faz o quê, quando, periodicidade, como, forma de execução das tarefas).

  • Conhecer os processos de trabalho, forma de execução, fluxo de informações e demandas, interfaces, atividades desenvolvidas, em desenvolvimento, necessidades ou não de intervenção, de mudanças de funções, de práticas e/ou de pessoas.

  • Identificar os recursos humanos, número de pessoal, perfil profissional, compatibilidade com a função, nível de satisfação do pessoal, demandas, relações no trabalho.

  • Realizar oficina de trabalho com a equipe para discutir, ouvir sugestões, avaliar necessidades de redefinir processos de trabalhos, atribuições de acordo com habilidades e perfis profissionais identificados, de forma mais adequada.

  • Elaborar plano de trabalho, com definição clara de objetivos, metas, prazo de execução, responsáveis, sensibilizar e motivar equipe.

  • Elaborar cronograma de atividades, forma de acompanhamento e avaliação dos resultados.

  • Definir parâmetros e/ou instrumentos de controle e avaliação de resultados.

  • Estabelecer indicadores de desempenho para o serviço e para equipe.

  • Desenvolver sistema de informação eficiente e eficaz para o gerenciamento das ações.

  • Implantar sistema de qualidade, que possibilite a melhoria dos serviços.

  • Elaborar manual de normas e procedimentos operacionais para harmonizar procedimentos e conduta.

 

4.5 REQUISITOS NECESSÁRIOS:

  • Estrutura organizacional.

  • Estrutura física.

  • Estrutura administrativa.

  • Equipamentos e materiais.

  • Recursos humanos.

  • Recursos de informação.

  • Recursos financeiros.

  • Normalização e regulamentação.

  • Apoio político do gestor e equipe.

 

4.5.1 Estrutura organizacional:

A Assistência Farmacêutica, enquanto parte integrante da Política de Saúde, deve fazer parte da estrutura organizacional formal da Secretaria de Saúde, com definições claras das competências e níveis hierárquicos.

 

4.5.2 Estrutura física e instalações:

Dispor de espaço físico suficiente, compatível com o grau de complexidade das funções, para o pleno desenvolvimento das atividades.

A distribuição dos espaços físicos deve ser bem planejada, considerando-se todos os aspectos pertinentes: além de boa localização, fácil acesso, áreas bem definidas, sinalizadas, condições ambientais apropriadas, higienização e limpeza.

O dimensionamento das áreas não deve seguir um padrão estabelecido. As necessidades de espaço dependem do volume de atividades, demanda, modalidade da aquisição, número de equipamentos, de mobiliários, de pessoas, entre outros aspectos. Além disso, é preciso pensar em expansão futura, para novas ações e atividades.

 

4.5.3 Estrutura administrativa:

Um serviço organizado exige uma estrutura administrativa eficiente, que possibilite registros das atividades, existência de normas e procedimentos, instrumentos e mecanismos de controle e avaliação, por exemplo, elaboração de relatórios gerenciais, sistema de informação eficiente, que possibilite uma gestão de informação a contento, distribuição de tarefas de acordo com o perfil técnico, manual de normas e procedimentos (no qual constem todas as atividades, forma de execução, instrumentos gerenciais, padronização de formulários, normas administrativas, com a explicitação de toda funcionalidade dos serviços).

 

4.5.4 Manual de normas e procedimentos:

Para assegurar a organização de qualquer serviço é preciso estabelecer normas e procedimentos e o seu fiel cumprimento. Para executarem bem suas tarefas, as pessoas precisam de direcionamento, a fim de que se sintam seguras e não tomem atitudes individualizadas para cada situação.

As normas e procedimentos devem ser elaborados de forma clara e objetiva para todas as atividades e serviços: seleção, programação, aquisição, armazenamento, recepção de medicamentos, controle, distribuição, dispensação, prescrição etc. Uma vez elaborados, deve-se informá-los aos setores envolvidos. Deve-se também abordar aspectos referentes às questões administrativas, disciplinares, horários, conduta e vestuário, entre outros.

 

4.5.4.1 Manuais:

São documentos práticos que servem de orientação para execução de todas as etapas dos processos de trabalho, de acordo com os critérios estabelecidos e responsabilidades atribuídas.

 

4.5.4.2 Estrutura do manual:

Um manual deve ser prático, didático, objetivo, de fácil acesso e compreensão.

 

4.5.4.3 Aplicabilidade:

Para que um manual tenha aplicabilidade, algumas estratégias devem ser desenvolvidas:

  • Sensibilização da equipe – mostrar importância e vantagens na utilização, sensibilizar e assumir compromisso para sua adoção.

  • Credibilidade – as pessoas precisam acreditar que o processo será acompanhado e avaliado.

  • Acompanhamento e avaliação – designar um responsável para acompanhar e avaliar o processo, além de periodicamente promover evento para avaliação das ações e atualização do manual.

  • Treinamento – treinar a equipe, dirimir dúvidas, fazer os ajustes necessários e estabelecer prazos para atualização.

  • Instrumentos gerenciais/formulários – são modelos de documentos que devem periodicamente ser atualizados, de acordo com o prazo estabelecido para revisão e devem constar como anexos no Manual de Normas e Procedimentos.

​​​​​​​

4.5.4.4 Normas:

São regras estabelecidas com a finalidade de disciplinar os procedimentos, ordenar os serviços, harmonizar condutas no trabalho, o modo de execução das tarefas, forma de acompanhamento e controle das ações.

 

4.5.4.5 Procedimento:

É a descrição detalhada passo a passo de uma atividade ou operação. São orientações de como executálas. Devem ser estabelecidos procedimentos para todas as atividades, forma de acompanhamento e avaliação, como por exemplo, critérios técnicos e administrativos para o edital de compras de medicamentos, seleção e qualificação de fornecedores, visando assegurar a qualidade do processo de aquisição e dos fornecedores, recebimento de medicamentos, estocagem, distribuição, dispensação, recolhimento, devolução de medicamentos, medicamentos vencidos, entre outros.

 

4.5.5 Equipamentos e materiais:

Dispor de equipamentos e materiais em quantidade e qualidade apropriadas e condições adequadas de funcionamento:

  • Sistema de manutenção preventiva e corretiva.

  • Cadastro dos equipamentos, com o número do patrimônio.

  • Cronograma de manutenção e limpeza.

  • Registro de datas de manutenção, em especial, extintores.

 

4.5.6 Recursos humanos:

Identificar necessidades, definir perfil (competências e habilidades), capacitar, acompanhar e avaliar suas ações.

Implementar programa de desempenho individual e de equipe, bem como programa de educação permanente de acordo com as necessidades pessoais e dos serviços. Além disso, utilizar estratégias fundamentais: reuniões sistemáticas semanais com a equipe, para não acumular problemas e socializar as informações; promover reuniões técnicas, seminários temáticos para atualização dos técnicos e a implantação de programas de qualidade para melhoria contínua em todos os processos de trabalho.

Um programa de qualificação profissional deve estar centrado na integralidade das ações e no trabalho em equipe, visando ao aumento da capacidade resolutiva das equipes, a fim de torná-las capazes de elaborar estratégias para o enfrentamento de problemas.

 

4.5.7 Sistema de informação:

a) Informação é o processo no qual uma organização se informa sobre ela própria e informa ao ambiente sobre ela. Não se limita a dados coletados.

b) Sistema de informação – consiste num conjunto de pessoas, estrutura, tecnologia da informação(hardware e software), procedimentos e métodos que devem permitir à empresa dispor em tempo desejado das informações de que necessita.

É imprescindível dispor de um sistema de informação eficiente, com uma base referencial de informação e comunicação integrada. Precisa superar o fornecimento de dados meramente quantitativos, para se orientar na gestão da informação, produção, qualificação, aporte gerencial e comunicação eficiente das informações de interesse à gestão. Deve possibilitar a qualquer tempo a sistematização de registros e controle das informações geradas, emissão de relatórios gerenciais, estudos estatísticos, análises comparativas, desempenho das ações e da equipe, gestão dos estoques, consumo e gastos efetuados, entre outras informações.

c) Gestão da informação – consiste no tratamento da informação: gestão da qualidade, do conteúdo e douso da informação, englobando: dados, equipamentos, redes e suporte tecnológico. Por isso se reveste de especificidades, o que decorre da organização do serviço, análise e avaliação permanente da relevância das informações, para saber direcionar o seu uso.

Para gerir a informação e alcançar os objetivos pretendidos, pressupõe-se uma reorganização gerencial, para uma nova ordem de prática organizacional, a fim de possibilitar normas gerenciais, procedimentos, registros das atividades, fluxos operacionais bem estabelecidos e ordenados, responsabilidades definidas, para um direcionamento de informações qualificadas, num processo de construção coletiva, com a colaboração de todos da equipe, para o repasse de dados administrativos, informações, em prazos estabelecidos, por isso torna-se imperativo que todo serviço disponha de um responsável técnico para gerir as informações, sistematizar, acompanhar, avaliar, identificar problemas, demandas, entraves existentes, elaborar relatórios gerenciais, e dar os devidos encaminhamentos.

Sem informação e sem organização, não há gerenciamento. Consequentemente, é difícil desenvolver estratégias, implementar ações, intervenções ou ocorrer melhoria de serviço com satisfação da equipe e usuários.

 

4.5.8 Sistema informatizado:

Para implantação de um sistema informatizado que atenda às necessidades do serviço, alguns requisitos básicos são necessários:

 

  • Serviço organizado.

  • Elaboração e padronização de instrumentos gerenciais.

  • Definição dos tipos de informações e relatórios a serem gerados.

  • Elaboração de Projeto de Informatização.

  • Sem esses requisitos mínimos atendidos, nenhum sistema informatizado irá funcionar adequadamente. É preciso definir o que se pretende. A necessidade e a complexidade dos serviços são fatores determinantes para a funcionalidade de um sistema. Deve também comportar a possibilidade de integração com outros serviços e sistemas. É prioritário informatizar as prescrições e detectar erros de prescrição.

  • Definir responsável para gerenciar e acompanhar o processo de implantação.

  • Testar e avaliar.

 

4.5.9 Documentação e arquivo:

A documentação, em especial, a documentação fiscal, deve ser cuidadosamente observada e arquivada, para comprovação junto aos órgãos fiscalizadores. A prestação de contas é obrigatória, a qualquer tempo, a todos que lidam com recursos públicos.

Os demais documentos do setor devem ser padronizados e identificados. Todos os documentos, formulários e instrumentos gerenciais utilizados no serviço devem conter: cabeçalho com o nível de hieraquização organizacional pertinente, o nome do setor, fone/fax/e-mail.

 

4.5.10 Monitoramento e avaliação:

É imprescindível inserir práticas avaliativas para fortalecer o processo de gestão, acompanhamento das ações e da evolução do trabalho. É necessário construir instrumentos, mecanismos de controle e avaliação, indicadores de gestão, para melhoria contínua dos processos de trabalho.

 

4.5.11 Qualidade dos serviços:

A qualidade é base de qualquer processo de trabalho. Engloba conhecimentos, uso de ferramentas e instrumentos gerenciais apropriados e procedimentos que visam adequação de serviços, maximização dos recursos, redução das perdas e dos custos.

A avaliação não é uma prática comum em serviços. Há uma preocupação centrada nos gastos e volume de recursos, sem a preocupação de que a qualidade dos serviços é fundamental para racionalizar recursos de todas as ordens e dar credibilidade ao sistema de saúde.

A baixa qualidade dos serviços e cuidados na atenção aos usuários é um dos fatores críticos no sistema de saúde, o que coloca a necessidade de redimensionar a gestão.

A melhoria da qualidade da gestão implica ações de caráter estrutural, que inclui investimentos em estrutura, política de qualificação de recursos humanos, adoção de instrumentos modernos de gestão que possibilitem racionalidade, reordenamento dos processos de trabalho, métodos e técnicas.

A qualidade dos serviços depende da sua organização, da forma como os serviços e/ou atividades estão estruturados e são executados. É um processo resultante da efetividade, eficiência e eficácia da gestão e da organização do serviço.

A qualidade e a eficiência de um serviço de Assistência Farmacêutica estão condicionadas à estrutura, aos processos de trabalho e aos resultados alcançados.

 

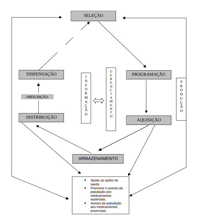
5 5 - CICLO DA ASSISTÊNCIA FARMACÊUTICA:

 

5.1 SELEÇÃO DE MEDICAMENTOS:

 

A seleção é um processo de escolha de medicamentos, baseada em critérios epidemiológicos, técnicos e econômicos, estabelecidos por uma Comissão de Farmácia e Terapêutica (CFT), visando assegurar medicamentos seguros, eficazes e custo-efetivos com a finalidade de racionalizar seu uso, harmonizar condutas terapêuticas, direcionar o processo de aquisição, produção e políticas farmacêuticas.

É a atividade mais importante da Assistência Farmacêutica, pois é a partir da seleção que são desenvolvidas as demais atividades. A seleção deve ser acompanhada da elaboração de formulário terapêutico, documento que reúne informações técnico-científicas relevantes e atualizadas sobre os medicamentos selecionados, servindo de subsídio fundamental aos prescritores.

É um processo dinâmico, participativo, que precisa ser bem articulado e deve envolver a maior representatividade de especialidades médicas e profissionais da saúde.

 

5.1.1 Objetivos:

  • Reduzir o número de especialidades farmacêuticas.

  • Uniformizar condutas terapêuticas.

  • Melhorar o acesso aos medicamentos selecionados.

  • Contribuir para promoção do uso racional de medicamentos.

  • Assegurar o acesso a medicamentos seguros, eficazes e custo-efetivos.

  • Racionalizar custos e possibilitar maior otimização dos recursos disponíveis.

  • Facilitar a integração multidisciplinar, envolvendo os profissionais de saúde, na tomada de decisões.

  • Favorecer o processo de educação continuada e atualização dos profissionais, além do uso apropriado dos medicamentos.

  • Melhorar a qualidade da farmacoterapia e facilitar o seu monitoramento.

  • Otimizar a gestão administrativa e financeira, simplificando a rotina operacional de aquisição, armazenamento, controles e gestão de estoques.

 

5.1.2 Importância da seleção de medicamentos:

É imprescindível dispor de seleção de medicamentos para a obtenção de ganhos terapêuticos e econômicos, o que se deve aos seguintes fatores:

  • Avanços tecnológicos.

  • Diversidade e multiplicidade de alternativas terapêuticas disponíveis no mercado.

  • Limite dos recursos financeiros e demandas cada vez mais crescentes.

  • Necessidade de garantir medicamentos de qualidade, seguros e eficazes.

  • Necessidade de manutenção da regularidade do suprimento.

 

5.1.3 Estratégias que devem ser utilizadas:

a) Sensibilizar o gestor – o processo de seleção de medicamentos envolve diversos aspectos: político, estratégico, econômico, técnico e administrativo. É preciso saber gerenciar bem todos os aspectos envolvidos, para o alcance dos objetivos pretendidos.

A elaboração de uma seleção requer decisão política do gestor. Para tanto, faz-se necessário dispor de um conjunto de informações técnicas e administrativas, para fundamentar a questão; bem como considerar, análise e perfil das prescrições na rede de saúde, quantidade média de medicamentos prescritos por receita gastos efetuados/ mês, medicamentos mais prescritos, dados de consumo e demanda, além de

estudos de utilização de medicamentos que possibilitem dispor de dados e informações relevantes sobre medicamentos.

b) Apoio dos profissionais de saúde – é preciso envolver o maior número de profissionais de saúde para que a Rename seja referendada. A sensibilização da equipe de saúde pode ser feita por meio de diversas estratégias: palestras, reuniões, boletins informativos, entre outras.

O apoio político do gestor e da equipe multidisciplinar é imprescindível para legitimação do processo pela instituição e por seus profissionais. Somente assim eles sentirão que fazem parte de todo processo.

c) Levantar informações necessárias ao desenvolvimento do processo

  • Situação de saúde local (dados de morbimortalidade por grupo populacional, faixa etária, prevalência e incidência das doenças).

  • Medicamentos mais utilizados, demanda e custos.

  • Acesso a fontes de informação técnico-científica: literatura médica, livros de referência em farmacologia e medicina, para subsidiar o trabalho.

  • Utilizar como referência a Rename, a Relação Estadual de Medicamentos Essenciais (Resme) e outras.

  • Criar Comissão de Farmácia e Terapêutica (CFT) para estruturar, organizar e conduzir o processo.

 

5.1.4 Etapas do processo:

O processo de seleção não se limita à elaboração da relação de medicamentos essenciais e do formulário terapêutico, mas consiste em um conjunto de atividades que visam ao uso racional: prescrição, dispensação, farmacovigilância, informação, educação continuada etc.

  • 1a etapa – fase política: apoio e sensibilização do gestor e dos profissionais da saúde.

  • 2a etapa – fase técnico-normativa: criação de Comissão de Farmácia e Terapêutica em caráter permanente e deliberativo. Quando necessário, subcomissões ou consulta a especialistas.

  • 3a etapa – seleção propriamente dita, cujo resultado e/ou produto consiste na elaboração de uma relação de medicamentos essenciais, que deve nortear as diretrizes e utilização, programação, aquisição, prescrição, dispensação etc. Fase de estruturação da relação de medicamentos: definição de critérios e efetivação do processo.

  • 4a etapa – fase de divulgação e implantação: elaboração de estratégias para divulgação da relação, que poderá ser feira por meio de seminários, palestras, meios de comunicação, instrumento oficial (Portaria), entre outros, como forma de validar e legitimar o processo.

  • 5ª etapa – elaboração de um formulário terapêutico. Documento que consiste de informações técnicas relevantes e atualizadas a respeito dos medicamentos que foram selecionados, para subsidiar os prescritores.

 

5.1.5 Procedimentos:

O processo de seleção necessita de planejamento, organização, monitoramento e avaliação:

  • Criar a Comissão/Comitê de Farmácia e Terapêutica (CFT).

  • Estabelecer normas, procedimentos e responsabilidades dos membros da Comissão (em Portaria e/ou regimento da Comissão). Podem-se criar subcomissões para agilizar o processo e apoiar a CFT.

  • Definir metodologia de trabalho, critérios a serem adotados no processo de seleção, cronograma de execução, metas e instrumento para avaliação do cumprimento das metas.

  • Levantar informações relevantes para dar suporte ao trabalho, tais como: dados epidemiológicos, perfil da morbimortalidade, características da população a ser atendida, oferta de serviços clínicos por especialidades, estudos de consumo, perfil de prescrição e estudos de utilização, entre outras.

  • Levantar informações de referências bibliográficas, livros, periódicos, Formulário Terapêutico Nacional, entre outras.

  • Efetuar análise comparativa das informações científicas sobre cada produto e/ou grupo farmacológico de medicamentos.

  • Criar fóruns de discussão, oficinas, encontros temáticos, por grupo terapêutico, para maior participação possível de prescritores envolvidos, com fomulários para apresentação de sugestões a serem apreciadas pela Comissão nas reuniões mensais.

  • Elaborar formulários para inclusão e exclusão, consolidar as justificativas das sugestões e críticas encaminhadas pelos prescritores, levar para apreciação e análise da Comissão, disponibilizando todos os documentos pela Internet e/ou boletins.

  • Elaborar a relação de medicamentos essenciais.

  • Apresentar a relação à equipe de profissionais para consenso e aprovação.

  • Normalizar situações não contempladas: prescrição, dispensação de medicamentos sob controle especial, excepcionais, antimicrobianos, formas de utilização, tornando a seleção um instrumento de gestão.

  • Definir modelo de impressão, estrutura, formato, tamanho, forma mais adequada do documento para melhor assimilação.

  • Desenvolver estratégias para divulgação e adesão.

  • Atualizar preferencialmente, anualmente, para ajustá-la às necessidades e evoluções da terapêutica.

  • Acompanhar e avaliar o processo de implementação da relação e a sua utilização.

 

5.1.6 Anexar ao documento:

  • Formulário para inclusão e exclusão de medicamentos.

  • Informações a respeito de estabilidade dos medicamentos selecionados, conservação, legislação pertinente etc.

  • Critérios utilizados na seleção.

  • Normas e procedimentos para prescrição/dispensação, medicamentos de controle especial, excepcionais, antimicrobianos, medicamentos não incluídos na relação.

  • Normas de funcionamento da Comissão de Farmácia e Terapêutica.

 

5.1.7 Critérios técnicos a serem observados na seleção de medicamentos:

  • Selecionar medicamentos baseados em eficácia e segurança comprovada, conveniência, custo-tratamento.

  • Padronizar medicamentos pelo nome do princípio ativo: Denominação Comum Brasileira (DCB) ou a Denominação Comum Internacional (DCI).

  • Escolher, preferencialmente, substâncias com um único princípio ativo. Só aceitar associações de fármacos que apresentem significativa vantagem terapêutica sobre o uso dos produtos isolados.

  • Escolher medicamentos com propriedades farmacocinéticas mais favoráveis, permitindo maior comodidade na administração e que resultem em melhor adesão ao tratamento.

  • Forma farmacêutica que proporcione maior flexibilidade posológica, menor toxicidade relativa e maior comodidade ao usuário.

  • Escolher entre os medicamentos de mesma ação farmacológica, categoria química ou característica farmacocinética, o que apresente maior vantagem terapêutica.

  • Medicamentos com melhor relação custo-efetividade.

  • Evitar inclusão de número excessivos de medicamentos.

  • Evitar inclusão de associações.

Observar disponibilidade no mercado; menor risco-benefício; melhor custo-efetividade; maior estabilidade e propriedade farmacocinética mais favorável; apresentação de melhor comodidade de uso para o paciente.

Eficácia é um benefício sobre a doença, baseado em ensaios clínicos controlados, delineamento experimental e relevância clínica. Segurança é condição indispensável para autorizar o uso clínico de qualquer produto.

 

5.1.8 Estratégias para otimizar a seleção e o uso racional de medicamentos:

  • Farmacoepidemiologia – farmacovigilância e estudos de utilização (prescrição, dispensação, educação em saúde).

  • Farmacoeconomia – análise econômica no campo da Assistência Farmacêutica

 

5.1.9 Comissão de Farmácia e Terapêutica (CFT):

Instância colegiada, de caráter consultivo e deliberativo, que tem por finalidade selecionar medicamentos essenciais a serem utilizados no sistema de saúde nos três níveis de atenção, além de assessorar a gestão nas questões referentes a medicamentos.

Deve ser constituída com a finalidade de elaborar e/ou atualizar a relação de medicamentos e o formulário terapêutico, além de realizar ações de promoção do uso racional de medicamentos.

 

5.1.9.1 Funções:

A CFT, além da atividade de seleção de medicamentos e da elaboração do Formulário Terapêutico, deve atuar de forma permanente em diversas atividades, tais como:

a) Assessoramento técnico

  • Atuar como órgão de apoio técnico e assessoramento à Gerência de Assistência Farmacêutica nosassuntos referentes a medicamentos.

  • Definir critérios para o uso de medicamentos e produtos afins.

  • Elaborar normas para prescrição e dispensação, bem como sobre medicamentos novos e de uso restrito, os que não integram a relação de medicamentos, visando disciplinar e harmonizar condutas terapêuticas, para racionalizar o uso de medicamentos.

  • Elaborar e incentivar a adoção de protocolos e diretrizes terapêuticas.

  • Avaliar pedidos de inclusão e exclusão de medicamentos da relação de medicamentos essenciais.

b) Investigação

  • Fomentar a investigação sobre utilização de medicamentos e utilizar os resultados como insumo para desenvolvimento de outras funções.

  • Contribuir com as ações de farmacovigilância.

  • Promover estudos de utilização de medicamentos (consumo, perfil de utilização, reações adversas, impacto econômico etc).

c) Ações educativas

  • Fomentar e participar de atividades de educação continuada da equipe de saúde sobre uso racional de medicamentos.

  • Desenvolver e apoiar ações que visem à promoção do uso racional de medicamentos.

  • Elaborar e divulgar informações sobre os medicamentos (problemas no uso de medicamentos, perguntas e respostas sobre medicamentos, revisão bibliográfica de artigos, estudos estatísticos, dados sobre consumos, estudos clínicos etc.) para profissionais da saúde e usuários, por meio da Internet, boletins eletrônicos e/ou outros meios.

 

5.1.9.2 Estrutura da Comissão:

A composição da Comissão vai depender da disponibilidade dos recursos humanos existentes. Recomenda-se contar com médicos, farmacêuticos, enfermeiros, dentistas, entre outros profissionais de saúde.

É fundamental a elaboração de regimento, no qual conste: composição, atribuições e responsabilidades, duração de mandato dos membros, critérios e controle na participação, avaliação e funcionamento geral, de forma clara e bem definida.

 

5.1.9.3 Composição:

  • O critério de participação deve estar vinculado à competência técnica. A composição deve ser multidisciplinar, com representantes da saúde, com destacado conhecimento farmacológico, terapêutico, de clínica médica etc.

  • O número de participantes deve abranger o maior número de especialidades médicas, para maior representatividade. Se necessário, devem ser formadas subcomissões e participação de especialistas para assessorar a comissão em questões gerais e/ou específicas.

 

5.1.9.4 Funcionamento/organização:

  • A Comissão deve funcionar por meio de regimento, com definição de metodologia de trabalho e prazo para sua execução.

  • Elaborar cronograma das reuniões, definindo pauta, data, local, horário, com comunicação antecipada.

  • Documentar em atas e arquivar todas as atividades desenvolvidas.

  • Ao preparar as reuniões, deve-se dispor de documentação adequada e referência bibliográfica para dar suporte ao trabalho.

  • As questões devem ser preferencialmente, decididas por consenso.

 

5.1.9.5 Avaliação da Comissão:

Devem-se elaborar indicadores para avaliação do processo e do trabalho da Comissão.

  • Número de reuniões realizadas.

  • Porcentual de participação dos membros.

  • Número de boletins e publicações elaboradas, relatório de desempenho de atividades, entre outras.

 

5.1.10 Formulário terapêutico:

Consiste em documento com informações científicas sobre os medicamentos selecionados, visando subsidiar os profissionais de saúde na prescrição e dispensação dos medicamentos da relação de medicamentos essenciais.

É instrumento complementar a relação de medicamentos essenciais, contendo todas as informações farmacológicas sobre cada medicamento da relação.

Sua estrutura e formato devem favorecer a consulta, de forma prática e objetiva. Deve conter todos os medicamentos identificados por grupo terapêutico, informações farmacêuticas, propriedades farmacológicas e terapêuticas. Deve conter, ainda, normas e procedimentos para prescrição, dispensação e uso.

 

5.1.10.1 Informações contidas no Formulário Terapêutico dividem-se em:

  • Informações terapêuticas e farmacológicas

Manifestações gerais das doenças, descrição do medicamento, características farmacológicas do medicamento, indicação, contra-indicação, precauções, posologia, via de administração, duração do tratamento, interações, efeitos adversos.

  • Informações farmacêuticas

Nome genérico, grupo terapêutico, forma farmacêutica, concentração, apresentação; recomendações gerais quanto à prescrição, dispensação e cuidados com os medicamentos.

 

5.1.10.2 Conteúdo mínimo do Formulário Terapêutico:

a) Apresentação do documento:

  • Título.

  • Nomes dos membros da Comissão e/ou equipe responsável pela elaboração.

  • Sumário.

  • Relação de todos os medicamentos selecionados por ordem alfabética e por grupo terapêutico.

b) Informações farmacêuticas:

  • Grupo farmacológico/terapêutico.

  • Nome do produto por denominação genérica.

  • Forma farmacêutica.

  • Concentração.

  • Condições de conservação.

  • Validade.

  • Excipientes.

  • Descrição do produto.

  • Categoria.

c) Informações farmacológicas

  •  Mecanismo de ação.
  • Efeitos farmacológicos.

d) Informações clínicas

  • Indicação com critério de diagnóstico.

  • Contra-indicação.

  • Posologia (dose máxima e mínima para adultos e crianças).

  • Intervalo de dose.

  • Via de administração.

  • Duração do tratamento.

  • Precaução e advertências em relação a gestantes, idosos, lactentes etc.

e) Efeitos adversos/incompatibilidades

  • Efeitos adversos.

  • Precauções.

  • Interações.

  • Incompatibilidades.

 

5.1.11 Protocolos terapêuticos:

Tendo em vista as diversidades de conduta clínica e a complexidade de tecnologias, as indicações para a maioria dos medicamentos não seguem padrão de uniformidade. Assim, estabelecer protocolos é de fundamental importância para a harmonização das condutas terapêuticas, em conformidade com a medicina baseada em evidências.

Os protocolos devem ser elaborados a partir da relação de medicamentos essenciais e do formulário terapêutico. Devem ser acompanhados e avaliados sistematicamente. Sua elaboração precisa envolver a equipe, com a finalidade de favorecer o processo de educação continuada e a troca de informações.

Devem ser elaborados de forma participativa, com especialistas de cada clínica médica, além de sociedades médicas.

Os protocolos devem contemplar procedimentos e condutas cientificamente recomendadas, incluindo as não medicamentosas, buscando definir e harmonizar especialmente indicações, posologias, duração de tratamento.

O ideal é que as informações dos medicamentos selecionados estejam anexadas à relação de medicamento, em um único documento.

 

5.2 PROGRAMAÇÃO:

Programar consiste em estimar quantidades a serem adquiridas para atendimento a determinada demanda dos serviços, por determinado período de tempo. A programação inadequada reflete diretamente sobre o abastecimento e o acesso ao medicamento.

 

5.2.1 Objetivos:

  • Identificar quantidades necessárias de medicamentos para o atendimento às demandas da população.

  • Evitar aquisições desnecessárias, perdas e descontinuidade no abastecimento.

  • Definir prioridades e quantidades a serem adquiridas, diante da disponibilidade de recursos.

 

5.2.2 Requisitos necessários:

  • Dispor de dados de consumo e de demanda (atendida e não atendida) de cada produto, incluindo sazonalidades e estoques existentes, considerando períodos de descontinuidade.

  • Sistema de informação e de gestão de estoques eficientes.

  • Perfil epidemiológico local (morbimortalidade) – para que se possa conhecer as doenças prevalentes e avaliar as necessidades de medicamentos para intervenção.

  • Dados populacionais.

  • Conhecimento da rede de saúde local (níveis de atenção à saúde, oferta e demanda dos serviços, cobertura assistencial, infraestrutura, capacidade instalada e recursos humanos).

  • Recursos financeiros para definir prioridades e executar a programação.

  • Mecanismos de controle e acompanhamento.

 

5.2.3 Procedimentos:

  • Definir critérios e métodos a serem utilizados para elaboração da programação e o período de cobertura.

  • Elaborar formulários apropriados para o registro das informações.

  • Efetuar levantamentos de dados de consumo, de demanda, de estoques existentes de cada produto, considerando os respectivos prazos de validade.

  • Analisar a programação dos anos anteriores e efetuar análise comparativa.

  • Estimar as necessidades reais de medicamentos.

  • Elaborar planilha contendo: relação dos medicamentos com as especificações técnicas, quantidades necessárias e custo estimado para cobertura do período pretendido.

  • Identificar fontes de recursos para assegurar a aquisição dos medicamentos.

  • Acompanhar e avaliar.

 

5.2.4 Métodos de programação:

Existem diversos métodos para se programar medicamentos. Os métodos mais utilizados são: por perfil epidemiológico, por consumo histórico, por oferta de serviços.

Recomenda-se a combinação dos diversos métodos, para uma programação mais ajustada:

  • Perfil epidemiológico.

  • Consumo histórico.

  • Consumo Médio Mensal (CMM).

  • Oferta de serviços.

 

5.2.4.1 Perfil epidemiológico:

Método que se baseia, fundamentalmente, nos dados de morbimortalidade, considerando-se: dados populacionais, esquemas terapêuticos, freqüência de apresentação das enfermidades em uma determinada população, capacidade de cobertura, dados consistentes de consumo de medicamentos, oferta e demanda de serviços na área de saúde.

Inicia-se com um diagnóstico situacional de saúde da população, com análise das enfermidades prevalentes, para as quais devem incidir as ações de intervenção sanitária, para gerar impacto positivo na situação de morbimortalidade.

a) Procedimentos

  • Listar os principais problemas de saúde por grupo populacional e faixa etária.

  • Relacionar os medicamentos selecionados para o atendimento às enfermidades identificadas.

  • Definir esquema terapêutico e as quantidades de medicamentos necessárias por tratamento.

  • Calcular a quantidade necessária para o tratamento da população-alvo ou porcentagem da população a ser atendida.

  • Avaliar a repercussão financeira e compatibilizar com os recursos existentes.

Exemplo:

 

 

b) Vantagens e desvantagens da programação por perfil epidemiológico

 

 

5.2.4.2 Consumo histórico:

 

Método que consiste na análise do comportamento do consumo de medicamentos, em uma série histórica no tempo, possibilitando estimar as necessidades.

a) Requisitos necessários

  • Registros de movimentação de estoques (entradas, saídas, estoque).

  • Dados de demanda (atendida e não atendida).

  • Inventários com informações de, pelo menos, 12 meses, incluídas as variações sazonais (que são alterações na incidência das doenças, decorrentes das estações climáticas). Com esses dados, dispõe-se de informações aproximadas das necessidades, desde que não ocorram faltas prolongadas de medicamentos e que os registros sejam confiáveis.

 

b) Procedimentos

  • Efetuar levantamento de dados (série histórica representativa do consumo no tempo – pelo menos 12 meses).

  • Calcular o consumo de cada medicamento (somam-se as quantidades consumidas e divide-se pelo número de meses de utilização).

  • Analisar a variação dos consumos de cada medicamento, em função do tempo.

  • Recomenda-se definir um ponto de reposição, considerando o Consumo Médio Mensal e o tempo médio para aquisição/re-suprimento.

  • Quantificar as necessidades de medicamentos.

 

 

c) Vantagens e desvantagens

 

 

5.2.4.3 Consumo Médio Mensal (CMM):

 

Método que consiste na soma dos consumos de medicamentos utilizados por determinado período de tempo, dividido pelo número de meses em que cada produto foi utilizado. Deve-se excluir perdas, empréstimos e outras saídas de produtos não regulares.

Exemplo 1:

 

 

CMM: 3.760/6= 626 comp

Exemplo 2:

 

 

CMM: Soma dos consumos dos seis meses (julho a dezembro)505/6= 84 frascos.

a) Consumo, necessidade e demanda

  • Consumo – é a quantidade de medicamento utilizada nos serviços de saúde em intervalos de tempo (dias, semanas, meses, anos). Os dados de consumo podem surgir de necessidades reais ou de distorções do serviço, falta de produtos, substituições de medicamentos por outros, quando na falta de algum; ou, ainda, de prescrições médicas irracionais, não apropriadas do ponto de vista terapêutico, entre outros.

  • Necessidade – é a quantidade de medicamentos prevista para uso, de acordo com o perfil epidemiológico local. Varia de acordo com a oferta de serviços, nível de complexidade de serviços de saúde, registros fidedignos e atualizados, entre outros.

  • Demanda – são necessidades identificadas, que são atendidas ou não.

O Demanda total ou real – é a soma da demanda atendida e a não atendida.

O Demanda não atendida – quantidade de medicamento prescrito e não atendido.

b) Cálculo da demanda

 

 

A demanda não atendida pode ser calculada de várias formas, como por exemplo: aplicação da fórmula ou por regra de três simples.

Exemplo 1: Na Unidade de Saúde de Arara, no mês de maio (22 dias de funcionamento) foram distribuídos 1.100 comprimidos de Captopril 25 mg durante os 11 primeiros dias de funcionamento da Unidade. Sabe-se que o CMM é de 3.000 comprimidos. Calcule a demanda total (atendida e não atendida).

c) Cálculo pela fórmula

 

 

Demanda total = demanda atendida (1.100) + demanda não atendida (1.500) = 2.600

d) Cálculo pela regra de três

 

 

X= 22 dias x 1.100/11= 2.200

e) Por que há diferença nos resultados dos cálculos?

  • Quando se utiliza a fórmula, considera-se o CMM.

  • Quando se aplica a regra de três, considera-se, apenas, o consumo nos dias do atendimento.

 

5.2.4.4 Método por oferta de serviços:

Método utilizado quando se trabalha por serviços ofertados. Estimam-se as necessidades de medicamentos em função da disponibilidade de serviços ofertados à determinada população-alvo. São estabelecidas pelo porcentual de cobertura, não sendo consideradas as reais necessidades existentes.

Procedimentos:

  • Levantar informações dos registros de atendimento na rede de serviços (postos e centros de saúde, unidades mistas e hospitais).

  • Sistematizar as informações, relacionando os diagnósticos mais comuns e a freqüência de ocorrência de doenças por determinado período de tempo.

  • Verificar os esquemas terapêuticos e quantidade por tratamento prescrita.

  • Estimar as necessidades.

  • Multiplicar o número de casos estimados para o atendimento de cada enfermidade considerada. Multiplicar pela quantidade de medicamentos necessária ao esquema terapêutico proposto, (x) população-alvo ou porcentual de cobertura da população a ser atendida, (x) o período de tempo (meses ou anos).

 

5.3 AQUISIÇÃO:

Consiste num conjunto de procedimentos pelos quais se efetiva o processo de compra dos medicamentos, de acordo com uma programação estabelecida, com o objetivo de suprir necessidades de medicamentos em quantidade, qualidade e menor custo-efetividade e manter a regularidade do sistema de abastecimento.

 

5.3.1 Requisitos necessários para uma boa aquisição:

Em razão da complexidade e diversidade de segmentos envolvidos, é imperativo estabelecer uma política de aquisição, com diretrizes claras, para dar agilidade ao processo e evitar irregularidades no abastecimento.

O processo de aquisição, para ser bem executado, deve considerar diversos fatores e atender a alguns requisitos, tais como:

a) Existência de uma política de aquisição

É imprescindível a existência de diretrizes claras, prioridades, normas e procedimentos em relação ao processo de aquisição: modalidade, forma de aquisição (se centralizada, descentralizada) fontes de recursos, periodicidade, fluxo do processo, responsabilidades dos setores envolvidos, relação de medicamentos, entre outras questões pertinentes.

b) Programação das compras

A programação de compras está diretamente relacionada às definições da política de aquisição. A programação de aquisição deve responder: O que comprar? Para quem? Modo de comprar? Quanto? Quando? Como comprar?

 

  • O que comprar – definir o que precisa ser adquirido da relação de medicamentos essenciais.

  • Para quem comprar – é preciso ter clareza das prioridades no atendimento às demandas. Se a aquisição é para atender metas definidas no plano de saúde e/ou pacto de gestão à saúde? Se para atender a oferta de serviços de saúde, quais? Se para atender programas ou ações estratégicas em saúde, necessidades locais, ou de grupos populacionais e/ou enfermidades? Ou de acordo com solicitações médicas?

  • Modo de comprar – a modalidade de aquisição pelo Pregão e por Sistema de Registro de Preço não depende de limites de valores estabelecidos de aquisição. Compra-se em qualquer quantidade e valor. São as modalidades de compras mais recomendadas para o serviço público.

  • Quando comprar – é necessário estabelecer a periodicidade das compras, se mensal, trimestral, semestral, anual, com entrega programada, para otimizar tempo e recursos.

  • Como comprar – de forma centralizada ou descentralizada.

              O Compras centralizadas – possibilitam maior economia de escala, asseguram maior cumprimento de normas legais e sanitárias; exigem recursos humanos com conhecimentos mais especializados; evitase comprar medicamentos não incluídos na relação de medicamentos essenciais, compras fracionadas e de pequenos volumes em quantidades e recursos.

 

             

           O Compras descentralizadas – só apresentam vantagens se forem adquiridas quantidades significativas e bem planejadas: compras anuais, com entregas programadas, ou feitas por Sistema de Registro de Preços e/ou Pregão. Compras em pequenas quantidades e feitas de forma segmentada não apresentam vantagens.

  • Fluxo operacional, atribuições e competências em relação ao processo de aquisição – faz-se necessário ampla discussão com todos os segmentos das áreas da saúde e os diretamente envolvidos no processo de aquisição: Planejamento, Orçamento, Finanças, Comissão de Licitação, Assistência Farmacêutica e outros, geralmente áreas de interesses conflitantes, para harmonização de procedimentos e condutas.

c) Existência de relação de medicamentos essenciais

A relação de medicamentos essenciais é o instrumento norteador do processo de gestão e das políticas farmacêuticas. A seleção é uma das principais estratégias de definição da política local, bem como da aquisição e da promoção do uso racional.

d) Pessoal qualificado

O processo de aquisição exige conhecimento sobre Lei de Licitação e suas alterações; Registro Nacional de Preços; Pregão; Legislação Sanitária Federal, estadual e municipal, relacionadas aos medicamentos; Autorização de Funcionamento, Licença Sanitária para Fabricação, Distribuição, Registro de Medicamentos, Boas Práticas de Fabricação, recolhimento e problemas existentes na área de medicamentos, entre outros.

e) Normas e procedimentos operacionais com definição explícita das responsabilidades e fluxo operacional

do processo de compras.

f) Sistema de informação e gestão de material eficiente, que permita identificar em tempo oportuno ohistórico da movimentação dos estoques (entradas e saídas); os níveis de estoques: mínimo, máximo, ponto de reposição, rastreabilidade dos lotes, dados de consumo e demanda atendida e não atendida de cada produto utilizado, entre outras informações.

g) Articulação permanente com os setores envolvidos no processo de aquisição para troca de informa-ções, atualizações e discussões pertinentes: Comissão de Licitação, Pregoeiros, Orçamento e Finanças, Material e Patrimônio, Planejamento, Fornecedores, Vigilâncias Sanitárias.

h) Cadastro de fornecedores

Deve-se dispor de um cadastro de fornecedores que permita selecionar os que têm melhores condições de atender às necessidades de entrega, preço e qualidade. Para selecionar os fornecedores, alguns critérios devem ser exigidos e constar no cadastro e no edital de compras de medicamentos.

i) Catálogo de compras ou manual de especificação técnica

O catálogo de medicamentos ou manual de especificação técnica é uma ferramenta indispensável e de suporte às aquisições de medicamentos. Consta de um conjunto de informações específicas dos medicamentos a serem adquiridos, para caracterizar bem os produtos, cuja finalidade é agilizar o processo de compra e racionalizar tempo.

Principais aspectos que devem constar no conteúdo de um catálogo de compras ou manual de especificação de compras

  • Nomes dos medicamentos por ordem alfabética e Denominação Comum Brasileira (DCB) / nome da substância química/princípio ativo.

  • Número do código dos medicamentos – isto é, se houver um sistema de codificação. Sistema utilizado para identificar os princípios ativos, dentro de um contexto farmacológico e terapêutico. Alguns serviços utilizam codificação, principalmente os departamentos de aquisições, para fins estatísticos, para relacionar com consumo/mês, quantidade comprada do produto, dados de preço por produto, provedor, entre outros.

  • Forma farmacêutica – é a forma como a substância ativa/princípio ativo se apresenta (comprimido, cápsula, líquido, injetável etc.).

  • Concentração – é a quantidade da substância/princípio ativo, que contém a unidade de apresentação. Ex: AAS 100mg.

  • Apresentação da embalagem – o tipo da embalagem do medicamento impacta no preço do produto. Quanto maior a capacidade de envase, menor o preço. Deve especificar sempre a quantidade na embalagem: se com 1.000 comprimidos; 100; ou 10; se quantidade por tratamento; ou se por unidade por caixa, ou unidade individualizada de cada medicamento.

  • Especificação técnica – no catálogo, devem constar as especificações de qualidade requerida para cada produto em termos de farmacopéia, entre outros aspectos que assegurem a qualidade do produto.

  • Níveis de utilização – no catálogo deve constar a indicação da utilização de cada medicamento por nível de complexidade de atenção à saúde.

 

5.3.2 Edital – critérios técnicos e administrativos:

O Edital é o ato pelo qual a Administração dá início à fase externa do procedimento licitatório, dando conhecimento sobre a Licitação, condições de participação, descrição do objeto, data de abertura e encerramento de entrega de propostas, entre outros quesitos. O artigo 40 da Lei no 8.666/1993 estabelece os requisitos que devem constar do Edital.

Para aquisição de medicamentos, o Edital deve ser diferenciado dos demais tipos de aquisição. É preciso adequar requisitos e critérios específicos de ordem técnica e administrativa, que garantam a qualidade do processo de compra e dos produtos a serem adquiridos.

 

 

5.3.2.1 Aspectos relacionadas aos procedimentos administrativos:

 

  • Documentação fiscal – os medicamentos devem ser entregues com a documentação fiscal, em duas vias, com especificação da quantidade por lotes entregue de cada medicamento.

  • Quantidades – os medicamentos devem ser entregues nas quantidades requeridas e apresentação em unidades individualizada.

  • Prazos de entrega – os medicamentos devem ser entregues de acordo com os prazos estabelecidos no Edital.

  • Preços – os preços devem estar descritos em documento fiscal, tanto o unitário quanto o fiscal.

  • Transporte – os medicamentos só serão recebidos por transportadora autorizada. Os medicamentos termolábeis devem ser acondicionados em caixas térmicas (isopor ou equivalente) com controle de temperatura.

  • Informações sobre o produto – poderão ser solicitadas ao fornecedor, pelo pregoeiro ou pela Comissão de Licitação. Por exemplo: as informações adicionais que se julgarem necessárias; laudos técnicos de análises dos produtos; amostras do medicamento e outras, a qualquer tempo e/ou fases do procedimento licitatório; com a finalidade de dirimir as dúvidas e instruir as decisões relativas ao julgamento. Se for necessário o cumprimento de quesito específico, o Edital deve dispor a respeito.

  • Os medicamentos a serem adquiridos devem ser ordenados, preferencialmente, pela classe farmacológica. Com tal medida, as exigências tendem a ser as mesmas para todos os medicamentos de uma licitação.

 

5.3.2.2 Requisitos técnicos que devem ser exigidos em Edital de e/ou Contrato de Aquisição de Medicamentos:

São requisitos relacionados aos aspectos qualitativos do produto e à verificação da legislação sanitária:

  • A proposta deverá conter a marca (medicamentos de referência e similar), o fabricante e a procedência do medicamento oferecido.

  • Especificações técnicas – os medicamentos devem estar com as especificações em conformidade com o que foi solicitado: forma farmacêutica, concentração, condições de conservação etc.

  • Registro sanitário do produto – deverá ser entregue junto com a proposta de preços, prova de registro do medicamento na Agência Nacional de Vigilância Sanitária (registro emitido pela Anvisa ou cópia da publicação do Diário Oficial da União).

  • Se o medicamento constar da relação da Portaria no 344/1998, a empresa deverá apresentar autorização especial de funcionamento, emitida pela Anvisa.

  • Embalagem – o medicamento deve ser entregue na embalagem original, em perfeito estado, sem sinais de violação, aderência ao produto e umidade; sem inadequação de conteúdo e identificadas, as condições de temperatura exigida em rótulo, e com o número do registro emitido pela Anvisa.

  • Rotulagens e bulas – Todos os medicamentos, nacionais ou importados, devem apresentar nos rótulos e bulas todas as informações em língua portuguesa. Ou seja: número de lote, data de fabricação e validade, nome do responsável técnico, número do registro, nome genérico e concentração de acordo com a Legislação Sanitária e nos termos do artigo 31 do Código de Defesa do Consumidor, entre outros.

  • Responsável técnico – nas embalagens devem constar o nome do farmacêutico responsável pela fabricação do produto, com o respectivo número do CRF e a unidade federativa na qual está inscrito. O registro do profissional deve ser, obrigatoriamente, da unidade federada onde a fábrica está instalada.

  • Lote – o número dos lotes deve estar especificado na nota fiscal por quantidade de cada medicamento entregue.

  • Validade do medicamento

                O Os medicamentos devem ser entregues por lotes e data de validade, com seus respectivos quantitativos na nota fiscal.

                O Todos os lotes deverão vir acompanhados de laudo analítico-laboratorial, expedido pela empresa produtora/ titular do registro na Agência Nacional de Vigilância Sanitária e/ou laboratório integrante da Reblas (Rede Brasileira de Laboratórios Analíticos em Saúde).

  •  O prazo de validade dos medicamentos não deverá ser inferior a doze meses a contar da data da entrega do produto. O Edital deve dispor sobre o prazo de validade do medicamento, quando da entrega. Sugerimos que os medicamentos sejam entregues com prazo equivalente a, no mínimo, 75% de sua validade, contados da data de fabricação. Por exemplo: se o medicamento possui validade de 24 meses contados da data de fabricação, quando da entrega deverá possuir, no mínimo, 18 meses.

              O Laudo de Análise de Controle de Qualidade – os fornecedores (fabricantes, distribuidoras ou empresas importadoras) deverão apresentar o laudo técnico de análise dos medicamentos, emitidos pelo fabricante/detentor do registro e/ou laboratório integrante da Reblas. Se necessário, o Edital deve dispor sobre esta exigência para apresentação do laudo, juntamente com a proposta.

               O O Laudo de Análise deve contemplar:

  • Identificação do laboratório.

  • Especificações (valores aceitáveis) e respectivos resultados das análises dos produtos.

  • Identificação do responsável com o respectivo número de inscrição no seu conselho profissional correspondente.

  • Lote e data de fabricação.

  • Assinatura do responsável, data e resultado.

 

 

  • Certificado de Cumprimento das Boas Práticas de Fabricação – poderá ser exigido que o fornecedor apresente, junto com a proposta, cópia do certificado das boas práticas de fabricação e/ou cópia da publicação no Diário Oficial da União (DOU).

  • Certificado de Boas Práticas de Fabricação e Controle (BPFC) – é um documento expedido pela Agência Nacional de Vigilância Sanitária (Anvisa), que atesta que a empresa produtora cumpre com as Boas Práticas de Fabricação e Controle para determinada linha de produção da empresa.

                O É concedido por linha de produção/formas farmacêuticas. Deve-se observar no Certificado qual a linha produtiva que foi certificada e se esta corresponde aos medicamentos objeto da Licitação. Uma mesma empresa pode estar certificada para sólidos e não para líquidos e injetáveis. O certificado não se aplica a todos os produtos fabricados pela empresa.

                 O O relatório de inspeção emitido pelas vigilâncias sanitárias locais, não substitui o Certificado de Boas Práticas, nem vale como documento de certificação da empresa.

                 O Distribuidoras e/ou importadoras deverão apresentar Certificado de Boas Práticas de Fabricação do fabricante do produto por elas comercializado.

                 O Validade do certificado: um ano a partir da data de publicação no DOU. Só é válido se publicado neste Diário.

 

 

5.3.3 Procedimento para a aquisição de medicamentos:

 

Comprar exige planejamento. As quantidades a serem adquiridas devem estar em conformidade com as necessidades programadas e prioridades estabelecidas no Plano de Saúde e no Pacto de Gestão, previamente discutidas com o gestor da saúde e os setores envolvidos no processo de aquisição de medicamentos: planejamento, orçamento, finanças entre outros.

 

  • Estabelecer requisitos técnicos e administrativos em Edital.

  • Identificar necessidades na programação de medicamentos – verificar consumo, demanda, sazonalidades, níveis de estoques e definir as quantidades necessárias para o determinado período de compra.

  • Identificar os recursos disponíveis e compatibilizar com as prioridades, para elaboração do pedido de aquisição.

  • Deve-se enviar cópia do pedido aos setores envolvidos para conhecimento do que está sendo adquirido.

  • Acompanhar a execução da aquisição, publicação de Edital, habilitação e qualificação de fornecedores, abertura de propostas, julgamento das propostas/classificação, formalização do contrato.

  • Participar do processo – julgar as propostas e selecionar a melhor proposta que atenda às exigências do Edital.

  • Acompanhar a entrega dos medicamentos para assegurar que estão em conformidade com o Edital, contrato e proposta da empresa em relação a prazos e condições técnicas estabelecidas.

  • Receber, armazenar, controlar, distribuir e avaliar.

  • Avaliar o processo da compra, o desempenho de fornecedores e das atividades.

  •  
  • Efetuar pesquisa de preço no mercado, para estimar o valor provável da compra e posterior comparação com os preços cotados na Licitação. A pesquisa de preços não deve se limitar à consulta junto aos fornecedores. Devem ser consultados os sites de Secretarias de Saúde que disponibilizam os preços pagos, Banco de Preços em Saúde (BPS) do Ministério da Saúde, do Comprasnet, entre outros, a fim de se verificar quais os preços pagos em outras compras públicas.

  • Elaborar corretamente o pedido de compra, com especificações detalhadas sobre os medicamentos, por meio de planilha detalhada com todas as informações necessárias: nome do medicamento por denominação genérica/ nome da substância (de acordo com a DCB), forma farmacêutica, apresentação do produto, quantidade, consumo/mês, preço unitário e preço total, data da última aquisição e estoque.

  • Encaminhar o pedido de compra ao gestor, para autorização de abertura do processo licitatório.

 

5.3.4 Licitação:

É um conjunto de procedimentos formais que devem ser registrados em processo próprio, observando os princípios da legalidade, igualdade, publicidade, probidade administrativa, vinculação ao Edital e do julgamento objetivo, entre outros.

É uma determinação constitucional estabelecida no artigo 37, inciso XXI, regulamentada pela Lei Federal no 8.666, de 21 de junho de 1993, atualizada pelas leis no 8.883, de 8 de junho de 1994 e no 10.520/2002, que impõem à Administração Pública o dever de licitar.

A Licitação destina-se a garantir a observância do princípio constitucional da isonomia e a selecionar a proposta mais vantajosa para a Administração.

 

5.3.4.1 Modalidades de Licitação:

Modalidade de Licitação é a forma pela qual se conduz o procedimento licitatório, a partir de critérios estabelecidos na Lei de Licitação.

A Lei no 8666/1993 (BRASIL, 1993) prevê as seguintes modalidades de Licitação: Concorrência, Tomada de Preços, Convite, Concurso e Leilão. O que diferencia as modalidades de Licitação é o valor estimado da licitação/aquisição. Para cada modalidade de licitação há valores limites estabelecidos, exigências específicas de procedimentos, formalização do processo e prazos.

As modalidades Concurso, Leilão e Pregão têm procedimentos diversos e não estão vinculadas a valores estabelecidos.

a) Convite

  • Modalidade de licitação entre interessados cadastrados ou não, em número mínimo de 03 (três).

  • Prazo de divulgação: no mínimo 5 (cinco) dias úteis.

  • Meios de divulgação: convocação escrita afixada no quadro de avisos da Instituição.

Caso não haja três propostas válidas, repete-se o Convite. Se não aparecer o número mínimo de licitantes envolvidos, a situação deverá ser devidamente justificada e procede-se a continuidade do Convite com os participantes que se apresentarem.

Todos aqueles que manifestarem interesse em participar do convite, estando cadastrados, poderão participar, desde que solicitem o Edital com antecedência de 24 (vinte e quatro) horas da data fixada para apresentação das propostas.

b) Tomada de Preços

  • Modalidade de Licitação entre interessados cadastrados ou que atendem às condições exigidas para cadastramento até o terceiro dia anterior à data do recebimento das propostas, observada a necessária qualificação.

  • Prazo de divulgação: no mínimo 15 (quinze) dias.

  • Meios de divulgação: Diário Oficial da União (DOU) e jornal de grande circulação.

c) Concorrência

  • Modalidade de Licitação entre interessados que, na fase inicial de habilitação preliminar, comprovempossuir os requisitos mínimos de qualificação exigidos no edital para execução de seu objeto.

  • Prazo de divulgação: no mínimo 30 (trinta) dias.

  • Meios de divulgação: Diário Oficial da União (DOU) e jornal de grande circulação.

 

5.3.4.2 Pregão:

Instituído pela Lei no 10.520/2002. O Pregão pode ser realizado com a presença dos representantes legais das empresas (Pregão Presencial) ou utilizando meios eletrônicos (Pregão Eletrônico). Neste último caso, deve haver regulamentação própria do estado ou município.

O Pregão, ao contrário do Convite, Tomada de Preços e Concorrência, não é feito pelo valor estimado da contratação. Destina-se a aquisições de qualquer valor.

  • Prazo de divulgação do Pregão: 8 (oito) dias úteis.

  • Meios de divulgação: Diário Oficial da União (DOU), internet, jornal de grande circulação local.

a) Fases do Pregão

Todas as fases das demais modalidades estão presentes no Pregão, acrescidas das fases de credenciamento, seleção, lances e negociação. As competências do Pregoeiro e da Equipe de Apoio ao Pregoeiro estão discriminadas na Lei no 10.520/2002.

Destaque-se que, enquanto no Convite, na Tomada de Preços e na Concorrência a habilitação precede o julgamento das propostas, no Pregão ocorre a inversão das fases: após conhecer o autor da melhor oferta é que se analisa a sua documentação.

  • Na fase de credenciamento, que ocorre no início da sessão do Pregão, verifica-se se quem está representando a empresa tem poderes para tal.

  • Na fase de seleção das propostas são selecionadas aquelas que irão para a fase de lances. No Pregão Eletrônico todas as propostas vão para a fase de lances.

No entanto, no Pregão Presencial, a Lei no 10.520/2002 definiu os seguintes critérios de seleção:

            O São selecionadas a proposta de menor preço e todas as outras com preço 10% mais que o menor preço. Se esta situação não for possivel, selecionam-se as três propostas com menor preço.

  • Na fase de lances, o autor da proposta selecionada de maior preço é convidado a oferecer um preço menor do que a proposta de menor preço, e assim por diante. A fase de lances se encerra quando todos declinarem de oferecer lances.

  • Após a fase de lances, o Pregoeiro deve examinar se o preço final obtido está dentro do limite fixado pela autoridade competente como preço aceitável. Não estando, o Pregoeiro passará para a etapa de negociação, na qual irá procurar reduzir o preço para obter uma oferta dentro do limite de preços considerado aceitável.

  • Outra inovação do Pregão refere-se ao recurso. Ele deve ser manifestado, de forma fundamentada, ao fim da sessão do Pregão e pode se referir a qualquer etapa da licitação (recurso único). Não havendo recurso, o Pregoeiro adjudicará o objeto da Licitação na própria sessão. Havendo recurso, a adjudicação caberá, obrigatoriamente, à autoridade superior.

b) Recursos

Todas as decisões relativas à fase externa da Licitação podem ser questionadas pelas licitantes presentes naquela fase que está sendo impugnada, por intermédio de recurso, e os demais interessados, também presentes naquela fase, podem apresentar contra-razões de recurso.

Quando o julgador não acata os termos do recurso e mantém sua decisão, o recurso deve ser apreciado pela autoridade superior.

 

5.3.4.3 Registro de Preços:

É um tipo especial de Licitação, realizada obrigatoriamente nas modalidades de Concorrência ou Pregão (para bens e serviços comuns), em que, ao fim, é firmada uma Ata de Registro de Preços, em que são averbados os bens, os preços, os fornecedores e as condições das futuras contratações.

O Registro de Preço tem por finalidade agilizar a aquisição e evitar novos processos de aquisição. Tem validade de 12 meses, contados a partir da data da publicação no Diário Oficial. Os quantitativos exigidos são estimados para aquisição pelo período de vigência da Ata de Registro de Preços.

A fase de aquisição propriamente dita é simplificada e rápida, porque elimina etapa de Licitação, etapa esta já realizada para o Registro de Preços. Basta a formalização do processo de aquisição, com o pedido de aquisição devidamente instruído, a reserva orçamentária, a assinatura do contrato e a conseqüente emissão da ordem de fornecimento e nota de empenho.

Periodicamente deve ser realizada pesquisa de mercado para verificar se o preço registrado ainda está compatível com aquele praticado no mercado. Caso o preço do item registrado esteja maior que o praticado no mercado, o fornecedor deve ser comunicado e o preço deve ser reduzido, sob pena de ser cancelado. Para sua execução, o Registro de Preços deve ser regulamentado por decreto estadual e municipal.

a) Objetivos

  • Permitir maior otimização do orçamento, visto que o preço é simplesmente registrado e que a vinculação orçamentária ocorrerá quando houver necessidade de aquisição, e não na abertura do procedimento licitatório.

  • Reduzir o número de licitações e o fracionamento das aquisições – pode-se fazer apenas uma Licitação por ano com entrega periódica, garantindo a aquisição daquilo que foi programado, evitando-se novos processos de compra.

  • Permitir obtenção de preços menores pela maior economia de escala.

  • Agilizar o processo de aquisições e dar rapidez à contratação.

  • Possibilitar a aquisição de quantidades pequenas, com um preço melhor.

  • Evitar a formação de grandes estoques. Pode-se comprar nas quantidades necessárias para um período definido.

  • Adequar o fluxo de caixa (aquisição de medicamentos x disponibilidade financeira). b) Procedimentos

  • Estabelecer os requisitos técnicos e administrativos para o Edital.

  • Relacionar os medicamentos com as devidas especificações.

  • Determinar as quantidades necessárias.

  • Efetuar pesquisa de preços no mercado, para comparar com os preços cotados na Licitação.

  • Encaminhar ao gestor a relação dos itens a serem adquiridos, com respectivas quantidades; pesquisa de preços de mercado, aprovada pela Assessoria Jurídica; e ofício solicitando abertura de processo licitatório.

  • Elaborar a Ata de Registro de Preços, aprovada pela assessoria jurídica.

Após autorização do gestor, a Comissão de Licitação publica o Edital em Diário Oficial; procede à abertura e julgamento; elabora o relatório de classificação, com os respectivos preços registrados; homologa, lavra a ata de registro do preço, publica em Diário Oficial e assina o contrato com o fornecedor por um período de 1 (um) ano, a contar da data de publicação da Ata, prevendo-se entregas parceladas, que são pagas a cada fornecimento.

 

5.3.4.4 Etapas do processo licitatório:

a) Fase interna

Engloba o conjunto de procedimentos que precede a divulgação do Edital. Inclui definição do objeto, pesquisa de preços, identificação de dotação orçamentária, elaboração de edital e contrato, submete o processo para análise do órgão jurídico.

b) Fase externa

Inicia-se com a divulgação do Edital. Qualquer mudança no Edital que possa alterar a formulação da proposta exige que ele seja novamente divulgado, pelo mesmo prazo e meios de divulgação.

 

5.3.4.5 Edital convocatório:

É o procedimento pelo qual a Administração dá início ao procedimento licitatório, oferecendo informações sobre a Licitação, condições de participação, descrição do objeto, data de abertura e encerramento de entrega de propostas.

O Edital é o instrumento que rege a Licitação e dele constam obrigações da Administração e dos licitantes. Nada poderá ser exigido quando não estiver definido no Edital.


 

a) Habilitação

É a fase da Licitação em que se verifica se o licitante reúne todas as condições para executar o contrato. Nessa fase analisa-se a documentação relativa à Habilitação Jurídica, Qualificação Técnica, Qualificação Econômico-Financeira e a Regularidade Fiscal das empresas participantes que podem ser consideradas Habilitadas ou Inabilitadas. Os artigos 27 a 33 da Lei no 8.666/1993 (BRASIL, 1993) tratam da documentação para habilitação. Entre os documentos que devem ser exigidos nas licitações para medicamentos, devem constar, como requisito de Qualificação Técnica, a Autorização de Funcionamento emitida pela Anvisa, a licença sanitária em vigor emitida pela vigilância sanitária local e a inscrição da empresa no Conselho Regional de Farmácia.

Segundo a Lei no 8.666/1993, art. 27, “para a habilitação nas licitações exigir-se-á dos interessados, documentação relativa à: I – habilitação jurídica; II – habilitação técnica; III – qualificação econômica; e IV – regularidade fiscal” (BRASIL, 1993).

b) Julgamento das propostas

É a fase da Licitação em que se verifica se o produto oferecido atende às necessidades da Administração. Ou seja, analisa-se se o medicamento oferecido é o que se pretende adquirir; seu registro junto à Anvisa; se é fabricado com Boas Práticas de Fabricação; se o preço está compatível com aquele praticado no mercado; as condições de entrega; o pagamento e outros quesitos constantes do Edital, relativos ao produto. Nessa fase, as propostas são classificadas ou desclassificadas.

Tanto o ato de inabilitação das empresas quanto o de desclassificação das propostas devem ser fundamentados, demonstrando-se os motivos que as afastaram da licitação.

c) Aspectos a ser considerados no julgamento das propostas

  • Jurídico (cumprimento das exigências legais).

  • Técnico (cumprimento das especificações técnicas).

  • Administrativo (cumprimento dos prazos de entrega, preço, local da entrega, entre outras exigências).

  • Financeiro (avaliação dos preços).

d) Critérios de julgamento

Os critérios de julgamento estabelecidos pela Lei no 8.666/1993, art. 45, são:

  • Menor preço – o critério de julgamento pelo menor preço é regra, devendo ser aplicado em todas as licitações, exceto naquelas que envolvam aspectos de ordem intelectual e especificidade técnica.

  • Melhor técnica – critério de julgamento aplicável que envolve aspectos técnicos relevantes, ou seja, elaboração de projetos, trabalhos de consultorias, realização de concursos.

  • Menor preço e técnica – é semelhante ao de melhor técnica, geralmente aplicado na aquisição de equipamentos (BRASIL, 1993, art. 45).

e) Parecer técnico

A emissão de parecer técnico é um ato de grande responsabilidade. O responsável pelo parecer deve conhecer bem o que está avaliando e estar seguro, para evitar problemas de ordem jurídica.

  • Elaborar uma planilha para o registro das propostas contendo os seguintes dados: empresa, produto ofertado, especificações, preço apresentado, prazo de entrega etc.

  • Escolher, inicialmente, o menor preço.

  • Analisar, criteriosamente, entre todos os itens de menor preço, os que atendem às especificações solicitadas no Edital.

  • Verificar preço por embalagem e por unidade de apresentação entre os itens de menor preço.

  • Escolher proposta mais vantajosa e que atende à solicitação do pedido.

  • Elaborar relatório e encaminhar ao setor de Licitação.

f) Adjudicação

É o ato pelo qual se atribui ao vencedor o objeto da Licitação, conferindo-lhe o direito de contratação. Não gera obrigação para a Administração de celebrar efetivamente o contrato, pois é possível haver a revogação do procedimento, se ocorrer um fato que a justifique. É apenas uma expectativa de direito, ao primeiro classificado, de ser contratado caso tenha contratação.

g) Homologação

É o ato pelo qual a autoridade competente (gestor), após análise do processo, declara sua regularidade, ou seja, que foi realizado na forma da lei. Deliberação final sobre o julgamento das propostas, confirmando a classificação das mesmas e a adjudicação do objeto da licitação ao proponente.

h) Anulação

O gestor poderá revogar o processo licitatório e o contrato administrativo, em virtude de razões de interesse público, desde que esta revogação seja plenamente justificável. A anulação pode ser provocada por terceiros, devendo ser feita por meio de ofício, ou seja, quando a Administração constata o vício, tem o dever de providenciá-la, independentemente de provocação.

i) Revogação

É o ato pelo qual a autoridade competente desfaz o procedimento por razões de interesse público decorrente de fato superveniente, devidamente comprovado, pertinente e suficiente para justificar tal conduta.

j) Emissão da ordem de compra

Após a homologação, emite-se uma ordem de compra/contrato ao vencedor, contendo os requisitos referentes à aquisição.

l) Acompanhamento e avaliação

É o monitoramento do processo de compra, visando assegurar que a entrega seja realizada em conformidade com os prazos estabelecidos e nas condições técnicas adequadas.

  • Elaborar relatórios mensais de avaliação de fornecedores que evidenciem comportamento irregular do fornecedor ou ocorrências com produtos recebidos, e encaminhar à comissão de licitação para registro no cadastro de fornecedores.

  • Deve-se pedir parecer de especialistas, quando em decorrência de problemas evidenciados com medicamentos.

  • Em caso de não argumentação técnica, nem comprovação para fundamentar o parecer, não se pode rejeitar o produto.

 

5.3.5 Aquisições sem licitação:

Casos de inexigibilidade na aquisição de medicamentos – art. 25 da Lei no 8.666/1993:

Para aquisição de materiais e equipamentos ou gêneros que só possam ser fornecidos por produtor, empresa ou representante comercial exclusivo, vedada a preferência de marca, a comprovação de exclusividade deve ser feita através de atestado fornecido pelo órgão de registro do comércio do local em que se realizaria a licitação ou a obra ou o serviço, e/ou Sindicato, Federação ou Confederação Patronal, ou, ainda, pelas entidades equivalentes (BRASIL, 1993, art. 25).

Como a lei veda a preferência por marca, o atestado de exclusividade deve citar que aquele medicamento (nomenclatura genérica) somente é fabricado e comercializado por aquela empresa. Não devem ser aceitos atestados de exclusividade de marca, muito menos atestados que referem exclusividade de venda apenas ao órgão público que solicitou.

 

5.3.6 Compras fracionadas:

A Lei no 8.666, de 1993, em seu art. 23, § 5o, veda o fracionamento da compra.

É vedado o fracionamento de despesas para dispensa de licitação ou utilização de modalidade de licitação de menor valor, quando a soma do valor licitado caracterizar modalidade superior. Por exemplo: usar modalidade Convite, quando o valor determinar Tomada de Preço ou Concorrência; ou Tomada de Preço, quando o valor for de Concorrência, ou ainda, contratar, em datas distintas, cujos valores extrapolam o limite da dispensa vigente, caracteriza fracionamento (BRASIL, 1993, art. 23, § 5o).

Ou seja, a norma se aplica quando se divide os valores para escapar das modalidades e fazer compra

direta. Ao se fazer várias licitações no ano, para o mesmo objeto ou finalidade, deverá ser feita a licitação pertinente ao todo. Ou seja, o valor global.

 

5.3.7 Situações de impedimentos na participação em licitações:

  • Licitantes que estejam suspensos com o órgão ou entidade da Administração Pública.

  • Declarados inidôneos, enquanto perdurar os motivos da punição.

  • Licitantes em concordata.

  • Consórcios de licitantes, qualquer que seja sua forma de constituição – salvo se permitido no Edital.

 

5.4 ARMAZENAMENTO:

Conjunto de procedimentos técnicos e administrativos que tem por finalidade assegurar as condições adequadas de conservação dos produtos.

 

5.4.1 Atividades envolvidas:

  • Recepção/recebimento de medicamentos.

  • Estocagem e guarda de medicamentos.

  • Conservação de medicamentos.

  • Controle de estoque.

 

5.4.1.1 Recepção/recebimento:

Ato de conferência, em que se verifica a compatibilidade dos produtos solicitados e recebidos – ou seja, se os medicamentos entregues estão em conformidade com as condições estabelecidas em Edital.

Para tanto, normas e procedimentos técnico-administrativos devem ser elaborados, bem como instrumentos de controle para o registro das informações.

No ato do recebimento realizam-se dois tipos de conferências, que envolvem especificações técnicas e administrativas:

  • Especificações técnicas: são relacionadas aos aspectos qualitativos e legais (cumprimento da legislação), em relação a:

            O Especificações dos produtos – nome da substância (Denominação Comum Brasileira – DCB), forma farmacêutica, concentração, apresentação e condições de conservação e inviolabilidade.

            O Registro sanitário do produto – nenhum produto pode circular sem número do registro, que deve constar na embalagem.

            O Certificado de Análise ou Laudo de Controle de Qualidade – documento emitido pelo setor de Controle de Qualidade do fabricante do produto, que assegura a qualidade do medicamento.

            O Responsável técnico – deve ser observado se nas embalagens dos medicamentos constam: o nome do farmacêutico, o número de inscrição/registro no Conselho Regional de Farmácia e a unidade da federação no qual está inscrito.

            O Embalagem/rotulagem – os medicamentos devem ser entregues nas embalagens originais, devidamente identificadas e sem sinais de violação, aderência ao produto, umidade ou inadequação em relação ao conteúdo.

            O Lote – é a quantidade de medicamento produzida em determinado ciclo de fabricação, cuja característica essencial é a homogeneidade.

            O Número do lote – consiste numa combinação distinta de números e/ou letras que identificam o lote produzido e deve constar o número na Nota Fiscal.

           O Validade – é a data-limite da vida útil do medicamento, que deve estar expressa na embalagem e no produto. Recomenda-se constar em Edital de Licitação o prazo de validade por tempo suficiente para seu pleno consumo, considerando as condições de entrega, da distribuição e de transporte – exceto em casos excepcionais, de medicamentos de validade curta.

            O Transporte – verificar se as condições de transporte dos medicamentos são satisfatórias. As transportadoras devem estar devidamente autorizadas pela Anvisa e atender à legislação vigente.

  • Especificações administrativas: são características quantitativas referentes à conformidade do pedido em relação ao produto recebido.

            O Análise da documentação fiscal.

            O Verificação do nome do produto por denominação genérica.

            O Prazo de entrega, quantidade, preço unitário e total.

            O Contagem física da quantidade em unidade e embalagem (solicitada x recebida).

a) Procedimentos

  • Verificar se as especificações técnicas e administrativas estão em conformidade com a Nota Fiscal e o pedido.

  • Conferir quantidades. Atestar o recebimento. Carimbar, assinar e datar a Nota Fiscal.

  • Registrar a entrada dos medicamentos com todas as especificações do produto, tanto do fornecedor quanto da Nota Fiscal no sistema de controle existente (fichas ou informatizado).

  • Avaliar a entrega do fornecedor, por meio de formulário específico, registrar, anexar cópia da avaliação à Nota Fiscal.

  • Notificar ocorrências no recebimento. Arquivo e controle de documentação.

  • Encaminhar documento fiscal ao setor de pagamento e divulgar junto aos setores a entrada do produto.

b) Cuidados no recebimento de produtos

  • Não escrever ou rasurar o documento fiscal que acompanha o produto. Qualquer observação deve ser feita em documento anexo – de preferência, em formulário padronizado, timbrado e assinado.

  • Arquivar cópia do documento referente à movimentação de produtos em separado (entradas, saídas, inventários, doações, remanejamentos, incinerações, devoluções, perdas etc).

  • Não atestar recebimento (assinar) em notas fiscais ou qualquer documento com pendência de produtos, quantidades incompletas, ou que tenham sido recebidas por outras pessoas ou setores sem conferência.

Ou seja, só o documento pode dar o atesto

  • Entregas em desacordo com as especificações solicitadas (forma farmacêutica, apresentação, concentração, rótulo, envase, embalagem, condições de conservação, lote, validade) devem ser registradas em livro ata e/ou em boletim de ocorrências. O fornecedor deve ser informado por ofício e a Nota Fiscal deve ficar bloqueada. Só liberar para pagamento após resolução do problema.

  • Suspeita de qualidade de produtos ou falsificação deve ser informada à Vigilância Sanitária local para as devidas providências.

  • Após o recebimento ou entrega de produtos, deve-se registrar as ocorrências, datar e assinar.

  • Todo procedimento e providências adotadas em relação às ocorrências no recebimento, distribuição, dispensação, outras, devem ser registradas, e cópias devem ser arquivadas.

  • Devoluções de medicamentos pelas unidades de saúde só devem ser recebidas com justificativas, em prazos de validade compatíveis ao tempo de utilização e assinadas pelo responsável pela devolução. Para tanto, devem ser elaboradas normas e procedimentos para todas as etapas do processo com divulgação às unidades de saúde.

 

5.4.1.2 Planejamento e organização do armazenamento deve incluir:

  • Estrutura física – área física e instalações adequadas (físicas, elétricas, sanitárias), com boa localização e condições ambientais adequadas.

  • Estrutura organizacional – layout, organização interna, segurança, equipamentos e acessórios.

  • Estrutura funcional – definição e controle das atividades, elaboração de normas e procedimentos operacionais e instrumentos de controle, acompanhamento e avaliação, sistema de informação eficiente e eficaz.

  • Recursos humanos qualificados – o pessoal envolvido no armazenamento de medicamentos deve ter competência para assegurar que os produtos ou materiais sejam adequadamente armazenados e manuseados, sendo treinado para as tarefas que lhe sejam atribuídas.

  • Manual de Normas e Procedimentos

a) Central de Abastecimento Farmacêutico (CAF)

Área física destinada à estocagem e guarda dos produtos, visando à manutenção das suas características físico-químicas, conforme suas especificidades.

 

 

b) Características de uma CAF

Para assegurar condições ideais de conservação dos produtos e estabilidade dos medicamentos, uma CAF deverá atender a alguns requisitos:

  • Localização – devem ser localizadas em lugares de fácil acesso para o recebimento e distribuição dos produtos; dispor de espaço suficiente para circulação e movimentação de pessoas, produtos, equipamentos e veículos.

  • Dimensão – o dimensionamento varia em função da quantidade e tipos de produtos a serem estocados, modalidade de aquisição; periodicidade da compra; tempo da entrega de medicamentos pelos fornecedores; sistema de distribuição (se centralizado ou descentralizado); quantidade de equipamentos; recursos humanos; áreas necessárias à funcionalidade do serviço (área administrativa, recepção/ expedição) e áreas específicas de estocagem. Não existe padrão estabelecido para determinar o tamanho adequado de uma Central de Abastecimento Farmacêutico.

  • Identificação externa – deve ser caracterizada por meio de nome e/ou logotipo que a identifique.

  • Sinalização interna – a CAF deve sinalizar os espaços e áreas por meio de letras ou placas indicativas nas estantes, locais de extintores de incêndio, entre outros.

  • Condições ambientais – condições adequadas de temperatura, ventilação, luminosidade e umidade.

  • Higienização – manutenção de limpeza e higiene deve ser prioridade. As áreas de armazenamento devem estar sempre limpas, isentas de poeira e outras sujidades. A limpeza, além de demonstrar organização, é uma norma de segurança, que deve ser rigorosamente seguida.

  • Equipamentos e acessórios suficientes – dispositivos necessários à movimentação e estocagem dos produtos.

  • Segurança – devem ser estabelecidos mecanismos e equipamentos de segurança à proteção das pessoas e dos produtos em estoque.

c) Instalações Instalações Físicas

          O Piso – plano, para facilitar a limpeza, e suficientemente resistente para suportar o peso dos produtos e a movimentação dos equipamentos. A espessura do piso deve estar de acordo com o quantitativo de cargas, para que ele não venha a rachar ou sofrer fissuras.

          O Paredes – de cor clara, pintura lavável, isentas de infiltrações e umidade.

          O Portas – pintadas a óleo, preferencialmente esmaltadas ou de alumínio, com dispositivo de segurança automática.

          O Teto – o teto deve possuir forro adequado, em boas condições. Recomenda-se usar telha de fibra de vidro, telhas térmicas com uso de poliuretano, lã de vidro, colocação de exaustores, entre outras alternativas que facilitem uma boa circulação de ar. As telhas de amianto devem ser evitadas porque absorvem muito calor.

           O Janelas – devem possuir telas para proteção contra entrada de animais.

  • Instalações elétricas – sabe-se que a maioria dos incêndios é provocada por curtos-circuitos.

A manutenção permanente das instalações elétricas deve ser prioridade dos responsáveis pelo setor. Os seguintes cuidados devem ser observados:

           O Desligar diariamente todos os equipamentos, exceto os da rede de frio, antes da saída do trabalho.

           O Evitar sobrecarga de energia, com o uso de extensões elétricas.

           O Usar um equipamento por tomada, não fazendo uso de adaptadores.

           O Solicitar contrato de manutenção elétrica ou realizar vistorias periódicas nas instalações.

  • Instalações sanitárias – devem ser apropriadas e sem comunicação direta com as áreas de estocagem.

d) Organização interna

É a disposição racional do espaço físico dos diversos elementos e recursos utilizados no serviço (materiais, equipamentos, acessórios e mobiliários), de maneira adequada, possibilitando melhor fluxo e utilização eficiente do espaço para a melhoria das condições de trabalho e garantia da qualidade dos produtos estocados.

Para organização interna devem ser observados diversos fatores que envolvem: layout, conforto térmico; organização; a ordenação dos produtos em áreas apropriadas, de acordo com as características dos produtos; dos equipamentos e acessórios; medidas de segurança; sinalização interna das áreas; identificação dos produtos; limpeza etc.

A ordem influi na operacionalidade das atividades, circulação interna, em função do espaço disponível e conservação dos produtos.

Limpeza é requisito indispensável para manutenção da conservação adequada dos produtos.

O controle deverá ser rigoroso, pelas implicações legais que a responsabilidade requer. Deve-se manter sistema de informação eficiente, evitando perdas e desperdícios.

Layout – consiste na disposição e forma de organização do espaço físico, dos equipamentos, mobiliários, acessórios, materiais, possibilitando um fluxo adequado, permitindo a utilização eficiente do espaço físico, para melhor aproveitamento da área disponível, maior agilidade na execução das atividades e melhoria das condições de trabalho.

 

 

Exemplo:

 

 

A organização interna da Central de Abastecimento Farmacêutico deve constar de áreas que contemplem as necessidades do serviço, considerando o volume e os tipos de produtos a serem estocados, a saber:

 

5.4.1.3 Estocagem:

Estocar consiste em ordenar adequadamente os produtos em áreas apropriadas, de acordo com suas características específicas e condições de conservação exigidas (termolábeis, psicofármacos, inflamáveis, material médico-hospitalar etc).

Para a estocagem adequada de diferentes tipos de produtos a serem armazenados, deve-se dispor de área física, instalações apropriadas, equipamentos, acessórios, normas e procedimentos, pessoal treinado. a) Objetivos

  • Reduzir perdas por quebra, expiração de validade; reduzir tempo gasto na movimentação dos produtos; diminuir acidentes no trabalho; aproveitar mais o espaço físico; aumentar a eficiência do processo de estocagem.

  • Assegurar a disponibilidade do medicamento, insumos, produtos para saúde, em tempo oportuno e nas quantidades necessárias.

  • Aumentar a eficiência do processo de estocagem.

b) Áreas de estocagem

O serviço deverá dispor de áreas suficientes de armazenamento dos produtos que possibilitem o estoque ordenado dos diferentes tipos de medicamentos e materiais, assegurando as condições adequadas para manutenção da sua integridade. Dependendo dos tipos de produtos a serem armazenados e das condições de conservação exigidas, deve-se dispor de áreas específicas para estocagem de produtos de controle especial, tais como: área para termolábeis, psicofármacos, imunobiológicos, inflamáveis (os de grande volume devem ser armazenados em ambiente separado), material médico-hospitalar, produtos químicos e outros existentes.

As áreas de estocagem devem estar bem sinalizadas, de forma que permitam sua fácil visualização. A circulação, nessa área, deve ser restrita aos funcionários do setor. É o local onde são desenvolvidas as atividades operativas, devendo ficar preferencialmente próxima à entrada, para melhor acompanhamento das ações:

  • Área de recepção – área de recebimento e conferência de produtos. Obrigatoriamente deverá situarse junto à porta principal e constar de normas e procedimentos escritos para recebimento de medicamentos

  • Área de expedição – local destinado à organização, preparação, conferência e liberação dos produtos. Pode estar ou não no mesmo espaço físico da recepção, porém, distintamente separadas, dependendo da dimensão da área física.

  • Área para grandes volumes – área destinada ao armazenamento de soluções de grandes volumes: soros, solução de ringer lactato, solução polieletrolítica etc.

  • Área para medicamentos de controle especial – área destinada à guarda e controle de medicamentos que exigem cuidados especiais. Em razão da especificidade e custos financeiros envolvidos, esses medicamentos não devem ficar na área de estocagem geral. Na falta de espaço disponível, podem ser guardados em armários.

Os psicotrópicos e entorpecentes, por serem produtos sujeitos à legislação específica e causarem dependência física e/ou química, exigem controle diferenciado, por meio de formulários próprios e prestação de contas aos órgãos fiscalizadores. O local deve ter controle exclusivo do farmacêutico e somente permissão do acesso de pessoas autorizadas.

  • Área para termolábeis – área reservada aos medicamentos sensíveis a temperatura, sendo indispensável o controle ambiental nos locais de estocagem.

  • Área para estocagem geral – local onde ficam os medicamentos que não exigem condições especiais, porém, os mesmos cuidados para manutenção da estabilidade.

c) Condições para a estocagem de medicamentos

Para se realizar uma estocagem correta, há que se estabelecer condições técnicas e procedimentos operacionais.

  • Áreas de armazenagem devem ser livres de poeira, lixo, roedores, insetos. Os interiores devem apresentar superfícies lisas, sem rachaduras, sem desprendimento de pó ou infiltrações na parede.

  • Os medicamentos devem ser ordenados de forma lógica, que permita fácil identificação dos produtos, por forma farmacêutica; em ordem alfabética por princípio ativo, da esquerda para a direita; rotulagem de frente para facilitar a visualização e rapidez na entrega.

  • Deve-se manter distância entre os produtos, e entre produtos e paredes, piso, teto e empilhamentos, a fim de facilitar a circulação interna de ar. Manter uma distância mínima de 50 cm da parede, solo, teto, e entre os produtos e cada um desses itens, para evitar formação de zonas de calor. Não se deve encostar medicamentos junto às paredes, ao teto, ou em contato com o chão, por causa da umidade.

  • As caixas de medicamentos não devem ficar próximas de condicionadores de ar, estufas, sobre geladeiras ou freezers.

  • Manuseio – o manuseio inadequado dos medicamentos pode afetar a sua integridade e estabilidade. Por isso, não se deve arremessar caixas, arrastar ou colocar muito peso sobre elas. Todos os funcionários, incluindo motoristas, devem ser treinados quanto ao manuseio e transporte adequados dos medicamentos.

  • Embalagens – os medicamentos devem ser conservados nas embalagens originais. Além da proteção, isso facilita a identificação e a verificação dos lotes e validades. Ao serem retirados da caixa, as embalagens devem ser identificadas

            O As caixas que forem abertas devem ser sinalizadas, indicando a violação e a quantidadae retirada . Deve ser lacrada posteriormente.

            O Os medicamentos cuja embalagem esteja danificada ou suspeita de contaminação devem ser retirados dos estoques, mantidos em área separada, até que as providências necessárias sejam tomadas. Devem-se seguir as recomendações do fabricante em relação às condições de armazenamento, que figuram no rótulo, para conservação dos produtos: “temperatura ambiente controlada”, “refrigerador”, “ temperatura ambiente”. Na ausência de instruções específicas, o produto deve ser armazenado em temperatura ambiente controlada.

  • Validade – armazenar os produtos por ordem de prazo de validade: os que vão vencer primeiro devem ser armazenados à esquerda e na frente. A observância dos prazos de validade deve ser monitorada rigorosamente, para evitar perdas. Os medicamentos devem ser distribuídos por ordem cronológica de validade, sempre pela validade mais antiga.

  • Empilhamento

           O Observar o empilhamento máximo permitido para o produto (ver recomendações do fabricante); as pilhas devem obedecer às recomendações dos fabricantes, quanto ao limite de peso e resistência. Não ultrapassar cinco caixas e uma altura máxima de 2,5m, para evitar desabamentos e deformações por compressões. Devem ser mantidas a certa distância das paredes.

           O O empilhamento deve ser feito em sistema de amarração, mantendo espaços de circulação de ar para evitar desabamentos.

  • Contato com o solo – o contato direto com o solo cria pontos de acúmulo indesejáveis de umidade que se depositam nas embalagens e posteriormente pode afetar o produto.

  • Poeira – a poeira funciona como elemento catalisador de umidade e corrosão. Graças ao seu elevado poder higroscópico, absorve umidade para superfície do produto. As prateleiras e áreas de estocagem devem ser mantidas limpas e isentas de poeiras. O chão deve ser limpo com pano úmido e por lavagem.

  • Inspeção sistemática – a inspeção nos estoques deve ser uma prática de rotina, para identificar possíveis alterações nos produtos, que possam comprometê-los ou oferecer risco às pessoas. Produtos rejeitados pela inspeção, suspeitos e/ou passíveis de análise devem ser armazenados na área de quarentena.

  • Volume e peso do material – os itens mais volumosos e mais pesados devem ficar próximo à área de saída, para facilitar a movimentação. Devem ser colocados em estrados ou pallets (tipo especial de estrado que veremos adiante).

  • Rotatividade nos estoques – entre os itens de material mantidos em estoque, existem aqueles que têm maior movimentação, em virtude de sua utilização. Por isso deve-se realizar periodicamente rodízio nos estoques, para evitar seu envelhecimento, minimizar o número de viagens entre as áreas de estocagem e a expedição; otimizar o tempo despendido na expedição do material, com menor desgaste físico dos operadores.

  • Medicamentos termolábeis – são medicamentos que necessitam de temperatura entre 18 e 22ºC. Quando armazenados em locais quentes e sem ventilação estão sujeitos a alterações em suas propriedades físico-químicas. Fazem-se necessários aparelhos condicionadores de ar, que permitem o controle da temperatura ambiente.

  • Medicamentos de controle especial – deve-se dispor de armário especial para guarda dos produtos. O tamanho depende do consumo e do estoque.

  • Produtos diferentes

  • Não devem ser armazenados no mesmo estrado, para evitar troca na entrega.

  • Nas áreas de estocagem de medicamentos não podem ser armazenados outros insumos, principalmente material de limpeza e de consumo.

  • Medicamentos deteriorados ou vencidos – as perdas de medicamentos são inaceitáveis. Isso acarreta sérios problemas, inclusive de ordem penal, tendo em vista que se trata de dinheiro público. Para tanto, as validades devem ser monitoradas; o pessoal deve ser orientado a respeito, e no caso de ocorrência de perda por validade, os medicamentos devem ser retirados das prateleiras, as embalagens devem ser identificadas e deve-se entrar em contato com a Vigilância Sanitária local para orientação sobre o recolhimento do produto.

  • Medicamentos interditados – devem ser identificados nas embalagens e podem ficar em áreas separadas, se houver espaço, ou na própria prateleira. De acordo com os procedimentos internos, encaminhar à Vigilância Sanitária local ou devolver ao Laboratório, comunicando imediatamente as unidades de saúde, para suspensão do uso e recolhimento.

 

 

  • Medicamentos devolvidos – para evitar a sua redistribuição, medicamentos com problemas de qualidade ou devolvidos por alguma razão devem ficar separados dos demais, até que sejam tomadas providências quanto ao seu destino. Devem ser mantidos registros das devoluções.

Todas as situações devem constar no manual de normas e procedimentos que deve ser divulgado junto às unidades de saúde e aos servidores.

d) Formas de estocagem de medicamentos – a estocagem dos produtos depende da dimensão do volume e de produtos a serem estocados, do espaço disponível e das condições de conservação exigidas.

  • Estocagem em estrados / pallets / porta-pallets – estrados são plataformas horizontais de tamanhos e materiais variados, de fácil manuseio, utilizadas para estocagem de produtos de grandes volumes. Os porta-pallets são estruturas reforçadas, destinadas a suportar cargas a serem estocadas nos vários níveis, com bom aproveitamento do espaço vertical.

  • Estocagem em prateleiras – forma de estocagem mais simples e econômica para produtos leves e estoques reduzidos, preferencialmente, devem ser de aço, nunca de madeira ou cimento.

  • Estocagem por empilhamento – o empilhamento deve obedecer às recomendações do fabricante quanto ao limite de peso. Em regra, as pilhas não devem ultrapassar uma altura de 1,5m, para evitar desabamentos e alterações nas embalagens, por compressões. Depende do tipo e volume de produtos.

A estocagem por empilhamento deve ser feita em sistema de amarração das caixas, mantendo-se

distanciamento entre elas e entre as paredes, para uma boa circulação de ar.

 

5.4.1.4 Conservação de medicamentos:

Conservar medicamentos é manter os produtos em condições ambientais apropriadas para assegurar sua estabilidade e integridade durante seu período de vida útil.

Para que os medicamentos sejam bem conservados, alguns procedimentos técnicos e administrativos devem ser adotados.

a) Temperatura – a temperatura é uma condição ambiental diretamente responsável por grande número de alterações e deteriorações dos medicamentos. Elevadas temperaturas são contra-indicadas para medicamentos porque podem acelerar a indução de reações químicas e ocasionar decomposição dos produtos, alterando a sua eficácia.

Para o controle da temperatura, é necessária a utilização de termômetros nas áreas de estocagem, com registros diários em mapa de controle, registro mensal consolidado, elaboração de relatórios, com gráficos demonstrativos, para intervenção e correção de eventuais anormalidades.

  • Temperatura de conservação – segundo a Farmacopéia Americana (USP):

             O Ambiente – temperatura entre 15º e 30ºC – com controle mediante termostato. Recomenda-se temperatura próxima a 20ºC.

             O Quente – temperatura acima de 30ºC.

             O Fria ou refrigerada – entre 2º e 8ºC.

             O Local fresco – ambiente cuja temperatura situa-se entre 8º e 15ºC.

             O Em congelador: temperatura entre 0º e -20ºC.

             O Para produtos que requerem baixa temperatura, há necessidade de equipamentos de temperatura controlada entre 10º e 20ºC.

b) Umidade – dependendo da forma farmacêutica do medicamento, a umidade elevada pode afetá-la, favorecer o crescimento de fungos e bactérias e desencadear algumas reações químicas.

Os medicamentos armazenados em áreas úmidas podem sofrer alterações na consistência, sabor, odor, cor, tempo de desintegração. Por isso, não devem ser encostados em paredes, teto, em contato direto com o chão, próximos a banheiros, áreas úmidas e com infiltrações.

Produtos sensíveis à umidade devem ser conservados em frascos hermeticamente fechados ou conter substâncias dessecantes. Alguns produtos, em razão da elevada sensibilidade à umidade, trazem invólucros de sílica gel para a devida proteção. Orientar para que não sejam retirados das embalagens.

• Umidade relativa – deve se manter ente 40 e 70%. A medição é feita com higrômetro ou psicrômetro.

c) Luminosidade – a incidência direta de raios solares sobre os medicamentos acelera a velocidade dasreações químicas, alterando sua estabilidade. Essa ação leva à ocorrência de reações químicas (principalmente, óxido-redução). O local de estocagem deve possuir iluminação natural adequada; em caso de iluminação artificial, recomenda-se a utilização de lâmpadas fluorescentes (luz fria).

Os efeitos da luminosidade dependem da fonte de luz, intensidade e tempo de exposição. Para proteção dos medicamentos fotossensíveis, utilizam-se embalagens de cor âmbar e embalagem em blister de alumínio.

d) Ventilação – uma boa circulação interna de ar deve ser mantida para conservação dos produtos. Elementos vazados nas janelas facilitam a ventilação natural.

e) Equipamentos e acessórios – são dispositivos de ação mecânica, necessários à execução e movimen-tação dos produtos.

  • Estrados /pallets – são plataformas horizontais de tamanhos variados, fácil manuseio, movimentação e transporte, cuja finalidade é estocar produtos de grande volume. Recomenda-se o tamanho de 1m2, para melhor adequação aos espaços. Quanto menor o estrado, mais fácil de manusear, limpar e movimentar. Não são recomendáveis estrados de grandes dimensões ou fixos, porque dificultam os deslocamentos e, principalmente, a limpeza.

Existem em diversos tipos ( madeira, plástico, fibra, alumínio, borracha); dimensões; formas (retangular e quadrado), o que vai depender da necessidade do serviço e da área disponível, para evitar desperdícios de espaços com quantidades desnecessárias.

          O Estrados de madeira – a madeira é muito utilizada em razão da sua rigidez, resistência a choques, impactos e deformações, baixo custo e facilidade no manuseio. Porém, não é recomendável, porque acumula muita poeira e absorve muita umidade, retendo água.

           O Estrados de plásticos – são os estrados mais utilizados atualmente, pelo fato de serem menos propensos a danos físicos, possibilitarem fácil limpeza, manuseio, além da grande diversidade de cores, o que dá um layout diferente ao ambiente. Para os produtos imunobiológicos e outros da rede de frio, recomenda-se utilizar os estrados de borracha. Os estrados não devem ser rentes ao chão. Devem manter certa altura do solo, para evitar acúmulo de poeiras e sujidades, facilitando a limpeza.

            O Cestas de marfinite – utilizadas para guardar material médico-hospitalar. Ajustáveis, de diversas cores e tamanhos.

            O Armários de aço – para guarda de material controlado.

  • Arquivos de aço – destinados ao armazenamento de medicamentos sujeitos ao controle especial, quando o volume estocado é pequeno. Quando houver grandes quantidades, é imprescindível dispor de sala fechada para este fim.

  • Extintores de incêndio – devem ser adequados aos tipos de materiais armazenados, fixados nas paredes e sinalizados, conforme as normas vigentes.

Deve-se consultar o corpo de bombeiros sobre os locais apropriados para sua instalação, bem como sobre a sinalização e especificações necessárias, para ministrar palestras e treinamento aos funcionários.

Cada extintor deve conter uma ficha de controle, com data de inspeção e etiqueta de identificação contendo a data da recarga.

  • Câmara fria e refrigeradores – utilizados principalmente para a conservação de produtos que exigem temperatura de conservação entre 2 e 8ºC.

  • Exaustores eólicos/ventiladores – equipamentos utilizados em locais quentes ou que ultrapassem os 30º C. Ajudam na renovação do ar circulante.

  • Empilhadeiras – são veículos destinados à elevação, transporte e estocagem de materiais. Utilizadas geralmente em armazenamento vertical (palletizado) em Centrais de Abastecimento de grande porte e grandes volumes.

Para aquisição de empilhadeiras, devem-se considerar alguns fatores: peso, carga, dimensão, freqüência, altura das elevações, espaços para manobra, ambiente do trabalho, espaço dos corredores, portas de acesso, tipo de rodagem, tipo de piso etc. Convém consultar quem trabalha com elas, engenheiro ou técnicos especializados. Existem inúmeras marcas e modelos no mercado. Recomenda-se, antes de fazer aquisição de uma empilhadeira, elaborar um projeto com o layout, porque ela altera toda estrutura do espaço físico, mudanças no piso (industrial), fluxos etc.

           O Tipos de empilhadeira

               - Manuais – Utilizadas para transporte de pequena capacidade de carga, velocidade e raio de ação.

               - Elétricas – Utilizadas em pisos especiais, regulares e lisos, permite boa manobra e baixo custo de manutenção.

  • Armações – são prateleiras com estruturas de aço em unidades segundo as necessidades da estocagem. Suportam maior volume de peso; são fáceis de montar e desmontar; têm grande durabilidade e são imunes à ação de insetos e roedores.

  • Estantes/prateleiras – são móveis constituídos de prateleiras reguláveis, desmontáveis, destinadas a estocar materiais de peso leve e quantidades limitadas, sendo as mais recomendadas as de aço.

São de fácil remoção e movimentação, apresentam boa resistência e não empenam com facilidade. São as mais recomendadas para o armazenamento de pequenos volumes.

             O Forma de arrumação – as estantes devem ser arrumadas de costas entre si e mantidas a uma distância mínima da parede de pelo menos 50cm, para uma boa circulação interna de ar, evitando-se zonas de calor.

             O Procedimento para numeração alfa-numérica:

 

            - Numeram-se as estantes.

            - Numera-se cada prateleira com letras de baixo para cima.

            - Numeram-se os compartimentos, de baixo para cima e da esquerda para direita.

            - Marca-se a estante da esquerda para direita e de baixo para cima.

            - Uma letra indicará a coluna da estante e outra indicará a altura (prateleira).

            - Estabelece-se o código de localização.

  • Estante de madeira – é desaconselhável seu uso para estocagem de medicamentos, em razão do tipo de madeira utilizada, que nem sempre é de boa qualidade. Não se recomenda o uso de prateleiras de madeira, por causa da umidade.

  • Acessórios – fichários e pastas suspensas, placas indicativas, material de escritório.

  • Termômetros – instrumentos utilizados para o controle de variação de temperaturas nos locais de estocagem.

  • Higrômetros são instrumentos utilizados para controle de umidade.

f) Segurança – devem ser elaboradas normas e procedimentos de segurança, além de medidas preventivas para evitar riscos de quedas, deteriorações, desvios e incêndios, entre outros. A falta de equipamentos de prevenção contra incêndios e a não manutenção das instalações elétricas são fatores que contribuem para o aumento de riscos no setor.

  • Cada extintor deve possuir uma ficha de controle, etiqueta de identificação (protegida para não ser danificada), com a data de recarga.

  • Deve-se sensibilizar os funcionários e elaborar avisos e cartazes que estimulem o cumprimento de normas de segurança, entre outros, tais como: “Proibido fumar, beber, guardar alimentos nas dependências da Central de Abastecimento Farmacêutico”.

Algumas medidas de controle e segurança:

  • Controle de entrada/saída – dispor de uma área para recepção e expedição dos produtos.

  • Acesso de pessoas – o acesso deve ser restrito e limitado somente às pessoas que trabalham no setor.

  • Empilhamento – o cuidado no empilhamento dos produtos é fundamental para evitar acidentes de trabalho e desabamentos dos produtos. A informação sobre o limite máximo de empilhamento deve ser observada. Essa informação é fornecida pelo próprio fabricante.

  • Utilização de inseticidas – pela possibilidade de contaminação dos medicamentos, o uso deve ser evitado.

  • Higiene – a limpeza do ambiente deve ser diária, para evitar acúmulo de poeira, papéis ou caixas vazias de papelão, que possam criar condições para propagação de insetos e roedores. O lixo deve ser depositado em recipientes tampados, sendo descartado todos os dias.

 

5.5 GESTÃO DE MATERIAIS:

Conjunto de atividades que visam ao suprimento adequado dos serviços de acordo com as necessidades requeridas, em qualidade e quantidades adequadas, em tempo correto e menor custo.

O objetivo fundamental da administração de materiais é determinar quando e quanto adquirir para repor o estoque, o que deixa claro que a estratégia de abastecimento é determinada pelo usuário.

 

5.5.1 Logística de materiais:

É o planejamento, controle eficiente e eficaz de estoques de produtos, da origem aos consumidores. Para uma gestão adequada de materiais, diversos aspectos e atividades estão envolvidos: normalização, padronização, especificação, classificação e codificação dos produtos.

 

5.5.2 Normalização:

Refere-se aos instrumentos necessários à especificação dos materiais. Apesar da importância, em geral, os serviços não dispõem de um catálogo de materiais, com padronização dos produtos utilizados, devidamente classificados e codificados.

 

5.5.3 Padronização:

É uma forma de normalização que objetiva selecionar e tornar mais eficiente o processo de aquisição, com menor número de itens, maior qualidade e racionalizando os custos, a quantidade de itens estocados e diversidade dos produtos, de acordo com critérios estabelecidos.

 

5.5.4 Especificação técnica:

Descrição técnica detalhada de cada medicamento: nome, apresentação, forma farmacêutica, dosagem,

características físico-químicas, critérios de qualidade e outros requisitos.

A especificação detalhada serve de instrumento norteador para subsidiar o processo de aquisição, gestão de estoques, controles, e ainda otimiza tempo, evita compras erradas e inadequadas, qualifica melhor o processo e facilita a emissão de relatórios, entre outros.

 

5.5.5 Classificação:

Consiste no agrupamento de materiais segundo a forma, dimensão, tipo, uso e outros requisitos, segundo critérios pré-definidos, para determinados fins de suprimento.

Há três tipos de codificação usados na classificação de material: o alfabético, o alfanumérico e o numérico, também chamado de decimal, além do código de barras.

  • Alfabético: este código tem por constituição somente letras e sua característica principal é a fixação por meio de processo mnemônico mediante a associação e combinação de letras com as características do material.

  • Alfa-numérico: o sistema alfa-numérico é uma combinação de letras e números e normalmente é divido em grupos e classes.

  • Numérico ou Decimal: é o mais utilizado, pela sua simplicidade e com possibilidades de itens em estoque e informações.

 

5.5.6 CODIFICAÇÃO:

A codificação é uma variação da classificação de materiais. O número de dígitos, dos grupos e subgrupos, depende do tamanho do sistema.

Define um grupo de números para identificar o grupo de materiais; outro para o subgrupo ou classe de materiais; e um terceiro conjunto numérico para o item ou número identificador, além de um dígito verificador ou de controle.

Esse tipo de estrutura de códigos contém até 100 grupos (de 00 a 99); em cada grupo, será possível incluir até 100 subgrupos e o sistema comporta até 1.000 itens em cada subgrupo. O código deve ser capaz de identificar o produto de modo que a um determinado código corresponda a um e apenas a um produto, e vice-versa.

 

5.5.7 Controle de estoque:

Atividade técnico-administrativa que visa subsidiar a programação e aquisição de medicamentos, na manutenção dos níveis de estoques necessários ao atendimento da demanda, evitando-se a superposição de estoques ou desabastecimento do sistema, mantendo-se o equilíbrio.

O gerenciamento de estoques reflete quantitativamente e qualitativamente nos resultados obtidos ao longo do exercício financeiro.

 

5.5.7.1 Objetivos:

  • Equilibrar demanda e suprimento e corrigir distorções, e/ou situações-problema identificadas. Por isso a gestão dos estoques ocupa destaque na gestão de material.

  • Assegurar o suprimento, garantindo a regularidade do abastecimento.

  • Estabelecer quantidades necessárias às demandas e evitar perdas.

  • Identificar o tempo de reposição dos estoques, quantidades e periodicidade.

  • Fornecer dados e informações ao setor de compras para execução da aquisição e reposição dos estoques.

  • Manter inventários periódicos para avaliação das quantidades e condições dos estoques.

  • Identificar problemas, avaliar rotatividade dos estoques, itens obsoletos e danificados entre outros.

  • Manter os estoques em níveis economicamente satisfatórios, no atendimento às necessidades requeridas.

 

5.5.7.2 Importância do controle de estoque:

  • Proporcionar subsídios para se determinar as necessidades de aquisição.

  • Garantir a regularidade do abastecimento.

  • Eliminar perdas e desperdícios.

 

5.5.7.3 Requisitos necessários para um controle de estoque eficiente:

Registro das informações, precisão da informação, objetividade e rapidez. As informações devem ser claras e precisas estando disponíveis quando necessário.

 

5.5.7.4 Responsabilidade pelo controle de estoque:

Um controle de estoque eficiente é resultante da soma de esforços conjuntos de todos os envolvidos no serviço. Para tanto, os funcionários devem estar conscientes das suas responsabilidades e ser permanentemente treinados para o bom desempenho das suas atividades.

 

5.5.7.5 Tamanho do estoque:

O grande desafio da administração de materiais é o dimensionamento correto dos estoques, para atendimento às reais necessidades com regularidade no abastecimento. É necessário um controle eficiente e a utilização de instrumentos para registro das informações que facilitem o acompanhamento.

Os estoques devem ser bem dimensionados para não causar prejuízo institucional, excesso de material em relação à demanda real ou desabastecimento. Para dimensionar o tempo de reposição (período decorrido entre a solicitação até a entrega do produto) devem-se considerar os prazos necessários para execução das aquisições.

 

5.5.7.6 Elementos de previsão de estoque:

Os elementos de gestão de estoques, segundo Dias (1996), são os principais parâmetros necessários à adequação, aos interesses e às necessidades da quantidade nos estoques. Constituem a própria gestão dos estoques e, por meio deles, são definidas as quantidades a serem adquiridas, em intervalos de tempo compatíveis.

  1. Consumo Médio Mensal (CMM) = total – média estatística dos consumos em um determinado período detempo (mês/ano). Ou seja, a soma do consumo de produtos utilizados em determinado período de tempo, dividido pelo número de meses de utilização (total).

Quanto maior o período de coleta dos dados, maior a segurança nos resultados.

CMM = ΣCM/NM

CMM: Consumo médio mensal.

                    Σ Somatória.

CM: Consumo de cada mês.

NM: Número de meses utilizados para a determinação do consumo.

b) Estoque Máximo (EMX) – quantidade máxima de produtos que deve ser mantida em estoque, quecorresponde ao estoque de reserva, mais a quantidade de reposição.

c) Estoque Mínimo (EMI) segurança ou de reserva – menor quantidade em estoque para atender oCMM, em determinado período de tempo, enquanto se processa o pedido de compra, considerando-se o tempo de reposição de cada produto (tempo de re-suprimento).

O Estoque Mínimo varia de acordo com o CMM e o tempo de reposição de cada produto.

d) Tempo de Reposição (TR) – é o espaço de tempo decorrido entre a data da solicitação da aquisição,até a data do recebimento do material.

e) Ponto de Reposição (PR) – quantidade existente no estoque, que determina a emissão de um novopedido.

f) Tempo/quantidade de reposição/re-suprimento (TR)/(QR) – tempo decorrido entre a solicitação dacompra e a entrega do produto, considerando o tempo gasto na emissão do pedido, a tramitação do processo de compra, o tempo de espera, a entrega do fornecedor, a entrada nos estoques, até a disponibilidade para a utilização do medicamento. Ou seja, a quantidade necessária para atender a demanda requerida em função do Consumo Médio Mensal definido. A reposição de medicamentos depende da periodicidade da aquisição.

A unidade de cálculo do TR (tempo de reposição) é o mês.

  • Se determinado medicamento demora 15 dias entre o pedido da compra e a entrega pelo fornecedor, o TR será igual a ½ (mês).

  • Se demorar uma semana, o TR será ¼.

  • Se um mês, o TR será igual a 1.

  • Se levar dois meses, o TR será igual a 2 – e assim sucessivamente.

g) Ponto de re-suprimento ou de reposição (PR) – quantidade existente no estoque, que determina aemissão de um novo pedido de aquisição. Momento que sinaliza a reposição de determinado item do estoque.

h) Quantidade de reposição ou a ser adquirida (QR) – quantidade de reposição de medicamentos, quedepende da periodicidade da aquisição.

QR: Quantidade de Reposição.

CMM: Consumo Médio Mensal.

TR: Tempo de Reposição.

EMI: Estoque Mínimo.

EA: Estoque Atual.

QR = (CMM x TR + EMI) – EA

i) Intervalo de re-suprimento (IR) – espaço de tempo entre dois re-suprimentos consecutivos, ou seja, operíodo de tempo para qual está determinada a quantidade de re-suprimento considerando o lote econômico de compra.

 

5.5.8 Sistema de controle:

Qualquer que seja a forma de controle adotada, informatizado ou manual (fichas de controle de estoques), formulários para registro das informações, inventário, relatórios de acompanhamento etc. pode ser utilizada mais de uma forma de controle.

a) Controle por sistema informatizado – para implementação de um sistema informatizado, são necessários a organização do serviço, o registro eficiente das informações, o conhecimento das necessidades de informações a serem trabalhadas, a identificação dos tipos de relatórios utilizados, entre outros.

O sistema informatizado só agiliza o processo. Se não existir um controle eficiente, esse sistema não irá solucionar os problemas – pelo contrário, poderá aumentá-los.

b) Controle manual – Ficha de Controle de Estoque – se o controle é feito manualmente, devem ser utilizadas fichas de controle de estoque.

 

5.5.8.1 Ficha de controle de estoque:

Instrumento de controle simples, eficiente, quando não se tem um sistema informatizado.

a) Dados que devem constar em uma Ficha de Controle de Estoque:

  • Identificação do produto: especificação (nome, forma farmacêutica, concentração e apresentação) e o código do medicamento.

  • Dados da movimentação do produto: quantidade (recebida e distribuída), dados do fornecedor e requisitante (procedência/destinatário e número do documento), lote, validade, preço unitário e total.

  • Dados do produto: consumo mensal, estoque máximo e mínimo, e ponto de reposição.

b) Organização das Fichas de Controle

  • As fichas de controle devem ser organizadas em ordem alfabética (pelo nome genérico), numeradas e datadas.

  • Ao término de cada mês, somam-se as entradas e saídas, confrontando os estoques físicos com as fichas, corrigindo as distorções e atualizando-as.

  • O registro das entradas e saídas deve ser dado de forma diferenciada: as entradas em cor vermelha e as saídas nas cores azul ou preta, para fácil identificação das informações.

 

5.5.9 Inventário:

Inventário é a contagem física dos estoques para verificar se a quantidade de medicamentos estocada está em conformidade com a quantidade registrada nas fichas de controle ou no sistema informatizado.

 

5.5.9.1 Objetivos:

  • Permitir identificar divergências entre os registros e o estoque físico.

  • Possibilitar avaliar o valor total (contábil) dos estoques para efeito de balanço ou balancete, no encerramento do exercício fiscal.

 

5.5.9.2 Periodicidade:

  • Diariamente, de forma aleatória, como forma de monitoramento dos produtos, especialmente em determinados grupos de medicamentos: de controle especial, dispensação excepcional, alto custo e os de maior rotatividade.

  • Semanal, pela contagem por amostragem seletiva de 10 a 20% dos estoques.

  • Trimestral ou semestral.

  • Anual, obrigatoriamente, ao fim do ano-exercício, para atualização dos estoques e prestação de contas.

  • Por ocasião do início de uma nova atividade, função, término de gestão, encerramento do ano em exercício, após período de afastamento, férias etc.

 

5.5.9.3 Tipos de inventário:

  • Geral – realizado anualmente, com fins contábeis e legais, para incorporação dos seus valores ao balanço ativo da instituição e para a programação orçamentária do próximo exercício.

  • Periódico – realizado em intervalos de tempo (mensal, bimensal, trimestral, semestral, etc.).

  • Permanente ou contínuo – realiza-se sem intervalo de tempo, sempre após a entrada e saída de produtos, o que permite eliminar prontamente as falhas e causas.

 

5.5.9.4 Procedimentos:

  • Elaborar instrumento padrão (formulário), com as especificações de todos os produtos, lote, validade, quantidades previstas, quantidades em estoque, diferenças (para mais e para menos) e porcentual de erros.

  • Designar responsáveis para contagem.

  • Proceder à arrumação física dos produtos, para agilizar a contagem.

  • Retirar da prateleira os produtos vencidos ou prestes a vencer, bem como os deteriorados e dar baixa nos estoques.

  • Comunicar, por escrito, à administração e unidades de saúde a data de início e finalização do inventário.

  • Atender a todos os pedidos pendentes antes do início do inventário.

  • Revisar as fichas de controle (somando entradas e saídas).

  • Realizar a contagem. Cada item do estoque deve ser contado duas vezes. A segunda contagem deve ser feita por uma equipe revisora. No caso de divergência de contagem, efetuar uma terceira contagem.

  • Confrontar os estoques das fichas com o estoque físico.

  • Atualizar os registros dos estoques, fazendo os ajustes necessários.

  • Elaborar o relatório e encaminhar cópias às áreas competentes.

  • Cuidados:

           O Suspender o atendimento durante o período de inventário, exceto casos excepcionais.

           O As entradas e saídas de medicamentos devem ser lançadas somente após a finalização do inventário, para evitar risco de dupla contagem do mesmo produto.

           O No caso de divergências nos estoques: registrar a ocorrência, rastrear as notas fiscais de entrada, documentos de saída, registros de ocorrências de devolução, remanejamentos, perdas e validade vencida, para identificar as possíveis falhas.

           O Revisar as somas das entradas e saídas das fichas de controle, para avaliar se houve erro na soma ou registros etc.

           O Em caso de desvio de medicamentos, comunicar por escrito à área competente para as providências cabíveis.

 

5.5.9.5 Documentação e arquivo:

O controle da documentação e arquivo é imprescindível ao serviço, para acompanhamento do registro das informações e avaliação do processo.

a) Arquivo – arquivar consiste em classificar, guardar e conservar, ordenadamente e de forma segura,toda a documentação utilizada. Quanto maior a diversidade do serviço e atividades desenvolvidas, maior a necessidade de registros das informações.

b) Como arquivar – existem diversas formas e métodos: ordem numérica crescente da documentação(mês a mês), ordem alfabética, ordem cronológica ou por requisitante, entre outros.

c) Procedimentos:

  • Designar responsável para organizar e controlar o arquivo.

  • Não permitir que as pessoas utilizem ou retirem documentos do arquivo sem autorização (apenas o responsável pelo arquivo pode retirar documentos).

  • Em caso de necessidade, o solicitante deverá assinar um documento de requisição, datar, assinar e entregar ao responsável.

  • Arquivar a cópia da solicitação junto ao documento consultado e/ou retirado.

  • Entregar sempre as cópias, nunca os originais.

  • Fazer, periodicamente, revisão do arquivo da documentação do setor, principalmente documentos fiscais, verificando a ordenação, numeração dos documentos, rasuras, assinaturas etc. Essa rotina poderá contribuir para que não ocorram problemas, quando da realização de auditorias.

d) Eliminação de documentos – para eliminar documentos é preciso constituir uma equipe para avaliar sua importância como instrumento administrativo, valor e finalidade, definindo o que se deve preservar ou destruir. Após a eliminação, elaborar relatório, fundamentando as decisões, listar os documentos eliminados, datar e assinar. Toda essa rotina deve estar fundamentada na legislação que regulamenta as atividades de arquivo.

 

5.6 DISTRIBUIÇÃO DE MEDICAMENTOS:

Consiste no suprimento de medicamentos às unidades de saúde, em quantidade, qualidade e tempo oportuno. A distribuição de medicamentos deve garantir rapidez e segurança na entrega, eficiência no controle e informação.

 

5.6.1 Requisitos necessários:

  • Rapidez – o processo de distribuição deve se realizar em tempo, mediante um cronograma estabelecido, para evitar atraso ou desabastecimento.

  • Segurança é a garantia de que os produtos chegarão ao destinatário nas quantidades corretas.

  • Sistema de informação – o processo de distribuição deve ser monitorado e avaliado. Para tanto, é indispensável um sistema de informações que propicie dados atualizados sobre a posição físico-financeira dos estoques, quantidades recebidas e distribuídas, dados de consumo e demanda de cada produto, estoques máximo e mínimo, ponto de reposição, e qualquer outra informação que se fizer necessária para um gerenciamento adequado.

  • Transporte-condições adequadas de segurança, tempo da entrega e os custos financeiros:

           O Veículo com isolamento térmico é exigido para transportar medicamentos, principalmente em distâncias longas, em especial no caso de vacinas, soros e insulinas, em razão das grandes variações de temperatura, umidade e pressão atmosférica que ocorrem de uma região para outra.

           O Os motoristas e os responsáveis pela distribuição devem ser qualificados, treinados e informados sobre o tipo de material que transportam, seu manuseio correto, as condições e os fatores externos que podem alterar a qualidade de sua carga e o seu custo.

           O Observar as operações de carga e descarga, o manuseio, o empilhamento correto das caixas/ contêineres, a fim de evitar danificação dos produtos.

           O Medicamentos termolábeis – o veículo deve ter características especiais (conforto térmico). Os medicamentos devem ser imediatamente colocados nos locais adequados de armazenagem assim que chegarem ao destino.

           O Avaliar o processo, por meio de relatório de desempenho, para a garantir a qualidade do sistema de distribuição.

 

5.6.2 Procedimentos:

Um sistema de distribuição tem início a partir de uma solicitação de medicamentos (por parte do requisitante) para o nível de distribuição envolvido, visando suprir as necessidades desses medicamentos por um determinado período de tempo.

  • Planejar o processo de distribuição, elaborar cronograma de entrega, normas e procedimentos, elaborar instrumentos (formulários) para acompanhamento e controle.

  • Análise da solicitação – a partir da solicitação da unidade, faz-se uma avaliação criteriosa para proceder ao atendimento requerido, verificando as quantidades distribuídas, o consumo, a demanda (atendida e não atendida), o estoque existente, a data do último atendimento e a solicitação anterior.

  • Processamento do pedido – após a análise das informações e identificação das necessidades, atendese à solicitação mediante documento elaborado em duas vias, sendo uma cópia para a unidade requisitante e a outra para o controle da distribuição.

  • Preparação e liberação do pedido – separar os medicamentos por ordem cronológica de prazo de validade. A preparação do pedido deve ser feita por um funcionário e revisada por outro, para evitar as falhas.

  • Conferência – realizar inspeção física do medicamento para identificar alterações no produto ou nas embalagens antes da distribuição. Após a preparação do pedido, o responsável pela unidade solicitante deve conferir todos os itens e assinar as duas vias do documento (nome por extenso, número da identidade ou da matrícula, local, setor de trabalho e data do recebimento). Para otimizar o tempo, recomenda-se confeccionar um carimbo com os referidos dados.

             O Após a entrega do pedido, registram-se as informações que podem ser em: livro-ata, ficha de controle, ou sistema informatizado, dependendo do sistema de controle existente.

             O Registrar em formulário próprio os itens não atendidos, os itens atendidos de forma parcial (por exemplo: nome da unidade, especificação do produto, quantidade total a receber, quantidade entregue, total do crédito e a data).

 

  • Monitoramento e avaliação – elaborar relatórios mensais, informando as quantidades e os recursos gastos no mês, total, porcentual de cobertura.

  • Arquivo da documentação – deve-se manter o arquivo com cópias de todos os documentos de distribuição

  • Registro de saída:

 

5.6.3 Periodicidade da distribuição:

A periodicidade com que os medicamentos são distribuídos às unidades de saúde varia em função da programação, da capacidade de armazenamento, da demanda local, do tempo de aquisição, da disponibilidade de transporte e de recursos humanos, entre outros.

O intervalo de tempo entre as distribuições deve ser cuidadosamente observado, evitando-se o desabastecimento na rede. Quanto menor a periodicidade, maiores os custos com a distribuição.

A distribuição mensal, apesar de mais onerosa ao sistema, é a que garante o melhor acompanhamento e gerenciamento das informações.

 

5.6.4 Fluxo de distribuição:

O fluxo da distribuição vai depender dos diversos níveis de saúde envolvidos no processo. É necessário estabelecer uma comunicação permanente entre eles, definir critérios, cronograma de distribuição, periodicidade na prestação de contas, elaboração de instrumentos a serem utilizados para dar suporte ao processo e controle na distribuição.

 

5.7 DISPENSAÇÃO:

Dispensação é o ato profissional farmacêutico, que consiste em proporcionar um ou mais medicamentos, em resposta à apresentação de uma receita elaborada por um profissional autorizado. Neste ato o farmacêutico informa e orienta o paciente sobre o uso adequado do medicamento.

O ato de dispensar compreende:

  • análise técnica da prescrição; e

  • orientação ao paciente.

 

5.7.1 Objetivos:

  • Garantir o cumprimento da prescrição e o uso correto do medicamento.

  • Contribuir para adesão ao tratamento e o cumprimento da prescrição médica.

  • Minimizar erros de prescrição.

  • Proporcionar atenção farmacêutica de qualidade.

  • Garantir o cumprimento da prescrição médica, no fornecimento do medicamento correto e em quantidade adequada.

  • Informar sobre o uso correto do medicamento

 

5.7.2 Requisitos necessários a uma dispensação adequada:

  • Prescrição racional.

  • Informação correta/simples, objetiva e de forma compreensível.

  • Instrumentos que facilitem a orientação.

  • Orientação ao paciente.

  • Normas e procedimentos.

  • Adesão ao tratamento.

 

5.7.3 Procedimentos:

  • Abordagem ao paciente – busca de confiança.

  • Recepção da prescrição – quando se verifica diversos parâmetros e aspectos legais, na busca de evitar riscos ao paciente.

  • Nome do paciente, prescritor, medicamento, forma farmacêutica, posologia, via de administração, duração do tratamento.

  • Interpretação e análise da prescrição – com base nos aspectos terapêuticos e farmacológicos (adequação, indicação, interação etc.).

  • Orientação ao paciente – possibilitar o cumprimento da prescrição.

  • Registros da prescrição.

 

5.7.4 Prescrição:

A prescrição é o instrumento no qual se apóia a dispensação. Deve cumprir os aspectos legais contidos na Lei no 5.991/1973.

O art. 35 da Lei no 5.991/1973 estabelece que a prescrição deve ser aviada se:

  • escrita à tinta, em vernáculo, por extenso e de modo legível, observados a nomenclatura e sistema de pesos e medidas;

  • constar nome e endereço residencial do paciente;

  • modo de usar o medicamento; e

  • data e assinatura do profissional, endereço do consultório ou da residência, e número de inscrição do respectivo Conselho profissional (BRASIL, 1973, art. 35).

 

5.7.5 Procedimentos da dispensação:

  • Elaborar cadastro de cada paciente, preferencialmente em programa informatizado, que contenha dados sobre o paciente, informação sobre os tratamentos prescritos, medicamentos dispensados, bem como o registro de ocorrência no uso dos medicamentos. Opcionalmente pode ser fornecido ao paciente cópia do seu cadastro, para controle e acompanhamento do seu tratamento (modelo anexo).

  • Analisar a prescrição, verificando o nome correto do fármaco, dosagem, posologia, interação com medicamentos e alimentos. Em caso de dúvidas ou incompatibilidades, registrar a ocorrência e conversar com o médico.

  • Separar o medicamento, confrontando-o com a receita, no ato da entrega.

  • Marcar na receita os itens atendidos e não atendidos e datar a entrega nas duas vias da prescrição, assinar e carimbar.

  • Orientar o paciente, avaliando o grau de entendimento das informações prestadas. É importante que se peça para repetir pontos fundamentais da orientação, assegurando-se de que ele entendeu o uso correto de cada medicamento.

  • Esclarecer os pontos mais importantes e dúvidas existentes.

  • Registrar no cadastro do paciente as informações pertinentes à dispensação.

  • Acompanhar e avaliar o uso.

 

5.7.6 Recomendações gerais:

  • Normalizar os procedimentos para a prescrição e dispensação no âmbito municipal, preferencialmente por instrumento legal (Portaria), com a finalidade de racionalizar o uso de medicamentos e possibilitar melhor qualidade deste processo.

  • Promover ampla divulgação das normas aos profissionais de saúde, equipes de trabalho e população.

  • Elaborar manual de normas e procedimentos e assegurar seu fácil acesso à equipe de trabalho.

  • Elaborar fichas com informações técnicas para serem utilizadas no ato da dispensação (roteiro de orientação para cada medicamento).

  • Desenvolver mecanismos de controle e avaliação do processo.

  • Elaborar material educativo sobre o uso racional dos medicamentos para profissionais de saúde e usuários.

  • Promover ações educativas para os prescritores, dispensadores e usuários de medicamentos.

 

5.7.7 Orientação farmacêutica ao paciente:

Processo informativo referente ao tratamento, acompanhamento e avaliação farmacoterapêutica da prescrição.

A existência de um serviço farmacêutico é o paciente. Para a execução do serviço é preciso conhecimentos, habilidades, técnicas de comunicação, metodologia para elaboração de programas. São importantes o comportamento e postura profissional, para passar imagem de credibilidade nos seus prestados.

A falta de informação ao paciente sobre o uso correto dos medicamentos (indicação, contra-indicações, interações, tempo do tratamento, posologia, dosagem, cuidados no uso etc.) é uma das principais causas da não adesão ao tratamento.

A orientação baseia-se num processo de informação e educação fundamental para o êxito da terapêutica indicada. Informar é dotar o indivíduo de conhecimentos a respeito do medicamento a ser utilizado. Educar é motivar e induzir mudanças para a prática de estilos de vida saudável, conscientizando o usuário da responsabilidade pela sua saúde.

A informação deve ser prestada de forma clara, simples, compreensiva, em função das necessidades de cada indivíduo, do nível socioeconômico e cultural e do tipo de medicamento prescrito.

 

5.7.7.1 Objetivos:

  • Comprometer o paciente na adesão ao tratamento.

  • Prevenir potenciais problemas relacionados ao uso de medicamentos.

  • Informar os benefícios e riscos dos medicamentos prescritos.

  • Identificar grupos que necessitam de informação educativa especial, de acordo com os fatores de risco da utilização inadequada.

  • Otimizar os resultados.

 

5.7.7.2 São elementos importantes da orientação ao paciente:

  • Ênfase no cumprimento da dosagem.

  • Influência dos alimentos.

  • Interação com outros medicamentos.

  • Reconhecimento de reações adversas potenciais e as condições de conservação dos produtos.

  • Condições de conservação dos produto

 

5.7.7.3 Aspectos a serem considerados na informação ao paciente:

  • O PORQUÊ DA UTILIZAÇÃO – assegurar o direito do cidadão de conhecer a razão do uso do medicamento, para que ele possa comprometer-se com o tratamento.

  • MODO DE USAR – orientar a forma adequada de como fazer uso de cada medicamento; se com água, leite, suco, ou alimentos, antes, durante ou após as refeições.

  • VIA DE ADMINISTRAÇÃO – conscientizá-lo do uso da via de administração correta.

  • HORÁRIOS DA ADMINISTRAÇÃO – informar ao paciente a importância do cumprimento dos horários estabelecidos.

  • QUANTIDADE DE MEDICAMENTOS/DURAÇÃO DO TRATAMENTO – este é um dos aspectos mais importantes, sobre o qual deve ser dada ênfase na orientação. Deve-se informar as possíveis conseqüências do não cumprimento do tratamento ou suspensão do mesmo.

  • REAÇÕES ADVERSAS – informar a possibilidade de eventuais ocorrências de efeitos indesejáveis e qual a conduta a ser adotada.

  • INTOXICAÇÕES – alertar sobre reações provocadas pela ingestão de grandes quantidades de medicamentos ou sobredosagens, pelo acúmulo delas no organismo.

  • INTOLERÂNCIAS – orientar sobre ocorrências de reações alérgicas que podem ser desenvolvidas ao tomar determinado tipo de medicamento, informando a conduta adequada.

  • INTERAÇÕES – explicar as possíveis interações com alimentos, outros medicamentos, álcool.

 

5.7.7.4 Informações complementares:

  • Como conservar adequadamente os medicamentos.

  • Como identificar corretamente os medicamentos. Informar o que deve ser observado nas embalagens: número do lote, validade, número do registro do Ministério da Saúde; alertar para não trocar os medicamentos das embalagens, ou seja, mantê-los nas embalagens originais.

  • Não indicar nem dar sobras de medicamentos a outras pessoas.

  • Lavar as mãos sempre ao tomar medicamento.

  • Precauções quanto ao uso indevido.

  • Conservação e guarda.

Para que haja adesão ao tratamento, é necessário que o paciente compreenda as conseqüências da sua enfermidade, seja sensibilizado para o uso correto do medicamento e para o comprometimento com o seu processo curativo.

 

5.7.7.5 Papel dos profissionais de saúde:

A orientação ao paciente quanto ao uso adequado de medicamentos é papel de todos os profissionais.

a) Prescritores

O prescritor é o agente indutor responsável pela mudança de hábito dos consumidores de medicamentos e grande influenciador na demanda de consumo de medicamentos.

b) Papel dos dispensadores (farmacêuticos)

  • Educar fundamentalmente o suprimento de informações aos prescritores da instituição.

  • Favorecer melhores resultados na adesão ao tratamento pelo paciente.

  • Garantir medicamentos seguros, propiciando condições para o desenvolvimento da farmacovigilância e estudos de utilização de medicamentos.

  • Manter-se informado em termos técnicos, éticos e legais para uma prática eficiente.

  • Manter registros/cadastros de pacientes para promover ações preventivas de identificação de possíveis interações, reações adversas, por meio de análises do perfil dos medicamentos utilizados.

  • Analisar a prescrição médica.

  • Identificar as necessidades do paciente em relação ao uso dos medicamentos e prover as informações necessárias.

  • Manter-se atualizado para uma adequada prestação de serviços de qualidade.

  • Conhecer, interpretar e estabelecer condições para o cumprimento da legislação pertinente.

  • Manter atualizados os registros referentes à dispensação.

  • Coletar e registrar ocorrências de reações adversas e efeitos colaterais relativos ao uso de medicamento, informando à autoridade sanitária local.

  • Orientar o usuário sobre os cuidados e guarda dos medicamentos, especialmente os termolábeis e aqueles sob controle especial (psicotrópicos e entorpecentes).

  • Acompanhar e avaliar as tarefas do pessoal de apoio.

 

5.7.7.7 Principais causas de não adesão ao tratamento:

  • Efeitos não esperados.

  • Medo da farmacodependência.

  • Não confiança no médico.

  • Não confiança no medicamento.

  • Não consciência da gravidade da enfermidade.

  • Uso demasiado de medicamentos.

  • Conselhos para abandono do tratamento.

  • Informações inadequadas.

 

5.7.7.8 O que é aconselhamento?

Aconselhamento é um processo de escuta ativa, individualizado e centrado no cliente. Pressupõe a capacidade de estabelecer uma relação de confiança entre os interlocutores, visando ao resgate dos recursos internos do cliente para que ele mesmo tenha possibilidade de reconhecer-se como sujeito de sua própria saúde e transformação.

O aconselhamento pauta-se em uma relação de confiança entre profissional e cliente, por meio de uma atitude de escuta e de uma comunicação clara e objetiva.

a) Objetivos:

  • Apoiar emocionalmente o paciente.

  • Auxiliar a lidar com o problema de saúde.

  • Prover informações sobre as doenças.

  • Desenvolver a capacidade individual para reconhecer e tomar decisões sobre sua saúde, perceber os riscos e adotar práticas mais seguras.

 

6 6 – MONITORAMENTO E AVALIAÇÃO:

Monitoramento é um processo sistemático de registro e armazenamento das informações, que consiste no acompanhamento, para verificação da evolução físico-financeira de determinado programa ou projeto, além de sua coerência com as políticas públicas.

Um sistema de monitoramento deve ser capaz de identificar informações relevantes, precisas, sintéticas, que alimentam o processo de avaliação, por meio de condições favoráveis, instrumentos técnicos e informacionais, para se estabelecer a obrigatoriedade de se registrar o processamento de informações relevantes.

O monitoramento é um mecanismo gerencial de acompanhamento e controle de ações planejadas, com base em indicadores. Permite a socialização de informações sobre resultados alcançados. Além de medir quantitativa e qualitativamente os ganhos e o alcance social das ações, acompanha as decisões, os procedimentos, a participação dos beneficiários e a adesão da população aos programas.

Avaliação é um processo sistemático de análise de resultados de uma política, programa ou projeto, a partir da utilização de critérios definidos, que visam determinar relevância, qualidade, utilidade ou efetividade, gerando recomendações para sua correção ou melhoria. Não há avaliação sem monitoramento. Envolve todas as atividades relacionadas às fases de um programa: concepção, monitoramento da sua implementação, verificação de sua efetividade¹ e eficiência;² mede o grau de eficiência, eficácia e efetividade das ações.

1 Efetividade – procura avaliar se o programa tem obtido resultados na direção esperada.

2 Eficiência – procura medir os benefícios gerados pelo programa em relação a seus custos.

A avaliação identifica processos e resultados, quantifica e qualifica dados de desempenho, compara, analisa, informa e propõe. Compara níveis atuais de desempenho com parâmetros ou indicadores de qualidade estabelecidos e apresenta recomendações e ações corretivas a serem executadas em determinado período de tempo, para melhoria de desempenho.

 

a) Tipologias da avaliação:

  • Estrutura – refere-se à adequação das instalações físicas, equipamentos, recursos humanos e insumos.
  • Processo – avaliação das atividades e serviços, técnicas utilizadas, tempo, nível de informações, serviços prestados etc.
  • Resultados (eficácia) – visa avaliar até que ponto estão sendo alcançados os resultados previstos.

  • Impacto – avaliação quando se leva em conta o conjunto da população (usuários do sistema). Mudanças ocorridas na melhoria de serviços de saúde, em relação aos beneficiários.

  • Eficiência – avaliação econômica (custos).

 

b) Objetivos:

  • Adequar os objetivos, a fim de estabelecer medidas interventivas.
  • Saber se o que foi realizado e/ou como estão sendo obtidos os resultados, seus impactos.

  • Verificar se os objetivos e as metas estão sendo cumpridos de acordo com as expectativas esperadas.

  • Saber para onde estamos indo e o que precisamos para mudar de direção.
  • Efetuar análises comparativas de desempenho em diferentes períodos no tempo.

  • Melhorar métodos de controle.

     

Estabelecer o grau de efetividade/eficácia e eficiência/rendimento de um programa, projeto ou serviço.

  • Identificar pontos fortes e fracos.
  • Facilitar o processo de tomada de decisões para melhorar e/ou modificar o programa ou projeto.

  • Permitir visibilidade do desempenho da equipe num contexto amplo, compreendendo as conseqüências da sua atuação.

 

c) Indicadores:

  • Os indicadores são o parâmetro que mede a diferença entre a situação desejada e a situação atual. Permite quantificar um processo/atividade.
  • Os indicadores fornecem referência para coleta de dados e evidências para os propósitos da avaliação. São utilizados para acompanhar e avaliar o cumprimento de metas.

  • O indicador está associado ao objetivo e deve possibilitar mensuração dos resultados alcançados, é geralmente representado como uma relação ou taxa entre variáveis associadas sobre as quais se pretende atuar.

  • No gerenciamento dos indicadores é importante a formação de uma base de dados (série histórica), que permita efetuar análises através do tempo, bem como se as ações empreendidas estão surtindo o resultado esperado.

 

d) Índices – representam o padrão de medida ou unidade de medida dos indicadores, permitindo uniformidade e o estabelecimento de metas e acompanhamento.

 

e) Procedimentos:

  • Elaborar critérios, indicadores de qualidade e instrumentos para avaliar a eficiência dos serviços.
  • Implementar ações corretivas e de melhoria da qualidade nos serviços cujos resultados e/ou recomendações da avaliação apontem para esta necessidade.

  • Divulgar as intervenções implementadas para a melhoria da qualidade nos serviços, via boletins, site, informações, instrumentos de avaliação.

 

f) Avaliação do desempenho deve considerar os seguintes aspectos:

  • Sistemas de coleta e informação de resultados eficientes;
  • Conjunto de índices adequados; Análise estatística dos resultados; e

  • Ações corretivas.

O desafio realmente importante é transformar dados em informações que possibilitem a tomada de decisões por meio de escolha adequada de indicadores e da análise sistemática dos resultados.

Assim, como afirmam Sink e Tuttle (1993), para transformar os dados em informações, devem ser seguidos alguns pré-requisitos básicos:

  • Escolher um conjunto de dados representativos, interpretáveis, oportunos e confiáveis da realidade que se pretende representar.

  • Ter definidos e seguir procedimentos padronizados para o levantamento dos dados.
  • Dispor de um sistema robusto de apropriação e tratamento dos dados.
  • Possuir uma base de dados segura e de fácil acesso.

  • Dispor de ferramentas que facilitem a análise dos dados.

  • Dispor de pessoal capacitado e com experiência no processo sob análise

 

g) Requisitos básicos (MSH/WHO,1997):

  • Clareza – facilidade para entender e calcular.

  • Utilidade – refletir a importante dimensão de desempenho.

  • Mensurabilidade – definido em termos quantitativos ou qualitativos.

  • Confiabilidade – permitir avaliação através do tempo e entre diferentes observadores.

  • Validade – realizar uma medida verdadeira do que se quer medir.

 

h) Sugestão de alguns indicadores:

  • Seleção

           O Porcentual de redução no número de especialidades farmacêuticas, após implantação da R elação de Medicamentos Essenciais.

           O Porcentual de redução dos custos por tratamento.

           O Porcentual dos profissionais que prescrevem pela Relação de Medicamentos Essenciais.

           O Porcentual de prescrição pela Relação de Medicamentos Essenciais.

  • Programação

           O Porcentual de itens de medicamentos programados x medicamentos adquiridos (em quantidade e recursos financeiros).

           O Porcentual de itens programados x atendidos

           O Porcentual de demanda atendida e não atendida.

           O Porcentual de medicamentos programados e não utilizados por superestimação.

  • Aquisição

           ODesempenho de fornecedores (acompanhamento de dados: pontualidade da entrega, qualidade do produto, preço, segurança, embalagem, entre outros).

           O Recursos gastos com aquisição de medicamentos e por modalidade de compra.

           O Demonstrativo físico-financeiro de aquisição por determinado período de tempo.

           O Tempo médio gasto no processo de compra por modalidade de licitação, desde a emissão do pedido até o recebimento do medicamento.

           O Quantidades solicitadas x quantidades adquiridas.

           O Número de itens solicitados x adquiridos.

           O Recursos públicos gastos per capita e por grupos de medicamentos.

           O Valores gastos por modalidade de compra.

  • Análise comparativa entre os preços de mercado estimados para a compra x preços ofertados na compra etc.
  • Análises comparativas de preços das aquisições por produto e/ou grupos farmacêuticos ou especialidades/ clínicas médicas.

  • Análises comparativas de preços de medicamentos por laboratório, para mensurar os aumentos ao longo do tempo praticado pelos laboratórios.

 

i) Avaliação de fornecedores:

  • Número de ocorrências/não conformidades apresentadas pelo fornecedor em relação as entregues (registrar em instrumento específico todas as ocorrências, bem como no respectivo cadastro do fornecedor).

  • Número de reclamações recebidas do produto.

  • Quantidades contratadas x quantidades entregues.

  • Cumprimento dos prazos de entrega contratados.

  • Distribuição

            O Porcentual e/ou número de unidades atendidas mês/ano.

            O Tempo médio gasto na reposição dos medicamentos.

            O Porcentual de unidades de saúde atendidas de acordo com o cronograma de distribuição.

            O Porcentual de demanda atendida e não atendida.

            O Porcentual de itens solicitados x itens atendidos.

            O Porcentual do gasto mensal com medicamentos para atender à atenção básica de saúde e por unidade de serviço.

  • Armazenamento

           O Porcentual de medicamentos vencidos.

           O Porcentual de perdas de medicamentos decorrentes de armazenamento inadequado.

           O Número de inventários realizados/ano.

           O Porcentual de erros na entrega de medicamentos.

           O Porcentual de medicamentos sem rotatividade/ano.

           O Porcentual de medicamentos.

 

j) Avaliação dos estoques:

  • Custo total dos estoques – avaliar periodicamente quanto a instituição está investindo em relação ao que foi programado, adquirido.

  • Rotatividade dos estoques – relação entre consumo e estoque médio, em determinado período de tempo.

  • Produtos vencidos e obsoletos – relação do estoque vencido, dividido pelo valor total do estoque, em determinado período de tempo.

  • Cumprimento de prazos de entregas pelos fornecedores.
  • Porcentual de dias com falta de medicamentos – número de dias de medicamentos em falta x 100, dividido pelo número de unidades ou medicamentos demandados.
  • Porcentual de consumo – valor de cada medicamento x 100, dividido pelo valor total do consumo de todos os medicamentos, em determinado período de tempo.

  • Distribuição

           O Porcentual e/ou número de unidades atendidas mês/ano.

            O Tempo médio gasto na reposição dos medicamentos.

            O Porcentual de unidades de saúde atendidas de acordo com o cronograma de distribuição.

            O Porcentual de itens que atendem a demanda real.

            O Porcentual de itens atendidos x solicitados.

            O Gasto mensal com medicamentos para atender atenção básica de saúde.

            O Porcentual da população atendida (avaliação de cobertura).

  • Dispensação

           O  Número de prescrições dia/mês.

           O Porcentual de prescrições atendidas e não atendidas.

           O Número de prescrições por: especialidade médica, sexo, faixa etária.

           O Medicamentos mais prescritos.

           O Porcentual de prescrições em desacordo com as normas estabelecidas.

           O Número de itens de medicamentos atendidos por prescrição. O Número de pacientes atendidos ou porcentuais de cobertura.

           O Número de notificações de reações adversas.

           O Normas e procedimentos para o processo de dispensação.

           O Número de receitas dispensadas/dia.

           O Porcentual de medicamentos não dispensados por falta de medicamentos.

           O Medicamentos prescritos fora da padronização.

           O Número de atividades de educação ao paciente ambularorial/mês.

           O Número de receitas atendidas.

           O Avaliação de ações/programas educativos por resultados (aumento do cumprimento de tratamento, melhoria dos resultados clínicos).

  • Prescrições

           O Número de prescrições atendidas e não atendidas.

           O Índice de prescrição em relação ao número de consultas.

           O Índice de prescrições injustificáveis.

           O Variação do custo médio por tratamento.

           O Variação do custo médio por prescrição.

           O Variação do custo médio dos grupos farmacológicos de maior impacto/peso nos custos hospitalares com medicamentos.

            O Índice de cobertura de medicamentos.

 

k) Qualidade do serviço

  • Número de unidades abastecidas sem atraso x 100, dividido pelo total de unidades.

  • Índice da qualidade da entrega – itens entregues, divididos itens recebidos x 100.

  • Reclamações – reclamações resolvidas, divididas pelo total de reclamações no período x 100.

  • Nível de satisfação – número de reclamações, dividido pelo total da clientela no período.

  • Tempo de espera para receber o medicamento – soma do tempo da espera após o pedido, dividido pelo total da clientela.

  • Índice de consumo por cliente = quantidade consumida, dividida pelo total clientes no período.

7 7 - INSTRUMENTOS GERENCIAIS:

Objetivando contribuir para melhor controle das atividades, sugere-se alguns modelos de formulários abaixo a seguir:

a) Solicitação de compras

Período:

 

 

b) Demonstrativo físico-financeiro de medicamentos adquiridos

Período:

 

 

c) Comparativo de preços por aquisição

Período:

 

 

d) Demonstrativo financeiro de aquisição por fornecedores

Período:

 

 

e) Demonstrativo de aquisição por modalidade de compra

 

 

f) Previsão orçamentária de gastos com medicamentos

 

 

g) Principais documentos para o armazenamento:

  • livro-ata para registro de notas fiscais;

  • ficha de controle de estoque;

  • documento de Requisição (ou solicitação) de Medicamentos – RM;

  • guia ou Nota de Medicamento Fornecido – GMF ou NMF;

  • demonstrativo da Movimentação Mensal de Medicamentos – MMM;

  • boletim para informação dos medicamentos;

  • formulários para entrada e distribuição de medicamentos, avaliação de fornecedores, notificação de ocorrências no recebimento dos produtos, devolução, remanejamento, vencidos, incinerados, medicamentos sem movimentação, inventário etc.

 

h) Registro de entradas de medicamentos nº____

 

 

i) Registro de ocorrências no recebimento de medicamentos nº____

 

 

j) Avaliação de fornecedores

 

 

k) Ficha de controle de estoque nº___

 

 

l) Modelo de formulário de inventário

 

 

m) Modelo de relatório para apresentação do inventário

 

 

n) Demonstrativo de medicamentos vencidos/ interditados nº____

 

 

o) Demonstrativo mensal de medicamentos sem movimentação

 

 

p) Demonstrativo mensal de medicamentos devolvidos

 

 

q) Demonstrativo mensal de distribuição de medicamentos

 

 

r) Demonstrativo financeiro de distribuição por unidade

 

 

s) Nota de medicamento fornecido nº____  Período_____________  Data ________

 

 

t) Cadastro/ Ficha do paciente

 

 

u) Ficha roteiro de dispensação

 

 

v) Comunicado ao prescritor nº____