Lavanderia Hospitalar

Noções Básicas em Limpeza Hospitalar

1 Lavanderia Hospitalar

Introdução:

A lavanderia hospitalar é um dos serviços de apoio ao atendimento dos pacientes, responsável pelo processamento da roupa e sua distribuição em perfeitas condições de higiene e conservação, em quantidade adequada a todas às unidades do hospital.

Atendendo à demanda de instruções, na área de lavanderia, pela rede hospitalar, o Ministério da Saúde, através da Divisão Nacional de Organização de Serviços de Saúde ( DNOSS ), se propôs, com a ajuda de outros órgãos, elaborar um manual conceitual e orientador visando contribuir para a solução dos problemas atinentes a esse serviço específico.

Esse trabalho, segmento de uma série de instrumentos normativos elaborados, representa o esforço desta administração em revisar e atualizar os conhecimentos e técnicas, já que são inadmissíveis os métodos empíricos ainda hoje utilizados.

O Ministério da Saúde, com a elaboração deste documento, pretende ressaltar a importância da lavanderia dentro do complexo hospitalar, pois da eficácia de seu funcionamento depende a eficiência do hospital, refletindo-se especialmente nos seguintes aspectos:

• Controle das infecções;
• Recuperação, conforto e segurança do paciente;
• Facilidade, segurança e conforto da equipe de trabalho;
• Racionalização de tempo e material;
• Redução dos custos operacionais.

O presente manual pretende ser um instrumento claro, simples, objetivo e ajustável às diversas realidades das instituições hospitalares do país, de modo a bem atender suas necessidades específicas.

 

Objetivos:

• Geral
Oferecer à administração dos hospitais orientação para a concepção da área física e operacionalização racional e segura da lavanderia

• Específicos
1) Oferecer à direção do hospital subsídios técnicos relativos à construção, reforma, organização e manutenção da lavanderia.
2) Contribuir com a direção do hospital, oferecendo subsídios para a elaboração de seus próprios manuais de lavanderia.
3) Orientar a administração do hospital no controle da infecção hospitalar relacionada com a roupa.
4) Cooperar para maior produtividade e redução dos custos operacionais do hospital.
5) Favorecer a melhoria do ambiente de trabalho, proporcionando maior segurança, conforto e satisfação, reduzindo a rotatividade desnecessária de pessoal.

 

2 Planejamento:

O planejamento de uma lavanderia hospitalar depende de suas funções, complexidade de ações e aspecto econômico das instalações.

A lavanderia é de grande importância para o funcionamento das diversas unidades hospitalares e assim, qualquer que seja a sua dimensão e capacidade, deverá ser planejada, instalada, organizada e controlada com o rigor dispensado às demais unidades do hospital. A roupa limpa é indispensável ao funcionamento eficiente de um hospital.

Estudos realizados na área da microbiologia vieram revelar que o processo da roupa em um ambiente único, utilizado nas lavanderias tradicionais, propiciavam a re-contaminação constante da roupa limpa na lavanderia. Esses estudos mostraram ainda, que grande número de bactérias jogadas no ar, durante o processo de separação da roupa suja, contaminava todo o ambiente circundante.

Tais descobertas revolucionaram a planta física da lavanderia hospitalar, as instalações, o equipamento e os métodos utilizados no processo da roupa.

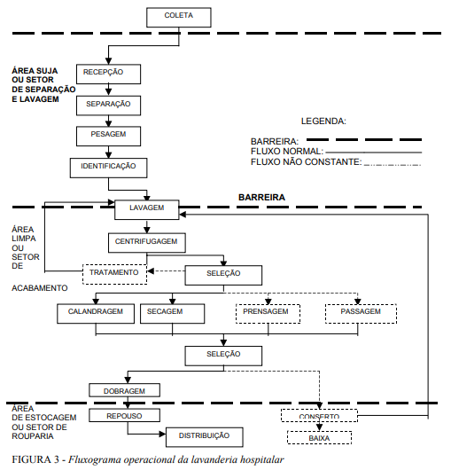
A principal medida introduzida na moderna lavanderia hospitalar, para o controle das infecções, foi a instalação da barreira de contaminação, que separa a lavanderia em duas áreas distintas:

- área suja (considerada contaminada) - utilizada para separação e lavagem;
- área limpa - utilizada para acabamento e guarda.

Esta barreira de contaminação só será realmente eficiente se existirem as lavadoras de desinfecção, com duas portas de acesso, uma para cada área, na parede que separa a área contaminada da área limpa. A barreira de separação também poderá ser dotada de visores, para facilitar a comunicação e o controle.

Nos hospitais de pequeno porte que utilizam, ainda, as lavadoras tradicionais, a barreira de contaminação pode ser efetivada por meio de uma área física, ou seja, um espaço intermediário. Neste caso, a área de lavagem estará compreendida entre as áreas de separação e acabamento.

 

Fatores condicionantes do planejamento e cálculos para estimativa da capacidade da lavanderia:

Ao se pensar em construir ou reformar uma lavanderia hospitalar, alguns fatores são básicos para a elaboração do projeto, como por exemplo a necessidade de se determinar com a maior precisão possível, qual a quantidade, peso e tipo de roupa a ser processada. Esses dados influirão sobremaneira no dimensionamento das áreas, equipamentos, instalações, recursos humanos necessários, enfim na capacidade da lavanderia.

Para se determinar a exata quantidade e peso da roupa faz-se necessário conhecer o número total de leitos do hospital e sua taxa de ocupação. A seguir, o tipo de hospital ou suas finalidades, a frequência de troca de roupa dos leitos e o volume de roupa usada pelas diversas unidades.

Num hospital geral, a troca de roupa dos leitos e dos pacientes é mais frequente, podendo-se admitir a troca diária de um lençol, o que equivale a 4 kg/leito/dia. Já num hospital de longa permanência, para doentes crônicos, esta troca pode ser efetuada com menor frequência: duas trocas de roupa dos leitos por semana, o que equivalerá a 2kg/leito/dia.

Em unidades de pronto-socorro, obstetrícia, pediatria ou hospital geral de maior rotatividade, a troca diária de roupa dos leitos equivale a 6 kg/leito/dia.

Num hospital em que há troca diária de roupa dos leitos de pacientes e acompanhantes e que lave os uniformes dos funcionários, o índice fica entre 7 a 8 kg/leito/dia, que é o atualmente usado nos Estados Unidos da América, em hospitais de alto nível de atendimento. Para se calcular o peso de roupa a ser processada por dia, utiliza-se a seguinte fórmula:

 

 

A organização da jornada semanal de trabalho é fator importante na estimativa da capacidade da lavanderia, já que o consumo contínuo de roupas acarreta, após dias não trabalhados, um aumento considerável de peças de roupa a serem lavadas, produzindo uma sobrecarga no equipamento quando do reinicio da jornada. É aconselhável, portanto, o funcionamento permanente da lavanderia, a fim de que sua produção fique compatível com as instalações.

Se a lavanderia funcionar menos de 7 dias por semana deverá ser feito o respectivo acréscimo para o cálculo final de sua capacidade, haja vista que o consumo de roupa não deixa de ser diário.

 

 

Exemplo:

 

 

Para o cálculo do peso de roupa por hora de trabalho, utiliza-se a fórmula a seguir, com a redução de 20% na jornada de trabalho, considerando-se a quebra da eficiência real do servidor, por interrupções inevitáveis:

 

 

Se tomarmos como exemplo um hospital geral de porte médio (150 leitos), teremos:

 

 

Para simplificar o cálculo da produção horária, no regimes de 48 horas semanais de trabalho, pode-se usar os seguintes coeficientes de produção horária para uma fórmula abreviada:

 

 

Estes coeficientes são:

 

 

Tomando-se como exemplo um hospital que consome 6 kg de roupa por leito/dia, ou seja, um hospital que troca diariamente a roupa dos leitos, obtém-se o seguinte resultado, considerando-se que este hospital possua 200 leitos:

200 x 1,09 = 218 kg/h

Um índice de consumo de roupa de 6 kg/leito/dia permite maior maleabilidade na utilização dos leitos, compatível com um atendimento de nível elevado.

A taxa média atual de ocupação dos leitos de um hospital situa-se em torno de 80%, considerando-se o aumento progressivo do uso de roupa no hospital, devido ao natural incremento da ocupação de leitos pela melhoria da assistência prestada e consequente redução da média de permanência, acrescenta-se 20% à capacidade da lavanderia, como margem de segurança. Esse acréscimo tem, ainda, a finalidade de suprir o déficit de roupa limpa ocasionado pelos dias não trabalhados, como domingos e feriados ou quando o regime de trabalho semanal é mais curto.

O seguinte exemplo mostra o acima referido:

- Capacidade total de leitos de um hospital: 150 leitos, lavando 600 kg de roupa por dia;
- taxa média de ocupação : 80%;
- leitos efetivamente ocupados: 120, correspondendo a 480 kg de roupa lavada por dia.

Portanto, ao adotar-se o número original de leitos, ou seja, 150, tem-se 20% de margem de segurança aplicável à melhoria do padrão de atendimento ou aumento de leitos ocupados.

Adicionando-se mais 10% como margem à uma futura reforma ou ampliação, tem-se a produção diária e necessária da lavanderia, da seguinte forma:

 

 

A jornada de trabalho, para efeito de cálculo, é em geral de 8 horas. Este dado é importante, pois ao reduzir-se ou ampliar-se a jornada de trabalho, o resultado advindo certamente incidirá no dimensionamento do equipamento, já que a produção da lavanderia tem que permanecer atendendo às necessidades do hospital.

Certos tipos de roupas, como a roupa pessoal dos pacientes, uniformes de servidores residentes e roupas provenientes de residência, devem ser calculadas à parte, sendo seu peso adicionado ao da roupa hospitalar a ser processada, a fim de se encontrar a real capacidade da lavanderia

Portanto, não é possível, preestabelecer as proporções da área da lavanderia, suas instalações e o pessoal necessário tendo por base, apenas, o número de leitos do hospital.

 

3 Espaço Físico:

Ao se pensar na execução de um projeto arquitetônico de lavanderia, é necessário, primeiro, elaborar um levantamento relativo às atividades que nela serão desenvolvidas, assim como espaços indispensáveis aos seus usuários.

 

Considerações:

Uma análise cuidadosa desses elementos e suas inter-relações poderá subsidiar uma programação detalhada das necessidades relativas ao espaço físico, em que deverão constar todas as dependências do serviço, com suas áreas aproximadas.

A elaboração desse programa de área baseia-se, principalmente, nos seguintes fatores:

 

a) Peso da roupa:

Este é o ponto de referência de maior importância, por ser o que vai determinar a capacidade da lavanderia. A área é diretamente proporcional à quantidade; qualidade e peso da roupa a ser processada. A estimativa da quantidade de quilo/roupa se dá em função da roupa prevista para ser utilizada pelos pacientes e pessoal.

 

b) Tipo de roupa:

O tipo de roupa, padronização de modelos e tecidos também influencia na determinação do espaço e dos equipamentos. Se o hospital só usa roupa de tecido de algodão, por exemplo, a lavanderia precisará ter mais espaço para equipamento do que seria necessário caso utilizasse roupas de fibras sintéticas misturadas com algodão.

 

c) Equipamento:

O espaço da lavanderia está sempre condicionado aso tipo de equipamento utilizado: modelo, quantidade e dimensão.

 

d) Instalações:

As instalações hidráulicas, sanitárias, elétricas e de vapor devem estar condicionadas às disposições dos equipamentos.

 

e) Tipo de hospital:

A quantidade de roupa a ser lavada está vinculada ao padrão de assistência e à especialidade do hospital, por exemplo, um hospital de psiquiatria lava, em média, 1 kg de roupa por paciente/dia, enquanto que um hospital geral lava 4 kg de roupa por paciente/dia.

 

f) Fluxo da roupa:

É de fundamental importância um estudo cuidadoso do fluxo da roupa, não devendo ocorrer cruzamento entre a roupa suja e a roupa limpa, visando evitar contaminação. Um fluxo bem estudado racionaliza tempo, equipamento, pessoal e área de circulação, propiciando à lavanderia uma melhor funcionalidade.

 

g) Técnica de processamento:

O espaço físico poderá, ainda, ser condicionado pela programação dos tempos de cada operação, pelas técnicas de lavagem e medidas de eficiência. Daí a necessidade de se conhecer esses elementos, que, de forma significativa, participam da determinação físico-espacial.

 

h) Jornada de Trabalho:

A duração da jornada de trabalho é também um fator de determinação do espaço da lavanderia, já que a ela se associa o número de equipamentos a serem instalados, redundando, consequentemente, em maior demanda de área física. 

Um hospital com um sistema de 12 horas de trabalho, poderá funcionar com menos equipamento e menor espaço do que um que tenha o sistema de 8 horas diárias.

 

i) Pessoal:

Conhecer o número e a qualificação dos servidores que trabalham na lavanderia constitui um dado importante para o dimensionamento da área. O número de servidores depende do equipamento, das instalações e dos métodos utilizados. A qualificação do pessoal possibilita a utilização do equipamento e de processos inovadores, reduzindo assim o custo operacional e otimizando o espaço.

 

j) Distribuição do equipamento:

A organização eficiente da lavanderia permite, também, racionalização de espaço e de equipamento, sendo necessário um estudo minucioso de tempo e movimento.

 

l) Condições climáticas:

A quantidade de roupa a ser lavada depende das condições climáticas locais. Nas regiões frias, usam-se mais cobertores e colchas do que nas regiões quentes. Este fator chega a somar até 50% a mais no peso da roupa usada, interferindo consideravelmente no dimensionamento da lavanderia.

 

Localização da Lavanderia:

A lavanderia deve estar localizada preferencialmente no pavimento térreo, junto à área de serviços gerais. Para conferir-lhe a mais correta e adequada localização, deve-se considerar os seguintes aspectos:

- transporte e circulação da roupa (vertical ou horizontal);
- demanda das unidades do hospital;
- distâncias, considerando os diversos fatores:

• tempos e movimentos;
• ruídos e vibrações;
• odores;
• calor;
• risco de contaminação;
• futura expansão;
• localização das caldeiras;
• custo de construção;
• direção dos ventos;
• orientação solar;

Dentre esses aspectos, deve ser dada ênfase especial à direção do vento, para que não haja corrente de ar do ambiente contaminado para o limpo. O mesmo cuidado deve ser observado quanto à orientação solar. A face do prédio mais exposta ao sol, por permanecer mais aquecida, atrai o ar dos ambientes mais frios.

O fato da lavanderia ser um ambiente quente e úmido, não exclui a insolação. A insolação é um fator que deve se levado em conta, dependendo das condições locais. Com a adoção de certos elementos arquitetônicos e materiais podendo-se conseguir melhor proveito da orientação solar, que, aliada à direção dos ventos proporcionará mais iluminação e conforto aos usuários. A roupa, processada em ambiente arejado, bem iluminado e higiênico, será igualmente beneficiada.

No contexto geral do hospital, no que se refere à sua organização físico-espacial, a lavanderia poderá ser proposta dentro do prédio, anexa ou separada do mesmo. Ocorrendo a separação entre a lavanderia e o prédio do hospital, esta deverá ser conectada através de circulação coberta e fechada a fim de evitar a contaminação da roupa limpa. Em qualquer dessas posições é aconselhável que a lavanderia esteja próxima às caldeiras, por ser a mesma o maior centro consumidor de vapor.

O sistema de transporte e as circulações devem ser considerados, procurando o menor percurso e o mínimo cruzamento.

 

Organização espacial:

Na organização do espaço físico deve-se considerar, para maior funcionalidade, que a lavanderia seja implantada em um único pavimento.

Os espaços devem ser considerados quanto ao seu volume (pé direito). Existem áreas que necessitam de menor altura, como os vestiários e depósitos.

O pé-direito deve ser diretamente proporcional às dimensões dos equipamentos ( ex:.coifa sobre calandra), necessidade de volume de ar e, principalmente, em função da atividade do homem.

Com base nos estudos das atividades desenvolvidas na lavanderia, foi possível identificar e qualificar os espaços propostos para a mesma.

 

Organização funcional:

A concepção do sistema de organização funcional fundamenta-se na análise dos fatores que caracterizam as atividades e na interpretação das respectivas relações funcionais (figuras 1 e 2).

 

 

 

 

 

4 Equipamento, Material e Instalações:

A lavanderia hospitalar exige a instalação de equipamentos e a utilização de materiais diversos.

A previsão, a instalação, a conservação ou manutenção de equipamento e do material são fatores de capital importância para a implantação e funcionamento eficiente de uma lavanderia hospitalar.

 

Equipamento:

É o conjunto de máquinas e aparelhos que constam da instalação da lavanderia, sem os quais se torna impossível seu funcionamento.

Para cálculo da capacidade do equipamento a ser instalado, pode-se tomar como base as estimativas de utilização de roupa:

- hospital geral: 4 kg / leito / dia
- maternidade: 6 kg / leito / dia
- hospital de pronto-socorro: 6 kg / leito / dia
- hospital especializado: variável

A fim de auxiliar a escolha do equipamento adequado à lavanderia, é necessário que se proceda a um levantamento criterioso do universo dos artigos oferecidos pela indústria nacional, estabelecendo assim padrões de comparação entre os diversos modelos, tipos e marcas, suas características e seus planos de manutenção.

 

a) Equipamento necessário:

- lavadora
- centrífuga ou extratora
- calandra
- secadora
- prensa
- ferro elétrico (eventualmente)
- balança
- máquina de costura
- carros de transporte

 

b) Considerações sobre o equipamento:

São usados dois sistemas de lavagem da roupa hospitalar, que dependem do tipo de equipamento selecionado:

- lavagem em cargas individuais de lotes
- lavagem contínua

No primeiro, cada lote é lavado separadamente, com utilização de nova solução para cada operação (pré-lavagem, acidulação e amaciamento).

No segundo sistema, a roupa atravessa as fases do processo de lavagem de forma contínua, utilizando-se uma mesma solução para vários lotes. As lavadoras contínuas funcionam pelo processo de contracorrente.

Para qualquer sistema de lavagem e qualquer tipo de lavadora existem quatro requisitos para se efetuar uma boa lavagem:

- ação mecânica
- ação química
- temperatura
- tempo (duração da operação)

A lavagem, no sistema de cargas individuais, pode ser efetuada em dois tipos de lavadoras:

- convencional, com controle manual ou automático;
- lavadora-extratora, que combina o processo de lavagem com a centrifugação e o acondicionamento.

A lavadora compõe-se de dois cilindros, um que funciona como um tambor externo e outro como um cesto interno, perfurado, dotado de pás que giram alternadamente para um lado e para outro, a fim de evitar que a roupa fique totalmente torcida no final da lavagem.

Das máquinas de lavar, a mais utilizada na lavanderia hospitalar moderna é a lavadora de desinfecção, que fica encaixada na parede ou barreira de contaminação. Esta máquina caracteriza-se por possuir duas portas (de entrada e de saída), uma para acesso de roupa suja, na área suja e outra de saída da roupa limpa, na área limpa.

Existem máquinas de lavar de diversas capacidades, sendo mais comumente adotadas em nossos hospitais as de 50 e 100 quilos.

As lavadoras de desinfecção, que são de cargas individuais e lotes, complementam as máquinas de lavagem contínua nas grandes lavanderias.

A vantagem das máquinas de lavar em parcelas individuais consiste em que cada carga pode ser lavada e desinfetada individualmente, com a devida alteração da fórmula de lavagem.

Existem lavadoras de desinfecção para lavagem a seco, que também podem se encaixar na barreira de contaminação.

 

c) Características do equipamento:

• Lavadoras de desinfecção - devem preencher os seguintes requisitos:

- os tambores devem ser de aço inoxidável, a fim de resistirem à química da lavagem;
- o mecanismo de reversão deve estar equilibrado;
- possuir um dispositivo automático, a fim de impedir a abertura simultânea da ambas as portas
- o fluxo de ar, dentro da máquina, deve ser regulado por válvula, de modo a permitir a aspiração do ar da área limpa, durante o escoamento da água, e a expulsão do ar contaminado para a área contaminada.

Além desses requisitos, toda lavadora deve estar equipada com:

- registros de fecho rápido, para diminuir a mão-de-obra;
- entrada de água controlada por nível automático;
- termômetro;
- termostato;
- relógio marcador de tempo (cronômetro).

Na lavanderia, deve existir uma lavadora de pequena capacidade de aproximadamente 30 kg, para lavagem de peças pequenas ou lotes remanescentes.

• Lavadora contínua - a máquina de lavagem contínua, também chamada túnel de lavagem, destina-se a lavanderias de grande porte, pois sua capacidade varia de 300 a 1000 kg de roupa seca processada por hora.

• Centrífuga ou extratora - é a máquina usada para eliminar ou extrair até 40% da água da roupa saída da lavadora.

A centrífuga é constituída de dois cilindros, um fixo externo e um giratório interno perfurado. Existem máquinas que incorporam a centrifugarem à própria lavadora: são as lavadoras-extratoras, que oferecem economia de espaço, mão-de-obra e tempo.

• Calandra - é o equipamento que se destina a secar e passar a roupa ao mesmo tempo. É constituída de dois ou mais rolos ou cilindros de metal, perfurados ou não, revestidos, que giram dentro de calhas fixas de ferro, aquecidas a vapor ou eletricidade. É provida de um dispositivo que desliga automaticamente a máquina, evitando acidentes com as mãos do operador, entre os rolos. A roupa, passada sob pressão, entre a calha aquecida e o cilindro girando, seca e desenruga.

• Secadora - possui também dois cilindros: um interno, giratório, que movimenta a roupa pela rotação e presença de pás, e outro externo fixo.

Alguns requisitos devem ser observados para as secadoras:

- ser equipada com seletor de temperatura;
- possuir o tambor interno de material resistente à corrosão;
- dispor de comando automático de tempo de secagem;
- ter dispositivo de segurança na porta.

  • Prensa - é um equipamento destinado a passar roupa pessoal, consta de uma mesa de tela metálica, revestida de feltro e de algodão, onde é estendida a roupa. A parte superior, que é uma chapa metálica, aquecida a alta temperatura, desce, exercendo pressão sobre a peça a ser passada.
  • Ferro elétrico - equipamento tradicional de uso doméstico, eventualmente usado na lavanderia hospitalar.
  • Balança - é o instrumento utilizado na lavanderia para determinar o peso da roupa e dos produtos de lavagem.

Dois tipos de balança são indispensáveis ao bom funcionamento da lavanderia:

- um, tipo plataforma, na sala de separação, para a adequada pesagem da roupa;
- outra, tipo doméstico, nessa mesma sala, para pesar os produtos de lavagem.

  • Carros de transporte - a roupa do hospital é geralmente transportada por meio de carros. Os carros de coleta e transporte de roupa suja devem ser leves, resistentes e pouco profundos, facilitando a operação de retirada da roupa e sua higienização.

Os carros são confeccionados em diversos materiais (alumínio, aço, fibra de vidro, etc.), não sendo aconselhável o uso de madeira.

Os carros são também necessários na área limpa, para transporte da roupa de uma máquina para outra e daí para a rouparia. Os tipos mais comumente usados são:

- carros prateleiras - servem para transportar a roupa que sai da secadora e calandra até à rouparia, servindo também como estante de estocagem. Estes carros são de material leve, com vedação em três lados, para evitar que a roupa deslize para fora.

- barras sobre rodízios - servem para o preparo prévio de algumas peças para a calandra.

- carrinhos-cesto - servem para o transporte da roupa que sai da centrífuga para a calandra, secadora ou prensa, e desta para a dobragem e rouparia.

- carros-mesa - substituem as mesas fixas de separação da roupa que sai da centrífuga e as mesas para o trabalho na calandra.

- carrinhos-estante - servem para o transporte da roupa limpa e dobrada para a rouparia. Servem, ainda, como estante para estocagem da roupa e sua distribuição às unidades.

  • Máquinas de costura - é um equipamento destinado ao reparo das peças danificadas ou à confecção de novas peças.

 

Material permanente e de consumo:

Para o efetivo funcionamento da lavanderia é indispensável uma programação das necessidades de material de consumo e permanente, visando o desenvolvimento regular das diversas atividades e o desempenho eficiente do pessoal em serviço.

  • Relação do material

- roupa;
- produtos de lavagem:

• detergentes;
• sabões;
• branqueadores ou alvejantes;
• acidulantes;
• amaciantes.

- mesas tipo escrivaninha;
- mesa para máquina de escrever;
- mesinha para telefone;
- estantes com prateleiras;
- cadeiras;
- extintor de incêndio;
- escada;
- marcador de roupa;
- quadro de giz;
- quadro de aviso;
- telefone;

• material de escritório:
• grampeador;
• furador de papel;
• pastas;
• fichas;
• formulários;
• arquivo;
• máquina de escrever.

 

Roupa:

  • Quantificação da roupa

A quantidade de roupa necessária no hospital varia de 4 a 6 mudas, dependendo de cinco fatores:

- sistema de distribuição e controle utilizado;
- tempo de estocagem da roupa;
- regime de trabalho da lavanderia;
- horário de funcionamento da rouparia central;
- freqüência de troca.

  • Distribuição

Além do estoque existente no almoxarifado, para as reposições, essas mudas ficam assim distribuídas:

Unidade de internação:

• uma no leito;
• uma a duas a caminho da lavanderia em fase de processamento;
• uma a duas prontas, “em descanso”, na rouparia central;
• meia a uma muda na rouparia da unidade.

Berçário - para os berçários de pediatria e maternidade os suprimentos de roupa devem incluir, aproximadamente, 15 fraldas/berço/dia.

Centro cirúrgico - para se determinar a roupa necessária deve-se estabelecer com a chefia do centro cirúrgico:

- qual o número de peças que compõem os pacotes usados nos diversos tipos de cirurgia;
- qual a média diária de cada tipo de cirurgia.

Prever seis pacotes de roupa para cada cirurgia realizada por dia, levando-se em conta os tipos e quantidades de cirurgias a serem realizadas.

  • Padronização

A padronização da roupa hospitalar é necessária para facilitar e reduzir os custos de sua operacionalização e ou processamento.

A padronização abrange modelo da peça, tipo de tecido e cor. É também o primeiro passo para a adoção de equipamento automático.

Na escolha dos modelos, deve-se levar em consideração a simplificação e a padronização dos mesmos, evitando grande variedade de tamanhos e detalhes.

Tecidos - dos tipos de tecidos existentes para a confecção de roupa, os mais utilizados em hospital são:

- algodão e
- poliester/algodão

Na seleção de tecidos, fatores importantes devem ser observados: encolhimento, firmeza da cor, resistência à temperatura e aos produtos químicos, entre outros.

Cor - a roupa utilizada no hospital é preferentemente branca, para facilitar sua lavagem e desinfecção.

Tecidos de cores diversas são adotados para identificação da roupa de serviços específicos, evitando ser misturada com o restante.

As fichas e formulários também devem ser padronizadas, simples, devendo conter apenas os dados essenciais às informações.

 

Produtos de lavagem:

Os produtos representam a parte química da lavanderia, sendo os mais comuns:

- detergentes;
- sabões;
- branqueadores ou alvejantes;
- acidulantes.

O fornecedor oferece, junto ao produto, a orientação para o seu melhor uso, entretanto é importante que o chefe da lavanderia e, se possível, os operadores tenham algum conhecimento de química e de suas principais reações para poderem opinar na aquisição e fazerem aplicações corretas.

Para facilitar o uso e a uniformização de procedimentos é conveniente que o hospital adote uma padronização de produtos. Deve-se utilizar somente aqueles de fornecedores que sigam as normas do Ministério da Saúde para o registro de produtos sanitários.

 

Instalações:

O dimensionamento correto das instalações de uma lavanderia é determinado em função do equipamento adotado.

As instalações para a produção energética (caldeiras, compressores) devem ser previstas com uma reserva de, pelo menos, 30%. Devido à manutenção preventiva e corretiva das máquinas, deve-se prever unidades sobressalentes, a fim de que os serviços não entrem em colapso.

As instalações devem permitir a eventual ampliação ou alteração futura do equipamento.

As canalizações devem estar completamente livres, com fácil acesso e pintadas nas cores convencionais ou com símbolos adequados, segundo a ABNT - Associação Brasileira de Normas Técnicas, a fim de facilitar a sua manutenção e aumentar a segurança. As linhas de vapor e água quente devem estar cuidadosamente isoladas, visando a proteção do pessoal, a diminuição dos custos operacionais e a redução do calor transmitido no meio ambiente.

 

a) Água:

A qualidade da água a ser utilizada na lavanderia é muito importante para o processo de lavagem. A análise da água existente na localidade é indispensável ao planejamento da lavanderia. A água deve atender, pelo menos, a três requisitos:

1) Ser “mole”, pois a água “dura” contém sais de cálcio e magnésio e sua utilização na lavagem da roupa produz desperdício de produtos à base de sabão, além da destruição prematura da roupa e diminuição da capacidade de absorção do tecido, tornando a roupa áspera e acinzentada.

2) Não conter ferro ou manganês, que amarelam a roupa e danificam as máquinas, devendo ser eliminados por meio de filtragem.

3) Não conter matéria orgânica, que também deve ser eliminada por meio de filtragem.

Metade da água utilizada no hospital é destinada ao consumo da lavanderia. Estima-se entre 35 a 40 litros de água para cada quilo de roupa seca nas máquinas de lavagem, em cargas individuais. Para suprir esta demanda, faz-se necessária a utilização de reservatórios próprios para este serviço, considerando-se a previsão de 250 litros/leitos/dia.

A pressão da água e o diâmetro da tubulação devem ser suficientes para abastecer as máquinas de lavar em menos de um minuto.

Além do abastecimento das máquinas de lavar e dos sanitários, faz-se necessário, também, colocar pontos de água:

- no setor da separação, visando a desinfecção do ambiente, dos tanques e dos carros, através de mangueiras;

- no setor de prensagem, para a aspersão da roupa;

- nas áreas de processamento, para a instalação de filtro ou bebedouro

A água a ser utilizada, uma vez que exerce ação mecânica e química na lavagem da roupa, deve satisfazer os seguintes requisitos:

- aspecto - límpido e sem materiais em suspensão ;
- teor de sólidos em suspensão - inferior a 15 mg/litro;
- dureza - inferior a 30 ppm de carbonato de cálcio;
- alcalinidade livre - nula;
- alcalinidade total - 250 ppm de carbonato de sódio;
- temperatura adequada.

 

b) Esgoto:

O esgoto da lavanderia deve ter uma capacidade suficiente para receber o efluente de todas as máquinas de lavar, simultaneamente, não incorrendo no perigo de transbordamento e contaminação.

As canaletas sob o gradil devem ter aproximadamente 20 cm de profundidade, com inclinação para facilitar o escoamento imediato da carga total das lavadoras. Nunca se deve utilizar a mesma canalização para a área limpa e a suja.

Com a lavagem, certa quantidade de felpa e outros resíduos acompanham o efluente. A par disso, é importante a instalação de uma caixa de suspensão (ou caixa de gordura) com tela para reter os fiapos de roupa e impedir o entupimento da rede. Essa caixa deve ser instalada entre o serviço de lavanderia e o esgoto do restante do hospital.

Os hospitais da zona urbana lançam seu efluente diretamente na rede de esgotos, onde será devidamente tratado.

Os hospitais localizados em lugares onde inexiste rede de esgotos, lançam seu efluente no rio ou em fossa séptica, após prévio tratamento. Pelo perigo de contaminação, o efluente deve ser tratado com cloro (20 a 25 ppm) antes de ser lançado no rio. Por norma, a capacidade de uma fossa não pode exceder 75000 litros por dia (NB 19 da ABNT).

Outras informações podem ser colhidas no livro de normas - Portaria MS-GM nº 1884 / 94, deste Ministério.

 

c) Vapor:

O vapor consumido na lavanderia para o aquecimento da água, secadoras, calandras e prensas, deve ser de alta pressão (100 a 147 libras/pol2 ).

Na maior parte dos hospitais, as caldeiras abastecem o serviço de nutrição, a central de esterilização, a lavanderia e os aquecedores de água. Deve-se, no entanto, evitar grandes distâncias nas tubulações, para não haver perda de carga.

O aquecimento da água por vapor é a forma mais econômica para lavanderias acima de 300 kg de roupa/dia, principalmente se for usado óleo APF ou BPF (óleo baiano) para abastecimento das caldeiras. Para cada máquina deve ser observada a pressão adequada de vapor a ser utilizada.

Nas instalações, devem ser usados tubos de aço galvanizado, sem costura, devidamente revestidos e levemente inclinados.

 

d) Ar comprimido:

É utilizado para as prensas e para os controles automáticos das máquinas de lavar.

Quando não há instalação centralizada, faz-se necessária a previsão de dois compressores (6 a 10 atmosferas efetivas), equipados com secadoras de ar, separadores de óleo, condensadores e silenciadores.

 

e) Energia elétrica:

Ver normas da Portaria MS-GM nº 1884/94.

Para se determinar a potência a ser consumida na lavanderia é necessário o conhecimento exato das especificações do equipamento a ser instalado.

O cálculo aproximado previsto como força motriz é de 0,1 kw-h por quilo de roupa seca, o suficiente para as máquinas de lavagem em parcelas ou lotes.

Utilizando-se o sistema de lavagem contínua, aquecimento da água bem como ventilação mecânica e eventuais meios de transporte, como monotrilhos e esteiras rolantes, a força motriz deve ser recalculada.

Deve-se evitar o aquecimento da água e a produção de vapor através de energia elétrica, por serem meios mais onerosos, admitindo-se, no entanto, que em pequenas lavanderias esta seja a solução mais viável para o funcionamento das calandras e secadoras.

A alimentação elétrica deve ser trifásica a quatro fios (3 fases e 1 neutro), na tensão e freqüência da rede local, provida por meio de um subalimentador da alimentação geral.

O painel de distribuição deve ser de fácil acesso à manutenção, e provido de fechadura.

É essencial que todas as máquinas elétricas sejam adequadamente aterradas, conforme a última edição da NB-3 - Instalações elétricas de baixa tensão, da ABNT.

Todos os equipamentos e cabos elétricos devem ser devidamente protegidos. As tomadas para equipamento portátil, usadas nas áreas de processamento, devem ser colocadas a um metro e cinquenta do piso e do tipo blindado com chave.

 

f) Iluminação:

A iluminação natural é sempre mais tranquilizante do que a artificial. Para a iluminação artificial, deve-se observar o dimensionamento do ambiente que se quer iluminar, a fim de se obter a iluminação necessária, atentando-se que a seção de costura requer uma luminosidade maior do que os outros ambientes. As lâmpadas fluorescentes, quando bem distribuídas, denunciam melhor qualquer mancha que possa existir na roupa.

 

g) Ventilação e exaustão:

Levando-se em consideração a quantidade de calor e vapor produzidos durante o processamento da roupa, a escolha da localização, da insolação, do pé direito e das janelas do serviço da lavanderia deve ser bem planejada.

A ventilação deve propiciar um ambiente de trabalho adequado, aumentando a eficiência do pessoal e impedindo a disseminação de micro-organismos.

Quanto ao sistema de ventilação da lavanderia, é importante a criação de uma diferença de pressão barométrica, com pressão mais baixa na zona contaminada. O ar deve fluir sempre do lado limpo para o lado sujo.

O sistema de exaustão da área contaminada e o da área limpa devem ser independentes um do outro. A tomada de ar fresco para a área limpa deve ser localizada o mais distante possível da exaustão de incineradores e caldeiras e da exaustão da área contaminada da própria lavanderia.

A saída de ar, acima do forro, deve ser cuidadosamente estudada, de modo a não contaminar os serviços adjacentes.

Dependendo da posição da lavanderia em relação ao restante do edifício, não convém lançar o ar contaminado diretamente para o exterior, pois poderia levar contaminação para outros ambientes. Em alguns hospitais, o ar, antes de ser lançado na atmosfera, passa através de uma cortina de água com produtos especiais para sua purificação, evitando que se torne fonte de contaminação.

Com freqüência, faz-se necessário o tratamento do ar na saída da área contaminada, por meio de filtros térmicos ou químicos, que requerem boa limpeza e manutenção.

Para se captar calor e umidade diretamente nos locais de origem, é conveniente a previsão de uma coifa sobre a calandra, com altura máxima de 60 cm acima da mesma, e que outros exaustores estejam previstos perto de lavadoras, secadoras e prensas.

Dois tipos de exaustão são considerados: um para secadoras e calandras e outro para a ventilação dentro da lavanderia.

A exaustão dos secadores será feita por tubos amplos ( 8 polegadas ), ligados de tal forma que a tiragem de uma secadora não intercepte a da outra, devendo também possuir uma ou mais portas para inspeção e limpeza periódica.

No caso de saída de ar para fora do prédio, deve-se construir uma caixa com porta de tela fina, para reter as felpas que se desprendem das roupas durante a secagem.

 

h) Drenos:

Junto às lavadoras, no lado da saída da roupa lavada, deve ser prevista uma canaleta, recoberta com piso gradeado de fácil remoção, destinada ao escoamento da água servida.

Deve ser prevista, também, uma caixa na saída das manilhas e canaletas, provida de grade para reter as felpas que escoam junto com a água servida.

 

5 Operacionalização:

A operacionalização eficiente da lavanderia depende de alguns fatores precedentes desta fase, como por exemplo uma boa organização, uma chefia competente, um programa efetivo de treinamento em serviço e a adoção de sistemas adequados de incentivos.

Sem a harmonização desses quatro fatores, indispensáveis ao controle da mão-de-obra, a produção será ineficiente mesmo dispondo da mais moderna tecnologia.

A operacionalização da lavanderia abrange todo o circuito da roupa, desde a sua utilização nas diversas unidades do hospital, passando pela coleta da roupa suja nessas unidades, até sua redistribuição após o devido processamento.

A utilização correta da roupa contribui para a conservação dos tecidos, para o conforto do usuário e para a redução dos gastos.

O uso inadequado de peças de roupa, como por exemplo limpar sapatos com toalhas ou lençóis, vestir peças de adultos em crianças, rasgar ou cortar peças para enfaixamento ou outros usos, traz prejuízos de ordens diversas.

 

Processamento da roupa na área suja:

Coleta - A coleta deve ser realizada em horário preestabelecido e a roupa suja deve permanecer o menor tempo possível na unidade.

Durante a operação de coleta, o servidor deve usar luvas de borracha, máscara e gorro. A roupa suja deve ser colocada direta e imediatamente no hamper, em sacos de tecido forte de algodão ou náilon, sendo que para a roupa contaminada devem ser usados sacos plásticos. Os sacos de tecidos devem ser fechados com cordão, tiras largas de borracha ou com uma aba costurada na parte superior; os de plástico são fechados com um nó.

Após fechado, o saco de roupa suja é retirado do hamper e colocado em carro próprio que, completada sua capacidade, transporta a roupa até a recepção da lavanderia.

A roupa suja da noite, domingos e feriados, períodos em que a lavanderia não funciona, permanece em sacos fechados, de preferência em um carro, no depósito de roupa suja da unidade até poderem ser removidos para a lavanderia.

Os sacos podem ser caracterizados por cores ou sinais, para identificar a unidade de procedência da roupa, como por exemplo azul para o centro cirúrgico e verde para o centro obstétrico. Devem, ainda, conter o nome da unidade e a data da coleta.

Os carros utilizados na remoção dos sacos de roupa suja nunca devem ser utilizados para o transporte de roupa limpa. Igualmente, deve ser evitado o cruzamento da roupa suja com a limpa.

O percurso e o elevador usados na remoção dos sacos de roupa suja não devem ser utilizados simultaneamente por carro de roupa limpa ou de comida.

Terminada a coleta nas unidades, a roupa suja é transportada à recepção do setor de roupa suja, para o processamento em nível de lavanderia.

Em caso de lavanderia centralizada que lave a roupa de outros estabelecimentos da rede, o chefe ou encarregado da lavanderia deve treinar os responsáveis pela coleta e transporte da roupa.

 

Recepção - na área de recepção, a roupa é retirada do carro de coleta, a fim de ser separada e pesada.

Separação - na área de separação, os sacos de roupa suja são pesados e o resultado do peso é registrado em impresso próprio, para o controle de custos das diversas unidades.

A boa lavagem começa na separação da roupa suja, quando será classificada segundo o grau de sujidade, tipo de tecido e cor:

Essa classificação, realizada durante a separação, tem a finalidade de:

- agrupar a roupa que pode ser lavada em conjunto;
- agrupar a roupa que terá o mesmo acabamento.

Na separação, é indispensável que todas as peças de roupa sejam cuidadosamente abertas, para a retirada de instrumentos cirúrgicos, distintivos e outros objetos, visando evitar que estes elementos entrem no processo de lavagem, causando danos às máquinas e ao próprio processo

Durante a separação, a roupa é agrupada em lotes ou fardos correspondentes a uma fração da capacidade da máquina, em geral 80% de sua capacidade de lavagem.

Os fardos ou sacos, já triados ou classificados, recebem uma marca ou identificação, segundo cor, tipo de tecido e grau de sujidade, que irá determinar a fórmula para lavagem.

Pesagem - após separação, já em lotes, fardos ou sacos identificados, a roupa é novamente pesada, em balança bem nivelada, para controle contábil operacional da lavanderia e da capacidade das lavadoras.

A pesagem das roupas é indispensável para indicar a carga correta das lavadoras, o peso da roupa recebida de cada unidade para a contabilidade de custos e facilitar a determinação das fórmulas mais adequadas de lavagem.

Após a pesagem, os fardos ou sacos de roupa identificados devem ser levados até à(s) lavadora(s), onde todo o material necessário para a lavagem deve ser colocados à mão, para evitar desperdício de tempo e de energia.

Lavagem - é o processo que consiste na eliminação da sujeira fixada na roupa, deixando-a com aspecto e cheiro agradáveis, nível bacteriológico reduzido ao mínimo e confortável para o uso.

O processo de lavagem propriamente dito é realizado na área suja. Não existe um único processo de lavagem para todo a roupa do hospital, daí a necessidade de classificação ou triagem da mesma, para se determinar o ciclo a ser usado.

O ciclo a ser empregado depende do grau de sujidade, do tipo de tecido da roupa, assim como do tipo de equipamento da lavanderia e dos produtos utilizados.

 

Processo de lavagem de roupa com sujidade leve e pesada:

  • Operação/sequência

- Lavagem
- Alvejamento/desinfecção
- 1º enxágüe
- 2º enxágüe
- Acidulação
- Amaciamento/desinfecção

 

b) Ciclo para lavagem de roupa com sujidade pesada:

  • Operação/sequência

- Umectação
- 1º enxágue
- 2º enxágue
- Pré lavagem
- Enxague
- Alvejamento/ desinfecção
- Lavagem
- 1º enxágue
- 2º enxágue
- Acidulação
- Amaciamento/desinfecção

Terminadas as operações de recepção, separação, pesagem e lavagem, toda área suja deve ser desinfetada e lavada.

Após a desinfecção do local de trabalho, ao término do expediente, os servidores não poderão sair para outras áreas sem antes tomar banho de chuveiro, trocando sua roupa de trabalho.

 

Métodos e técnicas de lavagem:

Os princípios de lavagem da roupa pouco tem se modificado, já que as máquinas de lavar passaram por uma grande evolução, acompanhando o avanço tecnológico.

Os métodos e técnicas de lavagem da roupa, geralmente, associam alguns princípios para melhor alcançar seu objetivo.

Os princípios associados no processo de lavagem são de ordem física (mecânica, temperatura e tempo) e química (detergência, alvejamento, acidulação, amaciamento, desinfecção).

  • Ordem física

a)Mecânica - consiste em bater, esfregar e torcer a roupa para retirar a sujidade, sendo esta a técnica mais antiga. Quando intensa ou demorada, ela prejudica os tecidos, daí a necessidade de uso simultâneo de sabões ou detergentes em solução na água para encurtar o tempo e melhorar a lavagem.

Na máquina, é a rotação do tambor que exerce a ação mecânica, torcendo a roupa e levantando-a com as pás para deixá-la cair dentro da solução. Na queda, a solução é forçada a penetrar no tecido, retirando boa parte da sujeira. O correto nível da água no tambor interno é fator importante para a eficiência da ação mecânica. A inobservância do nível correto prejudica seriamente todo o processo de lavagem.

Os níveis da água variam de acordo com o tipo de máquina e a divisão interna do tambor. Se o nível da água estiver alto demais, durante os ensaboamentos, alvejamento e acidulação, podem ocorrer:

- menor ação mecânica, em virtude da diminuição da altura da queda;
- necessidade de aumento da quantidade de produtos de lavagem;
- maior ônus, causado pelo gasto desnecessário de água.

Por outro lado, se o nível de água estiver baixo demais, durante as enxaguaduras, provocará: - maior dificuldade e lentidão na remoção da sujeira e produtos;

- permanência de resíduos de produtos que podem provocar odor desagradável após a secagem ou calandragem, além de amarelarem a roupa nessas operações.

b)Temperatura - um dos importantes fatores na lavagem é a temperatura adequada para cada operação.

Para a correta proteção do tecido e a obtenção de resultados satisfatórios na remoção da sujidade, há operações que requerem água fria, outras água morna ou quente.

Em geral cerca de 75 a 85% da quantidade de água utilizada na lavagem da roupa é fria e 15 a 25 % é morna ou quente.

A temperatura elevada durante a lavagem tem os seguintes efeitos:

- diminui a tensão superficial da água, facilitando a sua penetração nas fibras do tecido;
- enfraquece as forças de adesão que unem a sujeira ao tecido;
- diminui a viscosidade de graxas e óleos, facilitando a sua remoção;
- aumenta a ação dos produtos químicos;
- destrói os micro-organismos, com exceção dos esporos, em 15 minutos, em água quente à
temperatura de 85 a 95º C.

c) Tempo - o tempo também é um dos importantes fatores da lavagem e deve ser corretamente determinado conforme o grau de sujidade, o tipo de equipamento e de tecido, para maior economia e eficiência nas diversas operações.

A experiência demonstra que, no processo tradicional de lavagem, a quantidade de ensaboamentos e enxaguaduras é responsável pela eficiência do processo, e não o tempo prolongado dessas operações.

O tempo usado no ensaboamento deve ser corretamente estabelecido, pois, se muito rápido, será insuficiente para a atuação dos produtos e se excessivamente prolongado haverá desperdício do tempo, podendo haver desgaste da roupa pelo contato demorado com o produto.

O tempo utilizado para o ensaboamento varia conforme o produto usado, em média são necessários apenas 5 a 10 minutos.

As enxaguaduras são, em geral, as operações mais rápidas do processo. O número de enxaguaduras depende da intensidade de ensaboamento e este do grau de sujidade.

Nas operações de alvejamento e acidulação, é importante que se observe o tempo regulamentar para sua eficiência. O prolongamento excessivo do tempo nessas operações, além de nada melhorar sua eficácia, aumentaria o custo das mesmas.

• Ordem química

Como a ação mecânica e a temperatura prejudicam os tecidos quando demoradas ou intensas, utiliza- se simultâneamente, a ação química de detergentes e outros produtos, o que reduz sensivelmente o tempo gasto, aumentando a eficiência do processo de lavagem

a)detergência - esta é a ação química mais comum, e consiste em dissolver as gorduras e óleos, removendo a sujeira.

Os produtos que produzem esta ação detergente são o sabão e o detergente sintético; o primeiro é derivado de óleos ou gorduras animais ou vegetais (soda cáustica, mais ácidos graxos = saponificação) e o segundo é um subproduto da destilação do petróleo ou da hulha (soda cáustica mais ácido dodecilbenzenosulfato = sulfonação).

As funções do sabão e do detergente sintético são:

- quebrar ou baixar a tensão superficial da água, facilitando sua penetração no tecido;
- emulsionar ou dissolver as sujeiras oleosas - graxas, óleos e gorduras;
- produzir espuma.

Quando o sabão é colocado em demasia, produz excesso de espuma, prejudicando o processo de lavagem, pois:

- diminui a concentração da solução;
- reduz o nível da água e a velocidade da queda da roupa, prejudicando a ação mecânica;
- dificulta o enxágue;
- extravasa na máquina, espalhando-se pela área e contaminando o local;
- causa problemas na turbina e posteriormente na calandra.

b)Alvejamento - é o efeito da ação de branqueadores químicos (cloro e oxigênio), associados ao calor e ou à luz.

O alvejamento é uma operação complementar da lavagem, e nunca um substitutivo da mesma. É aplicado apenas em roupas brancas.

Os alvejantes químicos mais eficientes são os que contém cloro, preferencialmente, com apresentação em pó, que usados em dosagens adequadas oferecem as seguintes vantagens sobre as soluções:

- concentração segura e uniforme, pela liberação lenta, favorecendo o alvejamento e bactericida;
- maior estabilidade do produto;
- maior facilidade e segurança no manuseio e estocagem do produto.

O alvejamento deve ser adicionado no último ensaboamento ou na primeira enxaguadura, para evitar que o efeito do cloro seja diminuído pela presença de matéria orgânica.

O cloro contido no produto é mais facilmente liberado em pH baixo. Para não danificar o tecido, utiliza-se 10< pH < 11.

Para o alvejamento por meio de oxigênio, pode-se utilizar diretamente á água oxigenada ou perborato de sódio, que libera água oxigenada em temperatura acima de 80º C, sem danificar o tecido. O único inconveniente do perborato de sódio é o seu custo elevado.

Existem ainda outros branqueadores ou alvejantes ópticos que podem ser encontrados na composição de detergentes, como por exemplo o anil, que produz mais efeito se adicionado puro à água da última enxaguadura ou na composição do acidulante.

Os alvejantes ópticos são assim chamados por conferirem uma ilusão de brancura, mascarando o amarelado adquirido pelo tecido.

c)Acidulação - consiste em adicionar um produto ácido, em geral à base de ácido acético, na última enxaguadura, para baixar o pH e neutralizar os resíduos alcalinos da roupa. A acidulação traz as seguintes vantagens ao processo:

- diminui os enxagues;
- elimina o cloro residual dos alvejantes, firmando o alvejamento;
- evita amarelar a roupa na secagem e calandragem;
- favorece o amaciamento das fibras do tecido;
- reduz os danos químicos à roupa;
- favorece o poder de desinfecção;
- produz economia de água, tempo e energia.

Para se determinar com segurança a fórmula ou a quantidade de acidulante a ser adicionada, deve-se controlar periodicamente o pH da água que chega à lavanderia.

d)Amaciamento - é uma operação que consiste em adicionar, na última enxaguadura de determinados tecidos, um produto que contém glicerina em sua composição e produz o amolecimento ou elasticidade das fibras, tornando o tecido suave e macio.

O amaciante produz os seguintes efeitos:

- reduz o atrito da fibra do tecido na máquina;
- facilita a secagem e a passagem;
- evita o enrugamento do tecido na calandra;
- auxilia o poder bacteriostático;
- reaviva as cores do tecido;
- melhora o acabamento;
- evita o desgaste precoce da roupa.

e)Desinfecção - é um processo de destruição de todas as formas vegetativas existentes em superfícies inertes e meios líquidos, mediante a aplicação de agentes químicos e físicos.

A eficiência do ciclo de lavagem, não está apenas na eliminação da sujeira, mas também na destruição do grande número de microrganismos presentes na roupa.

Em presença de matéria orgânica como sangue, fezes ou pus, os germes patogênicos podem sobreviver semanas e até meses, podendo provocar infecções cruzadas.

Pesquisas realizadas com o processo de lavagem de roupa demonstraram que nenhum ciclo de lavagem elimina as formas esporuladas das bactérias e que apenas duas maneiras podem destruir com segurança as formas vegetativas de microrganismos patogênicos:

- a termo-desinfecção
- a cloro-desinfecção

Pela termo-desinfecção, a lavagem se torna eficaz na destruição dos micro-organismos, se houver equilíbrio entre a temperatura e o tempo de aplicação. Para desinfecção completa deve-se usar a temperatura de 85 a 95 º C, durante 15 minutos.

A temperatura elevada aumenta a ação dos produtos, mas pode ocasionar danificação aos tecidos, devendo ser usada com cautela.

Pela cloro-desinfecção, é possível a eliminação das bactérias patogênicas presentes na roupa. Os componentes clorados devem ser usados com cuidado, porque podem deteriorar as fibras do tecido (o algodão transforma em oxicelulose e as fibras animais são consideravelmente danificadas).

As soluções cloradas devem der aplicadas de 5 a 10 minutos (em média 7 minutos), à temperatura máxima de 35º C e um pH mínimo de 9, a fim de diminuir a possibilidade de desgaste químico.

Em temperaturas acima de 35º C, cada aumento de 10º C duplica o desgaste químico da roupa.

Na lavanderia, particularmente, sujeita a transmitir infecções, como local receptor e distribuidor de germes, torna-se obrigatório que sejam rigorosamente observadas todas as medidas destinadas ao controle da contaminação.

 

Remoção de manchas:

Após a lavagem, ao selecionar a roupa para as operações seguintes, podem-se verificar em algumas peças manchas de várias origens: ferrugem, tinta de escrever, gorduras, mofo, resíduo de produtos, iodo, mercúrio, violeta de genciana, nitrato de prata, argirol, nódoa de frutas e outros.

Certas manchas são removidas com a aplicação de um único tipo de removedor, já outras exigem a aplicação de dois ou mais removedores:

• Óleo ou gordura - são removidas por amido, talco ou giz, por absorção que completa a ação do solvente. Espalha-se o pó sobre a mancha, antes de secar, e remove com aspirador de pó ou escova. Podem ser usados outros materiais absorventes, como papel mata borrão, algodão hidrófilo ou esponja. Podem ser retiradas, ainda, com detergentes sintéticos, solventes inflamáveis (querosene, gasolina e outros) e outros não-inflamáveis (tetracloreto de bório, percloroetileno, etc).

Carvão e outros pigmentos coloridos - são removidos com detergente sintético.

• Ferrugem (amarelo-avermelhada) - são retirados com acidulantes ou removedores de ferrugem. Se não forem encontrados produtos próprios no comércio, pode-se usar solução de ácido oxálico. É importante que sejam removidos todos os traços do preparado, pois a substância é corrosiva. Usa-se também ácido acético ou limão e sal em água quente.

Sais de prata, argirol e soluções fotográficas - são removidas com uma solução de iodo a 3%. O iodo reagindo com a prata, forma o iodeto de prata. A seguir, usa-se uma solução de tiosulfato de sódio (hiposolução - 180 g/ 4 litros de água) para limpar a área manchada. Este tratamento é seguido de uma boa lavagem e enxaguadura

• Permanganato de Potássio - são removidas com solução de 1% de ácido oxálico.

• Tinta nankim ou tinta de marcar - são difíceis de remover, em geral usa-se gordura e ácido oléico alternadamente, em várias aplicações, enxaguando a gordura com solvente para limpeza a seco, repetindo esse processo quantas vezes for preciso.

Esmalte - são removidas com acetona ou álcool. A acetona destrói a seda (acetato). O álcool pode ser utilizado diluído em duas partes de água, podendo alterar a cor dos tecidos.

• Tinta esferográfica - são removidas com ácido acético.

• Café - são removidas com gelo.

• Graxa de sapato - são retiradas com removedor solvente, como o varsol, benzina ou gasolina.

• Mofo - são removidas, em tecidos brancos, com alvejantes de cloro (água de Javel), perborato de sódio ou água oxigenada. Também podem ser removidas com álcool, aplicado com cuidado, devido ao perigo de alteração de cor de tecido.

• Sangue - são removidas através de pré-lavagem com água fria, o calor fixa a mancha de origem proteica.

• Violeta de genciana - são removidas utilizando-se uma solução de 7 g de bissulfito de sódio/litro de água ou uma solução de 3 g de soda cáustica/litro de água.

 

Observações:

a) antes de usar qualquer removedor é aconselhável que se faça uma prova em um pedaço de tecido, para evitar danos possíveis.

b) O uso de solventes, bem como da maioria dos removedores de manchas, requer algumas precauções porque podem ser inflamáveis, corrosivos ou tóxicos e podem danificar os tecidos. Devem ser mantidos em frascos ou embalagens bem fechadas.

 

Processamento da roupa na área limpa:

Terminada a operação ou ciclo de lavagem, a roupa passa por um processo que consta das seguintes operações:

a)Centrifugagem - a carga da centrífuga deve ser distribuída uniformemente dentro do tambor, em pequenos montes de roupa, ajustados, em peso equilibrado, para evitar que o tambor ao girar, se afaste do eixo, no ponto mais pesado, levando ao estrago rápido do equipamento e da roupa, por torção ou repuxo.

A carga de roupa na centrífuga será coberta com um pano resistente, tipo lona, antes de se colocar a tampa, para melhor vedação e acondicionamento.

Na centrifugagem, em geral, pela eliminação da água, se reduz 60% do peso da roupa. Terminada a centrifugagem a roupa é retirada, selecionada, colocada em carrinho e encaminhada à secagem ou tratamento adequado a cada tipo.

Na seleção, consideram-se os seguintes aspectos:

- tipo de tecido (liso, felpudo, seda, algodão, poliester e lã);
- tipo de roupa (lençóis, toalhas, campos, roupa de vestir, incluindo uniformes e outros);
- qualidade de limpeza (manchas, resíduos de produtos e outros).

A roupa destinada à secadora é colocada em carrinho ou cesto próprio. A que se destina à calandra é aberta e colocada em mesa-carrinho para facilitar a sua operação.

A roupa selecionada é distribuída para secagem na seguinte proporção: 70% para calandragem, 25% para a secadora e 5% para a prensagem ou passagem a ferro.

b)Calandragem - é a operação que seca e passa ao mesmo tempo as peças de roupa lisa (lençóis, colchas leves e campos). Após aquecimento, a calandra deve ser operada continuamente, em determinado período, para evitar desperdício de energia.

São necessários dois operadores para colocar a roupa molhada e dois para retirar e dobrar a roupa seca ao mesmo tempo.

Ao se retirar a roupa, faz-se uma seleção das peças danificadas, que deverão se encaminhadas à costura para reparo ou baixa.

c)Secagem em secadora - roupas como colchas pesadas, tecido felpudo, roupa de vestir (adultos e crianças), cobertores, peças pequenas como máscaras, botas (pro-pés), gorros, compressas e outras, são secadas na secadora.

Depois de secar, a roupa é retirada da secadora e colocada em carros-cestos apropriados, sendo selecionada, dobrada e encaminhada à rouparia para repouso. Na seleção, a roupa danificada vai para a costuraria para conserto ou baixa.

d) Prensagem - Uniformes e outras peças não passíveis de serem colocadas em calandra, ou que tenham detalhes como pregueado e vincos, são passadas na prensa. Após a prensagem, são devidamente guardadas na rouparia, de preferência em porta-cabides rolantes.

e) Passagem a ferro - usada apenas eventualmente ou para melhorar o acabamento da roupa pessoal. Seu uso é pouco econômico, sob o ponto de vista de gasto de tempo, energia elétrica e física.

Processamento na rouparia:

A rouparia é um elemento da área física, complementar à área limpa, e centraliza o movimento de toda roupa do hospital. A centralização em um único local permite um controle eficiente da roupa limpa, do estoque e sua distribuição adequada, em quantidade e qualidade, às diversas unidades do hospital. É na rouparia que se faz a estocagem (repouso) da roupa, distribuição e costura, incluindo conserto, baixa e reaproveitamento.

a) Estocagem - mantém para reposição e emergência, tanto roupa em rotatividade como em estoque de reserva.

b)Distribuição de roupa limpa - cada unidade recebe 1 ½ (uma e meia) a 2 (duas) mudas para cada leito, por dia, dependendo do horário de atendimento da rouparia. Uma das mudas fica no leito e uma ou meia muda fica na estante ou carro-prateleira, na unidade de enfermagem, como estoque de reserva para apenas um dia.

Esse estoque de reserva deve constar em uma relação ou lista de roupa, protegida com capa plástica e afixada ou dependurada no carro ou prateleira, na unidade de internação. Para cada tipo de roupa deve existir uma marca lateral, no carro ou na prateleira, indicando a altura da pilha necessária e permitindo visualizar rapidamente qualquer falta de artigo. Durante os plantões da manhã e da tarde, a reserva é complementada mediante a requisição da roupa necessária, verificada nas prateleiras.

Um outro sistema de distribuição de roupa para as unidades é o chamado troca de cota ou troca de carro. Neste sistema, diariamente, a rouparia entrega um carro contendo a cota fixa de roupa de cada unidade e retira o carro do dia anterior, esteja ele vazio ou não. Em qualquer sistema de distribuição, a reserva de roupa deve ser restrita a cada plantão.

A maior parte de troca de roupa, na unidade de internação, ocorre nas primeiras horas da manhã, portanto, a entrega incerta ou impontual prejudica consideravelmente o trabalho da enfermagem.

d)Costura - as peças de roupa danificadas, aproveitáveis, são reparadas e recolocadas em uso. O conserto precoce amplia a vida útil da roupa.

As peças danificadas não aproveitáveis recebem baixa no estoque, porém algumas podem ser transformadas em outras peças úteis, como por exemplo uma toalha estragada que pode ser transformada em luvas de banho, um lençol de adulto em lençol de criança, ou outras. Após o conserto, a roupa volta a ser lavada.

 

6 Administração:

A administração da lavanderia hospitalar visa a contribuir para a segurança e bem-estar do paciente e do servidor da área e a otimização do padrão do hospital.

A administração compreende as fases de planejamento, organização, coordenação, direção ou comando e controle.

 

Organização:

A fase de organização da lavanderia pressupõe, sempre, um planejamento anterior (descrito em capítulo específico).

Ao se organizar uma lavanderia hospitalar, todo o seu funcionamento deve estar descrito em Manual de Orientação.

Esse manual deve conter a especificação de cada atividade, a estrutura hierárquica, normas e rotinas, mostrando claramente a organização e execução do trabalho.

As funções desempenhadas pelo servidor da lavanderia devem constar do regulamento do hospital.

A estrutura administrativa da lavanderia está representada no seu organograma (figura 4). A lavanderia deve estar subordinada à administração do hospital, fazendo parte dos serviços de apoio, também chamados serviços gerais.

Em um hospital pequeno, o chefe da lavanderia está diretamente subordinado ao Diretor Administrativo; nos hospitais maiores, há um nível hierárquico intermediário nas direções dos serviços de apoio.

 

 

O organograma do serviço de lavanderia reflete a organização, comando, subordinação e distribuição de atividades dentro dos setores ou áreas.

Os setores ou áreas são os seguintes:

- Área suja, área limpa e rouparia, que compreendem as seguintes atividades:

 

 

Coordenação:

A coordenação única da lavanderia possibilita a obtenção de um funcionamento harmonioso e uma produção eficiente.

 

Direção:

Nesta fase administrativa, os recursos são gerenciados e dinamizados visando o efetivo funcionamento do serviço de lavanderia. A direção e coordenação são geralmente exercidas pela mesma pessoa.

As funções administrativas da lavanderia podem ser sintetizadas na previsão, higienização, conservação e fornecimento de roupa à todas as unidades do hospital, em perfeitas condições de uso.

Essas funções devem estar integradas sob uma única chefia administrativa, com plena autoridade em todas as fases do processamento da roupa, desde a coleta até a sua redistribuição. A chefia única possibilita um controle eficiente da roupa que circula no hospital, do material, dos métodos de trabalho e do desempenho do pessoal envolvido no processo.

A descrição das funções define os deveres de cada servidor, favorecendo a distribuição de tarefas e permitindo a racionalização do trabalho.

A execução correta de cada tarefa exige uma rotina técnica, escrita, para cada servidor, descrevendo cada passo em seqüência exata, incluindo, quando necessário, especificações referentes às máquinas, a produção e métodos de trabalho. Além dessas rotinas relacionadas com o processamento da roupa, existem as rotinas administrativas para facilitar o entrosamento da unidade de lavanderia com os demais serviços do hospital, como rotinas de requisições ao almoxarifado, de revisão e manutenção de equipamentos, rotinas de horas extras, e outras.

 

Controle:

O efetivo controle administrativo proporciona o uso integral dos recursos para a obtenção dos objetivos e metas programadas, a custos operacionais adequados.

Os mecanismos de controle mais usados na lavanderia são a supervisão e a avaliação.

a)Supervisão - a supervisão na lavanderia, realizada em caráter de permanente observação e orientação do pessoal, contribui para o desenvolvimento deste e conseqüente eficácia do serviço.

A supervisão sistemática possibilita a detecção precoce de problemas, que constituem obstáculos ao desenvolvimento normal das atividades, e estuda os meios de solucioná-los. Favorece a manutenção preventiva do equipamento, o controle de gastos, a prevenção de acidentes, o controle da produtividade e o inter-relacionamento dos diversos setores de trabalho.

b)Avaliação - mede a eficácia, adequação e eficiência do serviço, comprova o alcance dos objetivos e metas e orienta o emprego de medidas para a correção de desvios.

A avaliação contínua permite aferir ou medir, com exatidão, os resultados obtidos em termo de:

1. Produtividade do sistema empregado, através de estatísticas de produtividade diária e mensal.

2. Custos do processamento e utilização da roupa mediante estatísticas de gastos (produtos, roupas, horas de trabalho, energia elétrica, água, desgaste e manutenção do equipamento).

A comparação da estatística de gastos com a de produtividade permite avaliar os custos operacionais e a eficácia da lavanderia.

3. Qualidade do processamento da roupa por meio de testes específicos:

a) teste bacteriológico do meio ambiente e da roupa limpa, nos seguintes casos:

- quando há aumento da ocorrência de infecção hospitalar ou internação de pacientes com doenças transmissíveis que exijam isolamento;

- quando da adoção de técnicas e produtos novos;

- comprovar, mensalmente, a desinfecção dos carros de transporte de roupa suja e limpa;

- quando se precise verificar a eficiência das soluções desinfetantes utilizadas.

b) testes de presença de resíduos, periódico, para detectar resíduos de sabão, acidulante, cloro e outros, na roupa limpa, enquanto molhada. A freqüência do retorno de roupas com manchas ou resíduos é um indicador da qualidade do processo de lavagem da roupa;

c) teste de pH de produtos (novos) e da água;

d) teste de qualidade da água.

 

7 Pessoal:

O pessoal representa cerca de 60% dos custos da lavanderia.

Para que o desempenho satisfatório do trabalho, todo pessoal da lavanderia deve ter um nível de instrução básica que lhe permita interpretar e executar perfeitamente as rotinas, técnicas e controle das máquinas, bem como fazer registros precisos, considerando sua importância para a análise dos resultados.

Hierarquicamente, a primeira função na administração de pessoal é representada pela chefia. Os requisitos necessários ao chefe da lavanderia são:

- ter formação educacional de segundo grau completo e, se possível, superior (engenheiro mecânico, de produção ou químico; bacteriologista; enfermeiro ou técnico em administração)

- ter conhecimento e experiência específica no ramo e recurso especializado em lavanderia, se possível;

- capacidade de liderança e administração;

- conhecimentos básicos de química, física, bacteriologia e segurança do trabalho.

É conveniente que a Direção do hospital estabeleça a formação de uma comissão de lavanderia, presidida por um representante da administração. Devem fazer parte da mesma, além do chefe da lavanderia, a enfermeira chefe do hospital, o chefe do departamento de compras e o chefe do serviço de limpeza.

À comissão compete:

- assessorar o chefe da lavanderia no entrosamento com o restante do hospital;

- estudar e determinar os horários mais apropriados para a coleta e distribuição da roupa;

- analisar e propor a padronização da roupa, produtos, técnicas e procedimentos;

- colaborar no estabelecimento de cotas de roupas para cada unidade, no controle de estoques e no controle de infecções decorrentes da contaminação da roupa.;

- assessorar na administração do pessoal da lavanderia.

Na lavanderia de um hospital de pequeno porte (até 50 leitos), a equipe é menor e mais simplificada, constituída de um chefe e três ou quatro operadores.

Em uma lavanderia de grande porte, como no exemplo do organograma (figura 4), o trabalho é mais complexo, cabendo a diversificação da equipe, conforme as necessidades, por exemplo, de um chefe da lavanderia e encarregados de setores, assim distribuídos:

- encarregado da área suja;
- encarregado da área limpa ou setor de acabamento;
- encarregado da rouparia.

Cada setor tem um responsável de atividades, como, por exemplo, na área suja onde há um responsável pela coleta, um pela separação e pesagem e outro pela lavagem.

Nas lavanderias de grande porte, em geral, há um intermediário entre o chefe e os encarregados de setores, denominado encarregado da lavanderia.

 

Atribuições do pessoal conforme função ou encargo:

a) Atribuições do chefe e ou encarregado da lavanderia:

- prever pessoal suficiente para atividades da lavanderia;
- entrevistar e selecionar os candidatos para o trabalho na lavanderia;
- treinar o servidor na execução das tarefas, métodos e rotinas do trabalho;
- elaborar escalas de serviço e diária e de férias de pessoal;
- distribuir e controlar a execução das tarefas do pessoal;
- observar a freqüência dos servidores, alterando a distribuição de tarefas, se necessário;
- supervisionar diariamente o serviço e a execução das tarefas, avaliando o desempenho do servidor;

- manter entrosamento com os setores da lavanderia e com as demais unidades do hospital;
- manter-se atualizado e atualizar o pessoal sobre as técnicas, funcionamento das máquinas e uso de produtos;
- fazer reuniões mensais, sempre que necessário, com o pessoal da lavanderia;
- participar de reuniões dos diversos serviços do hospital, para discutir assuntos de interesse geral e específicos;
- fazer previsão de toda a roupa do hospital e orientar a sua aquisição, de acordo com os padrões estabelecidos;
- opinar na compra de determinados tecidos e produtos;
- requisitar roupa e todo material necessário para o serviço;

- zelar pelo uso correto, manutenção, limpeza e reparo do equipamento, materiais e do ambiente;
- fazer testes periódicos de produtos usados na lavanderia;
- fazer levantamento periódico, de preferência trimestral, de toda a roupa do hospital, de comum acordo com a enfermagem;
- controlar o consumo de água, energia e vapor;
- manter rigoroso controle de roupa limpa e providenciar reparo ou reposição de peças estragadas;

- manter rigoroso controle do material de consumo;
- visitar a rouparia das unidades de internação, pelo menos uma vez por semana;
- elaborar e testar fórmula ou técnicas necessárias para a lavagem da roupa;
- participar, com os demais integrantes da comissão de lavanderia, na padronização da roupa;
- comunicar à enfermagem e outros, qualquer eventualidade no processamento da roupa que possa acarretar descontinuidade de trabalho nas diversas unidades;

- providenciar testes bacteriológicos nas diversas áreas da lavanderia, inclusive nos carros de transporte da roupa;
- fornecer, mensalmente, dados das atividades realizadas, para fins estatísticos;
- fornecer, ao chefe imediato, relatório periódico das atividades realizadas;
- cumprir e fazer cumprir o regulamento do hospital;
- cumprir e fazer cumprir as ordens superiores;
- comunicar quaisquer irregularidades ao chefe imediato.

 

b) Atribuições do auxiliar de administração (Secretário):

- datilografar todo o expediente do serviço que tenha de ser assinado pelo chefe;
- datilografar a escala de serviços e férias;
- datilografar e encaminhar relatórios e dados estatísticos;
- datilografar as instruções sobre o manejo de cada máquina, protegê-las com plásticos e mantê-las em local acessível;
- datilografar as atribuições do pessoal, rotinas e técnicas, protegê-las com plásticos e mantê-las em local acessível à consulta de todos os servidores;
- organizar arquivo e arquivar os documentos;
- manter atualizadas as fichas dos servidores;
- prover formulários de controle e distribuição de roupa limpa para as diversas unidades;
- fazer requisição de material, para suprir as necessidades da lavanderia;

- receber, conferir e guardar o material requisitado;
- registrar, em mapa diário, para fins estatísticos, as atividades realizadas;
- encaminhar processos e outros;
- solicitar, sempre que necessário, a manutenção e reparo dos equipamentos;
- cumprir ordens superiores;
- cumprir o regulamento do hospital.

 

c) Atribuições do encarregado do setor ou área suja:

- distribuir e controlar as tarefas do pessoal da área;
- reunir e recolher a roupa suja de todas as unidades do hospital, em horários preestabelecidos;
- verificar a classificação e identificação dos sacos de roupa, conforme o grau de sujidade e as normas estabelecidas;
- observar a execução das tarefas e técnicas utilizadas nas operações do setor (coleta, separação ou triagem, pesagem e lavagem);
- cooperar com o chefe imediato na elaboração de fórmulas e métodos adequados de lavagem;
- observar o uso de indumentária e outras medidas de proteção pessoal e de segurança do trabalho;

- zelar pelo uso correto, manutenção e limpeza do equipamento (balança, carros de coleta, lavadoras), dos produtos e do ambiente;
- fazer a desinfecção da área, após cada operação;
- manter registros do peso da roupa, consumo de produtos, água e energia, para informações ao centro de custos;
- cumprir e fazer cumprir o regulamento do hospital;
- cumprir e fazer cumprir as determinações superiores;
- zelar pelo cumprimento das rotinas e técnicas do setor;
- substituir, eventualmente, o encarregado de outro setor da lavanderia;

 

d) Atribuições do encarregado da área limpa ou setor de acabamento:

- distribuir e controlar as tarefas do pessoal do setor;
- verificar a roupa lavada, visando detectar problemas no processo de lavagem e contribuir para o aperfeiçoamento de fórmulas e técnicas empregadas, evitando repetição do processo e desgaste precoce da roupa;
- providenciar testes de presença de resíduos na roupa limpa molhada (sabão, acidulante, cloro e outros);
- observar a correta execução das atividades do setor, quais sejam: centrifugagem, calandragem, secagem, passagem e dobragem;
- zelar pela aparência, limpeza, manutenção e conservação do equipamento, da roupa e do ambiente;
- manter-se atualizado e cooperar para a atualização do pessoal do setor;

- manter entrosamento com o pessoal do setor, dos demais setores da lavanderia e outros serviços;
- encaminhar as peças danificadas ao setor de rouparia, para reparo, reposição e reaproveitamento na confecção de novas peças;
- comunicar ao superior imediato quaisquer irregularidades que posam interferir no desenvolvimento do serviço;
- cumprir e fazer cumprir o regulamento do hospital;
- cumprir e fazer cumprir as determinações superiores;
- zelar pelo cumprimento das rotinas e técnicas do setor;
- substituir, eventualmente, o encarregado de outro setor da lavanderia.

 

e) Atribuições do encarregado da rouparia:

- armazenar toda a roupa limpa, mantendo um sistema racional de guarda da roupa, inclusive do estoque nas prateleiras;
- manter o controle da roupa em uso, providenciando reparo ou reposição da roupa estragada ou desviada;
- fazer levantamento periódico, de preferência trimestral, da roupa hospitalar;
- auxiliar o chefe da lavanderia na previsão da roupa do hospital;
- requisitar, ao almoxarifado, as peças necessárias para reposição do estoque;
- preparar, de véspera, os carros de roupa para a distribuição do período da manhã;
- distribuir a roupa às unidades, mediante formulário próprio (rol), em horário preestabelecido;

- manter em repouso, na rouparia, durante 24 horas, no mínimo, a roupa recém-lavada, favorecendo sua durabilidade;
- comunicar à enfermagem quaisquer eventualidades, como causa do não atendimento às solicitações, uso inadequado de roupas nas unidades (peças cortadas, rasgadas, etc.);
- manter a rouparia devidamente limpa e em ordem;
- atender às solicitações, em caso de emergência;
- cumprir e fazer cumprir o regulamento do hospital;
- zelar pelo cumprimento das rotinas e técnicas do setor;
- cumprir e fazer cumprir as determinações superiores;
- substituir, eventualmente, o encarregado de outro setor da lavanderia;

 

Administração de pessoal:

As funções administrativas relacionadas ao pessoal, são: recrutamento e seleção; treinamento; direção e controle, que inclui a supervisão e a avaliação.

a) Recrutamento e seleção - é importante considerar a saúde, a capacitação e ou experiência anterior do candidato, a preferência pelo tipo de trabalho, as condições de relações humanas e a escolaridade compatível com as funções a serem desempenhadas.

b) Treinamento - para o bom desempenho na lavanderia, o servidor recém-admitido deve receber um treinamento inicial, mesmo que disponha de preparo prévio, ou curso específico ou alguma experiência na área.

O conteúdo do treinamento, além de prever os aspectos técnicos, específicos, funcionais e operacionais, deve ainda conter:

- noções básicas sobre contaminação e controle de infecção;
- conhecimento das diversas áreas do serviço de lavanderia ( barreiras de contaminação, separação dos circuitos de ar) e do hospital como um todo;
- noções de funcionamento das máquinas e instalações em geral;
- noções sobre higiene e segurança do trabalho, incluindo a prevenção de acidentes;
- noções sobre a elaboração de fórmulas eficientes de lavagem;
- noções gerais sobre o funcionamento da lavanderia;
- orientação profissional, incluindo formação de atitudes éticas e de responsabilidade para com o serviço, relacionamento com os colegas, superiores e outros;
- subsídios que estimulem o interesse pela observação crítica e inovação de métodos e técnicas que possam melhorar o trabalho.

O objetivo do treinamento é capacitar cada servidor para a execução eficiente de suas tarefas, fazendo com que possa atuar com segurança em qualquer setor da lavanderia.

Observação: em caso de lavanderia que serve a outros estabelecimentos da rede, o chefe ou encarregado deve também treinar o pessoal de coleta e transporte da roupa.

Além do treinamento inicial para recém admitidos, deve-se também programar a “Educação em serviço” para os servidores em geral, oferecendo oportunidades de atualização e maior participação no desenvolvimento do serviço como um todo.

c) Direção - para a direção de pessoal, é necessário que o chefe tenha capacidade de liderança, bom inter-relacionamento funcional e saiba explorar as necessidades de estima, segurança e autorrealização de cada subordinado, dirigindo-os de modo a que sintam que estão cooperando para eficiência do serviço e que participam efetivamente do atendimento dos pacientes. Pode ser adotado, ainda, um sistema de incentivos funcionais, o qual deve incluir a valorização do trabalho e do servidor como pessoa. Esses incentivos vão desde o estabelecimento de critérios de avaliação e progressão funcional; gratificações financeiras ( por hora-extra, função, tempo de serviço, assiduidade e outras); folga em dia útil para os servidores não faltosos e mais interessados no trabalho; elogio em folha por bons serviços prestados; serviço médico gratuito; seguro coletivo; alimentação; até uniformes e medicamentos fornecidos ou facilitados pelo hospital. Esses incentivos, e outros que poderão ser criados, quando manobrados com equidade e justiça, dão ótimos resultados para criar um clima de satisfação no trabalho e consequente melhoria da produtividade.

d) Controle - é uma das mais importantes e difíceis funções da administração de pessoal, a qual exige habilidade e qualidade de percepção e sensibilidade por parte de quem a realiza. É uma função crítica do processo administrativo. Os instrumentos mais freqüentemente utilizados são a supervisão e a avaliação:

• Supervisão - deve funcionar como um sistema educativo e de ajuda ao crescimento do servidor. O resultado da supervisão deve ser registrado em fichas individuais, para cada servidor. Os dados a serem registrados são:

- identificação do servidor;
- horário de trabalho;
- salário;
- tempo de serviço;
- assiduidade;
- escolaridade;
- estado de saúde e capacidade para o trabalho.

• Avaliação - existem vários mecanismos para avaliar o desempenho do servidor. Dentre estes, o registro em " cartão de produção "; após cada hora ou jornada de trabalho, que permite a comparação com a produtividade dos demais servidores ou com a dos " tempos-padrões", e ainda possibilita:

- verificar precocemente problemas no fluxo operacional e promover medidas para saná-los;
- incentivar o aumento da produtividade;
- definir o "índice de eficiência" , isto é, a comparação entre metas alcançadas e gastos dispendidos.

e)Previsão de pessoal - o número de servidores ou o quadro de pessoal da lavanderia depende do equipamento, instalações e métodos de controle do serviço. Pode haver economia de mão-de-obra através da instalação de equipamento mais produtivo, de suprimento de água, vapor e energia elétrica em qualidade e quantidade necessárias e adequado abastecimento de material em geral.

Como não temos uma fórmula específica para o cálculo do pessoal da lavanderia, é necessário considerar a produção horária por funcionário e por tarefa específica, o que denominamos de tempo-padrão ou padrão-hora..

A distribuição da atividades específicas, considerando o padrão-hora por funcionário, permite determinar o número aproximado de servidores necessários.

Exemplo:

- Hospital geral que lava 150 kg de roupa por hora:

• 1 funcionário, separa 125 kg/hora e com auxilio de outro servidor, separa 200 kg/hora.
• 1 funcionário controla 2 máquinas manuais, simultaneamente, ou 4 lavadoras automáticas.
• 1 a 2 funcionários para colocação da roupa molhada e 2 para retirada da roupa seca da calandra. Dependendo do tamanho, quantidade, revestimento e temperatura adequada das calhas (15 a 17º C), 1 funcionário produz até 150 kg/hora. - 2 funcionários para cada 150 kg de roupa por hora na centrífuga.

• 1 funcionário dobra, em média, 60 kg de roupa por hora, aproximadamente 250 peças.
• 2 funcionários na rouparia, para arrumação da roupa e composição das cotas a serem distribuídas.

O número de funcionários necessários para a coleta e distribuição da roupa depende do sistema usado para o transporte da roupa.

Considera-se ainda como parâmetros para o cálculo de pessoal na lavanderia:

- a produção horária de 60 kg por funcionário

- 15% do número de leitos do hospital corresponde aproximadamente ao quadro de pessoal necessário à lavanderia. Exemplo:

- Num hospital de 200 leitos, a lavanderia deverá ter aproximadamente 30 funcionários. A fim de se obter um cálculo do quadro completo é preciso acrescentar, após a determinação do pessoal necessário para cada setor:

- uma chefia (encarregado + supervisores) para cada 10 funcionários;

- um substituto de férias para cada 12 funcionários. Para o dimensionamento do pessoal, é importante observar que os horários de trabalho podem ser escalonados para se evitar mão-de-obra ociosa e permitir um melhor entrosamento entre as diversas fases do processamento da roupa.

 

8 Administração de Material:

O material representa o apoio logístico necessário ao bom funcionamento do serviço. A administração de material compreende uma série de funções administrativas, destacando-se, na lavanderia as seguintes: previsão, provisão e controle.

a)Previsão - ao se prever o material para a lavanderia, deve-se fazer um plano do que é necessário e um estudo do que é oferecido pelos fornecedores, para se decidir pelo mais adequado, conveniente e menos oneroso.

Recomenda-se a padronização dos materiais, principalmente da roupa e dos produtos. É importante ressaltar que existe uma correlação entre o material e os procedimentos adotados.

A previsão do material deve ser realizada sistematicamente, em períodos regulares (trimestrais, semestrais ou anuais), para assegurar o abastecimento da lavanderia.

b) Provisão - os materiais necessários à lavanderia devem ser solicitados ao almoxarifado em períodos preestabelecidos, mediante requisições em formulários próprios.

c) Controle - o material pode ser controlado por meio de fichas de entrada e saída, boletins estatísticos de gastos e produtividade, supervisão, auditoria e levantamentos periódicos. A marcação de roupa com a identificação do hospital é também um método de controle, oferecendo informações e desencorajando o desvio de peças.

 

9 Manutenção, Segurança e Higiene do Trabalho:

Cada indivíduo tem obrigação de zelar pela saúde, bem-estar, segurança própria e de seus semelhantes. É necessário que se observem certos princípios para evitar enfermidades e acidentes, sendo imprescindível que as pessoas envolvidas sejam protegidas contra o risco de contaminação e acidentes.

No caso da lavanderia, é imprescindível que as pessoas envolvidas no processamento da roupa, bem como aquelas que dela farão uso, sejam protegidas contra o risco de contaminação e acidentes.

 

Manutenção:

A manutenção compreende cuidados técnicos indispensáveis ao funcionamento regular e permanente de motores, máquinas e instalações e engloba tanto medidas preventivas como as corretivas.

a)Manutenção preventiva - são medidas de controle, periódicas, compreendendo, vistorias, ajustes dos equipamentos e instalações, lubrificação, lavagem, pintura e limpeza. Muitas medidas de manutenção preventiva têm seu início no próprio projeto de instalação da lavanderia. Assim, devem também ser considerados o abastecimento de vapor e água, o funcionamento das caldeiras e a lavanderia propriamente dita, bem como o destino adequado do efluente, evitando transbordamento e contaminação.

A canalização deve estar completamente livre e pintada em cores convencionais, ou com símbolos adequados para facilitar a manutenção e aumentar a segurança.

O uso de sinalização, cores e quadros de aviso com instruções e cuidados na manipulação de equipamentos e instalações são essenciais à segurança do usuário e da maquinaria. Todas as linhas de vapor e água quente devem estar cuidadosamente isoladas, para proteção do pessoal, diminuição dos custos operacionais e redução do calor transmitido ao meio ambiente. É necessário, também, evitar longas distâncias de percurso das canalizações, que implicam em maior perda de carga.

As impurezas como minerais, matéria orgânica e outras, causam corrosão, incrustação ou sedimentação, reduzindo a vazão na tubulação, assim como seu rendimento, e influindo nos custos.

As tubulações do sistema elétrico, hidráulico e mecânico, necessárias ao abastecimento da lavanderia, nunca deverão ser embutidas, pois devem correr em forros ou pisos falsos, desembocando em poços de visitas para facilitar a sua manutenção e ou alterações. A separação física entre as áreas suja e limpa, o sistema de ventilação rigorosamente controlado, o não cruzamento entre material limpo e sujo, são medidas preventivas que começam na própria elaboração do projeto arquitetônico.

b)Manutenção corretiva - é preciso considerar as operações de reparo e reposição que são feitas no próprio local e outras que demandem remoção do equipamento.

Na disposição dos equipamentos e instalações, deve-se prever espaços e condições que facilitem a manutenção dos mesmos, assim como o dimensionamento das circulações e acessos.

 

 

Segurança e higiene do trabalho:

 

A segurança e higiene do trabalho, na lavanderia, se estende ao pessoal envolvido no processamento da roupa em todo o hospital.

Entre os aspectos mais importantes, consideram-se a infecção hospitalar e contaminação; os acidentes de trabalho e as instalações de proteção contra incêndios e outros acidentes.

 

Acidentes de trabalho e sua prevenção:

Acidente de trabalho é toda ocorrência inesperada que interfira no andamento normal do trabalho e que possa resultar em lesão do trabalhador, em perda de tempo útil, em dano de materiais ou nos três casos, simultaneamente.

Os acidentes de trabalho são basicamente causados por ato inseguro do trabalhador ou pela própria condição de insegurança do trabalho.

A prevenção de acidentes é o processo ou série de providências tomadas com o objetivo de eliminar ou reduzir os riscos em qualquer situação de trabalho.

O objetivo da prevenção de acidentes é a valorização do trabalhador, elevação da produtividade, redução dos custos e melhoria de qualidade de produto ou serviço.

As empresas privadas e públicas e os órgãos governamentais, que possuam empregados regidos pela CLT, ficam obrigados a criar e manter em funcionamento uma Comissão Interna de Prevenção de Acidentes - CIPA, cujo como objetivo é observar e relatar as condições de riscos nos ambientes de trabalho, solicitando ao empregador as medidas necessárias para reduzir e até eliminar os riscos existentes, assim como orientar os funcionários quanto a prevenção de acidentes, conforme a Lei nº 6514, de 22.12.77 e a NR-4, do Ministério do trabalho (Portaria nº 33, de 27.10.83).

 

Ergonometria:

O projeto do equipamento influi no conforto, segurança e rendimento do trabalho. Carros ou equipamentos muito baixos ou altos causam fadiga e diminuem o rendimento do trabalho, além de propiciar o surgimento de problemas de saúde.

O dimensionamento do equipamento e a distribuição dos esforços devem ser previstos de forma a poupar o operador.

Os carros, para serem funcionais, não podem ter sua base mais baixa do que a altura do joelho do operador, e nem altura superior a 80 cm.

Os equipamentos de proteção individual ( EPI ) são formados por máscaras, gorros, botas, luvas e roupas especiais, que embora não eliminem o risco, o reduzem sensivelmente.

A eficiência e eficácia dos meios de proteção individual estão condicionadas à adequação do equipamento de proteção do servidor.

 

Condições ambientais:

As condições ambientai têm grande influência na prevenção de acidentes, já que compreendem medidas de proteção coletiva.

A alta temperatura, umidade, excesso ou escassez de luminosidade, ruídos e vibrações, em ambientes como os da lavanderia, podem causar tontura, mal estar, dor de cabeça, fadiga e outros.

Este aspecto deve ser considerado tanto para o pessoal da lavanderia como para os ambientes contíguos ou próximos à mesma.

O controle e uso adequado da temperatura, umidade, luminosidade, insolação, ventos dominantes e renovação do ar, contribuem para o conforto dos servidores.

O projeto arquitetônico adotado, a orientação geográfica conveniente e o uso de materiais apropriados podem melhorar o conforto ambiental.

A iluminação e ventilação devem ser, de preferência, naturais.

A lavanderia deve ter, para a sua iluminação artificial, lâmpadas fluorescentes, que, bem distribuídas, não cansam a vista e produzem o mínimo de sombra.

A intensidade da iluminação depende de cada ambiente. Assim, dentro da lavanderia, a seção de costura requer maior luminosidade do que as demais.

A lavanderia é uma área que provoca ruído e trepidação. Dessa forma, a sua implantação deve ser prevista em área fora do corpo principal do hospital, porém interligada com o mesmo.

A lavanderia também gera calor e vapor, em virtude dos quais devem ser previstos exaustores, de forma a reduzir o aquecimento do ambiente.

 

Materiais de acabamento e detalhes do projeto arquitetônico:

Muitos detalhes de acabamento e materiais concorrem para tornar o trabalho mais eficiente, fácil, seguro e também agradável. O piso, em todas as áreas da lavanderia, deve liso, resistente à água e isento de desenhos e ranhuras que dificultem a limpeza. A superfície não pode ser escorregadia e deve ter uma queda adequada em direção às canaletas, para facilitar o escoamento das águas servidas e evitar a contaminação.

Os ralos e grelhas, que cobrem as canaletas do efluente das lavadoras e centrífugas, devem ser colocados de tal forma que não haja perigo de tropeços acidentes ou dificuldades para passagem dos carros. Detalhes de fixação das máquinas, ao piso, poderão diminuir a transmissão das vibrações. As paredes, tetos e portas de superfície lisa, clara e lavável, livre de juntas, cantos e saliências desnecessárias, que venham a dificultar a limpeza e a manutenção adequada do ambiente.

As portas devem ser revestidas de material ou tintas laváveis, dispondo de visores. Devem ser previstos, sempre que possível, painéis de vidro nas paredes internas da lavanderia, de modo a permitir boa visualização entre as áreas, assim como melhorar a iluminação ambiental.

Tendo-se em vista a umidade do ambiente, a vibração e o barulho emitidos pelas máquinas, e sendo a lavanderia um local de trabalho que necessita de luz e higiene, o teto deve ser claro e absorvente, a fim de melhor difundir a luz, e deve ter tratamento acústico. A altura do pé-direito também deve ser considerada, a fim de facilitar a instalação e manutenção do equipamento e a colocação de instalações especiais. As tomadas para os equipamentos necessários, nas zonas de processamento, devem ser blindadas e colocadas a 1,50 m do piso.

Os interruptores e aparelhos de iluminação devem ser de material não corrosivo. Os aparelhos de iluminação devem ter uma superfície externa lisa e de fácil limpeza. O depósito de roupa usada das diversas unidades deve ter os mesmos materiais de acabamento de construção e cuidados recomendados para o local de separação da roupa suja na lavanderia. Deve possuir, ainda, torneira para a limpeza e desinfecção do ambiente. Não deve haver comunicação desse recinto com as áreas limpas.

 

Equipamentos e instalações de proteção contra incêndio:

É preciso prever extintores de incêndio em número suficiente e do tipo adequado para todas as áreas da lavanderia. Na rouparia e no local de separação, podem ser usados extintores de espuma. Perto das lavadoras e na área de acabamento, precisa haver extintores de CO2, devido ao equipamento elétrico. Para a proteção contra incêndios, devem ser observadas as legislações do Ministério da Saúde, Associação Brasileira de Normas Técnicas (ABNT), do Ministério do Trabalho e do Corpo de Bombeiros local.

 

Instalações especiais de segurança:

Além das chaves magnéticas, todos os motores e máquinas deverão estar ligados à terra, para evitar acidentes, em caso de curto circuito ou choques causados pela energia elétrica. As máquinas que trabalham com câmaras aquecidas a vapor deverão ser providas de válvula de segurança. Conforme o porte da lavanderia, deve ser previsto um ramal de telefone na sala da chefia. Em locais de elevado risco de incêndio deve ser instalado um sistema de aviso de emergência (sistema de alarme).

 

10 Controle de Infecção Hospitalar:

"Infecção hospitalar é qualquer infecção adquirida após a internação do paciente e que se manifeste durante a internação ou mesmo após a alta, quando puder ser relacionada com a hospitalização".

Todo hospital deverá manter uma Comissão de Controle de Infecção Hospitalar (CCIH), independentemente da natureza da entidade mantenedora.

A composição, atribuições e funcionamento da CCIH, estão contidas em legislação específica do Ministério da Saúde - portaria MS n º 2.616, de 12 de maio de 1.998.

O controle das infecções relacionadas com o processamento da roupa hospitalar, exige uma série de medidas perfeitamente coordenadas em todos os locais de trabalho, sendo a barreira de contaminação e o controle do fluxo de pessoas e roupas as medidas mais importantes contra as infecções. Além destas, recomendam-se as seguintes:

- a roupa suja deve ser manuseada e sacudida o menos possível, devendo ser transportada ao serviço de lavanderia em sacos resistentes e bem vedados;
- os cobertores devem ser de tecido lavável, do tipo algodão;
- a roupa suja nunca deve ser contada, portanto o rol de roupa suja deve ser definitivamente abolido;

- a roupa de isolamento deve ser conduzida à lavanderia em sacos nitidamente identificados, sendo desinfetada numa pré-lavagem;
- todas as janelas devem ser providas de tela;
- os carros de transporte de roupa suja devem ter identificação para diferenciá-los dos carros usados para o transporte de roupa limpa, a fim de se evitar uma troca acidental;
- todos os locais e carros usados no processamento devem ser diariamente lavados e desinfetados com produtos germicidas;

- as máquinas de lavar devem ser regularmente desinfetadas, térmica e quimicamente, ao final da jornada de trabalho;
- o pessoal do serviço de lavanderia deve usar uniformes lavados na própria lavanderia;
- o pessoal da área suja deve usar uniforme de cor diferente, máscara, gorro, luvas e botas (borracha). Essa indumentária deve ser de uso exclusivo deste setor;
- funcionários que apresentem foco de infecção não devem trabalhar no recinto da lavanderia;
- periodicamente, a CCIH deve providenciar exames bacteriológicos para controlar os processos de lavagem, desinfecção e limpeza das áreas de processamento e dos carros de transporte de roupas;
- as infecções no ambiente hospitalar provém de funcionários, acompanhantes, visitantes e dos próprios pacientes, portanto uma das medidas de controle é o conhecimento, pelo pessoal, da relação existente entre a roupa, os microrganismos e a doença.