PLANO DE EMERGÊNCIA CONTRA INCÊNDIO DE UM EDIFÍCIO

Princípios Básicos de Prevenção e Combate de Incêndio e Pânico

1 INTRODUÇÃO

1.1 GENERALIDADES

A segurança em edifícios constitui uma preocupação constante da sociedade, pelo que a ocorrência de sinistros, mais ou menos importantes, em diferentes pontos do mundo levou a que se olhasse para esta temática da segurança com maior cuidado.

As Organizações, de uma forma geral, têm múltiplas razões para implementarem um Plano de Segurança, uma vez que uma resposta débil a uma situação de emergência poderá ter como consequência danos humanos, de natureza social, materiais e ambientais.

De uma forma genérica pode-se dizer que, cada vez mais, estas Organizações estão sensibilizadas para a questão da segurança e para a importância de uma atitude preventiva na qual está inerente a importância do conceito de planeamento.

1.2.IMPORTÂNCIA DO PLANEAMENTO

O conceito de planeamento tem sido usado em diferentes e diversos contextos, sendo por isso um termo complexo de definir. Ao longo dos anos, foi sendo recrutado para as mais diversas áreas, sendo hoje em dia aplicado cada vez mais nos sectores sociais, como por exemplo na Saúde, Ensino, Empresarial, etc.

A obrigação de planear tem origem na necessidade cada vez maior de gerir as tensões e os conflitos que surgem nos sistemas sociais, bem como de introduzir formas de coerência entre os vários subsistemas existentes, para que a coesão dos mesmos saia reforçada.

No conceito de planeamento está implícita a noção de permanente avaliação das mudanças para que, em cada momento, sejam formuladas as melhores estratégias de intervenção. O planeamento é fundamentalmente uma aplicação da lógica à tomada de decisões, racionalizando-as no sentido de que a transformação da realidade se processe da maneira mais eficiente. É um processo de deliberação, que escolhe e organiza ações, prevendo os resultados esperados.

Planear é controlar o futuro, não apenas pensando neste, mas também agir sobre ele, ou seja, criar o futuro, estabelecendo os meios para aí chegar.

O planeamento constitui um conjunto de decisões integradas em estratégias conscientes. Embora seja necessário decidir, essas decisões são tomadas com uma tónica maior não no próprio processo de decisão, mas na integração das mesmas num plano consistente e coerente. É aqui, que reside a principal complexidade do planeamento: a definição das estratégias.

 

 

1.2.1. CARACTERÍSTICAS GERAIS DO PROCESSO DE PLANEAMENTO

No processo de planeamento podemos identificar como principais características gerais:

• É um processo voltado para o futuro;

• É um processo permanente, contínuo e dinâmico;

• Pretende a racionalidade da tomada de decisão;

• Visa selecionar, entre várias alternativas, um percurso de ação;

• Implica uma ação;

• Implica uma relação de causalidade entre a ação tomada e os resultados determinados;

• É sistêmico e de natureza multidisciplinar;

• É iterativo;

• É uma técnica de alocação de recursos;

• É um processo cíclico;

• É uma técnica de mudança e inovação;

• É uma técnica para absorver a incerteza do futuro.

1.2.2. FASES DO PROCESSO DE PLANEAMENTO

Do conceito de planeamento decorrem as principais fases do seu processo, que se encontram descritas no esquema da figura 1:

diagnóstico da situação, definição de prioridades, seleção de estratégias, elaboração de programas e projetos, preparação da execução e avaliação.

 

O diagnóstico da situação deve ter como principais características ser suficientemente alargado aos sectores econômicos e sociais de forma a permitir identificar os principais problemas e respectivos factores condicionantes; deve ser sucinto e claro de modo a ser facilmente lido e apreendido por elementos da população, por técnicos e políticos.

Na definição de prioridades, selecionar-se-ão os problemas que serão resolvidos e, para este fim, utilizam-se critérios de diversa ordem como, por exemplo, a dimensão do problema, a transcendência econômica, a sua vulnerabilidade (ou seja, a forma como responde à tecnologia disponível), etc.

 

A fixação de objetivos em relação aos problemas definidos como prioritários exige, antes de mais, a determinação da evolução natural dos problemas e da respectiva tendência. O objectivo é, assim, o enunciado do resultado desejável do problema alterando em princípio, a tendência da sua evolução. A fixação de objetivos quantificados é imprescindível à avaliação dos resultados de um plano, pelo que deve ser feita de uma forma cuidadosa e tão realista quanto possível.

A seleção de estratégias permite escolher um conjunto coerente de técnicas específicas organizadas com o fim de alcançar um determinado objectivo.

Nesta fase devem ser estudadas estratégias alternativas para atingir um mesmo objectivo, que serão submetidas a decisão superior.

Dessa proposta de estratégias alternativas deverá constar uma estimativa dos custos e uma avaliação e adequação dos recursos futuros.

Caso se considere que os recursos são insuficientes haverá que rever as estratégias inicialmente propostas e retroceder à fase anterior para proceder a uma revisão dos objetivos. Em caso contrário passar-se-á à fase de elaboração de programas.

A fase de elaboração de programas e projetos consiste essencialmente no estudo detalhado das atividades necessárias à execução parcial ou total de uma determinada estratégia, que visa atingir um ou vários objetivos.

A elaboração de programas exige que se tenha em consideração os seus principais componentes, designadamente, a identificação de programas e os seus responsáveis, a fixação dos objetivos operacionais ou metas, o estudo do custo do programa e o seu financiamento.

 

A preparação da execução é extremamente importante para o bom êxito de um programa ou projeto

Nesta fase é necessário especificar a responsabilidade da execução das entidades envolvidas, devendo existir sempre um único serviço que seja o principal responsável.

É também necessário definir os calendários de execução e cronogramas e escolher quem será o responsável pelo seu acompanhamento.

Finalmente, na fase de avaliação haverá que identificar os principais indicadores do controlo da execução, quer em termos financeiros como materiais e escolher os circuitos e os impressos adequados.

É importante fazer a distinção entre a avaliação a curto prazo, só possível através dos indicadores de atividade que serviram para fixar metas e uma avaliação a médio prazo, que é uma avaliação dos resultados obtidos nos principais problemas.

 

Terminada a avaliação haverá que voltar à primeira fase do planeamento, atualizar o diagnóstico da situação e melhorar a informação disponível. Assim sendo, é importante que o planeamento seja um processo dinâmico e contínuo (Fig.2).

Não se poderá nunca considerar uma etapa do processo de planeamento como inteiramente concluída, porque na fase seguinte será sempre possível voltar atrás e recolher mais informações que levem a refazê-la. Da mesma forma, uma vez concluída a etapa de avaliação haverá que voltar de novo à etapa de recolha e análise de dados, à luz das modificações entretanto existentes.

 

1.3. NECESSIDADE DO PLANEAMENTO DE SEGURANÇA

Além de um bom conhecimento e informação no âmbito do planeamento de segurança, importa criar uma cultura de segurança, interiorizando procedimentos e comportamentos e adaptando as necessárias medidas de prevenção.

É recomendável que a temática da segurança esteja integrada na Organização, tendo em vista uma melhor sensibilização de todos os intervenientes e uma maior contribuição para o desenvolvimento de um comportamento colectivo de segurança.

As edificações encerram no seu interior uma quantidade de combustível sólido significativa, sendo por isso um importante alvo de preocupação. Deste modo, a segurança em edifícios constitui uma preocupação constante da sociedade, de modo a garantir a segurança de pessoas e bens, bem como a proteção e conservação dos edifícios.

O planeamento da segurança é essencial à prevenção do sinistro bem como, a uma eficaz intervenção, caso ele ocorra; e só esta permite minimizar as suas consequências. É importante definir as tarefas a executar, as competências e responsabilidades e os meios necessários, quer humanos, quer materiais, para garantir a eficácia do planeamento.

1.4. IMPORTÂNCIA DE UM PLANO DE SEGURANÇA

Um Plano de Segurança pode definir-se como a sistematização de um conjunto de normas e regras de procedimento, destinadas a evitar ou minimizar os efeitos das catástrofes que se prevê que possam vir a ocorrer em determinadas áreas, gerindo, de uma forma optimizada, os recursos disponíveis. Esses procedimentos são um conjunto de medidas práticas de atuação, destinadas ao pessoal de serviço e ao público que acede ao edifício, de modo a que estes estejam aptos a controlar e resolver coordenada e eficazmente qualquer situação de alarme até à chegada das entidades competentes.

Assim, um Plano de Segurança constitui um instrumento de prevenção e de gestão operacional, que deve prever situações de risco, definir planos previsionais que minimizem as consequências diretas e indiretas de um eventual sinistro, designar pessoas com missões específicas na aplicação dos planos e pormenorizar ações a desenvolver em situações de emergência, nomeadamente em caso de incêndio, sismo, fuga de gás, alerta de bomba, etc.

A avaliação de um Plano de Segurança tem como base a análise de indicadores como: o número de ocorrências, das vítimas mortais, dos feridos, dos prejuízos materiais e dos danos patrimoniais, ambientais e de natureza social decorrentes de qualquer sinistro.

Sendo o planeamento um processo dinâmico e contínuo, terminada a avaliação é possível analisar e melhorar ou modificar o Plano de Segurança.

As principais razões para elaboração de um Plano de Segurança são:

• Identificar os riscos e minimizar os seus efeitos;

• Estabelecer cenários de acidentes para os riscos identificados;

• Definir os princípios, normas e regras de atuação face aos diferentes cenários;

• Organizar os meios e prever missões para cada um dos intervenientes;

• Permitir desencadear ações oportunas, destinadas a minimizar as consequências do sinistro;

• Evitar confusões, erros, atropelos e a duplicação de atuações;

• Prever e organizar antecipadamente a evacuação e a intervenção;

• Permitir rotinas e procedimentos, os quais poderão ser testados, através de exercícios de simulação.

Um Plano de Segurança deve, por isso, possuir as seguintes características:

• Simplicidade: ao ser elaborado de forma simples e concisa, será bem compreendido, evitando confusões e erros, por parte dos executantes;

• Flexibilidade: um plano não pode ser rígido. Deve permitir a sua adaptação a situações não coincidentes com os cenários inicialmente previstos;

• Dinamismo: deve ser atualizado, em função do aprofundamento da análise de riscos e da evolução quantitativa e qualitativa dos meios disponíveis;

• Adequação: deve estar adequado à realidade da instituição e aos meios existentes;

• Precisão: deve ser claro na atribuição de responsabilidades.

Os responsáveis pela segurança contra incêndio dos edifícios administrativos devem promover e coordenar a elaboração dos planos de prevenção e de emergência, em colaboração com a Autoridade Nacional de Proteção Civil (ANPC) da área em que se situam os edifícios que lhes estão afetos.

 

1.4.1. OBJETIVOS DO PLANO DE SEGURANÇA

A elaboração de um Plano de Segurança deve incluir os aspectos de natureza preventiva que, em conjunto com a organização interna e as instruções de segurança constituem etapas sistematizadas e sequencialmente elaboradas, indispensáveis à sua operacionalidade, em qualquer situação de emergência.

 

1.4.1.1. Objetivos Gerais

Os objetivos gerais que estão na base de um Plano de Segurança são os seguintes:

• Dotar o edifício de um nível de segurança eficaz;

• Limitar as consequências de um acidente;

• Sensibilizar para a necessidade de conhecer e rotinar procedimentos de auto-proteção a adotar, por parte de funcionários, em caso de acidente;

• Co-responsabilizar toda a população (funcionários e utentes), no cumprimento das normas de segurança;

• Preparar e organizar os meios humanos e materiais existentes, para garantir a salvaguarda de pessoas e bens, em caso de ocorrência de uma situação perigosa.

 

1.4.1.2. Objetivos Específicos

Os objetivos específicos que estão na base de um Plano de Segurança são os seguintes:

• Conhecimento real e pormenorizado das condições de segurança, do edifício;

• Correção, pelos responsáveis do edifício, das carências e situações disfuncionais detectadas;

• Organização dos meios humanos internos, tendo em vista a atuação em situação de emergência; 

• Maximização das possibilidades de resposta dos meios de 1ª intervenção;

• Elaboração de um Plano de Evacuação total (ou parcial) das instalações.

• Elaboração do Plano de Atuação.

1.4.2. TIPOS DE PLANOS DE SEGURANÇA

Poderemos considerar diversos tipos de classificação relativamente aos Planos de Segurança, nomeadamente:

• Quanto ao objectivo, que tem em conta a natureza dos riscos e/ou o tipo de riscos abrangidos, podem considerar-se dois tipos: globais ou gerais (que engloba todos os riscos) e especiais (são exemplos: segurança e higiene no trabalho e segurança contra incêndio);

• Quanto à perspectiva de intervenção, esta pode desenvolver-se ao nível da segurança geral ou da evacuação;

• Quanto ao âmbito, relaciona-se com o espaço físico. Assim, a nível territorial, podem considerar-se os seguintes tipos: Nacionais, Regionais/Distritais, Concelhios, Institucionais, etc.

1.5. IMPORTÂNCIA DA ORGANIZAÇÃO E GESTÃO DA SEGURANÇA

A Organização e Gestão da Segurança (OGS) consiste na optimização dos meios de proteção existentes, através de uma adequada planificação do seu uso em caso de necessidade, que garanta a disponibilidade dos recursos humanos e materiais, nas melhores condições.

A segurança contra incêndio nos edifícios deve passar por uma exploração que garanta a manutenção dos equipamentos e uma formação e treino das pessoas que permita, em caso de necessidade, a utilização atempada de forma correta e eficaz, dos recursos materiais e humanos existentes.

O investimento necessário para implementar um sistema de OGS é consideravelmente inferior ao custo das instalações de prevenção e combate ao sinistro, aos danos decorrentes deste, em alguns casos, aos prejuízos decorrentes da interrupção da atividade que se desenvolvia no edifício sinistrado.

A segurança deverá ser considerada como um investimento a longo prazo. Esta perspectiva leva à procura da maximização dos benefícios (aumento da segurança = redução da probabilidade do risco e dos seus efeitos em caso de ocorrência) com o menor gasto possível em equipamentos e sistemas associados.

 

1.6. ESTRUTURA DO TRABALHO

Este trabalho teve como principal objectivo a elaboração de um Plano de Emergência Interno para um edifício do tipo administrativo procurando cumprir as normativas em vigor, em Portugal, para este tipo de edifícios.

O plano teve por base o Decreto-Lei nº 220/2008, que estabelece o Regime Jurídico de Segurança Contra Incêndio em Edifícios (RJ-SCIE) e a Portaria nº 1532/2008, que aprova o Regulamento Técnico de Segurança contra Incêndio em Edifícios (RT-SCIE).

Tem ainda como finalidade alertar para a importância que o planeamento de segurança assume na prevenção do sinistro e seu controlo, caso este ocorra, constituindo um instrumento de organização e gestão operacional.

2 PLANEAMENTO, SEGUNDO O RJ-SCIE

2.1. REGULAMENTAÇÃO

Foi publicada em Diário da República nova legislação aplicável à segurança contra incêndio (SCIE). O Decreto-Lei n.º 220/2008 de 12 de Novembro, que estabelece o RJ-SCIE, veio colmatar o facto da legislação referente a este tema se encontrar dispersa por um número excessivo de diplomas avulsos, dificilmente harmonizáveis entre si e geradores de dificuldades na compreensão integrada que reclamava.

O RJ-SCIE baseia-se nos princípios gerais de preservação da vida humana, do ambiente e do patrimônio cultural. As suas disposições regulamentares visam: reduzir a probabilidade de ocorrência de incêndios; limitar o desenvolvimento de eventuais incêndios, circunscrevendo e minimizando os seus efeitos, nomeadamente a propagação do fumo e gases de combustão; facilitar a evacuação e o salvamento dos ocupantes em risco; permitir a intervenção eficaz e segura dos meios de socorro.

Os seus aspectos mais inovadores dizem respeito à abrangência das utilizações-tipo (UT´s), à sistematização da classificação do risco das UT´s e ao âmbito de aplicação das medidas de autoproteção.

O Decreto contempla ainda a institucionalização de medidas de auto-proteção e gestão de segurança em todos os edifícios em exploração. Assim, para os edifícios já existentes deverão ser definidos planos de prevenção, estabelecidas medidas de intervenção em caso de incêndio, implementados registos de segurança (com a relação de todas as ações de manutenção e ocorrências relacionadas com SCIE), promovida a formação em SCIE para os ocupantes dos edifícios e realizados simulacros de incêndio.

As medidas de auto-proteção a implementar dependem da UT em causa e da respectiva categoria de risco.

Esta regulamentação apresenta os diversos edifícios ou partes de edifícios em doze UT´s:

• I: Habitacionais

• II: Estacionamentos

• III: Administrativos

• IV: Escolares

• V: Hospitalares e Lares de Idosos •

VI: Espectáculos e Reuniões Públicas

• VII: Hoteleiros e Restauração

• VIII: Comerciais e Gares de Transportes

• IX: Desportivos e de Lazer

• X: Museus e Galerias de Arte

• XI: Bibliotecas e Arquivos

• XII: Industriais, Oficinas e Armazéns

O RJ-SCIE classifica cada UT em quatro categorias de risco, a que correspondem exigências de segurança crescentes. Os critérios de classificação são diferentes para cada UT e têm em consideração factores como a altura, a área, o efetivo e a carga de incêndio, entre outros.

A aplicação deste Decreto veio, de acordo com a ANPC: agilizar o licenciamento, reduzindo pareceres e vistorias pela ANPC; promover a fiscalização pós-licenciamento, através de inspeções regulares e extraordinárias pela ANPC às condições e segurança dos edifícios e recintos em fase de exploração e estabelecer a obrigatoriedade dos procedimentos administrativos respeitantes a operações urbanísticas passarem a ser instruídos com um Projeto de Especialidade de SCIE (obrigatório para as UT´s de edifícios classificadas nas 2ª, 3ª e 4ª categorias de risco e para a 1ª das UT´s IV e V) ou com uma Ficha de Segurança (obrigatória para as restantes utilizações-tipo de edifícios classificadas como 1ª categoria de risco), ambos os casos à responsabilidade dos Autores dos Projetos.

O Decreto-Lei n.º 220/2008 de 12 de Novembro determina no seu artigo 15.º, que sejam reguladas por Portaria de membro do Governo responsável pela área da proteção civil as disposições técnicas, gerais e específicas de SCIE referentes: às condições técnicas exteriores comuns, às condições de comportamento ao fogo, isolamento e proteção, às condições de evacuação, às condições das instalações técnicas, às condições dos equipamentos e sistemas de segurança e às condições de auto proteção. Assim nos termos e ao abrigo do artigo do citado diploma foi publicada a Portaria n.º 1532/2008 de 29 de Dezembro.

Ambos os documentos entraram em vigor a 1 de Janeiro de 2009.

A compilação, num número restrito de documentos, da legislação sobre SCIE, apresentando, como referido, um amplo conjunto de exigências técnicas, permite uma estruturação lógica, rigorosa e acessível, favorecendo amplamente a sua aplicação e o seu cumprimento.

É de salientar que o Decreto-Lei n.º 220/2008 não é aplicável sem o RT-SCIE e que, também este, não será utilizável sem o anterior. Nomeadamente o Capítulo II do Decreto-Lei n.º 220/2008, sobre a caracterização dos edifícios e recintos, que é de natureza técnica, seria lógico que toda a matéria técnica ficasse no Regulamento Técnico (RT).

É importante referir que o presente diploma é o resultado de um trabalho longo e concertado entre especialistas, designado pelo então Serviço Nacional de Bombeiros e Proteção Civil (SNBPC), que entretanto deu lugar à ANPC e pelo Conselho Superior de Obras Publicas e Transportes, entretanto extinto, através da sua Subcomissão de Regulamentos de Segurança Contra Incêndio em Edifícios.

Foram ainda recolhidos os contributos de todas as entidades consideradas como mais diretamente interessadas neste domínio, como é o caso das diversas entidades públicas, não representadas na referida Subcomissão, envolvidas no licenciamento das UT´s de edifícios, recintos e estabelecimentos, designadamente das que careciam de adequada regulamentação específica na área da segurança contra incêndio.

 

Para além desta regulamentação, existem também documentos complementares do RJ-SCIE, de que são exemplo: algumas Notas Técnicas elaboradas pela ANPC e Normas Portuguesas do Instituto Português de Qualidade:

- A Nota Técnica nº 21 (Planos de Segurança) , a Nota Técnica nº 22 (Plantas de Emergência) , a Nota Técnica nº 04 (Simbologia gráfica para estudos e projetos)  e a Nota Técnica nº 11 (Sinalização de Segurança) [11]constituem documentos complementares do RG-SCIE, elaborados pela Autoridade Nacional de Proteção Civil em 31 de Maio de 2007.

- Norma Portuguesa 4386/2001, Instituto Português de Qualidade – Equipamentos de Segurança e de Combate a Incêndio, símbolos gráficos para as plantas de emergência de segurança contra incêndio.

 

 

2.2. MEDIDAS DE AUTOPROTEÇÃO

A nova regulamentação obriga a que as instituições implementem medidas de auto-proteção nos edifícios ou partes de edifício que ocupem. Estas medidas de auto-proteção serão determinadas em função da UT em questão e respectiva categoria de risco definidas no RT.

Outras medidas de autoproteção previstas no artigo 21.º do Decreto-Lei 220/2008 incluem: a autoproteção e a gestão de segurança, o Plano de Segurança interno e os simulacros.

A autoproteção e a gestão de segurança baseiam-se nas seguintes medidas:

- Medidas preventivas, que tomam a forma de procedimentos ou planos de prevenção, conforme a categoria de risco;

- Medidas de intervenção em caso de incêndio, que tomam a forma de procedimentos de emergência ou de planos de emergência interno, conforme a categoria de risco;

- Registo de segurança, onde devem constar os relatórios de vistoria ou inspeção, e relação de todas as ações de manutenção e ocorrências direta ou indiretamente relacionadas com a SCIE;

- Formação em SCIE, sob a forma de ações destinadas a todos os funcionários e colaboradores das entidades exploradoras, ou de formação específica, destinada aos delegados de segurança e outros elementos que lidam com situações de maior risco de incêndio;

- Simulacros, para teste do plano de emergência interno e treino dos ocupantes com vista a criação de rotinas de comportamento e aperfeiçoamento de procedimentos. Os simulacros são realizados com a periodicidade máxima, definida no RT-SCIE.

2.3.Plano de Segurança Interno

Como elementos fundamentais do Plano de Segurança Interno consideramos: o Plano de Prevenção, Plano de Emergência Interno e os Registos de Segurança.

2.3.1. PLANO DE PREVENÇÃO

O Plano de Prevenção tem como finalidade limitar os riscos de ocorrência e desenvolvimento de incêndio e garantir a permanente operacionalidade dos meios, dispositivos e equipamentos ligados à segurança contra incêndio. O seu conteúdo baseia-se na especificação da organização, das atribuições e dos procedimentos de atuação em situação normal (manutenção das condições de segurança).

Deste plano constam:

• Caracterização do Edifico;

• Identificação dos riscos;

• Levantamento de meios e recursos;

• Regras de exploração e comportamento;

• Programas de conservação e manutenção;

• Plantas à escala de 1/100 e Caderno de Registo de Segurança.

 

O plano de prevenção e os elementos a ele anexos devem ser atualizados sempre que se justifique e sujeitos a verificação nas inspeções da ANPC.

O plano de prevenção deve estabelecer também as instruções de exploração e de comportamento a adotar pelo pessoal, com vista a assegurar a manutenção das condições de segurança no decurso da utilização, nomeadamente no que se refere à:

• Praticabilidade dos caminhos de evacuação e das vias de acesso aos edifícios;

• Utilização das instalações técnicas e dos equipamentos;

• Manipulação e armazenamento de substâncias perigosas;

• Conservação dos espaços em condições de limpeza e arrumação adequadas;

• Recolha e remoção de lixos e desperdícios;

• Sensibilização dos funcionários para os riscos de incêndio.

2.3.1.1. Caracterização do Espaço

A caracterização do espaço implica um conhecimento rigoroso do espaço físico e humano do edifício e diz respeito, quer aos aspectos físicos, quer aos aspectos humanos.

Quanto aos aspectos físicos estes englobam:

• Localização Geográfica;

• Enquadramento do Edifício e Espaços Livres;

• Identificação das Fontes de Energia (posto de transformação, quadros eléctricos, depósito de gás, etc.);

• Descrição das Instalações por Piso;

• Localização de equipamento de combate a incêndio (rede de incêndio armada, extintores portáteis, etc.). Quanto aos aspectos humanos estes englobam:

• Recursos Humanos

• Horário de Funcionamento

2.3.1.2. Identificação de Riscos

O RT-SCIE estabelece um Plano de Prevenção que tem por base unicamente o risco de incêndio

- Incêndios:

A detecção em caso de incêndio pode ser efetuada por: sistema automático de detecção ou pessoalmente.

No entanto, é regra geral que se sentir cheiro a queimado ou outro sinal de perigo, deve proceder da seguinte forma:

• Não investigar por conta própria;

• Contactar a portaria;

• Aguardar instruções.

O risco de incêndio é maior na copa/cozinha/bar devido à existência de fogo, e materiais facilmente inflamáveis. De salientar também a possibilidade de incêndio com origem em curto-circuitos. Esta situação, apesar de poder ocorrer em qualquer local onde exista equipamento eléctrico, poderá assumir maior gravidade nos locais onde são armazenados determinados produtos e materiais e onde existam equipamentos que pela sua natureza poderão servir de combustível.

No entanto, este plano pode ter um âmbito mais abrangente e ser aplicado a outro tipo de sinistro, independentemente do tipo risco a que está associado.

2.3.1.3. Levantamento de Meios e Recursos existentes no Edifício

Consideram-se meios e recursos os equipamentos existentes no edifício em causa e que, numa situação de sinistro, permitem às equipas internas intervir, com vista a minimizar os efeitos dos sinistros que eventualmente se venham a produzir.

Os edifícios, em geral, devem dispor de meios de detecção, alarme e alerta que, em situação de sinistro, permitem difundir avisos de evacuação para os seus ocupantes, alertar o 112 (Número Nacional de Socorro) e accionar os dispositivos de comando das instalações e equipamentos que devem intervir em caso de incêndio.

Devem dispor também de meios complementares de primeira intervenção, colocados em todos os pisos do edifício, os quais podem englobar mantas, baldes para água, baldes com areia seca, extintores portáteis e dispositivos fixos equivalentes, tais como redes de incêndio armadas, colunas secas e colunas úmidas, que deverão estar devidamente localizados e sinalizados conforme os planos de prevenção e de emergência.

De salientar como meios e recursos: os meios de primeira intervenção, os sistemas de iluminação e sinalização, os meios de alarme e alerta e os meios automáticos de detecção e extinção de incêndio.

Nos equipamentos de primeira intervenção incluem-se os extintores e rede de incêndio armada.

Além de uma capacidade e localização adequadas, deverá ser garantida a sua operacionalidade, através de revisões periódicas, de acordo com as Normas em vigor.

A iluminação de emergência e a sinalização de segurança são factores fundamentais para o reconhecimento dos obstáculos e identificação do percurso a seguir para uma evacuação correta e eficaz. Evitam acidentes e reduzem o pânico.

A campainha ou sirene e o telefone constituem meios de alarme (sinal sonoro e ou luminoso) e alerta (mensagem transmitida aos meios de socorro).

 

Consideram-se meios de alarme, os que permitem informar a população existente no edifício da ocorrência de um sinistro e meios de alerta os que se utilizam para a chamada de socorros externos.

Deve ser definido um sinal sonoro de evacuação, audível em qualquer ponto do edifício de forma a garantir o aviso atempado de todos os utentes.

De acordo com a Portaria n.º 1532/2008 de 29 de Dezembro, entende-se por “alarme restrito”, o alarme emitido exclusivamente para aviso de uma situação de incêndio, ao pessoal afeto à segurança de um edifício e por “alarme geral” o alarme emitido para difundir o aviso de evacuação à totalidade dos ocupantes do edifício.

Para o correto dimensionamento e localização dos Meios Automáticos de Detecção e Extinção de Incêndio, bem como para a identificação dos locais de risco, deverá ser solicitada a colaboração da Corporação de Bombeiros e da ANPC da área.

O êxito no ataque a um incêndio, bem como a maior facilidade de evacuação dos ocupantes e a limitação de danos materiais, dependem fundamentalmente da rapidez de detecção de focos de incêndio, da imediata transmissão do alarme e do alerta para o 112, da resposta SNB e, ainda, do oportuno accionamento dos dispositivos de contenção e de ataque inicial do fogo.

 

2.3.1.4. Regras de Exploração e de Comportamento

As regras de exploração e de comportamento a adotar pelo pessoal destinam-se a garantir a manutenção das condições de segurança nos domínios da:

• Acessibilidade dos meios de socorro;

• Praticabilidade dos caminhos de evacuação e saídas;

• Conservação adequada da sinalização de segurança e iluminação de emergência;

• Operacionalidade dos meios de primeira intervenção e dos equipamentos de segurança em geral;

• Funcionalidade dos meios de alarme e alerta;

• Eficácia dos meios de compartimentação, isolamento e proteção;

• Conservação dos espaços do estabelecimento em condições de limpeza e arrumação adequados;

• Segurança na produção, manipulação e armazenamento de materiais e substâncias perigosas.

2.3.1.5. Programas de Conservação e Manutenção

Nos programas de conservação e manutenção incluem-se, entre outras, as medidas de verificação da operacionalidade dos dispositivos, equipamentos e instalações de segurança contra incêndio, tais como: dispositivos de fecho e retenção de portas, sistemas de detecção e alarme de incêndio, instalações de iluminação de emergência, sinalização de segurança e extintores de incêndio.

Todos os equipamentos e instalações técnicas afetos à segurança contra incêndio devem ser mantidos em boas condições de utilização, mediante a sujeição regular a rotinas de inspeção de segurança, com periodicidade e objetivos definidos, devendo as anomalias ser prontamente retificadas.

O Plano de Manutenção deverá ser rigorosamente seguido, nas datas previstas para a manutenção preventiva e sempre que os equipamentos requeiram ações corretivas.

Para garantir o cumprimento destes procedimentos de exploração e utilização dos espaços é necessário sensibilizar os ocupantes.

 

2.3.1.6. Registo de Segurança

O caderno de registo da segurança constitui o dossier onde todos os elementos ou ocorrências, directa ou indirectamente relacionados com a segurança do edifício, devem ser incluídos.

O seu conteúdo dá indicações importantes sobre a segurança no edifício.

O caderno de registo da segurança deve incluir:

• A identificação das pessoas com missões específicas em caso de incêndio;

• As datas dos exercícios de evacuação realizados e os respectivos relatórios;

• A data e a hora de eventuais falsos alarmes;

• As datas de início e conclusão de obras de alteração ou modificação e outros trabalhos efetuados no edifício, sua descrição sumária, identificação do empreiteiro e do técnico responsável, anexando os vistos e as autorizações exigidas, se for caso disso;

• A data da ocorrência de anomalias ou incidentes relacionados com a segurança contra incêndio, tais como fugas de gás, avarias em instalações eléctricas e de aquecimento, indicando as soluções adotadas para os resolver;

• Os relatórios sucintos das ações de instrução e de formação, com menção dos aspectos mais relevantes;

• Os relatórios das vistorias e inspeções realizadas pelo SNB e ANPC.

O órgão de gestão do edifício deve manter o caderno de registo da segurança em lugar seguro, sempre actualizado e acessível juntamente com os planos de prevenção e de emergência e outra documentação afim.

 

2.3.2. PLANO DE EMERGÊNCIA INTERNO

O Plano de Emergência tem como finalidade circunscrever os sinistros e limitar os seus danos por meios próprios, bem como sistematizar a evacuação enquadrada dos ocupantes e facilitar a intervenção dos bombeiros. O seu conteúdo baseia-se na especificação da organização, das atribuições e dos procedimentos de atuação em situação de emergência, numa determinada UT.

De acordo com o artigo 10.º, do Anexo I, da Portaria n.º 1532/2008 de 29 de Setembro, que publica o RT-SCIE, o plano de emergência toma a designação de plano de emergência interno.

Este documento redigido para um aplicação em caso de incêndio poderá ser utilizado para actuação perante ocorrências de outros riscos, quer naturais, quer tecnológicos, quer sociais.

 

Deste plano constam:

- Organização de segurança

• Estrutura interna de segurança (identificação e atribuições do responsável pela segurança e dos restantes elementos da estrutura interna se segurança);

• Plano de evacuação;

• Plano de atuação

 

- Instruções de segurança

• Instruções gerais (destinadas à totalidade dos ocupantes do edifício e que devem ser amplamente divulgadas);

• Instruções particulares (relativas à segurança de locais que apresentam riscos específicos, tais como cozinhas, locais de armazenamento de produtos e materiais perigosos, centrais térmicas, etc., que devem ser afixadas juntos das portas de acesso aos respectivos locais);

• Instruções especiais (que abrangem apenas o pessoal designado para executar as tarefas definidas no Plano de Emergência Interno).

3 PLANO DE EMERGÊNCIA INTERNO

3.1 GENERALIDADES

Um Plano de Emergência Interno define um conjunto de normas e recomendações que regulam e orientam a atuação dos meios humanos e materiais de uma determinada Organização em situações de emergência.

Trata-se, assim, de um documento no qual se caracterizam os riscos, se definem as missões dos vários intervenientes, se apontam as formas de coordenação, direção e controlo e, em caso de acidente, se estabelecem as ligações necessárias para a condução das operações e a garantia dos indispensáveis apoios em caso de necessidade. Estamos perante uma situação de emergência quando, numa situação de sinistro, se pode pôr em perigo a vida das pessoas e a segurança das instalações, dos materiais e do ambiente.

3.1.1. MEIOS DE INTERVENÇÃO

Os edifícios devem dispor no seu interior de meios próprios de intervenção que permitam a atuação imediata sobre focos de incêndio pelos seus ocupantes e que facilitem aos bombeiros o lançamento rápido das operações de socorro.

De uma forma geral, podemos falar de dois meios distintos de intervenção passíveis de serem usados no interior dos edifícios: os meios de primeira intervenção e os meios de segunda intervenção.

 

3.1.1. MEIOS DE INTERVENÇÃO

3.1.1.1. Meios de Primeira Intervenção

Dos meios de primeira intervenção, passíveis de serem usados por qualquer pessoa que se encontre no local, fazem parte os extintores, portáteis ou móveis e as redes de incêndio armadas (RIA), as quais são redes úmidas dotadas de bocas-de-incêndio do tipo carretel (RIATC).

Primeira intervenção consiste na intervenção no combate a um incêndio desencadeada, imediatamente após a sua detecção, pelos ocupantes de um edifício, recinto ou estabelecimento. Todos os ocupantes de um edifício deverão estar aptos a intervir com os meios adequados que, por sua vez, devem estar ao seu alcance. Esta primeira intervenção deve assegurar que os impactos do sinistro não se agravem, realizando ações como o combate direto ao fogo, o encerramento dos espaços afetados pelo incêndio ou derrame, a paragem da ventilação de máquinas e equipamentos, entre outros.

3.1.1.2. Meios de Segunda Intervenção

Segunda intervenção consiste na intervenção no combate a um incêndio desencadeada, imediatamente após o alarme pelos bombeiros ou por equipas especializadas ao serviço do Responsável de Segurança de um edifício, parque de estacionamento, estabelecimento ou recinto.

Os meios de segunda intervenção englobam as redes de incêndio não armadas e armadas.

As redes não armadas são compostas por redes secas ou úmidas, cujas bocas não possuem mangueira, enquanto as redes armadas possuem bocas-de-incêndio do tipo teatro (RIATT).

 

3.2. IMPORTÂNCIA DA ATUALIZAÇÃO DO PLANO DE EMERGÊNCIA

Uma das condições essenciais para garantir a eficácia de um Plano de Emergência é a sua correta e perfeita atualização. Assim sendo, é indispensável que sejam comunicadas previamente aos responsáveis pelo Plano de Emergência, todas as alterações ao nível das condições físicas do edifício ou organização dos meios humanos afetos à segurança. De entre as situações passíveis de exigir atualização do Plano salientam-se as seguintes:

• Alterações à compartimentação do edifício;

• Transferência interna de equipamentos ou serviços;

• Modificações nas vias de acesso ao edifício;

• Alterações nas saídas de vias de evacuação;

• Instalação de novos equipamentos técnicos;

• Colocação de produtos perigosos;

• Alteração do número ou da composição da equipa afeta à segurança;

• Organização do sistema de segurança.

Na ocorrência de alterações, o Responsável de Segurança ou outras entidades a quem o órgão de gestão poderá delegar competências na área em causa, deverá proceder à atualização do Plano de Emergência, substituindo as folhas de peças escritas ou desenhadas alteradas pela nova versão atualizada. Estas peças serão identificadas nos rodapés da própria página como nova edição (número e data).

Todas as alterações no Plano de Emergência deverão ser comunicadas aos detentores de exemplares do mesmo, sendo-lhes entregue para substituição as novas páginas em vigor.

 

3.3. ORGANIZAÇÃO DA SEGURANÇA

A organização da segurança refere-se a aspectos distintos, mas complementares, da preparação interna para a atuação em caso de emergência e visa garantir que se tomem de imediato as medidas necessárias à preservação de pessoas e bens.

Assim sendo, os edifícios e instituições deverão dispor de equipas de segurança, que serão constituídas pelo pessoal da instituição ou por pessoal externo (por exemplo, da empresa de segurança), sendo atribuídas funções aos diversos elementos. O número mínimo de elementos da equipa presentes em simultâneo no edifício é determinado em função da UT e da categoria de risco.

A organização da segurança deverá conter: os organigramas hierárquicos e funcionais da estrutura interna de segurança; as entidades externas e internas a contactar em situação de emergência e as pessoas com missões específicas na aplicação do plano.

 

3.3.1. ESTRUTURA INTERNA DE SEGURANÇA

Tem de existir um sistema organizativo interno que deverá ser posto em ação, em situação de sinistro, com a finalidade de o controlar tão cedo quanto possível, de forma a proteger as pessoas e os bens.

Dependendo das características do estabelecimento em questão, nomeadamente o número de edifícios e o número de ocupantes, será nomeada uma estrutura com hierarquia e funções operacionais definidas.

Esta estrutura deverá integrar os seguintes elementos:

• Órgão de Comando

• Equipas de intervenção

No dimensionamento da estrutura interna de segurança, devem ser considerados os períodos de férias ou outro tipo de ausência, pelo que devem ser designadas pelo menos duas pessoas para cada cargo.

3.3.1.1. Órgão de Comando

O órgão de comando é constituído pelo Delegado de Segurança (nomeado pelo Responsável de Segurança, que normalmente possui o mais alto cargo) e pelo Coordenador de Zona.

O Delegado de Segurança: avalia eventuais situações de emergência e coordena as ações a desenvolver, nomeadamente, verificar:

• A desobstrução dos caminhos de evacuação e saídas;

• Operacionalidade dos meios de primeira intervenção e dos equipamentos de segurança em geral;

• A funcionalidade dos meios de alarme e alerta;

• O estado de conservação da sinalização de segurança e iluminação de emergência.

O Coordenador de Zona: coordena e orienta a ação das equipas de intervenção

3.3.1.2. Equipas de Intervenção

Às Equipas de Intervenção compete:

• Accionar o sistema de alarme, para denunciar a ocorrência;

• Alertar os Bombeiros;

• Utilizar os extintores, ou combater o incêndio com a rede de água;

• Desligar os quadros de energia eléctrica e gás;

• Encaminhar os utentes para as saídas;

• Prestar esclarecimentos aos Bombeiros, ANPC ou equipas médicas;

• Regular a circulação de pessoas;

• Reunir a população evacuada e proceder à sua conferência.

3.4. PLANO DE EVACUAÇÃO

Este plano deve estabelecer os procedimentos a observar por todos os ocupantes do edifício, relativos à articulação das operações destinadas a garantir uma evacuação, o mais ordenada, rápida e segura possível de todas as pessoas “válidas” presentes nas instalações, bem como o auxílio a pessoas com capacidades de locomoção limitadas ou em dificuldade, de modo a assegurar que ninguém fique bloqueado nem regresse ao local do sinistro no decurso das operações de emergência.

 

3.4.1. FASES DA EMERGÊNCIA

Existem dois tipos de emergência: a emergência parcial e a emergência total.

3.4.1.1. Emergência Parcial

Este tipo de emergência ocorre quando se verifica uma situação de emergência num local restrito, que possa ser controlada, sem afetar as unidades contíguas. Neste caso a situação pode ser controlada utilizando os meios materiais e humanos.

Uma situação de emergência parcial verifica-se quando:

• Ocorra um acidente grave que possa ser dominado com os meios materiais e humanos internos;

• Obrigue à evacuação parcial das instalações.

 

3.4.1.2. Emergência Total

A emergência total verifica-se quando a situação pode alastrar, ultrapassando os limites da instalação.

Esta situação verifica-se sempre que:

• Exista um risco potencial de incêndio com proporções imprevisíveis;

• Ocorra um acidente grave que ponha em risco pessoas e bens;

• Obrigue à evacuação total das instalações e/ou ponha em risco os meios urbanos vizinhos;

• Sejam necessários meios de auxílio exteriores.

• Obrigue à paragem total das instalações.

 

3.4.2. FASES DO PLANO DE EVACUAÇÃO

Na elaboração do Plano de Evacuação é imprescindível proceder: à identificação das saídas, definição dos caminhos de evacuação, programação da evacuação, identificação dos pontos críticos, seleção de locais de concentração e elaboração das plantas de emergência.

 

3.4.2.1. Identificação de saídas

Devem ser assinaladas quer as saídas normais que conduzem ao exterior do edifício, quer as saídas de emergência.

Consideram-se saídas normais, aquelas cuja utilização faz parte do funcionamento regular do edifício e saídas de emergência as que são utilizadas cumulativamente com aquelas, no caso de ocorrência de um sinistro.

3.4.2.2. Definição dos caminhos de evacuação

Visa encaminhar, de maneira rápida e segura, os ocupantes para o exterior ou para uma zona isenta de perigo. Devem, por isso, ser definidos um itinerário normal (percurso a utilizar prioritariamente) e um itinerário alternativo (percurso a utilizar quando o itinerário normal se encontra impraticável).

 

3.4.2.3. Programação da evacuação

A evacuação deve ser programada, ou seja, deve ser definida a ordem de saída, de acordo com o local de ocorrência do sinistro e a proximidade das saídas.

 

3.4.2.4. Identificação dos pontos críticos

Consideram-se pontos críticos locais de cruzamentos de vias, escadas e saídas para a rua. Neles deverão situar-se os "cerra-fila", que orientam as pessoas nos percursos e saídas a utilizar em situação de emergência, de forma a evitar grandes concentrações de pessoas, habitualmente geradoras de pânico.

3.4.2.5. Seleção de locais de concentração

Também designados de pontos de encontro ou de reunião, devem ser locais amplos e seguros situados no exterior do edifício ou na proximidade do mesmo, onde devem convergir e permanecer as pessoas.

3.4.2.6. Elaboração das plantas de emergência

Com base nas plantas de arquitetura e em estudos efetuados, elaboram-se as plantas de emergência, por piso, onde constam: vias de evacuação, localização de saídas, pontos de reunião, meios e recursos existentes, locais de corte de energia eléctrica, gás e água e ainda outras informações consideradas convenientes. Deverão ser afixadas junto da entrada principal do edifício e outros pontos estratégicos.

3.5. PLANO DE ATUAÇÃO

O plano de atuação deve contemplar, com base no conhecimento prévio dos riscos existentes em cada edifício, a organização e a pormenorização das ações e dos procedimentos a adotar numa situação de emergência, de forma a combater o sinistro e minimizar as suas consequências, até à chegada dos socorros externos.

Assim sendo, as equipas de atuação são formadas por um conjunto de pessoas especialmente instruídas, treinadas e organizadas para a atuação em caso de emergência dentro dos limites do edifício. Devem desempenhar funções específicas e concretas.

Ainda que cada equipa tenha funções específicas serão da responsabilidade de todos os elementos as seguintes funções gerais:

 

• Estar informados dos riscos gerais e particulares correspondentes ás distintas zonas da infra-estrutura e aos diferentes processos dentro da atividade;

• Comunicar as anomalias que observem e verificar que sejam tomadas as devidas precauções para a sua correção;

• Conhecer as instalações;

• Conhecer os meios de proteção e primeiros socorros disponíveis e em que situações se aplicam;

• Estar capacitado para suprimir sem demora as causas que possam provocar qualquer situação de emergência;

• Combater o incêndio no seu início;

• Prestar os primeiros socorros às pessoas acidentadas;

• Coordenar-se com os membros das outras equipas;

• Cumprir as funções específicas estabelecidas para a equipa de que faz parte.

Assim as ações a desenvolver na eventualidade de uma emergência devem incidir sobre as seguintes fases: reconhecimento, combate e alarme interno; evacuação; concentração e controlo; equipas de primeira intervenção; corte de energias e accionamento de dispositivos de segurança; informação e vigilância e, por fim, o regresso às instalações.

Como complemento do Plano deverão ser elaboradas, distribuídas e afixadas Instruções de Segurança, tal como a seguir se refere.

3.6. INSTRUÇÕES DE SEGURANÇA

As Instruções de Segurança são imprescindíveis para uma atuação eficaz e devem ser elaboradas de forma simples e clara, tendo como base os riscos de incêndio e pânico, uma vez que, em situações tais como fuga de gás, explosões, sismos e ameaças de bomba ou outras, estas têm consequências semelhantes.

O Plano de Atuação é composto por procedimentos de atuação de emergência, nomeadamente: Instruções Gerais, Instruções Especiais, que são destinadas aos diversos intervenientes e equipas de emergência e Instruções Particulares, que devem ser fixadas no acesso aos locais de risco considerados.

3.7. INSTRUÇÃO, FORMAÇÃO E EXERCÍCIOS DE SEGURANÇA

A melhor forma de reagir perante uma situação de emergência e evitar o pânico é conhecer os procedimentos e as medidas a adotar em cada caso.

Nos edifícios devem ser implementados programas para sensibilização e instrução de todo o pessoal no domínio da segurança contra incêndio.

Para além destas sessões de informação, deverão realizar-se ações de formação e treino do Plano de Emergência, mediante instrução dos elementos da estrutura interna de segurança com tarefas definidas nos planos de atuação e de evacuação e exercícios para treino destes planos. A formação dos utentes é essencial para uma correta implementação de um Plano de Emergência Interno.

Todos deverão conhecer o plano e desenvolver uma cultura de segurança. As ações de formação devem ser orientadas por técnicos especializados e devem abordar temas como:

 

• Riscos de incêndio;

• Procedimentos de prevenção contra incêndios;

• Medidas passivas e ativas de segurança implementadas no edifício;

• Procedimentos gerais de atuação em caso de incêndio ou outra situação de emergência;

• Aspectos da organização de segurança;

• Utilização de extintores portáteis e outros meios existentes.

Devem realizar-se periodicamente os exercícios ou simulacros para treino das medidas de proteção estabelecidas nos planos de segurança, nomeadamente exercícios de evacuação envolvendo todos os ocupantes, com vista a testar a eficácia dos meios e equipamentos de segurança disponíveis, criar rotinas de comportamento e de atuação e, ainda, aperfeiçoar os próprios planos.

Os exercícios de evacuação deverão ser obrigatórios e visam criar rotinas de comportamento e de atuação e testar a eficácia dos meios disponíveis e dos planos de segurança.

Os cenários idealizados devem aproximar-se o mais possível da realidade. No início serão simples, aumentando-se a complexidade à medida que se for adquirindo maturidade e experiência.

Após o simulacro deve concretizar-se uma reunião de avaliação, com o objectivo de efetuar as devidas correções e melhoramentos considerados necessários.

4 ÂMBITO DA APLICAÇÃO PRÁTICA: PLANO DE EMERGÊNCIA INTERNO

4.1.ÂMBITO DA APLICAÇÃO PRÁTICA

O Plano de Emergência destina-se ao edifício da Câmara Municipal de Paços de Ferreira (CMPF), representada na figura 5, localizado na Freguesia e Concelho de Paços de Ferreira.

O Concelho de Paços de Ferreira localiza-se na parte norte da zona central do distrito do Porto (Anexo II), representado na figura 4, pertencendo à sub-região do Tâmega e ao Agrupamento de Municípios da Comunidade Urbana do Vale do Sousa.

4.2. IDENTIFICAÇÃO DO EDIFÍCIO

O edifício da CMPF (Fig.7) localiza-se na Freguesia de Paços de Ferreira e Concelho de Paços de Ferreira.

Morada: Praça da República nº46, 4590-527 Paços de Ferreira

Telefone: 255 860 700

Fax: 255 860 734

E-mail: geral@cm-pacosdeferreira.pt

O edifício confronta:

• a Sul: uma zona habitacional;

• a Norte: a Rua Dona Maria II;

• a Este: Avenida de Silva Cardoso;

• a Oeste: a Praça de República.

 

4.2.1. IDENTIDADE DO ÓRGÃO DE GESTÃO

Presidente da CMPF: Pedro Alexandre Oliveira Cardoso Pinto

Presidente da Assembleia Municipal: José Manuel Gonçalves Bastos

 

4.2.2. ENQUADRAMENTO DO EDIFÍCIO

O edifício da CMPF entrou em funcionamento em Maio de 1997

Em termos urbanísticos, o edifício apresenta uma localização estrategicamente bem sucedida, tendo em conta a sua utilização e a sua relação com todo o Concelho.

Em termos de vias de acesso principais para socorros externos, podemos salientar: a Corporação de Bombeiros Voluntários de Paços de Ferreira, o Centro de Saúde de Paços de Ferreira, o Centro Hospitalar do Tâmega e Sousa, EPE – Unidade Hospital Padre Américo Vale do Sousa e o Hospital S. João EPI, GNR (Guarda Nacional Republicana) e ANPC.

A Corporação de Bombeiros Voluntários de Paços de Ferreira dispõe de um conjunto moderno e adequado de viaturas de combate a incêndio, de socorro pré-hospitalar e de apoio. Localiza-se na Rua dos Bombeiros Voluntários, a cerca de 700 metros e a dois minutos do edifício da CMPF.

 

Do Centro de Saúde de Paços de Ferreira para o edifício da Câmara a distância a percorrer é de cerca de 500 metros em um minuto. Localiza-se na Rua Rainha Dona Leonor 107.

Os hospitais de referência mais próximos para onde poderão ser encaminhadas as vítimas de sinistros são o Hospital Padre Américo Vale do Sousa e o Hospital S. João no Porto. O Hospital Padre Américo situado Rua do Tapadinho, em Penafiel, dista do edifício da Câmara cerca de 23 km e fica a cerca de 29 minutos. O Hospital S. João situado na Alameda do Professor Hernâni Monteiro, encontra-se a cerca de 29,7 km e 26 minutos do edifício em questão.

A GNR de Paços de Ferreira localiza-se na Rua Doutor Leão Meireles e fica a cerca de 800 metros e cerca de dois minutos da CMPF.

 

O Serviço da Proteção Civil funciona no próprio edifício da Câmara.

O acesso interior de socorros externos pode ser efetuado por duas entradas: a entrada principal do edifício e uma entrada que permite o acesso às traseiras da Câmara, ambas com acesso direto pela Praça da República.

 

4.3. CARACTERIZAÇÃO GERAL DO EDIFÍCIO

O edifício é constituído por dois blocos de diferente cércea que se ligam através de um terceiro elemento neutro, marcado por cor e textura diferente (Fig.8).

O bloco A apresenta um total de quatro pisos, sendo que dois se situam abaixo do plano de referência, cave e sub-cave, e os restantes dois situam-se acima do plano de referência. Este bloco possui ao nível do R/C duas aberturas diretas para o exterior, sendo que uma delas constitui a entrada principal da Câmara e a outra encontra-se direcionada para a parte traseira do edifício. Neste bloco funcionam os serviços com maior afluência de público.

 

O bloco B, à semelhança do bloco A é constituído por cave e sub-cave e por três pisos acima do plano de referência, dispondo de uma abertura ao nível do R/C que serve de ligação entre os quatro andares. Na extremidade do bloco existe uma segunda caixa de escadas que acede diretamente ao exterior na parte traseira do edifício, mas que apenas faz ligação entre o segundo e terceiro piso, sendo por isso destinada a evacuar os efetivos destes mesmos pisos. Este bloco comunica com o bloco A apenas ao nível do R/C e 1ºPiso.

Na extremidade deste bloco, ao nível do R/C e do 1ºPiso funciona a Junta de Freguesia de Paços de Ferreira. Não existe qualquer comunicação interna entre este espaço e o restante edifício. Os espaços da Junta de Freguesia apresentam um acesso direto ao exterior do edifício e uma terceira caixa de escadas, um destinado para a zona de público geral e o outro para o restante R/C e 1ºPiso.

 

O terceiro piso encontra-se em tosco, sendo destinado para futura ampliação das instalações.

As caves comunicam com o exterior através de duas rampas e três caixas de escada.

Duas destas caixas dão acesso direto ao exterior e a terceira ao hall do R/C do bloco A. Os pisos abaixo do plano de referência destinam-se a aparcamento e arrumos e possuem um total de cerca de 10800 m2 .

Os andares superiores possuem uma área de cerca de 5400 m2 . O R/C e o 1ºPiso possuem cada um, uma área de 2000 m2 . O 2ºPiso e o 3ºPiso possuem cerca de 700 m2 cada.

 

4.3.1. CARACTERIZAÇÃO DO EDIFÍCIO DA CMPF DE ACORDO COM DECRETO-LEI Nº220/2008 DE 12 DE NOVEMBRO

A caracterização do edifício foi efetuada quanto à UT e quanto à classificação das categorias e factores de risco.

No que se refere à sua UT (alínea b e c, nº 1 do artigo 8.º) classifica-se como sendo um edifício de utilização mista: do tipo III «administrativos» e tipo II «estacionamentos»,.

Apesar de o edifício possuir um auditório/espaço de reunião, as disposições gerais e especificas a aplicar são as referentes à utilização do tipo III, uma vez que, este espaço é gerido sob responsabilidade da entidade exploradora e o seu efetivo não é superior a 200 pessoas (alínea b, nº3 do artigo 8.º).

Quanto à categoria de risco o edifício em questão é de risco moderado - categoria 2.ª (de acordo com o nº1 e a alínea b e c do nº2, nos termos do quadro II e III do Anexo III).

4.3.2. DESCRIÇÃO DAS INSTALAÇÕES POR BLOCO E PISO

De seguida encontra-se a caracterização das instalações da CMPF por bloco e por piso.

O bloco A do edifício da CMPF encontra-se caracterizado no Quadro 1.

4.3.3. IDENTIFICAÇÃO E LOCALIZAÇÃO DAS FONTES DE ENERGIA

As fontes de energia são exteriores aos dois blocos, sendo compostas por um posto de transformação e um depósito de gás nas traseiras do edifício.

No Quadro 4 encontram-se descritos os diversos tipos de equipamento existentes no edifício.

4.4. ASPECTOS HUMANOS

Relativamente aos recursos humanos, a CMPF possui cerca de 150 funcionários.

Não existem atualmente funcionários com mobilidade condicionada, estando, contudo, a CMPF munida de elevadores, que permitem o acesso a todos os pisos.

Está ainda garantida a acessibilidade aos utentes com mobilidade condicionada a todas as zonas de atendimento ao público.

 

4.5. PERÍODOS DE FUNCIONAMENTO

Em termos de ocupação humana existem dois tipos de períodos distintos. Durante o funcionamento dos serviços, ocasião em que pode estar presente no edifício um grande número de pessoas, e após o encerramento em que apenas estão presentes os funcionários da empresa de segurança contratada.

No Quadro 5 encontra-se representado o período de funcionamento do edifício da CMPF.

4.6.ORGANIZAÇÃO DA SEGURANÇA

A estrutura interna de segurança, com hierarquia e funções operacionais definidas, depende das características da CMPF, nomeadamente do número de edifícios e do número de ocupantes.

Esta estrutura deverá integrar os seguintes elementos:

- O Responsável pela Segurança (RS) que assume o cargo ao mais alto nível é o próprio Presidente da CMPF, que é quem preside a todas as intervenções, quer internas quer externas, e é o responsável perante as entidades oficiais, ou seja, é o responsável por emitir para o exterior as informações necessárias ao esclarecimento da situação.

É também o responsável pela comunicação com a GNR em caso de ameaça de bomba. Só exerce esta função em caso de acidente muito grave.

 

- Delegado de Segurança (DS), que é nomeado pelo RS, que tem como função executar as medidas de autoproteção e pela atualização do Plano de Evacuação e Emergência. Em caso de alarme Geral de evacuação, coopera com os coordenadores de cada bloco. Ambos devem, nas suas atividades de prevenção, colaborar na preparação de sessões de formação e treino, bem como participar ativamente nas mesmas. Devem ainda participar nos ensaios e inspeções ao equipamento de proteção contra incêndio.

 

- Coordenador de Bloco (CB), que é o responsável geral em situação de emergência do respectivo bloco, devendo conhecer melhor do que ninguém a sua estrutura de segurança. Este deve ter um conhecimento aprofundado do edifício onde exerce a sua atividade: conhecer todos os espaços, equipamento de combate a incêndio (extintores, carretéis, colunas secas, etc), locais de corte de gás, eletricidade, água, etc. Coordena todas as ações em estreita colaboração com os demais responsáveis (Equipa de Apoio aos Coordenadores de Bloco – EA).

Se achar necessário toma a decisão de chamar o DS e de o assistir. Tem a seu cargo a requisição da ajuda extrema que ache necessária (tais como Bombeiros ou Ambulâncias), bem como, juntamente com o DS, decidir a evacuação geral das instalações. Tem autonomia para, se e quando necessário, desligar os alarmes ou accionar o alarme geral de evacuação. Por fim, decide também a evacuação de viaturas ligeiras estacionadas no parque. Elabora o relatório interno após o acidente/incidente.

- Equipa de Apoio ao Coordenador de Bloco (EA), que apoia e, em caso de ausência, substitui o CB.

- Equipa de Manutenção (EM), que possui o melhor conhecimento das instalação eléctrica e da instalação de gás, tem como responsabilidade principal proceder ao corte de energia eléctrica, garantindo, no entanto, que a bomba de incêndios se encontra ligada e proceder ao corte de abastecimento de gás. Os cortes de corrente são realizados a partir das botoneiras existentes nas instalações.

- Cerra-Fila, que tem como função garantir que não fica ninguém para trás no encaminhamento das pessoas para o Ponto de Agrupamento e, posteriormente Ponto de Encontro, transmitindo esta informação à Equipa de Primeiros Socorros.

- Equipa de Primeiros Socorros (EPS) é responsável por prestar assistência de primeiros socorros aos sinistrados, analisar a necessidade de apoios médicos mais específicos (INEM, Hospitais, etc.) e colaborar na intervenção das entidades externas competentes. É também responsável pela contabilização do número de colaboradores presentes no Ponto de Encontro.

 

- Na Portaria, os funcionários da empresa de segurança têm como função registar a entrada e saída de viaturas nas instalações e recebe a identificação das pessoas externas à CMPF, durante o horário de funcionamento desta. A equipa de segurança deverá estar informada das pessoas que permanecem no interior do edifício.

Fora do horário de funcionamento, fins-de-semana e feriados, a equipa de segurança fica responsável por estabelecer, em caso de incêndio, a ligação com as entidades externas e dar conhecimento ao DS. É responsável por desligar a eletricidade e o gás, através das botoneiras respectivas.

Esta equipa deve possuir um profundo conhecimento do edifício, nomeadamente, de todos os espaços, da localização dos equipamentos de combate a incêndio, da central, das válvulas de corte de gás, dos quadros eléctricos, cortes de água, etc.

No dimensionamento da estrutura interna de segurança, devem ser considerados os períodos de férias ou outro tipo de ausência, pelo que devem ser designadas pelo menos duas pessoas para cada cargo.

 

Após uma situação de incêndio ou a realização de um exercício de evacuação, a estrutura interna de segurança deve fazer a sua avaliação, para posteriormente corrigir todas as situações anômalas detectadas.

No Anexo V apresenta-se o organigrama referente à estrutura interna de segurança de cada bloco.

 

4.7.LEVANTAMENTO DE MEIOS E RECURSOS

O edifício dispõe no seu interior de meios próprios de intervenção que permitem a atuação imediata sobre focos de incêndio pelos seus ocupantes, nomeadamente extintores portáteis e móveis e rede de incêndio armada do tipo carretel.

 

4.7.1. SISTEMA DE DETECÇÃO E ALARME

Uma detecção de incêndio tem por objectivo descobrir e sinalizar precocemente o aparecimento de um fogo, para que possam ser tomadas medidas necessárias à salvaguarda das vidas dos ocupantes do edifício e à proteção de bens materiais num curto espaço de tempo.

Assim sendo, uma instalação de detecção de incêndio deve possuir três qualidades fundamentais: rapidez, fiabilidade e credibilidade (funcionamento seguro, eliminando os alarmes intempestivos).

O edifício da CMPF está dotado de sistema automático de detecção e alarme de incêndio constituído pelos seguintes equipamentos:

 

• Detectores automáticos (iônicos de fumo);

• Botoneiras de alarme manual;

• Central de controlo, que se destina, principalmente, a controlar o estado de funcionamento da instalação e de alarme;

• Sirenes de incêndio e evacuação;

• Interfaces de comando.

A central de detecção e alarme de incêndio é do tipo analógica endereçável, de arquitetura “loop” onde ficam inseridos sensores, botoneiras de alarme manual, retentores electromagnéticos e interfaces de comando. A central de detecção recebe várias informações, sinalizando-as quando necessário, especificamente em situações de alarme e avarias.

Os detectores iônicos atuam para gases resultantes de combustão, misturados com fumos e/ou gases invisíveis. A sua atuação prende-se com a detecção de incêndio na sua fase inicial, devido ao desprendimento dos gases da combustão.

 

Os dispositivos de accionamento manual do alarme (botoneiras) encontram-se normalmente instalados nos caminhos horizontais de evacuação, junto às saídas dos pisos e em locais sujeitos a riscos especiais, a cerca de 1,5 metros do pavimento, devidamente sinalizados e visíveis.

De uma forma geral, o alarme geral de evacuação será accionado ou através do centro de operações de emergência, via sistema de detecção de incêndios, ou através do accionamento manual de uma das botoneiras.

O edifício dispõe de meios humanos afetos à segurança, sendo que a atuação de um dispositivo de accionamento de alarme provoca de imediato o funcionamento do alarme restrito. Neste caso, deve haver temporização entre o alarme restrito e o alarme geral, de modo a permitir a intervenção do pessoal de segurança na extinção da causa do alarme sem proceder à evacuação do edifício.

Prevê-se que o sinal de alarme, uma vez confirmado, seja transmitido automaticamente à Corporação de Bombeiros local.

 

O sinal de alarme geral deve ser claramente audível em todos os espaços e ser perfeitamente identificável pelos ocupantes dos edifícios; e deve ter a possibilidade de soar durante o tempo necessário para a evacuação do edifício e ser ligado e desligado a qualquer momento.

Este não deve ser estridente, para não provocar situações de pânico, e não deve ser usado para qualquer outra finalidade a não ser a de dar alarme em situações de emergência que imponham a evacuação do edifício e a chamada de socorros.

 

 

4.7.2. EXTINTORES

Os extintores possuem um agente extintor, que é projetado, e um agente propulsor interno. Em termos de funcionamento, pode ser permanentemente pressurizado ou pressurizado no momento da utilização.

O edifício da CMPF possui extintores portáteis com os seguintes agentes de extinção: pó químico ABC e neve carbónica – CO2.

Os extintores de neve carbônica são apropriados para fogos de origem eléctrica e para fogos que resultam da combustão de líquidos ou de sólidos liquidificáveis (éter, cetonas, vernizes, gasolinas, óleos, etc.), de gases (metano, propano, butano, etc.).

Relativamente aos extintores de pó químico ABC, estes apresentam muito boa eficiência nos fogos de materiais sólidos (madeira, cartão, papel, têxteis, etc.), líquidos combustíveis (gasolinas, óleos, etc.) e gases combustíveis (propano, butano, etc.) e boa eficiência nos fogos de origem eléctrica.

 

Os extintores foram convenientemente distribuídos, sinalizados e instalados em locais bem visíveis e localizados preferencialmente nas comunicações horizontais, no interior das câmaras corta-fogo, bem como no interior dos grandes espaços (salão nobre e sala de sessões) e junto às suas saídas.

A localização dos extintores encontra-se sinalizada nas plantas de emergência.

4.7.3. REDE DE INCÊNDIO ARMADA

Tendo em conta a utilização-tipo do edifício, este é servido por uma rede de incêndio armada guarnecida com bocas-de-incêndio do tipo carretel. As redes de incêndio armadas do tipo carretel (RIATC) são servidas por redes úmidas, forçosamente, uma vez que tem de existir água em carga para o combate a qualquer momento.

As bocas-de-incêndio encontram-se em armários, de acordo com as normas em vigor, apresentando mangueiras de 25 metros de comprimento. Estão localizadas nos caminhos horizontais de evacuação junto à saída para os caminhos verticais e a distância entre elas não ultrapassa o dobro do comprimento das mangueiras utilizadas.

 

4.7.4. SINALIZAÇÃO

As componentes da sinalização de caminhos de evacuação devem fornecer informação consistente e coerente aos ocupantes para que possam evacuar o edifício de uma forma ordeira, de qualquer lugar até ao ponto de reunião em caso de emergência.

A informação contida na sinalização de emergência deve ser disponibilizada a todas as pessoas a quem essa informação seja essencial numa situação de perigo.

A CMPF dispõe de um sistema de sinalização de emergência, que engloba as vias de circulação preferenciais e alternativas, através de sinais colocados ao longo dos caminhos; e de plantas de emergência colocadas em locais estratégicos do edifício.

As placas de sinalização são de material rígido fotoluminescente e, de acordo com o seu formato e cor, são indicadores de perigo, proibição, emergência e meios de intervenção.

Toda a sinalização referente às indicações de evacuação e localização de meios de intervenção (Anexo V), alarme e alerta colocadas nas vias de evacuação devem estar na perpendicular ao sentido das fugas possíveis e colocadas de forma a garantir a percepção inequívoca do sentido da fuga.

 

4.7.5. ILUMINAÇÃO DE EMERGÊNCIA

Na instalação do sistema de iluminação de emergência de segurança foram considerados os seguintes pontos: em cada porta de saída; junto do arranque de escadas e junto de mudanças de direção e intersecção de corredores; de patamares de acesso e intermédios de vias verticais, de câmaras corta-fogo; de botões de alarme e de meios de primeira intervenção.

O sistema de iluminação é independente da rede eléctrica “normal”.

A iluminação de emergência compreende: a iluminação de balizagem ou circulação que facilita a visibilidade no encaminhamento seguro das pessoas até uma zona de segurança; e a de ambiente destinada a iluminar os locais de permanência habitual de pessoas, evitando situações de pânico.

A iluminação de circulação é efetuada a partir de aparelhos de iluminação equipados com uma bateria de níquel-cádmio, carregador, relé de falta e retorno de tensão, uma lâmpada fluorescente alimentada pela bateria e duas lâmpadas incandescentes alimentadas pela rede com autonomia de pelo menos uma hora.

 

4.8. CONTACTO COM O EXTERIOR

As entidades externas (Quadro 6) que prestam apoio à CMPF são as seguintes:

 

Nas chamadas de emergência dever-se-á referir:

• Nome do estabelecimento;

• Descrição da ocorrência;

• Tipo de ajuda solicitada;

• Existência de vítimas;

• Localização do estabelecimento e acessos;

• Medidas já adotadas (se for solicitado);

• Meios de primeira intervenção disponíveis (se for solicitado).

 

4.9. PLANO DE ATUAÇÃO

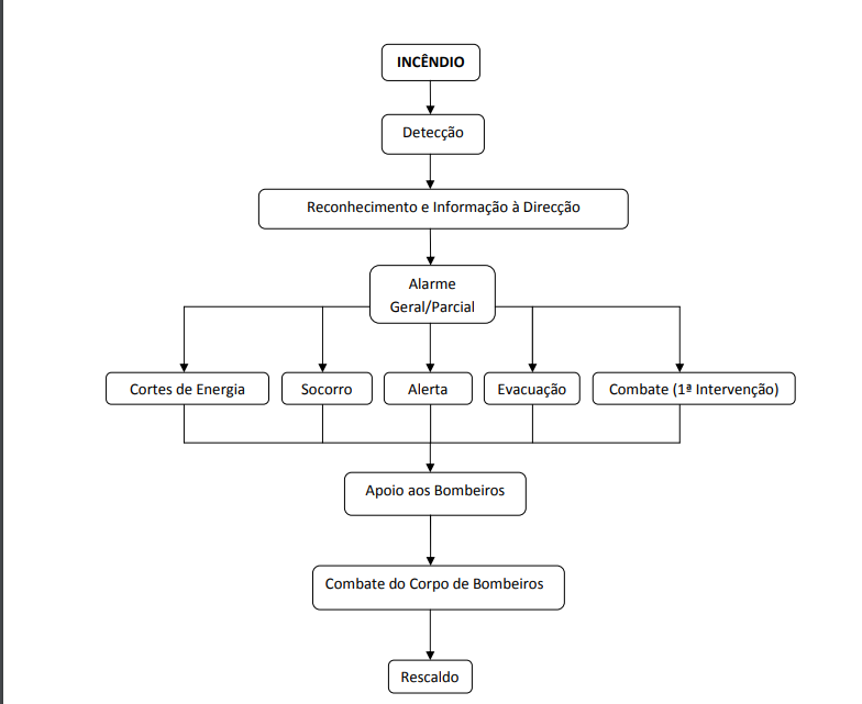
4.9.1.ESQUEMA DO PLANO DE ATUAÇÃO

De seguida apresenta-se um esquema do Plano de Atuação.

 

4.9.2.FASES DO PLANO DE ATUAÇÃO

4.9.2.1.Reconhecimento, combate e alarme interno

Na identificação de qualquer foco de incêndio por qualquer pessoa é fundamental:

• Accionar o alarme e informar imediatamente o Responsável de Segurança;

• Verificar se existem pessoas em perigo e prestar apoio;

• Utilizar os meios de primeira intervenção disponíveis.

O Delegado de Segurança deve:

• Certificar-se sobre a localização exata do sinistro;

• Verificar a extensão do sinistro e matérias em combustão;

• Informar se há vítimas a socorrer.

De acordo com as características e dimensão da situação deve:

Avisar os coordenadores de piso;

• Accionar o alarme interno;

• Alertar os Bombeiros.

Os coordenadores de piso accionam:

• As equipas de intervenção;

• As equipas de concentração e controlo;

• As equipas de primeira intervenção;

• As equipas de corte de energia e accionamento de dispositivos de segurança.

NOTA: Estas equipas atuarão em simultâneo para controlo da situação.

4.9.2.2. Evacuação

Dada a ordem para abandono das instalações, a equipa de evacuação, orienta os ocupantes para as saídas. Compete ao “cerra-fila” de cada piso verificar se estão todos presentes.

 

4.9.2.3. Primeira Intervenção

As equipas de primeira intervenção são cruciais na minimização de efeitos provocados por sinistros, quer no ataque a incêndios quer nos primeiros socorros a acidentados.

A equipa de primeira intervenção, devidamente formado e treinada, ocorre ao local de emergência com o objectivo de tentar o seu controlo, devendo utilizar de imediato os extintores e/ou redes de incêndio, mais próximas do local do sinistro.

Se não for possível controlar o foco de incêndio, as equipas de 1ª intervenção devem informar o DS e abandonar o local, garantindo o fecho de portas e janelas.

 

4.9.2.4. Corte de Energias e Accionamento de Dispositivos de Segurança

De acordo com o coordenador de cada piso, as pessoas nomeadas devem proceder, de imediato:

• Ao corte de energia nos quadros parciais de energia eléctrica;

• Ao fecho das válvulas de corte de gás;

• Ao accionamento das portas corta-fogo

4.9.2.5. Concentração e Controlo

As equipas de concentração e controlo reúnem as pessoas nos pontos de reunião e procedem à sua conferência;

Caso se verifique a existência de pessoas desaparecidas devem ser avisados o Delegado de Segurança e os Bombeiros e indicar provável localização.

 

4.9.2.6. Equipas de Informação e Vigilância

Respondendo diretamente ao Delegado de Segurança e em coordenação com o mesmo, deve existir uma equipa que, ao ser dado o sinal de alarme interno:

- Se dirija para as portas de acesso à Câmara Municipal com funções de informar os socorros externos sobre:

• Localização exata do sinistro;

• Existência de pessoas em perigo e sua provável localização.

 

- Controle e oriente a movimentação de pessoas e viaturas de socorro.

4.9.2.7. Regresso às Instalações

O regresso às instalações será autorizado pela direção da Câmara Municipal, após vistoria dos Bombeiros.

 

4.9.3. INSTRUÇÕES DE SEGURANÇA

4.10.3.1. Instruções Gerais de Segurança

Este tipo de instruções é destinado à totalidade dos ocupantes do edifício e que devem ser amplamente divulgadas e colocadas no interior de cada sala.

Normas de Evacuação

• Mantenha a calma;

• Ao ouvir o sinal de alarme siga as instruções dadas pelo “cerra-fila” do piso onde se encontra;

• Não se preocupe com materiais e objetos. Deixe-os sobre as mesas, saia e feche a porta;

• Siga os sinais de saída e não corra;

• Desça as escadas junto à parede e não volte atrás;

• Não pare na porta de saída. Esta deve estar sempre livre;

• Dirija-se ao ponto de reunião para que seja possível verificar a presença de todos os ocupantes.

Em caso de Incêndio

Perante um Incêndio:

• Mantenha sempre a calma, não grite nem corra;

• Se possível tente apagar o fogo utilizando os meios que tem ao seu alcance, sem correr riscos desnecessários, e posteriormente comunica ao Coordenador de Bloco, que por sua vez informa o Responsável de Segurança;

• Se não for possível apagar o fogo accione a botoneira e, se possível, contacte a portaria;

• De seguida abandone o local, fechando a porta atrás de si, seguindo a sinalização de segurança;

• Perante o fumo proteja a boca e o nariz com um pano. Caminhe agachado junto ao solo;

• Se o fogo se pegar às suas roupas não corra. Jogue-se no chão a fim de apagar o fogo por abafamento;

• Se ouvir uma explosão jogue-se no solo e proteja a nuca com os braços;

• Se a fumaça impedir a fuga anuncie a sua presença e aguarde socorro.

Se ouvir o sinal de alarme:

• Encaminhe-se calmamente e ordenadamente para a saída, seguindo os sinais de segurança e as instruções do pessoal;

• Não utilize os elevadores;

• Dirija-se ao ponto de reunião situado no exterior do edifício.

4.9.3.2. Instruções Particulares de Segurança

Estas instruções são relativas à segurança de locais que apresentam riscos específicos, tais como: cozinha, locais de armazenamento de produtos e materiais perigosos, etc., devem ser afixadas junto das portas de acesso aos respectivos locais ou em locais estratégicos.

Administração, Secretarias e Arquivo:

• Não fume, nem faça lume;

• Mantenha este espaço permanentemente limpo e arrumado;

• As reparações necessárias deverão ser executadas rápida e definitivamente e por técnicos competentes; as instalações e equipamentos deverão ser verificados por esses técnicos no mínimo anualmente;

• Não utilize instalações eléctricas provisórias;

• Em caso de incêndio proceda imediatamente os cortes de energia eléctrica;

• Comunique rapidamente à Direção a ocorrência de qualquer sinistro, visto que a eficiência do combate ao incêndio depende da rapidez do alarme;

• Não use nunca água sobre a instalação eléctrica mesmo se a corrente estiver desligada, utilize os extintores Pó Químico;

• Quando abandonar o local incendiado feche todas as portas de comunicação com os restantes compartimentos do edifício.

No Bar

• Não fume;

• Desligue os equipamentos eléctricos sempre que detectar alguma falha ou sobreaquecimento, ou antes de limpar;

• Evite a sobrecarga de ligações colocando em funcionamento simultâneo vários equipamentos, provocando sobreaquecimento;

• Após utilização, verifique se todos os equipamentos eléctricos se encontram devidamente desligados;

• Não manusear equipamento eléctrico com as mãos molhadas;

• Mantenha o espaço permanentemente limpo e arrumado;

• Remova o lixo diariamente;

• Promova rapidamente as reparações necessárias; essas reparações deverão ser executadas em definitivo e por técnicos habilitados;

• Todas as instalações e equipamentos técnicos deverão ser verificados pelo menos anualmente por técnicos habilitados;

• Em caso de incêndio efetuar rapidamente o corte de energia eléctrica no quadro Parcial relativa a essa área;

• Comunique imediatamente a ocorrência de qualquer sinistro a outros funcionários para que alertem os serviços de urgência; a eficiência do combate ao sinistro depende da rapidez do alarme;

• Não use nunca água para extinguir um incêndio sobre os aparelhos eléctricos ou instalações eléctricas mesmo se a corrente estiver cortada; utilize os extintores de Pó Químico.

Reprografia

• Não fume, nem faça fumo;

• Mantenha este espaço permanentemente limpo e arrumado.

Casas das máquinas dos elevadores

• Mantenha esta área permanentemente limpa e arrumada e com as suas condições de ventilação asseguradas;

• As reparações deverão ser executadas rápida e definitivamente e por técnicos habilitados;

• Vigie a realização das visitas de manutenção nos prazos previstos e o cumprimento das respectivas operações;

• Verifique o estado de conservação e a localização dos equipamentos de segurança (extintores, iluminação de emergência, sinalética, etc.);

• Em caso de incêndio proceda imediatamente aos cortes de energia eléctrica;

• Não use nunca água sobre a instalação eléctrica mesmo se a corrente estiver desligada; utilize extintores de CO2 ou Pó Químico;

• Quando abandonar o local incendiado feche todas as portas de comunicação com o interior do edifício.

Elevador

• Em caso de incêndio, nunca utilize os elevadores;

• Antes de entrar no elevador, verifique se a cabine se encontra no pavimento;

• Não force as portas (a porta é um componente de segurança);

• Não exceda o limite de peso da cabine; verifique a placa de capacidade no interior da cabine.

Quadros Elétricos

• Estas instalações devem encontrar-se permanentemente limpas e asseguradas as suas condições de ventilação;

• As reparações necessárias deverão ser executadas rápida e definitivamente e por técnicos habilitados;

• As instalações técnicas devem ser verificadas por técnicos habilitados, no mínimo anualmente; solicite a presença do técnico responsável pela exploração das instalações eléctricas quando necessário;

• Verifique periodicamente o bom estado de conservação e a localização dos equipamentos de segurança (lanternas, luvas, tapetes, vara de manobra, instruções de primeiros socorros, extintores, etc.);

• Em caso de incêndio o corte imediato a corrente eléctrica deve ser feito imediatamente ao soar o alarme;

• Não use nunca água sobre a instalação eléctrica mesmo se a corrente estiver cortada; utilize os extintores de Pó Químico;

• Comunique rapidamente a Direcção da ocorrência de qualquer sinistro; a eficiência do combate ao incêndio depende da rapidez do alarme;

• Quando abandonar o local incendiado feche todas as portas de comunicação com os restantes compartimentos do edifício.

Sala de Computadores

• Desligue os equipamentos eléctricos sempre que detectar alguma falha ou sobreaquecimento;

• Evite a sobrecarga de ligações colocando em funcionamento simultâneo vários equipamentos, provocando sobreaquecimento;

• Desligue sempre os equipamentos eléctricos depois de os utilizar.

 

Sala da Caldeira

• Feche a válvula de corte junto à caldeira;

• Em caso de incêndio proceda imediatamente aos cortes de energia eléctrica;

• Utilize o extintor instalado, mas nunca utilize água;

• Caso não consiga dominar a situação, feche as portas e proceda ao plano de evacuação.

 

4.9.3.3. Instruções Especiais de Segurança

Estas instruções dirigem-se principalmente a todo o pessoal das equipas de atuação, considerando-se que todos os elementos têm conhecimento das mesmas e colaboram na sua aplicação. Em termos gerais são as seguintes:

• Soar o alarme ao perceber o incêndio;

• Socorrer as pessoas que se encontrem em perigo imediato;

• Dar o alarme à Direção;

• Dar ou confirmar o alerta aos Bombeiros;

• Iniciar o combate ao foco de incêndio com os meios de intervenção existentes;

• Evacuar o local, encaminhando os seus ocupantes para o exterior (ponto de reunião);

• Verificar a desocupação efetiva dos locais, fechando atrás de si todas as portas;

• Auxiliar os Bombeiros nas operações de combate e rescaldo, procedendo à eventual desobstrução dos acessos e pontos de penetração e indicando a localização e extensão exata do sinistro.

 

4.10. PLANO DE EVACUAÇÃO

4.10.1. CONSIDERAÇÕES GERAIS DO PLANO DE EVACUAÇÃO

Considera-se Evacuação, o abandono do local de trabalho, que deve ser disciplinado, atempado e seguro, seguindo as rotas de emergência e concentração num Ponto de Reunião, procedendo à contagem do efetivo. A desordem e o pânico são dois dos maiores obstáculos a uma evacuação rápida e correta.

A evacuação do edifício só deve ser efetuada caso, após avaliação da situação, se verifique a existência de riscos reais para a saúde e integridade dos ocupantes, podendo ser apenas parcial envolvendo apenas um sector ou piso, uma vez que uma evacuação geral poderá ser desnecessária, bem como prejudicial ao desenvolvimento das operações de controlo da situação. Deve ser programada, ou seja, deve ser definida a ordem de saída, de acordo com o local de ocorrência do sinistro e a proximidade das saídas.

Após efetuada a confirmação do sinistro e avaliada a sua extensão, será accionado o Plano de Evacuação.

A evacuação será geralmente decidida e ordenada pelo DS e, quando a gravidade da situação o justificar, essa decisão poderá ser tomada de imediato por qualquer elemento da Direção.

A ordem de evacuação será efetuada pelo alarme sonoro, pela transmissão de instruções através de telefones internos e, de viva voz, pelos elementos com atribuições na evacuação do edifício.

Na medida do possível será evitada a evacuação simultânea do edifício. A sua desocupação deverá ser efetuada gradualmente com início pelas pessoas do piso em risco e de seguida dos outros pisos contíguos. A evacuação será depois alargada progressivamente, privilegiando sempre os ocupantes dos pisos mais distantes do piso de saída.

O cerra-fila de cada piso deverá averiguar se todos os ocupantes do piso correspondente são evacuados e prestar auxílio a pessoas com capacidades limitadas ou em dificuldade, de forma a assegurar que ninguém fica bloqueado nem regresse ao local do sinistro no decurso das operações de evacuação.

O Ponto de Reunião selecionado representa um local amplo, sem obstáculos ou vedações, afastado de qualquer local de risco, onde as pessoas possam estar em segurança, não sendo afetadas pela situação de emergência ou suas consequências, e não interferindo com as operações de socorro a desencadear pela Equipa de Primeiros Socorros e/ou pelos apoios externos, como os bombeiros, ambulâncias, etc. Está representado na planta de emergência do R/C.

 

A evacuação da cave e sub-cave, destinadas a estacionamento, é garantida pela existência de sinalização e iluminação de segurança, que conduzem a espaços protegidos permitindo um acesso seguro para o exterior.

De salientar que, de modo a garantir uma maior eficácia na evacuação do R/C, do piso 1 e do piso 2 do bloco B, a caixa de escadas que permite a comunicação entre estes pisos deveria abrir diretamente para exterior do edifício ao nível do R/C, diminuindo o número de mudanças de direção, bem como a distância máxima a percorrer pelos ocupantes.

 

4.10.2. ELABORAÇÃO DAS PLANTAS DE EMERGÊNCIA

As plantas de emergência constituem uma representação em planta simplificada de um determinado sector, com o objectivo de orientar, informar e instruir os utilizadores do edifício, para os procedimentos a adotar numa situação de emergência. Está conforme a NP 4386.

As plantas de emergência foram elaboradas por piso, onde constam: as vias de evacuação, a localização de saídas, os pontos de reunião, a localização de todos os dispositivos e equipamentos ligados à segurança contra incêndio, os locais de corte de energia eléctrica, gás e água e ainda outras informações consideradas convenientes. Contêm ainda uma legenda da simbologia utilizada, instruções gerais de atuação em situação de emergência e os contatos de emergência mais importantes.

As plantas de emergência devem ser afixadas junto das entradas principais de cada piso e junto das entradas de locais de risco, tais como bares e arquivos. Estas plantas devem ainda destacar o ponto onde a planta se encontra afixada, ou seja, a localização do observador.

No Anexo VI são apresentadas as plantas de emergência correspondentes a cada piso. São apresentadas à escala 1:200, bem como a planta de implantação do edifício à escala de 1:2000, evidenciando a localização do ponto de reunião.

 

4.10.3. EXERCÍCIOS DE EVACUAÇÃO / SIMULACROS

Os exercícios de evacuação devem ser regularmente realizados (Anexo VIII), permitindo testar e consolidar conhecimentos adquiridos, visando uma optimização de atitudes e comportamentos.

Estes simulacros devem ser devidamente planeados, executados e avaliados com a eventual colaboração do corpo de bombeiros e da Proteção Civil.

Para a execução dos simulacros é necessário escolher uma data e hora programada para a realização do exercício e explicar os sinais de alarme aos ocupantes do edifício. Deve ser dada informação prévia aos ocupantes da realização dos simulacros.

Nas UT´s III, de categoria 2.º, os exercícios de evacuação devem ser realizados, no máximo, de dois em dois anos.

 

É através dos exercícios de evacuação que os ocupantes colaboram na aplicação de um plano de emergência adaptado ao edifício. Os participantes põem em prática as reações imaginadas para os diferentes cenários, de modo a aprender a reagir em situação de emergência.

Após cada simulacro será elaborado um relatório (Anexo VIII), que será analisado e do qual poderão resultar sugestões de melhorias a serem implementadas que irão implicar uma atualização do plano.

 

4.10.4. PLANO DE ATIVIDADES

O plano de atividades é importante para uma correta planificação da evacuação total da CMPF e deve ser do conhecimento de todos os trabalhadores do edifício. Este inclui as diversas atividades:

• Divulgação do Plano de Segurança;

• Dar a conhecer o edifício, todos os percursos de evacuação e saídas a utilizar em emergência e o ponto de reunião;

• Dar informação e formação sobre as instruções de segurança, precauções a adotar no sentido de evitar potenciais situações de emergência;

• Dar informação e formação sobre as rotinas de alarme e alerta;

• Agendar ações de formação teórico-práticas, com periodicidade anual, nas técnicas de utilização dos meios de primeira intervenção;

• Ações de formação sobre socorrismo;

• Informações sobre questões de segurança;

• Realização de Simulacros.

5 CONSIDERAÇÕES FINAIS

Um Plano de Segurança de um edifício constitui um conjunto de medidas de auto-proteção (organização e procedimentos) tendentes a evitar a ocorrência de um sinistro e a limitar as suas consequências. É um instrumento importante e indispensável para a população que, informada dos riscos que corre e dos procedimentos mais adequados a executar numa situação de sinistro, estará melhor habilitada a uma atuação adequada, quer na sua auto-proteção, quer numa colaboração organizada com as entidades de socorro.

A planificação da segurança nos edifícios engloba todas as medidas e todos os esforços visando reduzir ao mínimo os riscos de lesões corporais dos ocupantes e os danos causados aos edifícios.

O RJ-SCIE baseia-se nos princípios gerais de preservação da vida humana, do ambiente e do patrimônio cultural. Os aspectos mais inovadores dizem respeito à abrangência das utilizações-tipo (UT´s), à sistematização da classificação do risco das UT´s e ao âmbito de aplicação das medidas de auto-proteção.

O Plano de Emergência Interno descreve a forma como as pessoas, os bens e o ambiente devem ser protegidos, em caso de sinistro e traduz um conjunto de medidas, normas e procedimentos destinados a fazer face a uma situação de emergência ou a minimizar as suas consequências.

Num Plano de Emergência Interno, os aspectos de organização de segurança e procedimentos planeados previamente para intervenção em caso emergência são fundamentais para garantir o sucesso de medidas de prevenção estabelecidas. O plano de emergência interno constitui uma ponte entre as medidas de prevenção e as de intervenção. Deve, portanto, ser equacionado e elaborado em estreita colaboração entre os diversos intervenientes.

 

O presente trabalho teve como objectivo a elaboração do Plano de Emergência Interno do edifício da CMPF, que se caracteriza por ser de UT II e III, no qual se identificam os riscos, se definem os meios humanos e materiais a envolver e os procedimentos a cumprir numa situação de emergência.

De salientar que, de modo a garantir uma maior eficácia na evacuação do R/C, do piso 1 e do piso 2 do bloco B, a caixa de escadas que permite a comunicação entre estes pisos deveria abrir diretamente para exterior do edifício ao nível do R/C, diminuindo o número de mudanças de direção, bem como a distância máxima a percorrer pelos ocupantes.

Ter um plano elaborado e testado é uma exigência cada vez mais salientada por quem tem responsabilidades nesta matéria.

É de extrema importância que se proceda a uma ampla divulgação do Plano de Emergência junto de todos os ocupantes do edifício, incluindo a sensibilização para os diferentes riscos (incêndios, sismos, inundações e outros). Além de ser obrigação de todos contribuir para prevenir o acidente, cada um deve saber exatamente o que fazer em situação de emergência e perceber a utilidade e importância fundamental das suas ações.

A SCIE nos edifícios deve passar por uma exploração que garanta a manutenção dos equipamentos e uma formação e treino do pessoal que integra as equipas de intervenção, que permita, em caso de necessidade, a utilização atempada de forma correta e eficaz dos recursos materiais existentes.

Assim sendo, a realização de exercícios e simulacros são de extrema importância uma vez que permitem testar e consolidar conhecimentos adquiridos, visando uma optimização de atitudes e comportamentos.

Uma das condições essenciais para garantir a eficácia de um Plano de Emergência Interno é a sua correta e perfeita atualização. É indispensável que sejam comunicadas previamente aos responsáveis pelo Plano de Emergência, todas as alterações que ocorram ao nível das condições físicas do edifício ou organização dos meios humanos afetos à segurança.

 

Além de um bom conhecimento e informação no âmbito do planeamento de segurança, importa criar uma cultura de segurança, interiorizando procedimentos e comportamentos e adotando as necessárias medidas de prevenção.

Por isso, deve-se proceder à ampla divulgação do Plano de Emergência Interno, relativamente aos aspectos relacionados com a detecção de situações de perigosas, o alarme, a 1ª intervenção em caso de incêndios e a evacuação, e à prática de exercícios de segurança, que comprovem a eficácia do mesmo. A eficácia da formação/informação é avaliada pela realização de exercícios de segurança e pela análise e avaliação dos seus resultados.

 

Prevenimos quando criamos as condições para que os acidentes não ocorram, planeamos quando antecipadamente fornecemos informação sobre os procedimentos corretos a adotar em situações de emergência.

Apenas uma população devidamente informada pode ter um verdadeiro e indispensável desempenho num sistema que visa, em última instância, a melhoria da qualidade de vida de todos os cidadãos.

 

6 ANEXO 1

Plano de Prevenção: Identificação de Riscos

Os sinistros, mais ou menos graves, ocorridos num determinado edifício têm basicamente duas origens: externas (de origem natural – por exemplo, sismo, cheia, etc. ou de origem humana – por exemplo, incêndio, manifestação, etc.) e internas (por exemplo, incêndio, explosão, derrame, etc.). Enquanto as primeiras são alheias à atividade do edifício e, portanto, de um modo geral, não passíveis de controlo por parte da mesma, os segundos têm diretamente que ver com a sua atividade e são, eventualmente, passíveis de medidas de minimização. Os tipos de riscos com origem interna dependem diretamente da atividade desenvolvida no edifício em causa.

Embora as medidas de prevenção e os procedimentos de segurança a adotar para cada situação de risco possam apresentar especificidade própria, as providências a tomar em qualquer circunstância, no que se refere a alarme, socorro a pessoas em perigo, alerta e evacuação, são basicamente as mesmas.

Os riscos internos decorrem das próprias instalações, dos materiais existentes no edifício e ainda da atividade laboral. São de referir:

Fuga de gás:

As instalações de gás são concebidas de forma a evitar a ocorrência de acidentes pessoais decorrentes do uso normal, nomeadamente asfixia, explosão, queimaduras ou outras causas previsíveis.

A melhor maneira de combate aos riscos de incêndio e de fuga de gás reside na prevenção, pelo que um plano de vistorias programadas se reveste de importância vital.

- Ameaça de bomba:

A ameaça de bomba é uma situação de emergência que, não tendo grandes tradições em Portugal, é sempre maior em zonas urbanas, principalmente nas capitais. Na maioria dos casos, este tipo de ameaças são feitas por telefone. Como não é possível saber antecipadamente da veracidade da mesma, a todas deverá ser dada a devida atenção. Pela gravidade das possíveis consequências, em termos humanos, é um cenário que deverá ser sempre equacionado.

No Anexo VI apresenta-se um questionário tipo que deverá ser efetuado em caso de ameaça de bomba.

- Depósitos de gás;

- Postos de transformação de energia.

 

Os riscos de origem externa podem ser de origem natural (áreas de vulnerabilidade sísmica, inundação e outros) ou de origem tecnológica.

Os riscos de origem natural englobam os sismos e cheias (alagamentos).

O risco sísmico dentro dos riscos naturais é aquele que, de um modo mais grave e prolongado, pode afetar o equilíbrio socioeconômico de uma região ou mesmo de um país.

Por si só os sismos podem não constituir uma grande ameaça, mas a sua ação em zonas densamente povoadas e de forte risco sísmico pode pôr em risco a vida humana e causar grandes prejuízos materiais. Para além do colapso de edifícios e incêndios provocados por fugas de gás, resultantes da rotura das redes de abastecimento, este tipo de risco pode induzir uma série de outros acidentes igualmente graves, como sejam a libertação de gases tóxicos, deslizamento de terras, etc.

 

Como fenômeno natural que é, não é possível evitá-lo ou prever a sua ocorrência, pelo que a segurança contra estes riscos visará a minimização dos seus efeitos sobre pessoas e bens.

O transbordo dos cursos de água com o consequente alagamento dos terrenos ribeirinhos pode ser provocado por grandes chuvas, rebentamento de diques, etc.

As consequências de uma inundação para os edifícios são, normalmente, de dois tipos:

• A estrutura da construção ressente-se devido a fenômenos de infiltração e devido ao efeito da pressão da água sobre as paredes, podendo mesmo entrar em ruptura. Certos materiais podem perder rapidamente características funcionais;

• Os danos provocados pela água e pela umidade sobre o recheio dos edifícios – mobiliário, instalações técnicas, equipamento, máquinas, matérias-primas, produtos acabados, instrumentação e documentação – que são, por vezes, superiores aos anteriores.

Os riscos de origem tecnológica, derivados da atividade humana, são acontecimentos súbitos e não planeados, causadores de danos graves no Homem e no Ambiente. Estão relacionados com a proximidade de instalações perigosas (bombas de gasolina, armazéns ou indústrias de produtos químicos e outros).

 

7 ANEXO 2

Caracterização do Concelho de Paços de Ferreira

Paços de Ferreira designa o Concelho e uma das freguesias onde está sediada a administração da Autarquia.

O concelho de Paços de Ferreira localiza-se no distrito do Porto (Fig.1), pertence à sub-região do Tâmega e integra o Agrupamento de Municípios da Comunidade Urbana do Vale do Sousa, dada a proximidade geográfica e homogeneidade econômica e social que partilha com os restantes concelhos que constituem este Agrupamento (Lousada, Penafiel, Paredes, Felgueiras e Castelo de Paiva).

 

O concelho é limitado a Norte e a Oeste pelo concelho de Santo Tirso, a Sudoeste pelo de Valongo, a Sul pelo de Paredes e a Este pelo de Lousada.

Numa área com cerca de 71,6 km2 apresenta-se repartido administrativamente em dezasseis freguesias (Fig.2) e possui uma população residente de 52 985 habitantes (Censos de 2001). Tem uma significativa densidade populacional (740 habitantes/ km2), verificando-se uma maior concentração de população em Freamunde e Paços de Ferreira, dois aglomerados importantes servidos pelas principais vias que atravessam o território (EN 207 e EN 209).

 

Embora não servido diretamente por qualquer estrada da rede fundamental, o concelho encontra-se “rodeado” pela A3 a Oeste, A4 e A42 a Sul e a IP9 a Este e a Norte.

Podemos concluir que o concelho fica todo ele ligado por redes viárias de fácil escoamento.

O concelho assume a designação de “Capital do Móvel” dado o peso da indústria de mobiliário. Mais de metade da sua população ativa trabalha no sector da indústria, nomeadamente na de mobiliário, estando também presentes os sectores têxtil, de metalomecânica, alimentar, de serração de madeiras e transformação de granitos.

O seu clima é ameno e os seus solos são férteis com abundância de água.

A cidade de Paços de Ferreira encontra-se organizada em torno de dois centros principais. O primeiro núcleo central, mais antigo, é formado pelas Praças Dr. Luís e 25 de Abril e pela Praceta de Santa Eulália. O segundo núcleo central compreende a Praça da República, conhecida popularmente como a "Rotunda", onde se situam os principais serviços do concelho, nomeadamente o Palácio da Justiça e o edifício dos Paços do Concelho onde funciona a Câmara Municipal de Paços de Ferreira e a Junta de Freguesia.

 

A localização da Câmara Municipal foi urbanisticamente escolhida, tendo em conta a sua relação com todo o concelho. O edifício tenta em toda a sua forma exterior relacionar-se com a sua envolvente. De destacar no centro da Rotunda o Monumento ao Marceneiro (Fig.3), escultura da autoria do Mestre José Rodrigues, que homenageia os marceneiros do concelho.

8 ANEXO 3

Enquadramento do Edifício da Câmara Municipal de Paços de Ferreira

9 ANEXO IV

Categorias e Factores de Risco – Anexo III do Decreto-Lei n.º 220/2008 de 12 de Novembro

10 ANEXO V

Organigramas da Estrutura Interna de Segurança

11 ANEXO VI

Periodicidade da realização de simulacros – Portaria n.º 1532/2008 de 29 de Dezembro

12 ANEXO VII

Questionário Tipo - Avaliação de Simulacros