SISTEMAS FIXOS DE COMBATE A INCÊNDIOS

Princípios Básicos de Prevenção e Combate de Incêndio e Pânico

1 SISTEMAS FIXOS DE COMBATE A INCÊNDIOS

INTRODUÇÃO

A descoberta e o domínio do fogo foram algumas das maiores conquistas da
humanidade. Controlando o fogo o homem consegue preparar seus alimentos, se
aquecer, construir materiais e ferramentas importantes para seu cotidiano.

Mas quando o fogo foge do controle, o homem volta a agir como seus antepassados
primitivos e foge com medo. E quando não consegue fugir, morre.

Para evitar que o fogo fuja do controle do homem e se transforme em uma tragédia,
o profissional de Engenharia Civil desempenha um papel importante, projetando
edificações mais seguras, sistemas de combate a incêndios mais eficientes e rotas
de fuga adequadas para o melhor abandono da edificação.

 

 

A Engenharia Civil é uma das profissões que possui condições de evitar tragédias
como as que ocorreram nos edifícios Andraus e Joelma, em São Paulo, edifícios que
foram consumidos pelas chamas por não possuírem sistemas de retardo ou
equipamentos de combate a incêndios mais eficientes.

Como a tecnologia está em constante aperfeiçoamento e os processos industriais
cada vez mais automatizados, é importante que os sistemas de prevenção, retardo e
combate a incêndios estejam sempre evoluindo.

Este trabalho é desenvolvido justamente para alertar os Engenheiros Civis o quão
importante é o conhecimento deste assunto, abordando as teorias envolvidas desde
o simples conhecimento do que é o fogo até como ele é extinto, demonstrando
inclusive como ele se propaga e quais são as possíveis classes de incêndio.

Esta pesquisa apresenta também alguns sistemas de combate a incêndios mais
conhecidos, como os hidrantes e “sprinklers”, assim como sistemas menos comuns
e mais complexos.

O estudo de caso abordará dois sistemas fixos de combate a incêndios diferentes,
cada um deles aplicado em um processo industrial distinto.

O primeiro sistema já é conhecido pelos Engenheiros Civis e possui uma legislação
específica definindo os parâmetros necessários para o projeto.

Já o segundo sistema é diferenciado, justamente por ter sido projetado
exclusivamente para o combate a incêndio em um processo industrial específico,
tornando-o desconhecido para grande parte dos Engenheiros Civis.

2 2- OBJETIVOS

O constante surgimento de indústrias dos mais variados processos produtivos, com
riscos cada vez maiores e diferentes, tem exigido dos profissionais de Engenharia a
constante preocupação com o desenvolvimento e aplicação de sistemas de proteção
contra incêndio, diminuindo assim os riscos de acidentes.

2.1- OBJETIVO GERAL

O objetivo deste trabalho é apresentar os sistemas de combate a incêndios
existentes, sejam eles móveis ou fixos, demonstrando as suas características e
finalidades, incluindo as diferenças e aplicações de cada sistema.

2.2- OBJETIVO ESPECÍFICO

Apresentar, com o estudo de caso, a aplicação de um sistema fixo de combate a
incêndios em tanques de armazenamento de toluol, produto químico utilizado como
solvente de tintas em uma indústria gráfica, demonstrando a importância do
Engenheiro Civil em escolher e/ou projetar um sistema de combate a incêndio mais
adequado para o material a ser protegido.

3 3- MÉTODO DE TRABALHO

Este trabalho de conclusão de curso foi desenvolvido inicialmente a partir de
consultas a diferentes tipos de referências bibliografias, tais como: livros técnicos,
manuais, normas e legislação vigente, assim como a catálogos e materiais técnicos
de empresas especializadas em prevenção e combate a incêndio (em geral,
disponibilizados na “Internet”).

Para o estudo de caso, foi escolhida uma empresa que possui um sistema fixo de
combate a incêndio. Neste caso, o método de trabalho baseou-se em visitas ao
local, para conhecimento mais detalhado do sistema, coleta de dados e registro
fotográfico. Todas estas visitas foram realizadas com a autorização do Engenheiro
de Segurança e com o acompanhamento do Bombeiro Profissional Civil.

Vale destacar também que foram realizadas consultas às legislações vigentes
pertinentes aos sistemas fixos de combate a incêndios, com intuito de verificar se o
sistema adotado pela empresa estava em acordo com todas as determinações
legais.

4 4- JUSTIFICATIVA

A escolha do tema está baseada na insuficiência de material específico que auxilie o
Engenheiro Civil na escolha do sistema fixo de combate a incêndio mais adequado
ao ambiente ou material que se queira proteger.

Além da insuficiência de material didático, é possível citar o fato de que os sistemas
de prevenção e combate a incêndio ainda não têm a devida atenção dos
profissionais, sendo instalados apenas por cumprimento de norma ou para obter
descontos no seguro da obra.

Este trabalho de conclusão de curso visa apresentar a todos os profissionais de
Engenharia Civil, e demais interessados, qual a importância de se ter conhecimento
em prevenção e combate a incêndio.

No primeiro momento tem a intenção de mostrar todas as características do fogo,
como ele surge e como se propaga, quais são os tipos de materiais combustíveis,
como dividi-los em classes, quais os métodos utilizados para se combater um
incêndio e conhecer também os extintores de incêndio portáteis mais utilizados.

Em uma segunda etapa, o presente trabalho visa mostrar os sistemas fixos de
combate a incêndio atualmente existentes, suas características, vantagens e,
aplicações.

A última parte deste trabalho tem a intenção de apresentar um estudo de caso,
mostrando na prática a aplicação de um sistema fixo de combate a incêndio de
acordo com o material a ser protegido.

Não é intenção deste trabalho formar profissionais especializados em combate a
incêndio e salvamento. A ideia central é apresentar aos profissionais de Engenharia
Civil este assunto por muitos esquecido e que pode representar a diferença entre a
perda ou não de vidas e de patrimônios, bem como pode salvar uma obra ou
empreendimento de ser embargado.

 

5 TEORIA DE INCÊNDIO

5- TEORIA DE INCÊNDIO

Para se estudar os sistemas fixos de combate a incêndios, precisa-se primeiramente
conhecer o fogo, como ele surge, como se propaga e como combatê-lo. Somente
assim pode-se saber como preveni-lo e qual o sistema de combate correto para
cada tipo de fogo.

O incêndio acontece onde a prevenção falha, por isso deve-se realizar um ótimo
trabalho na prevenção contra incêndios (PROFIQUA, 1995 e CIPA, 1992 apud
HIRATA e MANCINI FILHO, 2002).

5.1- FOGO

Segundo o Corpo de Bombeiros da Polícia Militar do Estado de São Paulo
(CBPMESP, 2001), fogo é um fenômeno físico-químico com a presença de calor e,
normalmente, de luz, denominado combustão. É necessário saber distinguir fogo de
incêndio. O fogo é passivo de controle, ou seja, pode ser apagado. O incêndio é
incontrolável, não pode ser apagado.

5.2- TETRAEDRO DE FOGO

Para que ocorra o fenômeno do fogo, é necessária a presença de quatro elementos:

  • Combustível;
  • Comburente;
  • Calor;
  • Reação em cadeia.

Os quatro elementos são dispostos de tal maneira que formam um tetraedro, de
forma que nenhum destes elementos pode ficar de fora como pode ser visto na
Figura 5.1.

O combustível pode ser definido como qualquer substância que tem a propriedade
de queimar, que pode entrar em combustão. O combustível pode ser sólido
(madeira, papel, etc.), líquido (gasolina, querosene, etc.) ou gasoso (gás liquefeito
de petróleo – GLP, gás natural veicular – GNV, etc.).

Comburente é o elemento que alimenta a reação química, sendo mais comum o
oxigênio presente no ar, cuja concentração percentual é de 21%. Quando a
porcentagem do oxigênio do ar do ambiente passa de 21% para a faixa
compreendida entre 15% e 8%, a queima torna-se mais lenta, notam-se brasas e
não mais chamas. Quando o oxigênio contido no ar do ambiente atinge
concentração menor que 8%, não há combustão.

 

O calor é definido como uma fonte de energia que se transfere de um sistema para
outro, por diferença de temperaturas. O calor pode ter como fonte a energia elétrica,
o cigarro aceso, o atrito entre objetos e até mesmo a concentração de luz do sol
através de uma lente.

A reação em cadeia é uma seqüência que ocorre no incêndio.

Um combustível, ao se aquecer, libera vapores combustíveis que, em contato com uma fonte externa de calor, entram em combustão. A combustão aquece mais o combustível, liberando mais vapores combustíveis, gerando assim uma combustão maior.

Essa reação em cadeia continuará, até que não haja mais vapores combustíveis para serem liberados do material combustível (CBPMESP, 2001).

5.3- PONTOS DE TEMPERATURA

Todos os materiais combustíveis possuem três pontos de temperatura para o caso
de um incêndio. Essas temperaturas estão definidas, respectivamente da menor
para a maior, como ponto de fulgor, ponto de combustão e ponto de ignição, e são
importantes para o estudo do incêndio.

Ponto de fulgor é a temperatura mínima na qual os materiais liberam vapores
combustíveis que, ao entrarem em contato com uma fonte externa de calor, se
inflamam. Devido à pequena quantidade de vapores combustíveis, as chamas não
se mantêm, apagando-se imediatamente.

Ponto de combustão é a temperatura mínima na qual os materiais liberam vapores
combustíveis que, ao entrarem em contato com uma fonte externa de calor, se
inflamam. Devido à quantidade maior de vapores combustíveis e ao fato de a
temperatura já estar mais alta, ao se retirar a fonte externa de calor, as chamas se
mantêm.

Ponto de ignição é a temperatura mínima na qual os materiais liberam vapores
combustíveis que, simplesmente ao entrarem em contato com o comburente, se
inflamam, não sendo necessária a presença de uma fonte externa de calor
(CBPMESP, 1997).

5.4 Propagação do Calor

Em um incêndio o calor é propagado de um local para outro por meio de três formas
distintas: condução, convecção e radiação.

Na condução o calor é transmitido através das moléculas dos materiais, por
exemplo, através das estruturas metálicas de um edifício. Havendo a presença de
fogo em uma ponta da estrutura, o calor se transmitirá pela estrutura, até atingir
algum combustível de fácil ignição, conforme mostra a Figura 5.2.

 

5.4 Propagação do Calor

Na convecção o calor é transmitido através do ar. Como o ar quente é mais leve,
tem a propriedade de subir. Em um edifício, esse ar quente irá até o topo através de
passagens, como por exemplo, os túneis dos elevadores e, não encontrando uma
saída fácil, se acumulará no local, aquecendo os combustíveis que ali se encontram,
até que um deles entre em ignição, conforme mostra a Figura 5.3.

 

Na convecção o calor é transmitido através do ar. Como o ar quente é mais leve,
tem a propriedade de subir. Em um edifício, esse ar quente irá até o topo através de
passagens, como por exemplo, os túneis dos elevadores e, não encontrando uma
saída fácil, se acumulará no local, aquecendo os combustíveis que ali se encontram,
até que um deles entre em ignição, conforme mostra a Figura 5.3.

 

Na radiação o calor é transmitido através de ondas caloríficas radiantes em todas as
direções. Se um combustível estiver em chamas, transmitirá o calor em forma de
ondas aos combustíveis que se encontrem ao redor, até que um dos combustíveis
também entre em ignição. Como exemplo, pode-se citar uma residência em chamas,
que transmitirá seu calor às residências que estão ao seu redor, conforme mostra a
Figura 5.4 (CBPMESP, 1997).

Os incêndios são divididos em quatro classes, A, B, C e D, de acordo com as
características dos materiais que estão queimando (PROFIQUA, 1995 e CIPA, 1992
apud HIRATA e MANCINI FILHO, 2002).

A classe A compreende os materiais fibrosos normais, conforme mostra a Figura 5.5,
que queimam em superfície e profundidade e deixam resíduos. Exemplos: madeira,
papel, tecido, etc.

5.5 Classes de Incêndio

5.5 Classes de Incêndio

A classe C compreende os materiais elétricos energizados, conforme mostra a

Figura 5.7. Se for cortado o fornecimento de energia, estes materiais poderiam ser

classificados como classe A, porém deve-se ter cuidado, pois alguns materiais

podem acumular energia.

Exemplos: motores elétricos, quadros de força,

computadores, etc.

A classe D compreende os metais combustíveis pirofóricos, conforme mostra a

Figura 5.8, que queimam em altas temperaturas.

Exemplos: sódio, magnésio,

alumínio em pó, titânio, etc. (CBPMESP, 1997).

5.6 Métodos de Extinção

Para se definir o melhor sistema de combate a um incêndio, deve-se primeiramente

conhecer os três métodos de combate a incêndios existentes atualmente: o abafamento, o resfriamento e a retirada do material.

O abafamento consiste em eliminar o comburente do local, ou reduzi-lo a uma

concentração percentual menor ou igual a 15%.

O resfriamento consiste em eliminar o calor do combustível, diminuindo assim a

reação em cadeia. 

A retirada do material consiste em retirar o material que está queimando ou o

material que ainda não queimou, evitando assim a transmissão do calor (CBPMESP, 1997).

 

5.7 Extintores de Incêndio

Os extintores são equipamentos destinados a combater apenas princípios de

incêndio, devido à limitação de quantidade de agente extintor, e podem ser portáteis

ou sobre rodas.

Os extintores mais comumente encontrados são: Água Pressurizada (AP), Gás Carbônico (CO2) e Pó Químico Seco (PQS), porém existem outros tipos.

Os extintores de AP são utilizados para incêndios da classe A e apagam o fogo por resfriamento.

Não devem nunca ser usados para incêndios das outras classes.

Conforme a Figura 5.9, pode-se observar um extintor de AP.

Os extintores de CO2

são utilizados para incêndios das classes B e C, podendo

também ser utilizados na classe A, porém com pouca eficiência. Apagam o fogo por abafamento e resfriamento.

Conforme a Figura 5.10, pode-se observar um extintor de CO2.

.

Os extintores de PQS são utilizados para incêndios da classe B e C, apagando o

fogo por abafamento. Podem ser utilizados também para as classes A, porém com

pouca eficiência. Conforme a Figura 5.11, pode-se observar um extintor de PQS.

 

Pode-se notar que não foi especificado um extintor para a classe D.

Isso ocorre porque, para combate a incêndio nesta classe é necessário um agente extintor 15

especial que se funda em contato com o metal combustível, formando uma espécie

de capa que o isola do ar atmosférico, interrompendo a combustão pelo princípio de

abafamento. Os pós especiais são compostos dos seguintes materiais: cloreto de

sódio, cloreto de bário, monofosfato de amônia, grafite seco. Conforme a Figura

5.12, pode-se observar a aplicação de pó especial em uma roda de magnésio

(CBPMESP, 1997).

Conforme a Tabela 5.1, Quadro Resumo de Extintores, pode-se verificar os

extintores apropriados para cada classe de incêndio.

6 SISTEMAS FIXOS DE COMBATE A INCÊNDIO

6- SISTEMAS FIXOS DE COMBATE A INCÊNDIO

Os sistemas fixos de combate a incêndio são destinados a substituir os extintores de

incêndio nos casos em que estes não tenham uma boa finalidade, como por

exemplo, quando o fogo está atingindo grandes proporções.

Outra vantagem dos sistemas fixos é que em alguns casos podem ser acionados automaticamente, propiciando assim um início de combate mais rápido. Contudo, se torna necessário uma equipe de Brigada de Incêndio para a verificação das condições do incêndio, para operar ou desligar os sistemas fixos após a extinção, para o manuseio de extintores e hidrantes e para a realização do abandono dos ocupantes da edificação.

Os sistemas fixos de combate a incêndio podem ser do tipo hidrantes, mangotinhos, chuveiros automáticos, sistemas fixos de espumas, sistema inundante por gás FM 200 que será melhor estudado no item 6.5, sistemas fixos de CO2, entre outros sistemas que podem ser projetados para combate a incêndios em produtos específicos.

A instalação de sistemas fixos de combate a incêndios não pode substituir totalmente a utilização dos extintores, isto é, independente do tipo de sistema fixo projetado, deve-se também prever a instalação dos extintores corretos (CBPMESP,2001).

6.1- HIDRANTES

Segundo a NBR-13714 (ABNT, 2003a), os hidrantes são pontos de tomadas de

água com saídas simples ou duplas, com válvulas angulares com seus respectivos

equipamentos.

 Os hidrantes são considerados equipamentos de combate a incêndios e devem ser utilizados quando o emprego do extintor não for suficiente. São classificados em hidrantes públicos e particulares (CBPMESP, 2001).

6.1.1- Hidrantes Públicos

São os hidrantes que ficam ligados à rede de abastecimento pública e devem ser utilizados pelos Bombeiros para que possam captar água em grande quantidade para o abastecimento dos sistemas de combate a incêndio, principalmente as viaturas Auto-Bomba (AB) e Auto-Bomba Escada (ABE). Os hidrantes públicos podem ser do tipo coluna ou subterrâneos. Na Figura 6.1 pode-se observar o formato de um hidrante público do tipo coluna.

Os hidrantes de coluna permitem uma captação maior de volume de água e ainda

possibilitam uma fácil localização e, com isso, não são facilmente obstruídos,

tornando-se estas qualidades, vantagens sobre o hidrante subterrâneo.

Os hidrantes subterrâneos ficam acomodados dentro de uma caixa de alvenaria com uma tampa metálica. São os hidrantes comumente encontrados na cidade de São Paulo e são facilmente obstruídos por sujeiras e de difícil localização (CBPMESP, 1997).

6.1.2- Hidrantes particulares

Sua finalidade é a de proporcionar aos ocupantes um sistema para combate a incêndios até que os Bombeiros cheguem ao local. Assim que os Bombeiros chegam ao local, estes podem utilizar os hidrantes no auxílio ao combate a incêndio.

Os hidrantes particulares são compostos por abrigos, lances de mangueiras, esguichos Agulheta ou Vazão Regulável (VR) e chaves de mangueira, conforme podem ser vistos na Figura 6.4. Os hidrantes, lances de mangueira e esguichos Agulheta e VR deverão ser dotados de uniões de engate rápido, cuja finalidade é a de facilitar e agilizar as conexões (CBPMESP, 1997).

6.1.3- Registro de Recalque

Instalado na mesma rede de combate a incêndio, normalmente em uma caixa de

alvenaria fechada com uma tampa metálica e localizada no passeio, em frente à

edificação, deverá haver um registro de recalque, cuja finalidade é a de ser usada pelos Bombeiros para abastecer o sistema de combate a incêndio da edificação para uso dos hidrantes particulares.

O sistema de recalque pode ser substituído por um hidrante, desde que o mesmo esteja localizado na frente da edificação e que permita um fácil acesso das viaturas  do Corpo de Bombeiros. Na Figura 6.5 pode-se observar o esquema de um registro de recalque (MARTINS, 2005).

6.2- Mangotinhos

Segundo o Manual de Fundamentos Básicos de Bombeiros (CBPMESP, 1997), “Os mangotinhos são tubos flexíveis de borracha, reforçados para resistir a pressões elevadas e dotados de esguichos próprios".

A vantagem dos mangotinhos sobre os hidrantes é que não é necessário manobras, pois o mangotinho já fica com uma das extremidades acoplada à tubulação enquanto que na outra extremidade já fica acoplado um esguicho.

Os mangotinhos são acondicionados enrolados em um carretel de alimentação axial, permitindo que possa ser desenrolado e enrolado com facilidade. Permite também que seja usado enrolado.

Segundo a IT-02 (CBPMESP, 2001), “os mangotinhos são recomendados pelos Bombeiros, principalmente nos locais onde o manuseio do sistema é executado por pessoas não habilitadas (Ex.: uma dona de casa em um edifício residencial)”.

 

6.3- Chuveiros Automáticos

Os chuveiros automáticos ou sprinklers, como são conhecidos, são sistemas fixos de

combate a incêndios com uma grande vantagem sobre extintores e hidrantes, eles

fazem o combate ao incêndio logo no seu início e sem necessitar a presença de um

operador.

Os chuveiros automáticos são ligados em uma rede hidráulica sobre pressão e possuem uma ampola (bulbo quartzoid) com um líquido termo-sensível que se rompe com o calor proveniente de um incêndio. O líquido termo-sensível é um produto feito à base de mercúrio misturado com outros componentes que são considerados como segredo industrial.

No caso de ocorrer um incêndio a temperatura do ambiente tende a aumentar, fazendo com que o líquido termo-sensível sofra uma dilatação, quebrando o bulbo quartzoid e liberando a passagem da água.

Pode-se observar na Figura 6.6 o corpo de um chuveiro automático com suas partes. Na Figura 6.7 pode-se observar todos os componentes de um sistema de chuveiros automáticos (CBPMESP, 1997).

Pode-se verificar na Tabela 6.1 abaixo as cores das ampolas referentes às

temperaturas de acionamento dos chuveiros automáticos, indicadas na NBR-10897

(ABNT, 2003).

De acordo com a CBPMESP (2001) “Pode-se dizer que, via de regra, o sistema de chuveiros automáticos é a medida de proteção contra incêndio mais eficaz quando a água for o agente extintor mais adequado”

Pode-se observar na Figura 6.8 que existem vários modelos diferentes de chuveiros automáticos, cabe ao projetista escolher o modelo mais adequado conforme o local a se proteger.

6.4- Sistemas Fixos de Espuma

De acordo com a CBPMESP (1997), a espuma é destinada ao combate a incêndio

em combustíveis líquidos e é uma das formas de aplicação da água, formada por

bolhas de ar ou de gás, em solução aquosa, que flutua sobre os combustíveis

devido a sua baixa densidade.

O método de combate a incêndio principal é o abafamento, pois a espuma vai formar uma camada sobre o combustível líquido, isolando-o do contato com o ar. Como a espuma é formada por água, atua secundariamente no resfriamento do combustível.

A espuma pode ser formada através de uma reação química ou de um processo mecânico, formando assim a espuma química e espuma mecânica, respectivamente.

A espuma química é formada por soluções aquosas de bicarbonato de sódio e sulfato de alumínio, que ao se misturarem e entrarem em contato com o oxigênio, sofrem uma reação química, formando a espuma. Esse tipo de espuma está cada vez mais obsoleta, pois a espuma mecânica é mais econômica e de fácil utilização no combate a incêndio.

A espuma mecânica é formada pela mistura de água, um Líquido Gerador de Espuma (LGE) e ar. O LGE é misturado à água através de um proporcionador, sendo dosado de 1% a 6%, dependendo do tipo de fogo e do tipo de espuma que se quer criar.

Conforme pode-se ver na Figura 6.9, o sistema de espuma é destinado a combate a incêndio em parques de combustíveis, como refinarias e distribuidoras.

6.5- Sistema Inundante por Gás FM 200

O gás FM 200 não é nocivo à camada de ozônio e nem ao ser humano. Por ser um

gás de baixa pressão pode ser usado em ambientes com forro falso ou piso elevado

e em escritórios com equipamentos sensíveis.

O combate ao incêndio é feito por inundação total do ambiente, e o sistema é

composto por difusores interligados a cilindros de baixa pressão através de

tubulações de aço. Pode-se observar na Figura 6.10 os cilindros de FM-200 e, na

Figura 6.11, pode-se observar o gás FM-200 sendo descarregado.

O sistema é composto também por detectores de fumaça interligados a uma central de alarme. Assim que um dos detectores acusa a presença de fumaça, é enviado um sinal à central, que fará disparar um alarme intermitente, avisando aos ocupantes do local para iniciarem o abandono.

Assim que um segundo detector acusar a presença de fumaça, envia o sinal para a central. Automaticamente é cessado o primeiro alarme e iniciando o alarme de abandono total do local, pois o acionamento do gás é intermitente. Todo o processo, desde o primeiro alarme até a extinção total do incêndio, deve ser acompanhado por uma equipe de brigada (PANASTAR, 2007).

6.6 Sistemas Fixos de CO2

O sistema fixo de combate a incêndio por CO2 consiste em um conjunto de cilindros de CO2 interligados a tubulações, válvulas, e difusores direcionados ao local onde se pretende fazer a proteção.

Pode-se observar na Figura 6.12 e na Figura 6.13, respectivamente, os cilindros de CO2 e os difusores responsáveis pelo direcionamento do jato no local desejado.

Seu emprego é destinado a locais onde não pode ser feito o combate por água ou

locais que possuam equipamentos sensíveis e que não podem ser danificados, o que poderia ocorrer com outros sistemas de combate.

Sua eficácia é comprovada em incêndios das classes B e C, em recintos fechados,

onde o CO2 agirá por inundação total do ambiente, ou em recintos abertos, sendo o gás direcionado ao local específico por meio dos difusores.

 Os cilindros devem ser locados próximo ao local onde se quer realizar a proteção para evitar perdas de carga, pois a pressurização do sistema será feita somente pela pressão dos cilindros (CBPMESP, 1997).

6.7- Outros Sistemas Fixos de Gases

Para o dimensionamento de um sistema fixo de combate a incêndio deve ser apresentado um projeto junto ao CBPMESP, apresentando a norma adequada referente ao sistema, forma de acionamento, localização das botoeiras de acionamento e de desligamento do sistema, tempo de retardo para a evacuação total do local, localização da central de alarmes e dos cilindros do sistema fixo.

Devem ser apresentados também os laudos de funcionamento do sistema fixo, a Anotação de Responsabilidade Técnica (ART) do responsável técnico e os laudos técnicos do agente extintor que declare que o mesmo não é prejudicial à saúde humana ou ao meio ambiente.

O sistema passará por uma avaliação da CBPMESP, que verificará se todas as informações prestadas com o projeto estão de acordo, se o sistema foi eficientemente implantado, dando total proteção ao combustível e se no local existem pessoas habilitadas para a operação dos sistemas.

Os sistemas fixos de combate a incêndio, mesmo sendo aplicados nas situações onde o emprego da água é desaconselhável, não deve substituir completamente os sistemas hidráulicos (CBPMESP, 2001).

6.8- Brigada de Incêndio

Segundo a IT-17 (CBPMESP, 2001a), a brigada de incêndio é uma equipe formada

por ocupantes de uma edificação, cuja função é a de prevenção e combate a

incêndio e salvamento e também acompanhar os Bombeiros quando estes

chegarem ao local, passando as informações importantes, como por exemplo: se há

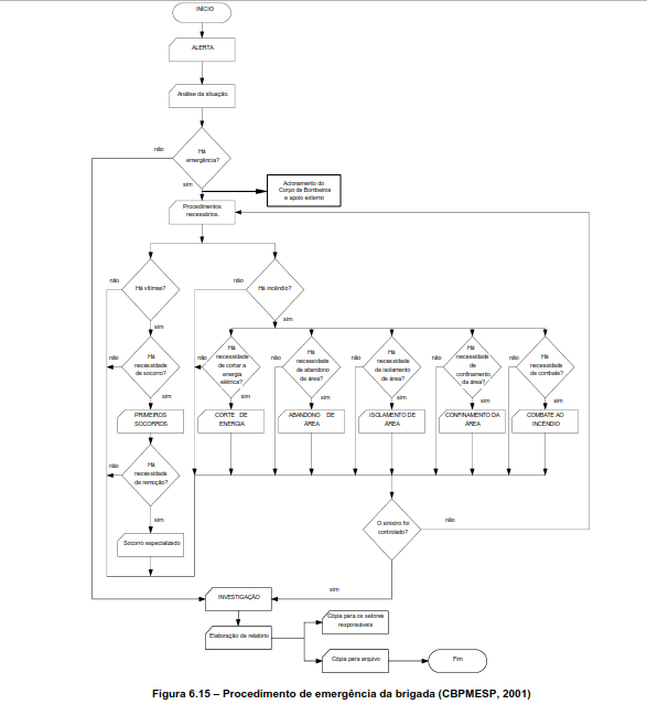
vítimas no local, o material que está queimando, os equipamentos de combate a  incêndios existentes, entre outras. Na Figura 6.14 pode-se observar uma parte do treinamento prático dos brigadistas.

 

Cabe também aos brigadistas a checagem dos equipamentos de combate a incêndio e salvamento, quanto à sua localização, desobstrução e seu

funcionamento. 

Pode-se observar na Figura 6.15, de acordo com a CBPMESP (2001), quais os procedimentos de emergência recomendados.

7 ESTUDO DE CASO

7- ESTUDO DE CASO

Para o desenvolvimento do estudo de caso demonstrando um sistema fixo de combate a incêndio que fosse diferenciado dos sistemas normais (hidrantes e chuveiros automáticos), exigindo do engenheiro civil o conhecimento das técnicas de prevenção e combate a incêndio, foi necessário escolher uma grande empresa que manipulasse algum produto que não fosse comumente encontrado.

 

7.1- Localização da Empresa

A empresa escolhida para o estudo de caso é uma grande indústria gráfica que será citada apenas como Indústria Gráfica NI, pois foi solicitado que seu nome não fosse divulgado.

A Indústria Gráfica NI localiza-se no município de São Paulo, em uma área com mais de 50 mil m2.

7.2- Toluol

O toluol, também conhecido como tolueno, é a matéria-prima a partir da qual se obtém derivados do benzeno, caprolactama, sacarina, medicamentos, corantes, perfumes e detergente.

É adicionado aos combustíveis como antidetonante e como solvente para pinturas, revestimentos, borrachas, resinas e diluente em adesivos.

O toluol é um líquido incolor com um odor característico. Ocorre na forma natural no petróleo e na árvore tolú. Também é produzido durante a manufatura da gasolina e de outros combustíveis a partir do petróleo crú e na manufatura do coque a partir do carvão (WIKIPÉDIA, 2007).

Suas principais aplicações são:

  • Tintas e vernizes: devido a sua alta pureza aromática, elevado poder de solvência e volatilidade moderada, é amplamente utilizado como solvente ativo ou diluente para grande número de resinas. Assim, ele é empregado como solvente de Etilcelulose, Abietato de Benzina, Cumarona, Poliestireno, Copolímetro de Acetato de Vinila, Acrilato e Metacrilato, sendo amplamente utilizado também, pelos fabricantes de Thinners e redutores. Também é utilizado nas formulações de lacas, na fabricação de esmaltes sintéticos, tintas de fundo (Primers) e tintas de acabamento de secagem rápida.
  • Repintura de botijões: é utilizado nas formulações de adesivos à base de borracha. O toluol é usado como solvente nas tintas à base de alumínio para repintura de botijões de gás.

  • Outras aplicações: também é utilizado para a produção de secantes, aditivos, desinfetantes, ácido benzóico, explosivos, entre outros (PETROBRÁS, 2007).

 O toluol pode afetar o sistema nervoso. Níveis baixos ou moderados podem produzir cansaço, confusão mental, debilidade, perda da memória,  náusea, perda do apetite e perda da visão e audição. Estes sintomas geralmente desaparecem quando a exposição termina. Inalar níveis altos de toluol pode produzir sonolência, perda de consciência, e até mesmo a morte (WIKIPÉDIA, 2007).

 

7.3- Indústria Gráfica NI – Instalações

Como qualquer grande indústria gráfica, a Indústria Gráfica NI possui diversos setores com suas mais variadas instalações e equipamentos necessários para o seu perfeito funcionamento, porém os equipamentos mais importantes para este estudo são os que utilizam ou armazenam o toluol: as Ceruttis, os Recúperos e os tanques de armazenamento.

7.3.1- Ceruttis

As Ceruttis são as máquinas de rotogravura, equipamentos utilizados para impressões de revistas, encartes entre outros materiais. A Indústria Gráfica NI possui 04 Ceruttis, numeradas de III a VI, e são elas as primeiras máquinas por onde passa o toluol, incorporado como solvente nas tintas utilizadas para as impressões. Na Figura 7.1 pode-se observar ao fundo uma das Ceruttis.

Nestes equipamentos temos a presença de três classes de incêndio principais, a

classe A, representada pelo papel onde será impresso o material, a classe B,

representada pelas tintas e a classe C, pois as Ceruttis são equipamentos elétricos. Devido a esta junção de classes diferentes, foi adotado para o combate a incêndio o sistema fixo automático de CO2, que será explicado mais adiante.

 

7.3.2- Recúperos

A Indústria Gráfica NI possui dois conjuntos de tanques de recuperação de toluol denominados como Recúpero I, composto por cinco tanques com volume unitário de 45 m3 cada, totalizando 225 m3 e Recúpero II, composto por três tanques com 98 m3 cada, totalizando 294 m3. Na Figura 7.2 pode-se observar um tanque de recuperação de toluol.

O toluol é utilizado como solvente das tintas no processo de impressão. Após a sua utilização, o toluol é retirado na forma de vapor por um sistema de exaustão e encaminhado aos Recúperos para posterior regeneração.

Nos Recúperos, o toluol é absorvido por uma camada espessa de carvão ativado. A regeneração é feita através de injeção de vapor nos tanques, obtendo-se toluol e água, que são separados posteriormente por densidade, recuperando-se todo o toluol que é encaminhado novamente para o processo industrial ou é armazenado em tanques subterrâneos até ser retirado por caminhões tanques.

Neste processo estão envolvidas classes de incêndio A (devido ao carvão) e aclasse B (devido ao toluol). Como este sistema de recuperação do toluol foi importado da Alemanha em 1988, foram adotados os mesmos sistemas de combate a incêndios utilizados naquele país, composto por água e nitrogênio, que serão explicados mais adiante.

 

7.3.3 - Tanques de armazenamento

A Indústria Gráfica NI possui 02 tanques subterrâneos de armazenamento de toluol com volume de 30.000 litros cada. O toluol permanece nestes tanques até ser retirado por caminhões-tanque, devidamente identificado quanto aos seus graus de risco.

Nestes tanques de armazenamento a classe de incêndio principalmente encontrada é a classe B devido ao toluol estar na forma líquida. Neste caso foram adotadas carretas de espuma com capacidade para 130 l de LGE (veja item 6.4 para maiores detalhes). O sistema completo será explicado mais adiante.

7.4- Sistemas Fixos de Combate a Incêndios Internos

A Indústria Gráfica NI possui dois diferentes sistemas fixos de combate a incêndio para os equipamentos envolvidos na utilização e recuperação do toluol: um sistema automático de CO2 e um sistema composto por água e nitrogênio.

7.4.1 Sistema fixo de CO2 (Ceruttis)

Nas Ceruttis não é possível utilizar um sistema de combate a incêndio cujo agente

extintor seja a água, pois tratam-se de equipamentos elétricos, restando assim os

sistemas de PQS (veja item 5.7 para maiores detalhes) e CO2, que poderiam ser utilizados nas três classes de incêndio envolvidas.

 

O PQS normalmente é um composto à base de bicarbonato de sódio, podendo ser usado também o bicarbonato de potássio. Esses pós possuem grãos muito finos que penetram no interior dos motores e máquinas, obrigando a desmontagem e limpeza completa dos equipamentos para evitar danos ou corrosão.

Como as Ceruttis são equipamentos de última geração, importados e com alto valor

agregado, foi escolhido então o sistema automático de CO2, que é capaz de combater o incêndio nas três classes e não deixa resíduo, evitando assim danos aos equipamentos.

O sistema fixo de CO2 é composto por 50 cilindros com carga de 45 kg de gás cada, sendo distribuído da seguinte forma: a Cerutti III possui 08 cilindros principais, não possui reserva; a Cerutti IV possui 08 cilindros principais, também não possui reserva; a Cerutti V possui 08 cilindros principais e 08 cilindros reservas e a Cerutti VI possui 09 cilindros principais e 09 cilindros reservas. O acionamento de cada sistema se dá de forma individual, assim sendo só é acionado o sistema na máquina que estiver em chamas.

Os cilindros de CO2 ficam localizados em um compartimento construído ao lado da Sala de Controle, onde fica a Central de Incêndio que controla o acionamento dos cilindros. Na figura 7.3 abaixo pode-se verificar os cilindros de CO2.

.

Porém, o sistema fixo de CO2 não protege a máquina inteira, pois foi projetado apenas para o combate a incêndio nas tintas, sendo assim só é aplicado nos elementos das máquinas. Os elementos são os conjuntos formados por um cilindro de impressão e um reservatório de tinta. Cada máquina possui 08 elementos, portanto 08 cilindros de impressão e 08 reservatórios de tinta.

O gás CO2 é direcionado aos elementos através de tubulações de aço galvanizado ligados a difusores localizados nos elementos das Cerutti’s. Cada um dos 08 cilindros de impressão possui 04 difusores instalados e cada reservatório de tinta possui 01 difusor instalado, totalizando 05 difusores por elemento e 40 difusores por Cerutti. Na figura 7.4 pode-se verificar um difusor instalado em uma das Ceruttis.

Os cilindros de CO2 possuem sensores instalados nas suas bases que são responsáveis de enviar um sinal para a Central de Incêndio caso ocorra algum vazamento.

O acionamento do sistema pode ser feito de três formas: acionamento automático, acionamento manual elétrico e acionamento manual mecânico.

O principal tipo de acionamento é o automático, onde o sistema funciona em

condições de incêndio sem a necessidade de intervenção humana. Com a detecção

do incêndio, a central aciona um alarme sonoro para que os funcionários iniciem o abandono do local. Após 5 segundos do acionamento do alarme, inicia-se a descarga automática dos cilindros principais de CO2. Durante este processo a Brigada de Incêndio é acionada e se dirige ao local, aguardando em segurança a descarga total do CO2.

 

Caso o incêndio assuma grandes proporções e a bateria principal não consiga efetuar a extinção, existe o acionamento manual elétrico dos cilindros reservas, que é feito pelos Bombeiros Profissionais ou pelos Brigadistas através do Painel de Comando. Quando é realizado o acionamento manual elétrico, os circuitos de detecção do sistema são ativados e o sistema funciona da mesma forma que o acionamento automático.

Caso ocorra uma falha no sistema elétrico da Central de Incêndio pode ser feito o acionamento manual mecânico pelos Bombeiros Profissionais ou pelos Brigadistas. O acionamento é feito nos cilindros de CO2 das baterias principais ou reservas.

As Ceruttis III, IV e V possuem 08 sensores térmicos instalados, sendo 01 sensor em cada um dos seus elementos, enquanto que a Cerutti VI possui 16 sensores, sendo 02 sensores em cada elemento.

Os sensores são responsáveis pelo acionamento do alarme geral da indústria e pelo acionamento automático do sistema de CO 2, caso a temperatura ultrapasse 87,8 ºC. É enviado também um sinal sonoro para a Central de Incêndio para que os Bombeiros Profissionais Civis da indústria possam verificar se o aumento da temperatura ocorreu devido a um incêndio ou algum outro problema qualquer.

Através da Central de Incêndio pode ser feito também o bloqueio do sistema, caso seja verificado que não há um princípio de incêndio.

Na figura 7.5 pode-se verificar o painel de comando da Cerutti V.

 

7.4.2 Sistema fixo de água e nitrogênio (Recúperos)

O sistema de combate a incêndio nos Recúperos I e II deve atender às classes A e B, já que estes equipamentos trabalham simultaneamente com material fibroso comum (carvão) e líquido inflamável (toluol). Desta forma, foi necessária a instalação de um sistema que fosse capaz de combater incêndios de três formas: por abafamento, por resfriamento e por retirada do combustível.

Como o sistema de recuperação de toluol foi importado da Alemanha em 1988, e por não haver nenhum sistema equivalente no Brasil, foi trazido também o sistema fixo de combate a incêndio utilizado originalmente, composto por água e nitrogênio, além de uma válvula de bloqueio da passagem do ar.

Os tanques de recuperação de toluol possuem em sua parte superior uma chaminé para a liberação da pressão interna, evitando que a mesma se eleve. Porém essa chaminé permite a entrada de oxigênio, o que no caso de um incêndio, alimentaria as chamas.

Cada uma das chaminés, bem como a tubulação que conduz o toluol para dentro do tanque, possui um sistema hidráulico que bloqueia a passagem do ar e o fornecimento de toluol, eliminando assim o combustível e o comburente. Com esse procedimento é realizado o abafamento e a retirada do material. Nas Figuras 7.6 e 7.7 pode-se verificar, respectivamente, uma chaminé e sua respectiva válvula de bloqueio, que impede a passagem do ar e a tubulação de alimentação de toluol também com sua respectiva válvula de bloqueio.

 

O sistema de nitrogênio é composto por 36 cilindros com capacidade de 50 litros cada, divididos em 03 baterias de 12 cilindros, sendo 01 bateria principal e 02 baterias reservas.

As três baterias estão ligadas entre si de forma que, caso a bateria principal se esgote, as reservas possam entrar em operação em seguida. As baterias estão ligadas aos tanques de recuperação do toluol com entradas independentes para cada tanque, de forma que o combate ao incêndio possa ser localizado. Na Figura 7.8 pode-se verificar as três baterias de nitrogênio.

 

O nitrogênio atua diretamente no combate ao incêndio realizando a purga do toluol

que se encontra dentro do tanque, realizando o combate ao incêndio através da

retirada do material.

O acionamento do nitrogênio para o combate ao incêndio é realizado manualmente

em dois cilindros da bateria principal que estiverem com a válvula bloqueadora

aberta em direção à válvula reguladora. Após a abertura dos dois cilindros, é verificada se a pressão no manômetro é de 1,5kgf/cm2 e realizada a abertura da válvula geral para a vazão do nitrogênio para a linha dos tanques. Na Figura 7.9 pode-se observar o manômetro ao centro, nos lados direito e esquerdo as válvulas de liberação das baterias principal e reservas e ao fundo a válvula geral que libera a passagem do nitrogênio para as linhas dos tanques.

Após a liberação da passagem do nitrogênio para a linha dos tanques, deve ser

aberta a válvula próxima ao tanque para a entrada do nitrogênio. Cada tanque de recuperação possui a sua válvula, que fica fechada para evitar a entrada de nitrogênio e água inadvertidamente. Pode-se observar a válvula de nitrogênio (tubulação amarela) ao lado de uma válvula do sistema de água de um dos tanques na Figura 7.10.

Paralelo ao sistema de nitrogênio existe o sistema fixo de combate a incêndio por água, também efetuado no lado interno dos Recúperos.

O sistema de água é abastecido pela reserva de incêndio da edificação, responsável pelo fornecimento de água para o combate a incêndio pelos hidrantes e chuveiros automáticos, com capacidade de 390 m3, situada no reservatório elevado da edificação, conforme pode-se observar na Figura 7.11.

O sistema de água é necessário para que possa ser feito o combate ao incêndio reduzindo a temperatura do carvão ativado através do processo de resfriamento. A pressurização da linha é feita inicialmente por gravidade. Caso a pressão caia para 8kgf/cm2 automaticamente entra em funcionamento uma bomba Jockey para pressurizar a rede, sendo que a mesma desliga quando a pressão atingir 8,5kgf/cm2. Caso a pressão caia para 7,5kgf/cm2 entra em funcionamento uma bomba principal elétrica, que só é desligada no painel de controle.

Caso ocorra uma pane na bomba elétrica impossibilitando o seu funcionamento ou queda de energia, existe uma bomba reserva a diesel que entra em funcionamento quando a pressão cair para 4,5kgf/cm2. Nas Figuras 7.12, 7.13 e 7.14, respectivamente, pode-se verificar as bombas Jockey, elétrica e a diesel.

O sistema de água é acionado unicamente através das válvulas localizadas nos tanques de recuperação, pois o sistema é pressurizado automaticamente.

Os sistemas de combate a incêndio dos Recúperos, bem como todo o processo envolvendo o toluol, desde sua utilização nas Ceruttis até sua recuperação nos Recúperos, são controlados através de um programa de computador criado especialmente para esse serviço.

Um funcionário da empresa acompanha através do monitor do computador o funcionamento de todos os equipamentos, bem como os problemas que se apresentarem no processo de recuperação do toluol. Na Figura 7.15 pode-se observar uma das telas do programa exibindo no extremo direito da tela as Ceruttis e na metade esquerda os Recúperos.

 

É através deste programa que o operador pode verificar se há algum problema nas Ceruttis ou nos Recúperos, podendo desligar o equipamento em questão e até mesmo iniciar o combate ao incêndio, como no caso dos Recúperos, onde o acionamento das válvulas de bloqueio é feito caso a temperatura chegue próximo aos 200º C.

 

7.5 Sistema Fixo de Combate a Incêndio Externo

Na área externa da edificação estão localizados os dois tanques subterrâneos que

armazenam 30.000 litros de toluol cada, até que ele seja retirado por caminhões-tanque.

A retirada do toluol é feita semanalmente, sendo que são retirados apenas 15.000 litros, restando armazenado nos tanques o total de 45.000 litros.

Como o toluol é mantido na forma líquida dentro dos tanques, foram adotadas duas formas de combate a incêndio: duas carretas de 50 kg de PQS cada e duas carretas de 130 litros de LGE.

As carretas de PQS são utilizadas diretamente no combate ao incêndio da mesma forma que os extintores, enquanto que as carretas de LGE são utilizadas no combate ao incêndio com os hidrantes.

As carretas de LGE possuem uma mangueira de incêndio de 2½” x 30 metros cada, com uma das extremidades conectada em um proporcionador e a outra extremidade conectada no batedor de espuma.

O proporcionador possui uma das extremidades conectada na mangueira da carreta enquanto que a outra extremidade fica livre, para que seja conectada na mangueira do hidrante, além de possuir uma mangueira ligada no interior da carreta. Tem a finalidade de misturar a água proveniente do hidrante com o LGE. A mistura é feita por sucção, uma vez que a água passa pelo misturador com pressão, arrastando o LGE.

O batedor de espuma, que fica conectado a uma das extremidades da mangueira da carreta possui aberturas em sua base, de forma que quando a mistura água/LGE passa, arrasta o ar por sucção. Essa mistura de água, LGE e ar é que forma a espuma mecânica estudada anteriormente.

 

Pode-se observar na Figura 7.16 as duas carretas de LGE com os proporcionadores

na parte superior e com os batedores de espuma conectados nas mangueiras.

O combate ao incêndio é feito por intermédio de um anteparo, de forma que a espuma bata neste anteparo e escorra sobre o toluol, apagando o incêndio por abafamento e resfriamento. O combate não pode ser feito diretamente contra o fogo devido ao risco de espalhar o toluol, pois ele está na forma líquida.

8 8. ANÁLISE CRÍTICA

Quando o sistema fixo de combate a incêndio por água e nitrogênio foi instalado nos Recúperos da Indústria Gráfica NI, não havia no Brasil nenhuma legislação que tratasse sobre o caso específico, sendo adotado como referência para o projeto uma norma internacional da National Fire Protection Association (NFPA), a NFPA-325.

O uso de uma norma internacional foi possível devido ao fato do Decreto Estadual Nº 38.069, de 14 de dezembro de 1993 (atualmente substituído pelo Decreto Estadual Nº 46.076, de 31 de agosto de 2001), possibilitar ao interessado o projeto e a instalação de outros tipos de sistemas de proteção contra incêndio, de acordo com os seguintes itens:

  • 6.6.10. Quando for desaconselhável o emprego de água na ocupação a ser

    protegida, o local deverá ser dotado de proteção adequada, sugerida pelo

    interessado e avaliado pelo Corpo de Bombeiros”;

  • “6.6.13. Outros tipos de proteção contra incêndios, em decorrência das inovações

    tecnológicas, serão considerados desde que comprovadamente atendam aos

    objetivos estabelecidos nestas Especificações e com projetos submetidos

    previamente à análise do Corpo de Bombeiros”.

 

Atualmente a IT-26 (CBPMESP, 2001b) permite o projeto e instalação de sistemas fixos de gases para combate a incêndio informando os procedimentos que devem ser seguidos e de forma que atenda ao Decreto Estadual Nº 46.076, que define no artigo 23, item XXI, como uma das medidas de segurança contra incêndio o uso de sistemas fixos de gases limpos.

De acordo com a IT-03 (CBPMESP, 2001c) gases limpos são “agentes extintores na forma de gás que não degradam a natureza e não afetam a camada de ozônio. São inodoros, incolores, maus condutores de eletricidade e não corrosivos”.

O nitrogênio pode ser utilizado como agente extintor justamente por ser considerado um gás limpo, obtido por meio da destilação do ar, portanto sua utilização no sistema fixo está amparada pela legislação vigente.

A utilização de água no combate a incêndio em líquidos inflamáveis não é

recomendada pelo Corpo de Bombeiros devido ao fato de poder aumentar a área

em combustão, porém de acordo com a NR-23 (Norma Regulamentadora) a água

pode ser utilizada nos incêndios em líquidos inflamáveis quando for aplicada em

forma de neblina.

Como no interior dos tanques há a presença de material fibroso comum (carvão) e o toluol se encontra impregnado nele, é necessário um agente extintor capaz de penetrar no material, extinguindo então o fogo em profundidade, sendo escolhida a água para executar esta função.

Conforme pode ser observado no Anexo A, a Ficha de Informações de Segurança de Produto Químico (FISPQ) da Companhia de Tecnologia de Saneamento Ambiental (CETESB), que é utilizada pela Indústria Gráfica NI, indica como métodos de combate a incêndio ao toluol, o PQS, a espuma ou o CO2, pois trata o toluol como produto isolado.

Não foram encontradas legislações vigentes que tratem do líquido inflamável combinado com outros tipos de materiais combustíveis, como no caso da Indústria Gráfica NI, o material fibroso, ficando então de responsabilidade do engenheiro projetar o sistema dentro da boa prática de engenharia e submetendo o projeto à aprovação pelo Corpo de Bombeiros.

 

Apesar de não haver nenhuma norma vigente específica, o sistema fixo de combate a incêndios nos Recúperos foi avaliado e aprovado pelo Corpo de Bombeiros, o que leva a crer que foi projetado de forma correta, atendendo às classes de incêndio presentes no processo.

 

9 9- CONCLUSÕES

Com este trabalho é possível conhecer grande parte da teoria que envolve o estudo das técnicas de prevenção e combate a incêndio, as características do fogo e principalmente os sistemas de combate a incêndios existentes, sejam eles móveis ou fixos.

Este trabalho realiza um estudo sobre as principais legislações e normas que tratam do assunto, demonstrando os aspectos mais relevantes para a realização de um projeto de combate a incêndios.

Fica nítido que todo o conhecimento da teoria e das legislações vigentes é vital para a escolha ou projeto de um sistema de combate a incêndio, não se levando em consideração apenas os requisitos mínimos que a legislação exige. É necessário mais do que isso, que se tenha a consciência de que um projeto de combate a incêndio bem realizado estará protegendo não apenas os bens materiais, mas também o meio ambiente e, principalmente, a vida.

A principal dificuldade encontrada, não somente na realização deste estudo, mas também na escolha do projeto ideal, é a falta de legislações mais específicas, pois atualmente o que encontramos são legislações que tratam das classes de incêndio isoladamente, sem levar em consideração que em muitos casos há a combinação de diversas classes, cada uma com suas características e riscos específicos.

 

Outro problema encontrado é o fato de a maioria das legislações vigentes serem provenientes de outros países, onde existem sistemas mais sofisticados para o combate a incêndios.

Analisando o funcionamento do sistema fixo de combate a incêndio nos Recúperos da Indústria Gráfica NI, é possível perceber que possui uma vantagem, que é justamente a presença de válvulas de bloqueio que atuam na prevenção do incêndio, uma vez que são acionadas imediatamente após a constatação do aumento da temperatura, cortando o fornecimento de toluol e de oxigênio.

A aplicação do sistema também tem a sua eficácia comprovada, pois está de acordo com as classes de incêndio envolvidas no processo, utilizando agentes extintores eficientes para o combate ao incêndio.

 

Embora a operação do sistema seja totalmente manual, é de fácil acionamento, pois pode ser realizado por uma única pessoa com a abertura e fechamento de apenas duas válvulas, a primeira nas baterias de nitrogênio para liberar a passagem do gás para a tubulação e a segunda para a liberação da entrada do nitrogênio e da água nos tanques.

Devido ao fato deste acionamento ser todo manual acaba por tomar certo tempo que pode ser crucial para o aumento das chamas, o que poderia ser evitado tornando o sistema automático, aproveitando os sensores de controle de temperatura existentes nos tanques, ou tornando o sistema semi-automático, aproveitando o programa existente para o controle do funcionamento dos Recúperos.

Outro ponto que poderia ser melhor observado seria a instalação de chuveiros automáticos protegendo a superfície externa dos tanques, evitando ou diminuindo assim a transmissão do calor de um tanque sinistrado para os demais tanques por meio da radiação.

Infelizmente, como foi dito anteriormente, não existem leis e/ou normas que propiciem ao Engenheiro Civil os parâmetros e diretrizes necessárias para o projeto de sistemas diferenciados como o aplicado na Indústria Gráfica NI.

 

Porém isso pode ser modificado com a criação de grupos de especialistas na área, como Engenheiros Civis, Elétricos, Mecânicos, Engenheiros de Segurança, Oficiais do Corpo de Bombeiros e com a participação de Políticos, dentre outros entendidos, que possam estudar este e outros sistemas mais a fundo e, com resultados comprovados na teoria e na prática, possam sugerir modificações nas legislações vigentes ou a criação de novas leis e norma.