Noções Básicas de Motores Diesel

Mecânica de Caminhões

1 Noções Básicas de Motores Diesel

A ideia de se construir um motor aproveitando a força expansiva dos gases provenientes da combustão de pólvora num cilindro fechado foi proposta pelo Padre HAUTEFOILLE em 1652, no entanto não deixou nada escrito sobre o assunto.

Em 1680, HUYGENS propôs um motor cujo combustível era a pólvora e funcionária com cilindro e pistão. Em 1687, DÊNIS PAPIM desenvolveu e descreveu o princípio de funcionamento de uma máquina a vapor com pistão. Em 1767, JAMES WATTS construiu um motor a vapor com sistema de resfriamento dos cilindros. 

B. THOMPSON (1797), conde RUMFORD, durante a construção de um canhão, começa a observar a equivalência entre calor e trabalho, aumentando com isso as possibilidades de cálculos sobre os motores. O inventor da iluminação a gás, PHILLIP LEBEN obteve em 1801, a patente de um motor de combustão, que funcionava tendo como princípio a expansão dos gases proveniente da combustão de uma mistura de ar e gás inflamado.

W. CECIL (1821) desenvolveu um motor de combustão que trabalhava com a mistura de ar e hidrogênio, que foi realmente o primeiro motor a funcionar com sucesso.

 JEAN ETIENNE LENOIR (1852) partindo dos princípios de CECIL (1821), começou a trabalhar no projeto de construção de um motor.  Em 1858, tentou o seu primeiro motor fixo de explosão a gás, que patenteou em 1860. A partir desse motor começou a pensar na possibilidade de transformar movimento retilíneo em movimento de rotação. Em 1863 construiu um triciclo com motor a gás de hilha ou óleo leve (xisto ou alcatrão) vaporizado em carburador tipo primitivo de apenas 1,5 hp.  Em gás comprimido no interior de um cilindro dava-se a combustão por intermédio de uma faísca elétrica. Nesse motor não havia a mistura do combustível com o ar, sendo que somente o combustível (o gás hilha) era comprimido no cilindro. LENOIR não foi capaz de compreender a importância da mistura do combustível com o ar no processo da combustão para o aumento da produção de calor devido ao aumento da quantidade de oxigênio.  Com o triciclo viajou por toda a Europa, chegando a ganhar o grande prêmio Argenteuil (corrida automobilística Paris – Joinville-leponte). Apesar do sucesso que obteve com o triciclo não chegou a ser comercializado.

DUGALD CLERK (1854) construiu o primeiro motor de combustão de dois tempos.  GOTTLIEB DAIMLER, 1885, foi pioneiro na construção de motores de combustão interna de dois tempos para automóveis e introduziu a ignição por centelha nos motores, o que tornou viável a construção dos automóveis anos mais tarde. 

BARSANTI e MATTEUCI (1857) construíram um motor de pistão livre que operava da seguinte forma: a expansão dos gases da combustão impulsionava o pistão verticalmente para cima e quando o pistão descia, pela ação da gravidade, acionava uma catraca, que por sua vez acionava um eixo. Foi comercializado por OTTO e LANGEN até o ano de 1867.

BEAU DE ROCHÁS (1862) propôs e patenteou os princípios de funcionamento dos motores de quatro tempos de combustão interna com êmbolos, que devido suas características apresentava condições de eficiência elevada.  Nunca obteve sucesso na aplicação de suas teorias, ou seja, nunca conseguiu construir seu motor.  

 NIKOLAUS AUGUST OTTO (1876), alemão, caixeiro viajante e sócio de uma fábrica de motores a gás, foi quem construiu depois de ter inventado independentemente o mesmo ciclo, descrito por BEAU DE ROCHÁS, o motor que foi chamado de OTTO silencioso.  É interessante saber que OTTO conheceu o projeto e o motor de LENOIR, construindo primeiro um motor semelhante. Após esse experimento OTTO conseguiu formar uma opinião e solidificar seus conhecimentos para somente em 1878 apresentar seu motor na Feira Internacional de Paris.

O experimento de OTTO foi o seguinte: movimentou o pistão manualmente até onde pode. Esse movimento do pistão resultou na compressão da mistura ar combustível no cilindro. Feito isso, ligou a ignição e ocorreu a explosão seguida de rápidas rotações no volante do motor, desta forma concluiu que:

A mistura ar-combustível deve ser admitida no primeiro movimento, onde ocorre o recuo do pistão;

A mistura ar-combustível deve ser comprimida no segundo movimento;

A expansão ocorre no terceiro movimento, a expansão (combustão), cria a força útil.

A descarga ocorre no quarto movimento (volta do pistão) ocorre a descarga: liberação e expulsão dos resíduos da combustão.

OTTO se associou com o engenheiro EUGEN LOGEN e fundou a N. A. OTTO & CIA, primeira fábrica de motores de combustão do mundo. Em 1893 RUDOLF DIESEL, alemão, engenheiro, inventou o tipo de motor que hoje leva seu nome: motor diesel. Após algumas dificuldades para financiar seu projeto, construiu um motor que explodiu após a primeira injeção de combustível, escapando pôr pouco de morrer. E após mais quatro anos de estudos e experimentos conseguiu um motor operacional. As diferenças básicas entre seu motor e o de OTTO é a forma de misturar o ar com o combustível e a ignição do motor. No diesel a ignição é por compressão e no OTTO por centelha elétrica.  

Os motores de combustão interna são classificados em relação ao ciclo de funcionamento em dois tipos: ciclo OTTO e ciclo DIESEL. O ciclo de funcionamento é o conjunto de transformações na massa gasosa que ocorre no interior dos cilindros, desde sua admissão, até a eliminação para o meio ambiente. O ciclo OTTO foi descrito por NIKOLAUS A. OTTO (1876) e o ciclo DIESEL por RUDOLF DIESEL (1893). Ambos os ciclos podem ser completados em dois ou quatro cursos do pistão. Quando o motor completa o ciclo em dois cursos do pistão é chamado de motor de dois tempos e quando completa o ciclo em quatro cursos é chamado motor de quatro tempos.

2 PRINCIPAIS PARTES DOS MOTORES

Os motores de combustão interna apresentam três principais partes: cabeçote, bloco e cárter, conforme ilustrado na Figura 1.

CABEÇOTE DO MOTOR

O cabeçote é a parte superior do motor. Normalmente os cabeçotes de motores resfriados a água são fabricados em ferro fundido, e em circunstâncias especiais que exige pouco peso, são fabricados em alumínio. A Figura 2 ilustra o cabeçote de um motor de quatro tempos.

Válvulas

Atualmente, quase todos os motores apresentam as válvulas no cabeçote. As válvulas controlam a entrada e saída dos gases no cilindro. A passagem dos gases de admissão mantém sua temperatura da válvula de admissão entre 250 e 300°C. A válvula de descarga suporta temperaturas entre 700 e 750°C. O motor de quatro tempos convencional apresenta duas válvulas por cilindro: uma de admissão e outra de descarga.  Segundo TAYLOR (1976), a capacidade de escoamento da válvula de descarga pode ser menor que da válvula de admissão, e recomenda que o diâmetro da válvula de descarga deva ser 0,83-0,87 do diâmetro da válvula de admissão. A Figura 3 ilustra diversos tipos de válvulas para motores.

Eixo de cames ou de comando de válvulas

Este eixo controla a abertura e fechamento das válvulas de admissão e descarga. Recebe movimento da árvore de manivelas, possui um ressalto ou came para cada válvula e gira com metade da velocidade da árvore de manivelas. Os ressaltos atuam sobre os impulsionadores das válvulas em tempos precisos. Os eixos de cames são fabricados em aço forjado ou ferro fundido (ao níquel-cromo-molibdênio). Passam por tratamentos como cementação e tempera de maneira a oferecer a máxima resistência ao desgaste dos ressaltos. O eixo de comando de válvulas pode ser encontrado no cabeçote ou no bloco do motor. A Figura 4 ilustra o eixo de cames ou de comando de válvulas.

BLOCO DO MOTOR

O bloco é a parte central do motor. São, na sua maioria, de ferro fundido. A resistência do bloco pode ser aumentada, se for utilizada na sua fabricação uma liga de ferro fundido com outros metais. Alguns blocos de motor são fabricados com ligas de metais leves, o que diminui o peso e aumenta a dissipação calorífica. Neste caso o cilindro é revestido com camisa de ferro fundido. A Figura 5 ilustra o bloco do motor de combustão interna.

Cilindro

O cilindro é um furo no bloco aberto nas extremidades. Os cilindros podem ser constituídos por uma peça sobressalente denominada camisa, que é colocada no furo do bloco, evitando que este sofra desgaste. A camisa ou câmara de água é um conjunto de condutores para circulação da água de resfriamento dos cilindros, e, é normalmente fundida com o bloco do qual faz parte integrante. O diâmetro do cilindro é determinado conforme ilustrado na Figura 6.

Árvore de manivelas ou virabrequim

Á árvore de manivelas possui na extremidade posterior um flange para acoplamento do volante do motor e na extremidade anterior um eixo para transmissão de rotação ao eixo de comando de válvulas, diretamente engrenado ou por intermédio de corrente/correia dentada. São normalmente fabricadas em aço ou aço fundido. A Figura 7 ilustra árvore de manivelas de um motor de quatro cilindros.

Pistão

O pistão é fechado na parte superior e aberto na inferior. O pistão se movimenta linearmente no interior do cilindro percorrendo sempre uma mesma distância denominada de curso. Curso é a distância entre o ponto morto superior e o ponto morto inferior do pistão. 

O pistão apresenta ranhuras na parte superior para fixação dos anéis de segmento. Existem dois tipos de anéis de segmento: de vedação e de lubrificação. Os anéis de vedação impedem a passagem dos gases de compressão e os queimados para o cárter, mantendo assim, a pressão constante sobre a cabeça do pistão. Os anéis de lubrificação lubrificam e raspam o excesso de óleo que fica na parede do cilindro, removendo-o para o cárter. A Figura 9 ilustra um pistão com três ranhuras na cabeça para colocação dos anéis de segmento.

 

Biela

Em forma de haste, serve para transmitir o movimento linear alternativo do pistão para a árvore de manivelas. A biela é fixada nos mancais móveis ou de bielas do virabrequim e não fica em contato direto com o eixo. Entre a biela e o virabrequim são colocados os casquilhos para evitar desgaste do virabrequim. Mesmo assim, essas peças não são justas, existindo entre elas, uma folga, por onde circula o óleo lubrificante. A biela e casquilhos são ilustrados na Figura 10.

CÁRTER DO MOTOR

O cárter é a parte inferior do motor. Nos motores de quatro tempos é basicamente o reservatório de óleo lubrificante. A bomba de óleo lubrificante está localizada no cárter. A Figura 9 ilustra o cárter do motor de combustão interna.

CÂMARA DE COMBUSTÃO

A câmara de combustão é o espaço compreendido entre o cabeçote e a cabeça do pistão no ponto morto superior. Apresentam formas irregulares e é onde ocorre a combustão da mistura ar-combustível (Figura 12). 

3 MOTOR DIESEL DE QUATRO TEMPOS

Os motores de quatro tempos são assim denominados porque realizam o ciclo em quatro cursos do pistão. O ciclo do motor é composto por quatro fases: admissão, compressão, expansão e descarga. 

Primeiro curso: admissão

O pistão se desloca do PMS para o PMI. Neste curso ocorre a admissão somente de ar interior do cilindro (Figura 13). Durante a admissão a válvula de admissão está aberta e a válvula de descarga está fechada. O volume de ar admitido é denominado de volume de admissão ou cilindrado parcial do motor. Esse volume de ar aspirado é sempre o mesmo, sendo a variação da potência é obtida pela variação do volume de combustível injetado de acordo com a posição do acelerador. 

Segundo curso: compressão

O pistão se desloca do PMI para o PMS. Neste curso ocorre a compressão do ar. As válvulas de admissão e descarga estão fechadas. A compressão do ar na câmara de combustão produz elevação da temperatura. No fim da compressão para a relação volumétrica de 18:1, a pressão é de 40-45 kgf.cm-2 e a temperatura de aproximadamente 800 ºC. No final da compressão, o combustível é dosado e injetado na câmara de combustão. A medida exata do combustível e o momento da injeção são fatores muito importantes para o bom funcionamento dos motores diesel. A injeção do combustível na câmara de combustão é feita pelo bico injetor (Figura 14). Imediatamente após a injeção, o combustível se inflama devido ao contato com o ar aquecido, iniciando-se a combustão.

Terceiro curso: expansão

O pistão se desloca do PMS para o PMI. Neste curso ocorre a expansão da mistura ar-combustível. As válvulas de admissão e descarga estão fechadas. A medida que o combustível é injetado, vai se inflamando, aumentando a temperatura dos gases que tendem a se dilatar cada vez mais. Durante a expansão o pistão é acionado pela força de expansão dos gases transformando a energia térmica em mecânica (Figura 15). A força vinda da expansão dos gases é transmitida para a árvore de manivelas, através da biela, promovendo assim o movimento de rotação do motor. A expansão é o único curso que transforma energia. Parte da energia transformada é armazenada na árvore e no volante do motor, sendo consumida durante os outros três cursos. 

Quarto curso: descarga

O pistão se desloca do PMI para o PMS. Neste curso ocorre a descarga dos resíduos da combustão. A válvula de admissão está fechada e a de descarga está aberta. O movimento ascendente do pistão expulsa do cilindro os resíduos da combustão através da válvula de descarga (Figura 16).

4 COMBUSTÍVEIS PARA MOTOR DIESEL

Os combustíveis utilizados em motor diesel são o óleo diesel, biodiesel e álcool. Contudo o óleo diesel é ainda o combustível mais utilizado em motores diesel. O óleo diesel é um derivado da destilação do petróleo bruto constituído basicamente por hidrocarbonetos. O óleo diesel é um composto formado principalmente por átomos de carbono, hidrogênio e em baixas concentrações por enxofre, nitrogênio e oxigênio. É um produto pouco inflamável, medianamente tóxico, pouco volátil, límpido, isento de material em suspensão e com odor forte e característico. Recebeu este nome em homenagem ao engenheiro alemão Rudolf Diesel, (Wikipédia, 2010).

Desde 1994, a Petrobras produz dois tipos de óleo diesel rodoviário:

metropolitano e interior. O metropolitano, com menor teor de enxofre, é consumido em regiões que necessitam de um óleo com menor emissão de material particulado e que produza ganho ambiental. O diesel interior é consumido nas demais regiões do País. Dentro desses dois tipos existem ainda os seguintes subtipos: óleo diesel aditivado e óleo diesel Inverno. O Diesel rodoviário metropolitano comercializado atualmente possui, desde maio de 2006, um teor de enxofre de no máximo 0,05% (500 ppm), visando reduzir ainda mais as emissões de material particulado. No primeiro semestre de 2005 a Petrobras passou a fornecer o Óleo Diesel D 500 nas regiões metropolitanas dos estados do Rio de Janeiro, São Paulo e Minas Gerais (Petrobras, 2010). O óleo diesel rodoviário é classificado conforme o teor de enxofre em três classes (Art. 3, Resolução da ANP nº 42):

a)  Óleo diesel A S50 e B S50: combustíveis com teor de enxofre, máximo, de 50 mg/kg;

b)  Óleo diesel A S500 e B S500: combustíveis com teor de enxofre, máximo, de 500 mg/kg;

c)  Óleo diesel A S1800 e B S1800: combustíveis com teor de enxofre, máximo, de 1800 mg/kg.

 

Óleo diesel rodoviário interior (S1800)

Esse produto é comercializado nas regiões do país onde não há venda do diesel metropolitano. Para diferenciá-lo deste, o óleo diesel rodoviário interior recebe um corante de cor vermelha. O teor de enxofre desse produto é de no máximo 0,18% (1800ppm). Da mesma forma que o óleo diesel metropolitano, ele pode ser comercializado pelas distribuidoras aditivado ou não. 

Conforme determinação do DNC, a PETROBRAS coloca à disposição do mercado três tipos de Óleo Diesel, a saber: 

    TIPO A – Diesel automotivo, utilizado em motores diesel e instalações de aquecimento de pequeno porte.

    TIPO B – Diesel metropolitano. É também utilizado para aplicação automotiva. Difere do diesel Tipo A por possuir no máximo 0,5 % de enxofre e por somente ser comercializado para uso nas regiões metropolitanas das seguintes capitais: Porto Alegre, Curitiba, São Paulo, Rio de Janeiro, Belo Horizonte, Salvador, Recife, Fortaleza e Aracaju.

    TIPO D – Diesel marítimo. É produzido especialmente para utilização em motores de embarcação marítima. Difere do diesel Tipo A por Ter especificado o seu ponto de fulgor em, no mínimo, 60oC. Este diesel não é produzido pela REGAP.

QUALIDADE DO ÓLEO DIESEL

A qualidade do óleo diesel e especificada em função de diversas características do combustível. As principais são: pureza, densidade, viscosidade, número de cetano e ponto de fulgor.

Pureza

É uma medida do teor de água e sedimentos presentes no óleo diesel. Essas impurezas normalmente são provenientes do transporte e armazenamento inadequados do combustível. A presença desses contaminantes, em teor maior que o permitido, causa desgaste excessivo do motor. A água causa corrosão dos bicos injetores, combustão imperfeita e promove a formação de partículas de ferrugem. Os sólidos em suspensão devido aos danos causados ao sistema de alimentação de combustível, principalmente bomba e bicos injetores. O teste de pureza é feito em laboratórios credenciados pela Agência Nacional do Petróleo (ANP). Consiste em se centrifugar 50 ml de diesel misturado em tubo de ensaio com quantidade igual de um solvente (tolueno). No final, lê-se a camada de água e de sedimentos presentes na parte inferior do tubo e a seguir calcula-se a percentagem em relação à amostra tomada. Os limites máximos previstos pela ANP para presença de água e sedimentos no óleo diesel é de 0,05% em volume, isto é, para cada 50 ml de diesel o máximo permitido de água e sedimentos é 0,025 ml. 

Contagem de Partículas

Pesquisa e quantifica a presença de contaminantes no óleo diesel. Detecta tanto partículas metálicas como não metálicas inclusive sujeiras de fontes externas como, por exemplo, sílica. Um contador de partículas emite raio de luz a laser, quantificando e registrando os tamanhos dos contaminantes. O resultado segue a norma ISO 4406 que classifica partículas em maior que cinco e maior que 15 micra.

Densidade

É a relação entre massa e volume de óleo diesel a temperatura de 20o C, expressa em g/cm3. Variações na densidade tem influência na massa de combustível injetado, visto que a bomba injetora controla a injeção em função da variação do volume. Os limites especificados pela ANP são: 820-880 kg/m³ para diesel “B- interior” e 820 a 865 kg/m³ para diesel “D-metropolitano” (Pitanguy, 2004).

Viscosidade

A viscosidade do óleo diesel e determinada em condições cinemáticas seu resultado é expresso em centésimos de Stokes (centiStokes). A viscosidade é medida em função da resistência ao escoamento do óleo diesel em orifício padrão. A viscosidade tem influência na lubrificação da bomba e bicos injetores. Valores baixos de viscosidade resultam em desgaste excessivo e vazamentos nestas partes do sistema de alimentação. Valores altos resultam em maior esforço da bomba injetora e atomização inadequada do combustível pelos bicos injetores. 

Número de Cetano

        O número de cetano mede a qualidade de ignição do diesel e tem influência direta na partida do motor e no seu funcionamento sob carga. Fisicamente, o número de cetano se relaciona diretamente com o retardo da ignição do motor de modo que, quanto menor o número de cetano maior será o retardo da ignição. Consequentemente, maior será a quantidade de combustível que permanecerá na câmara sem queimar no tempo certo (Pinheiro, 1998).

Ponto de fulgor

O ponto de fulgor indica a facilidade de o diesel inflamar, varia em função do teor de hidrocarbonetos leves existentes no diesel.  Atualmente, o ponto de fulgor é especificado apenas para o diesel tipo D, produzido especialmente para motores marítimos. 

5 SISTEMA DE ALIMENTAÇÃO

INTRODUÇÃO

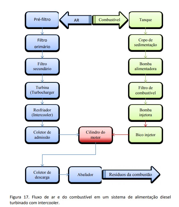
O Sistema de alimentação dos motores de combustão é responsável pelo suprimento de ar e combustível ao motor. Existem basicamente dois tipos de sistemas de acordo com o ciclo de funcionamento dos motores: o sistema para motores otto e o sistema para motores diesel. No sistema de alimentação otto o combustível é mistura ao ar antes de ser admito nos cilindros, enquanto que no sistema diesel, o combustível é injetado nos cilindros por um circuito diferente do percorrido pelo ar. Tanto num sistema quanto no outro a admissão ocorre quando o pistão se desloca do ponto morto superior para o ponto morto inferior com a válvula de admissão aberta. O sistema de alimentação diesel é composto por dois circuitos: o circuito de ar e o circuito de combustível. A Figura 17 ilustra o fluxo do ar e do combustível em um sistema de alimentação diesel turbinado com intercooler.

CIRCUITO DE AR

O circuito de ar tem como função conduzir o ar do meio ambiente até o interior dos cilindros e depois eliminar os resíduos da combustão. É constituído das seguintes partes: pré-filtro, filtro de ar, coletor de admissão, coletor de descarga e abafador (Figura 18).

Pré-filtro

O pré-filtro (Figura 19) está localizado antes do filtro primário de ar. Tem como função reter partículas grandes contidas no ar.

Filtro de ar

O filtro de ar tem como função reter pequenas partículas contidas no ar. Podem ser de dois tipos: em banho de óleo ou de ar seco. 

Filtros em banho de óleo

Nos filtros em banho de óleo o ar passa por uma camada de óleo antes de atravessar o elemento filtrante (Figura 20). O elemento filtrante é fabricado de palha de coco e não é trocado, devendo ser limpo periodicamente.

Filtros de ar seco

Os filtros de ar seco (Figura 21) são constituídos por dois elementos filtrantes descartáveis: o elemento primário de papel e o elemento secundário de feltro. 

Elemento primário do filtro de ar seco

O elemento primário de papel (Figura 22) aceita limpezas e deve ser limpo sempre que for avisado pelo indicador de restrição. O indicador de restrição é um dispositivo mecânico do circuito de ar do sistema de alimentação de tratores agrícolas que avisa ao operador da necessidade de limpeza do elemento primário do filtro de ar. A restrição da passagem de ar pelo filtro reduz a eficiência do elemento filtrante, pode levar o motor a perder potência, aumentar o consumo e provocar superaquecimento (REIS et al., 1999). 

Elemento secundário do filtro de ar seco

O elemento secundário do filtro é fabricador em feltro (Figura 23), não aceita limpezas e deve ser substituído periodicamente conforme recomendação do fabricante do motor. 

Coletor de admissão

O coletor de admissão conduz o ar filtrado até os cilindros do motor. A admissão do ar pode ser apenas por meio de vácuo criado pelo movimento descendente do pistão no interior dos cilindros, neste caso o motor é dito aspirado, ou sob pressão com auxílio de uma turbina denominados de motores turbinados.

Turbocompressor

O turbocompressor é normalmente também denominado de turbina, turbocharger, turboalimentador ou turbo (Figura 24). Constituído por um conjunto de dois rotores montados nas extremidades de um eixo, a turbina é acionada pela energia cinética dos gases da descarga. O ar quente impulsiona o rotor quente fazendo que o rotor frio, na outra extremidade, impulsione o ar para os cilindros. Nos motores do ciclo diesel o turbocompressor tem como objetivo aumentar a pressão do ar no coletor de admissão acima da pressão atmosférica. Isso aumenta a massa de ar sem aumento do volume. O resultando é mais combustível injetado e mais potência. O turbocompressor aumenta a potência em torno de 35% e reduz o consumo específico de combustível em torno de 5%. 

Intercooler

O intercooler é um sistema de resfriamento de ar para motores turbinados (Figura 25). Tem como objetivo resfriar o ar proveniente do turbocompressor. Fica localizado no coletor de admissão e contribui para aumentar a massa de ar admitida. A tendência é que todo o motor diesel seja turbinado. 

CIRCUITO DE COMBUSTÍVEL

O circuito de combustível tem como função conduzir o combustível deste o tanque de combustível até o interior dos cilindros. É responsável pela dosagem e injeção do combustível pulverizado no interior dos cilindros segundo a ordem de ignição do motor. A pressão de injeção é em torno de 2000 kgf.cm-2 ou duas mil atmosferas.  É constituído das seguintes partes: tanque de combustível, copo de sedimentação, bomba alimentadora, filtros de combustível, tubulações de baixa pressão, bomba injetora, tubulações de alta pressão, bicos injetores e tubulações de retorno (Figura 26).

Tanque de combustível

São atualmente na sua maioria fabricados de polietileno de alta densidade (Hemais, 2003). O uso desse material é devido a sua resistência ao calor, resistência a solventes, baixa permeabilidade, fácil de processar e baixo custo. Podemos encontrar o tanque de combustível em diversos locais dos tratores. Atualmente existe uma tendência de se colocar o tanque em local protegido do calor e menos sujeito a impactos acidentais. Os tanques de tratores agrícolas devem apresentar capacidade suficiente para autonomia de uma jornada de trabalho sem necessidade de abastecimento. Segundo (Pacheco, 2000) é difícil avaliar com precisão o consumo de combustível de um trator, devido às variações de carga nos trabalhos de campo. Portanto quando não se tem informação segura do fabricante do trator, várias literaturas citam que o consumo de combustível (óleo diesel), fica na faixa de 0,25 a 0,30 L.h-1 para cada unidade de potência (cv) exigido na barra de tração. A Tabela 2 apresenta a capacidade do tanque de combustível para alguns modelos de tratores agrícolas. 

Copo de sedimentação

O copo de sedimentação está localizado antes da bomba alimentadora. Tem como principal função decantar a água contida no combustível. Apresenta na parte inferior um parafuso para drenagem. A drenagem dever ser feita todos os dias para evitar que a água se misture com o combustível e danifique partes sensíveis do circuito, tais como a bomba injetora e os bicos injetores.

Bomba alimentadora

A bomba alimentadora está localizada entre o copo de sedimentação e o filtro de óleo combustível. Tem como função promover o fluxo de óleo do tanque até a bomba injetora. 

Filtros de combustível

O filtro de combustível está localizado entre a bomba alimentadora e a bomba injetora. Tem como função proteger o sistema de injeção contra impurezas presentes no óleo diesel. O elemento filtrante é de papel e normalmente vem conjugado com copo de sedimentação e dreno para retirada de água do circuito de combustível do sistema de alimentação (Figura 27). 

Tubulações

As tubulações entre o tanque de combustível e a bomba injetora, e as tubulações de retorno são de baixa pressão. As tubulações entre a bomba injetora e os bicos injetores são de alta pressão. A Figura 28 ilustra a localização das tubulações de baixa e alta pressão do sistema de alimentação diesel.

Bomba injetora

A bomba injetora está localizada entre o filtro de combustível e os bicos injetores. É a principal parte do sistema de alimentação diesel. Tem como funções: dosar o combustível de acordo com as necessidades do motor; enviar o combustível para os bicos injetores de acordo com a ordem de ignição do motor e promover pressão suficiente para pulverizar o combustível na massa de ar quente na câmara de combustão. A bomba injetora é regulada eletronicamente por um sistema de medição de débitos. O sistema eletrônico de medição de débitos (Figura 29) regula sistemas mecânicos e eletrônicos de monitoramento de bombas injetoras. 

Bicos injetores

Os bicos injetores estão localizados no cabeçote (Figura 30) e têm como principal função pulverizar o combustível sob pressão na massa de ar quente dentro da câmara de combustão. Após a injeção o bico fecha-se rapidamente impedindo o retorno de gases da combustão. 

Existem no mercado bicos injetores de controle mecânico e eletrônico. Nos bicos de controle mecânico a injeção é controlada mecanicamente e operaram em pressões menores que os eletrônicos. O diesel entra no bico e comprime a mola de pressão até que a válvula de fluxo se abre e o combustível é injetado na câmara de combustão. A Figura 31 ilustra as principais partes de bicos injetores de controle mecânicos.

SISTEMA DE LUBRIFICAÇÃO

O sistema de lubrificação tem como função distribuir o óleo lubrificante entre as partes móveis do motor com objetivo de diminuir o desgaste, o ruído e auxiliar no arrefecimento do motor. Nos motores diesel de quatro tempos o óleo lubrificante é armazenado no cárter do motor. O fluxo de óleo é feito sob pressão através de galerias existentes no motor. 

ÓLEOS LUBRIFICANTES

São fluidos utilizados na lubrificação dos motores e no sistema de transmissão dos tratores. Deve-se sempre utilizar o óleo lubrificante recomendado pelo fabricante. Óleos com viscosidades acima da recomendada (grossos) não penetram nas folgas, deixando de executar a lubrificação, por sua vez óleos com viscosidades abaixo da recomendada (finos) escorrem Entre as folgas não realizando a lubrificação.

Funções do óleo lubrificante

1.      Diminuir o atrito com consequente diminuição do desgaste das partes em contato;

2.      Atuar como agente de limpeza, retirando os carvões e partículas de metais que 

se formam durante o funcionamento do motor;

1.      Realizar um resfriamento auxiliar do motor;

2.      Impedir a passagem dos gases da câmara de combustão para o cárter, completando a vedação entre os anéis do pistão e a parede do cilindro;

3.      Reduzir o ruído entre as partes em funcionamento; 6. Amortecer os choques e as cargas entre os mancais.

Para que o óleo lubrificante possa atingir os objetivos acima deve atender as especificações de VISCOSIDADE e de QUALIDADE indicadas pelo fabricante do motor.

Viscosidade do óleo lubrificante

A viscosidade é a resistência que um óleo impõe ao seu escoamento. É o tempo em segundos, para que certa quantidade de óleo, numa dada temperatura, escoe através de um orifício de formato e dimensões padronizados. É medida em instrumento padrão, denominado viscosímetro saybolt universal (Figura 32).

Classificação SAE

Esta classificação foi elaborada pela Associação dos Engenheiros Automotivos dos Estados Unidos (SAE) é adotada como padrão de medida da viscosidade de óleos lubrificantes. A viscosidade deve ser estampada na lata do óleo lubrificante. Quanto maior o número maior é a viscosidade do óleo. Na Tabela 1 são apresentadas recomendações de viscosidade de óleos para cárter e transmissão de motores diesel.

Qualidade do óleo lubrificante

Baseada na classificação API do Instituo Americano de Petróleo define os aditivos em função das condições de uso do motor.

Classificação API para motor diesel

CS - Serviços leves

CB - Serviços médios

CC - Serviços pesados 

CD - Serviços muito pesados 

Geralmente os óleos de baixa viscosidade contêm aditivos anti-congelantes, identificados pela letra “W” (Winter = Invervo). Existem óleos monoviscosos (SAE-30) e também óleos multiviscosos (SAE 10W-40) que atendem as necessidades de uso dentro da faixa que o código especifica (SAE 10-20-30-40). Os principais aditivos contidos em óleos lubrificantes são antioxidantes, anticorrosivos, ampliadores de viscosidade, detergentes e antiespumantes.

TIPOS DE SISTEMAS DE LUBRIFICAÇÃO

 

Os sistemas de lubrificação são classificados de acordo com a forma de distribuição do óleo pelas diferentes partes do motor:

 

  1. Mistura com o combustível;

 

  1. Salpico;

  2. Circulação e salpico;

  3. Circulação sob pressão.

Sistema de mistura com o combustível

Utilizado nos motores de 2 tempos a gasolina. O óleo é mistura ao combustível na proporção de 1:20 a 1:40.

Sistema por salpico

Mais utilizado em motores estacionários, monocilíndricos de uso agrícola. O pé da biela apresenta um prolongamento afilado denominado pescador (Figura 33). Uma bomba alimenta com óleo o pescador. Ao girar o motor o óleo é borrifado pelo pescador nas paredes dos cilindros e nas peças da parte inferior do bloco.

Sistema de circulação e salpico

Neste sistema uma bomba força a passagem do óleo através de uma galeria principal contida no bloco do motor ao mesmo tempo em que abastece as calhas de lubrificação por salpico. Da galeria principal o óleo, sob pressão, é direcionado par a árvore de manivelas, eixo de cames e eixo de balancins. O óleo que escapa dos eixos é pulverizado na parte superior das paredes dos cilindros, nos pistões e pinos das bielas.

 

Sistema de circulação sob pressão

 

O óleo sob pressão circula entre as partes móveis do motor. Passa através dos mancais do eixo da árvore de manivelas, cames, balancins e pinos dos pistões. Os pinos dos pistões são lubrificados por galerias existentes nas bielas. As partes superiores dos cilindros e dos pistões são lubrificadas pelo óleo que escapa de furos existentes nas conexões das bielas com os pinos dos pistões e a parte inferior das paredes dos cilindros e dos pistões pelo óleo pulverizado de furos existentes nas conexões da árvore de manivelas com as bielas. Devido a longa distância e diversas galerias percorridas pelo óleo neste sistema, o requerimento de pressão na maioria dos motores varia entre 15 e 40 psi, podendo chegar a 65 psi em alguns motores. A Figura 34 ilustra a circulação do óleo no sistema de lubrificação sob pressão.

O sistema de lubrificação sob pressão é constituído dos seguintes componentes: reservatório de óleo, bomba de óleo, galerias, filtro de óleo, válvula de alívio, manômetro e radiador de óleo.

Reservatório de óleo

O reservatório de óleo lubrificante nos motores diesel de quatro tempos é o próprio cárter do motor.

Bomba de óleo

A bomba de óleo está localizada no reservatório de óleo lubrificante, pode ser acionada pelo movimento do eixo de manivelas ou pelo eixo pelo eixo do comando de válvulas. Sua função é suprir óleo lubrificante sob pressão as diversas partes do motor. As bombas de óleo na sua maioria são do tipo de engrenagens (Figura 35). Estas bombas são constituídas por um par de engrenagens encerradas em uma caixa fechada. O óleo entra por uma das extremidades da caixa e é forçado a passar entre as engrenagens. A medida que as engrenagens giram é obtido o aumento de pressão.

Galerias

São passagens localizadas no interior do bloco do motor por onde o óleo é bombeado até as partes a serem lubrificadas.

Filtro de óleo

O filtro de óleo está Localizado na parte externa do bloco do motor. Tem como função reter partículas indesejáveis visando promover a limpeza do óleo lubrificante. As impurezas reduzem significativamente a vida dos motores, desta forma os filtros devem sempre ser trocados de acordo com a recomendação do fabricante do trator. A Figura 36 ilustra a localização do filtro de óleo no sistema de lubrificação do motor.

 

Válvula de alívio

Localizada na linha de alta pressão do sistema. Tem como objetivo evitar que a pressão atinja valores acima do recomendado.

 

Manômetro

O manômetro está localizado no painel de instrumentos, indica a faixa de pressão de funcionamento do sistema de lubrificação. A Figura 37 ilustra um manômetro mecânico utilizado em diversas marcas de tratores agrícolas.

Radiador de óleo

Alguns sistemas de lubrificação possuem radiador de óleo que tem como função resfriar o óleo lubrificante do motor (Figura 38).

SISTEMA DE ARREFECIMENTO

 

O sistema de arrefecimento é um conjunto de dispositivos eletromecânicos que controla a temperatura dos motores de combustão interna. Os motores de combustão interna são máquinas térmicas relativamente ineficientes. Segundo (Barger, Liljedahl, Carleton, & McKibben, 1966), apenas 35% do calor total da combustão é transformado em trabalho efetivo. O restante (65%) é liberado para o meio ambiente por radiação direta, perdas por atrito, gases da descarga e pelo próprio sistema de arrefecimento. O trabalho mecânico é o trabalho útil mais o trabalho para vencer resistências. A Figura 39 ilustra o balanço térmico típico de um motor diesel de combustão interna.

Função do sistema de arrefecimento

O Sistema de arrefecimento tem como objetivo retirar o excesso de calor do motor mantendo a temperatura na faixa de 85-95o C.

Meios arrefecedores

Os meios arrefecedores usados são o ar e a água. O meio arrefecedor entra em contato com as partes aquecidas do motor, absorver calor e transfere para o meio ambiente.

SISTEMA DE CIRCULAÇÃO FORÇADA

 

Utiliza em conjunto o ar e a água como meios arrefecedores. A água absorve o calor excedente dos cilindros do motor, e através de um radiador, transfere calor ao ar. Sistema utilizado nos motores de tratores agrícolas. Possui bomba centrífuga que promove a circulação forçada da água. Possui válvula termostática entre o cabeçote do motor e o radiador para o controle da temperatura. A quantidade de água do sistema m circula com maior velocidade. A Figura 40 ilustra o sistema de arrefecimento de circulação forçada.

Radiador

Trocador de calor entre a água e o ar. A água do sistema de arrefecimento do motor deve ser limpa e livre de agentes químicos corrosivos tais como cloretos, sulfatos e ácidos. A água deve ser mantida levemente alcalina, com o valor do pH em torno de 8,0 a 9,5. Qualquer água potável boa para beber pode ser tratada para ser usada no motor. O tratamento da água consiste na adição de agentes químicos inibidores de corrosão. A qualidade da água não interfere no desempenho do motor, porém a utilização de água inadequada por longo prazo pode resultar em danos irreparáveis. A formação de depósitos sólidos de sais minerais, produzidos por água com elevado grau de dureza, que obstruem as passagens, provocando restrições e dificultando a troca de calor, são bastante frequentes. Água muito ácida pode causar corrosão eletrolítica entre materiais diferentes. O tratamento prévio da água deve ser considerado quando, por exemplo, for encontrado um teor de carbonato de cálcio acima de 100 ppm ou acidez, com pH abaixo de 7,0. O sistema de arrefecimento, periodicamente, deve ser lavado com produtos químicos recomendados pelo fabricante do motor. Geralmente é recomendado uma solução a base de ácido oxálico ou produto similar, a cada determinado numero de horas de operação.

 

Bomba d’água

 

Promove a circulação forçada da água do depósito inferior para o interior do motor. Fica acoplada por meio de correia e polias ao no eixo de acionamento da ventoinha.

Válvula termostática

A válvula termostática (Figura 41) controla a temperatura através do fluxo de água do motor para o radiador. Começa a se entre 70-80o C. Possui em seu interior um líquido termostático. É falsa a ideia de que a eliminação da válvula termostática melhora as condições de arrefecimento do motor. Muitos mecânicos, ao se verem diante de problemas de superaquecimento do motor, eliminam a válvula termostática, permitindo que o motor trabalhe abaixo da temperatura ideal em condições de pouca solicitação.

 

 

A pressão interna do sistema é controlada pela válvula existente na tampa do radiador (ou do tanque de expansão) que, em geral, é menor que 1,0 atm. É recomendado manter a pressurização adequada do sistema de arrefecimento de acordo com as recomendações do fabricante do motor.

Tampa do radiador

A tampa do radiador (Figura 42) apresenta válvulas de sobrepressão e depressão para controle da pressão e depressão no interior do radiador.

 

a = válvula de sobrepressão; b = molas de a; c = tubo de descarga; d = válvula de depressão; e = tampa.

Ventoinha

Força a passagem do fluxo de ar através do radiador.

Mangueiras

Condução da água do radiador até a bomba d’água e do motor para o radiador.

Camisas d’água

Superfície externa a parede dos cilindros, a qual forma galerias por onde a água circula retirando calor excedente do motor.

Elementos do radiador

O radiador é constituído de depósito superior, colmeia e depósito inferior (Figura 43). O depósito superior armazena água quente proveniente do motor. A colmeia é a região central constituída de capilares verticais e aletas horizontais. O depósito inferior armazena água resfriada pela passagem através da colmeia do radiador.

SISTEMA DE INJEÇÃO ELETRÔNICA DIESEL

 

A injeção eletrônica em motores diesel surgiu na década de 80. Neste sistema o processo de combustão é mais bem controlado que nos sistemas mecânicos. A quantidade e o tempo de pulverização do combustível são mais precisos, o que resulta em melhor combustão e redução de poluentes. As vantagens do sistema eletrônico em relação ao mecânico são: maior rendimento do motor, menor consumo de combustível e emissão de poluentes. Os sistemas eletrônicos mais utilizados atualmente são: Diesel Eletrônico (EDC), Unit Injector System (UIS) e Common Rail System (CRS).

 

Diesel Eletrônico (EDC)

Neste sistema a injeção é monitorada por sensores, contudo ainda existe a presença da bomba injetora. A bomba injetora desse sistema é denominada de bomba injetora eletrônica (Figura 44). Conhecida também por “Fly By Wire Electronic Pump”, devido que não existe nenhuma conexão mecânica entre a bomba e o pedal do acelerador. Foi o primeiro sistema de injeção eletrônica diesel, lançado no mercado pela Bosch em 1989 em veículos comerciais.

 

A dosagem e injeção do combustível são controladas eletronicamente por uma unidade eletrônica, denominado de unidade de controle eletrônico (ECU) que processa todas as informações relacionadas com o funcionamento do sistema de injeção de combustível. Por meio do pedal do acelerador e de informações recebidas, tais como rotação do motor, velocidade de deslocamento, temperatura do líquido de arrefecimento, massa de ar admitida, entre outros fatores, a unidade de controle eletrônico (ECU) calcula o volume de combustível que deve ser enviado aos bicos injetores. O sistema de injeção eletrônica EDC combina todas as funções de controle e regulagem em na unidade de controle eletrônico (Figura 45), a qual estão conectados o sistema de injeção e diversos sensores e ativadores.

Sistema de injeção Unit Injector System (UIS)

O sistema UIS (Figura 46) foi lançado no mercado pela Bosch em 1994. Sua característica principal é combinar a bomba injetora e o bico injetor em uma única unidade (Unit Injector). Apresenta uma unidade injetora para cada cilindro, permite variar o período da injeção e pode gerar pressões de injeção de até 2.200 bar. Os principais componentes do sistema de injeção eletrônica diesel UIS são: unidade injetora (12), sensor de pressão e temperatura do ar (13), sensores de temperatura, os quais medem temperaturas em diversos locais do motor (16), sensor de fase que informa qual cilindro está em compressão e sensor de rotação do motor (17).

Figura 46. Sistema de injeção eletrônica diesel UIS. Fonte: http://www.bosch.com.br/br/autopecas/produtos/diesel/downloads/banner_injecao_ eletronica.pdf.

A unidade injetora do sistema é composta bomba de alta pressão (1), bico injetor (5) e válvula solenoide (4) para controle da injeção (Figura 47). Cada cilindro apresenta uma unidade injetora localizada no cabeçote. Devido a isso há uma redução das tubulações de alta pressão.

Sistema de injeção Common Rail(CRS)

O Common Rail System (Figura 48) lançado no mercado pela Bosch em 1997. Possui uma única bomba de alta pressão que envia combustível para todos os bicos injetores. Neste sistema os processos de pressurização e injeção são independentes entre si; é possível realizar mais de uma pulverização de combustível durante a fase de expansão. A 1ª Geração do sistema funciona com pressões de 1.600 bar. Atualmente, a 4ª Geração do sistema funciona com pressão de injeção de 2.100 bar. Os principais componentes do sistema são: bomba de alta pressão comprime o diesel até atingir a pressão de injeção (4); galeria de combustível armazena o diesel sobe pressão (5), tubos de alta pressão (6), bomba de baixa pressão transporta o diesel do tanque até a bomba de alta pressão (7), bico injetor injeta o diesel nos cilindros (8), válvula reguladora de pressão regula a pressão do diesel nas galerias (9), válvula de desativação desativa um cilindro da bomba de alta pressão, evitando superaquecimento (10), sensor de pressão obtém a pressão do diesel nas galerias (11), sensor de pressão e temperatura do ar (13), Sensor de fluxo de massa informa ao módulo de controle a massa de ar aspirada pelo motor (14), sensores de temperatura, os quais medem temperaturas em diversos locais do motor (16), sensor de fase que informa qual cilindro está em compressão e sensor de rotação do motor (17).

A Figura 49 ilustra o sistema de injeção eletrônica diesel common rail de um motor marítimo da Volvo Penta Brasil.

A= filtro primário de combustível; B = filtro secundário de combustível; C = bomba de alta pressão: envia o combustível sobpressão (2000 bar) para o tubo de distribuição E (rail); D = módulo de controle (ECU-electronic control unit): controla o suprimento de combustível aos bicos injetores a partir de informações recebidas de sensores (rotação, pressão entre outros); E = tubo distribuidor comum (Common Rail): distribuir o combustível para os bicos injetores. Possui sensor que informa ao módulo de controle (ECU) a pressão atual do combustível no tubo distribuidor comum; F = cooler (resfriador de combustível): resfriar o combustível que retorna para o tanque; G = bicos injetores: são controlados eletronicamente pelo módulo de controle D.

Aparelhos para teste de injeção eletrônica diesel

Existem diversas marcas de equipamentos para teste de sistemas de injeção eletrônica diesel. O equipamento comercializado pela Bosch é denominado SDC 701 (Figura 50). Possui scanner portátil, cabos e adaptadores para 12 e 24 V. O aparelho é compacto e portátil, projetado para fazer toda a leitura dos componentes eletrônicos do sistema de injeção. Possibilita a análise de gráficos e impressão dos resultados. Entre as funções estão: identificação do número da ECU, leitura dos códigos de defeito do módulo, apaga a memória de erros do módulo, testa a compressão dinâmica do motor, corte dos cilindros, ajuste do pedal do acelerador, leitura dos sensores do sistema, testes dos atuadores, identificação dos estados de entrada e saída do sistema. O SDC 701 pode ser utilizado em diversos tipos de motores tais como, Mercedes-Benz, Diesel Ford, Diesel GM, GMC, International, Iveco, Diesel Mitsubishi, Diesel Nissan, Scania, Diesel Toyota, Troller, Diesel Volvo e Diesel VW. " (Vilanova, 2007).