Prevenção e combate a sinistros 2

Portaria e Controle de Acesso

1 Sistemas fixos de combate a incêndio

Sistema de hidrantes e de mangotinhos para combate a incêndio

Os sistemas de hidrantes e mangotinhos são sistemas fixos de combate ao fogo que utilizam a água como agente extintor. Esses sistemas devem ser providos por uma rede de água exclusiva, ou seja, separada da rede comum de abastecimento de água da empresa. A rede de água para combate a incêndio deve ser pintada de vermelho.

Diferentemente dos equipamentos portáteis, que são utilizados no combate ao princípio de incêndio, os sistemas de hidrantes e mangotinhos têm como objetivo dar sequência ao combate ao fogo quando os equipamentos portáteis se tornam ineficientes e o fogo se alastra rapidamente.

Conforme a NBR 13714:2000, os sistemas fixos de combate a incêndio são classificados em:

a) Sistema tipo 1 (mangotinho).

b) Sistemas tipo 2 e 3 (hidrantes).

Vejamos as diferenças entre hidrantes e mangotinhos:

Os hidrantes são pontos de tomada de água nos quais há uma saída simples ou duas saídas contendo válvulas angulares com seus respectivos adaptadores, tampões, mangueiras de incêndio e demais acessórios. Eles podem ser de parede ou de piso.

Os mangotinhos são pontos de tomada de água nos quais há um ponto de saída contendo válvula de abertura rápida, adaptador, mangueira semirrígida, esguicho regulável e demais acessórios.

As principais diferenças entre os sistemas fixos de combate ao fogo tipos 1, 2 e 3 são apresentadas no Quadro 4.1:

Os componentes de um sistema de hidrantes e de mangotinhos são os seguintes (Quadro 4.2):

Localização dos sistemas de hidrantes e de mangotinhos

Da mesma forma que os equipamentos portáteis de combate ao fogo, os equipamentos fixos devem estar sempre posicionados em locais onde exista a menor probabilidade do fogo bloquear o seu acesso e em locais de fácil visualização. Assim sendo, os pontos de tomada de água dos hidrantes e dos mangotinhos devem estar situados:

a) Nas proximidades das portas externas e/ou acessos à área a ser protegida, a não mais de 5 metros destas.

b) Em posições centrais nas áreas a serem protegidas.

c) Fora de escadas e de antecâmaras de fumaça.

d) A uma altura entre 1 metro e 1,5 metros do piso acabado.

Outro fator importante a ser considerado é o fato de que a utilização do sistema fixo de combate ao fogo não deve comprometer a fuga das pessoas da edificação. A partir do exposto, os sistemas devem ser projetados de tal maneira a dar proteção a toda extensão da edificação, mas não podem atrapalhar ou obstruir as rotas de fuga.

Os hidrantes externos – quando afastados das paredes da edificação por uma distância de 15 metros ou uma distância de 1,5 (uma vez e meia) a altura da parede externa da edificação – poderão usar linhas de mangueiras com alcance de até 60 metros de comprimento, desde que o sistema esteja dimensionado com pressão suficiente para tal.

Os sistemas fixos de combate a incêndio devem ser dimensionados de forma que hidrantes e mangotinhos sejam distribuídos de maneira que qualquer ponto da empresa possa ser protegido por um ou dois esguichos, considerando-se o comprimento das mangueiras. De acordo com a NBR 13714:2000 – Sistemas de hidrantes e de mangotinhos para combate a incêndio, o alcance do jato compacto (jato pleno) produzido por qualquer sistema não deve ser inferior a 8 metros, medido da saída do esguicho ao ponto de queda do jato.

Reservatório de água para combate a incêndio

Os reservatórios podem ser elevados e não-elevados. Eles representam o local onde é armazenada a água que deverá ser fornecida para o uso exclusivo do sistema de combate a incêndio.

O reservatório é dito elevado quando está a uma determinada altura do piso acabado e o abastecimento é feito pela ação da gravidade. Portanto, esses reservatórios devem estar a uma altura suficiente para que possam fornecer a vazão e a pressão requeridas pelo sistema.

O reservatório é dito não-elevado quando está ao nível do solo (semienterrado ou subterrâneo). Nessas condições, o abastecimento dos hidrantes ou mangotinhos (com vazão de água e de pressão) é mantido por meio de bombas de recalque com acionamento automático.

Quando o reservatório acumula água, tanto para consumo normal da empresa como água para o sistema de combate a incêndio, é importante salientar que o ponto de captação da água para consumo, no reservatório, deverá ser colocado num nível mais alto do que ponto de captação de água para o combate a incêndio. Assim, sempre será preservado o volume de água, previsto no projeto, para o sistema de combate a incêndio da empresa.

Bombas de recalque para sistema de combate a incêndio

A finalidade das bombas de recalque d’água é suprir os sistemas de combate a incêndio não-elevados com a vazão de água e de pressão necessária para que todo o sistema tenha a mesma eficiência. De acordo com a NBR 13714:2000, as bombas utilizadas nos sistemas que necessitam recalque de água devem ser do tipo centrífuga (Figura 4.2), acionadas por motor elétrico ou por motor de combustão interna.

Esguichos

É um dispositivo adaptado na extremidade das mangueiras que serve para dar forma, direção e controle ao jato. Os esguichos de tipo regulável (Figura 4.3) são aqueles que podem lançar água sob a forma de neblina ou água sob a forma de jato compacto. Já os esguichos de tipo não-regulável (Figura 4.4) são os que lançam água somente sob a forma de jato compacto.

Válvulas

As válvulas utilizadas nas tubulações dos sistemas de combate a incêndio são válvulas de bloqueio, ou seja, válvulas que permitem o controle ou o bloqueio do fluxo de água no interior da tubulação. Nas tubulações de abastecimento de água para os sistemas de hidrantes e mangotinhos, é recomendada a instalação desse tipo de válvula em posições estratégicas – previstas no projeto hidráulico –, pois, quando houver a necessidade de manutenção em determinado trecho da malha hidráulica, este poderá ser fechado sem comprometer o abastecimento para o restante do sistema (Figura 4.5).

As válvulas que cortam o abastecimento de água para qualquer trecho do sistema, quando forem fechadas, devem indicar tal posição. Dessa forma, será fácil saber que a válvula está fechada, comprometendo o abastecimento do sistema de combate a incêndio.

Para evitar que válvulas do sistema de combate a incêndio sejam fechadas por descuido, é recomendada a utilização de dispositivos de travamento (Figura 4.6) para mantê-las na posição aberta, sendo fechadas somente quando houver necessidade de manutenção do trecho.

Tubulação

Considera-se como tubulação o conjunto de tubos e de conexões (Figura 4.7) destinados a conduzir a água do reservatório até os hidrantes e mangotinhos. Segundo a NBR 13714:2000, todo e qualquer material utilizado deve ser capaz de resistir ao efeito do calor, mantendo seu funcionamento normal. Não sendo possível garantir essa situação, meios de proteção devem ser previstos pelo projetista.

2 Sistemas Fixos De Combate A Incêndio Parte 2

Mangueiras

As mangueiras de incêndio são constituídas por duto flexível com dispositivos, nas extremidades (Figura 4.8), que permitem o seu acoplamento a outros equipamentos. Esse dispositivo de acoplamento deve ser do tipo engate rápido.

Tipos de mangueiras

Conforme o estabelecido pela NBR 11861:1998, as mangueiras para combate ao fogo são classificadas da seguinte forma:

a) Mangueira tipo 1 – mangueira construída com um reforço têxtil. Pressão de trabalho de 980 kPa (10 kgf/cm²).

b) Mangueira tipo 2 – mangueira construída com um reforço têxtil. Pressão de trabalho de 1.370 kPa (14 kgf/cm²).

c) Mangueira tipo 3 – mangueira construída com dois reforços têxteis sobrepostos. Pressão de trabalho de 1.470 kPa (15 kgf/cm²).

d) Mangueira tipo 4 – mangueira construída com um reforço têxtil, acrescido de uma película externa de plástico. Pressão de trabalho de 1.370 kPa (14 kgf/cm²).

e) Mangueira tipo 5 – mangueira construída com um reforço têxtil, acrescido de um revestimento externo de borracha. Pressão de trabalho de 1.370 kPa (14 kgf/cm²).

A escolha do tipo de mangueira que será utilizado em determinada situação é definida em função do tipo de local, da pressão de trabalho e de ruptura, da resistência à abrasão e da resistência a superfícies quentes.

Toda mangueira destinada ao combate a incêndio deve ser identificada com uma marcação indelével (Figura 4.9) em caracteres de 25 mm de altura, com os seguintes dizeres:

• Nome e/ou marca do fabricante.

• Número da norma (NBR 11861:1998).

• Tipo de mangueira.

• Mês e ano de fabricação.

Da seguinte maneira:

Testes realizados nas mangueiras de combate a incêndio

As mangueiras de combate a incêndio só podem ser fabricadas e comercializadas se seguirem rigorosamente as determinações da Norma Brasileira NBR 11861:1998 – Mangueiras de incêndio – Requisitos e métodos de ensaio. Os testes recomendados por esta norma, a serem realizados nas mangueiras de combate a incêndio, são:

a) Teste hidrostático.

b) Ensaio de perda de carga.

c) Ensaio de ruptura.

d) Ensaio de resistência à abrasão.

e) Ensaio de diâmetro interno.

f) Ensaio de aderência entre o tubo interno e o reforço.

g) Ensaio do material que compõem o tubo interno.

h) Ensaio de envelhecimento do reforço têxtil.

i) Ensaio de resistência à superfície quente.

j) Ensaio de envelhecimento acelerado da mangueira tipo 5.

Inspeção e manutenção periódicas das mangueiras

A inspeção, a manutenção e os cuidados necessários para manter as mangueiras de combate a incêndio em boas condições de uso devem ser realizados conforme as determinações da NBR 12779:2004. Assim, para toda mangueira de combate a incêndio que necessitar de inspeção e/ou na qual forem realizados procedimentos de manutenção, deverá ser emitido um certificado, por empresa especializada, que ateste a sua aprovação. As inspeções e as manutenções das mangueiras que estão em uso variam conforme o tipo e devem seguir as determinações da NBR 12779:2004 enumeradas no Quadro 4.4:
Toda vez que uma mangueira for utilizada em combate ao fogo, esta deverá ser encaminhada para inspeção a fim de que sejam verificadas as reais condições da mangueira, ou seja, se ela poderá ser novamente usada, se nela deverá ser realizada manutenção ou se deverá ser descartada.
Quando realizada inspeção visual, a mangueira para combate a incêndio não deve apresentar deformidades ou danos que coloquem em risco o funcionamento da mesma no momento do combate ao fogo. Caso exista constatação de não conformidade com as determinações de inspeção, segundo a NBR 12779:2004, a mangueira deverá ser encaminhada para manutenção. Na inspeção visual, deverá ser verificada a existência de:

3 Sistemas Fixos De Combate A Incêndio Parte 3

a) Desgaste por abrasão e/ou fios rompidos na estrutura têxtil da mangueira.
b) Manchas e/ou resíduos, na superfície externa, provenientes de contato com produtos químicos ou derivados de petróleo.
c) Desprendimento do revestimento externo.
d) Evidência de deslizamento das uniões em relação à mangueira.
e) Dificuldade de acoplamento entre os engates rápidos.
f) Deformações nas uniões provenientes de quedas, golpes ou arraste.
g) Ausência de vedações de borracha nos engates das uniões ou vedação que apresentem ressecamento ou corte.
h) Ausência da marcação (identificação) do fabricante.

Chuveiro automático (sprinkler)

Um sistema de chuveiro automático, para fins de proteção contra incêndio, é definido pela NBR 10897:1990, como sendo um sistema fixo integrado o qual deve apresentar os seguintes elementos:
a) Rede hidráulica de distribuição que alimente os chuveiros automáticos, após a válvula de alarme ou chave detectora de fluxo de água.
b) Rede de abastecimento das válvulas de alarme ou chave detectora de fluxo de água.
c) Abastecimento de água. Da instalação hidráulica principal de alimentação do sistema de chuveiro automático, além da válvula principal de controle do fluxo, partem ramais secundários para os diversos setores da edificação. Cada um dos ramais é controlado por uma válvula alarme que dispara se ocorrer fluxo de água no ramal, indicando, no painel de controle do sistema, qual ramal foi acionado.
Um ramal de derivação do sistema principal pode conter vários chuveiros automáticos, os quais são fundamentais na extinção de um princípio de incêndio. Os chuveiros automáticos (Figura 4.10) são equipamentos instalados no teto ou nas paredes das edificações cuja função é jogar água, em forma da chuva, sobre o fogo. A água é liberada quando o dispositivo, na ponta do chuveiro, sensível ao calor, rompe-se.
Os dispositivos sensíveis ao calor podem ser de dois tipos:
a) Tipo fusível ou químico.
b) Tipo ampola de vidro.
No dispositivo tipo fusível ou químico, a temperatura nominal de operação e a coloração do dispositivo, em relação à temperatura de abertura, são determinadas pela NBR 6135:1992, conforme o Quadro 4.5:
Já no dispositivo tipo ampola de vidro, a temperatura nominal de operação e a coloração do respectivo fluído dentro da ampola são determinadas pela NBR 6135:1992, conforme Quadro 4.6:
Todo chuveiro automático deve conter, em seu corpo ou no defletor, as seguintes informações:
a) Marca do fabricante e modelo.
b) Temperatura nominal de operação.
c) Ano de fabricação.
d) Diâmetro nominal do orifício de descarga.
e) Letra código da posição em que deverá se instalado:
• Pendente (para baixo) – letra código H.
• Em pé (para cima) – letra código F.
• Lateral (de parede)
– letra código LH (lateral pendente).
– letra código LF (lateral em pé)

4 Sistemas Fixos De Combate A Incêndio Parte 4

O sistema fixo de proteção por chuveiros automáticos (Figura 4.11) deverá ser projetado por profissional habilitado, bem como a realização da fiscalização na etapa de execução do projeto deve ser efetuada por um profissional da área. Tanto o projeto quanto a etapa de execução deverão seguir as determinações da legislação vigente.

Resumo

Nesta aula, foram abordados os sistemas fixos de combate ao fogo, os hidrantes e os chuveiros automáticos, bem como seus componentes básicos e equipamentos, além das inspeções e das manutenções periódicas necessárias para o bom funcionamento dos sistemas.

5 Brigada de combate a incêndio

Composição da brigada de combate a incêndio

A Associação Brasileira de Normas Técnicas elaborou a NBR 14276:2006 – Brigada de incêndio – Requisitos. Essa norma determina os requisitos mínimos para a composição, a formação e a reciclagem de brigadas de incêndio, visando, assim, preservar o patrimônio físico da empresa e, principalmente, a vida dos trabalhadores. Além disso, orienta na adoção de procedimentos que reduzam ao máximo as consequências sociais que possam advir de uma situação de descontrole em relação ao fogo.

A brigada de combate a incêndio é formada por um grupo de pessoas (trabalhadores da empresa) treinadas para atuar na prevenção em operações de salvamento e/ou no combate de um princípio de incêndio. Quando for o caso de combate, além de estar bem treinada e preparada, a brigada de incêndio deve contar com equipamentos, em perfeitas condições de uso, fornecidos pela empresa.

Na composição da brigada de incêndio, é importante que seja levada em consideração a participação de representantes de todos os setores da empresa. A pessoa que atua na brigada de incêndio é chamada de brigadista de incêndio.

Toda brigada de incêndio deve ter um responsável (o coordenador geral) que responda pela coordenação e pela execução das ações e dos planos de emergência idealizados para toda a empresa, independentemente do número de turnos de trabalho dessa empresa. O coordenador geral deve contar com alguns auxiliares, se, assim, julgar necessário. Esses auxiliares devem ser brigadistas e devem responder pela coordenação e pela execução das ações de emergência de um determinado setor da empresa, reportando-se ao coordenador geral.

O coordenador geral da brigada de incêndio é a autoridade máxima na empresa em situações de emergência. Portanto, deve ser uma pessoa com capacidade de liderança e que tenha influência nos escalões mais elevados. Será sob o comando e a supervisão dele que será montada a brigada de incêndio, bem como, os planos de emergência.

Para que o coordenador geral possa montar a brigada de incêndio e os planos de emergência, ele necessita conhecer claramente:

a) As atribuições da brigada de incêndio.

b) Os requisitos básicos para a escolha dos brigadistas.

c) O número de pessoas necessário na brigada de incêndio.

d) O organograma da brigada de incêndio.

e) O treinamento e a reciclagem da brigada de incêndio.

Atribuições da brigada de combate a incêndio

As pessoas selecionadas para comporem a brigada de incêndio devem conhecer, muito bem, suas atribuições e suas obrigações, pois delas depende o êxito das ações que serão realizadas na prevenção e no combate ao incêndio. As atribuições de uma brigada de incêndio são:

a) Atuar na prevenção:

• Conhecer, muito bem, o plano de emergência.

• Saber avaliar os riscos existentes.

• Elaborar relatórios das irregularidades encontradas.

• Encaminhar o relatório das irregularidades para a chefia.

• Inspecionar os equipamentos de combate a incêndio.

• Inspecionar as rotas de fuga.

• Orientar as pessoas.

• Participar dos treinamentos.

b) Atuar, de acordo com sua atribuição, no plano de emergência, quando necessário.

Requisitos básicos para ser brigadista

O candidato ou pessoa escolhida para participar da brigada de incêndio deve atender a certos requisitos ou, pelo menos, ao maior número de critérios determinados pela NBR 14276:2006. Os requisitos básicos são:

a) Permanecer na empresa durante o seu turno de trabalho.

b) Possuir boa condição física e boa saúde.

c) Possuir bom conhecimento das instalações.

d) Ter mais que 18 anos.

e) Ser alfabetizado.

Toda pessoa selecionada ou escolhida para fazer parte da brigada de incêndio deve frequentar um curso com carga horária mínima definida nos Anexos A e B da norma citada. Em todo curso de brigadista, deverá ser cobrado, em prova escrita, os conteúdos teóricos ministrados, conforme determinação do Anexo B, da NBR 14276:2006, além de avaliação de desempenho nos exercícios práticos.

6 Brigada De Combate A Incêndio Parte 2

A pessoa que concluir o curso de brigadista, com aproveitamento mínimo de 70% (tanto na avaliação teórica como na avaliação prática), receberá o certificado de conclusão do curso, expedido por instrutor de incêndio e de primeiros socorros, com validade por um ano (12 meses). No certificado, devem constar as seguintes informações:
• Nome completo da pessoa que foi aprovada no curso.
• Registro Geral (RG) dessa pessoa.
• Carga horária e ementa do curso.
• Data do início e do fim do treinamento.
• Nome completo, nível de formação, registro geral (RG) e cadastro de pessoa física (CPF) do instrutor responsável pelo curso.
No curso de reciclagem (que deve seguir o disposto no Anexo B, da NBR 14276:2006), o brigadista poderá ser dispensado da parte teórica do treinamento, desde que seja aprovado em uma avaliação prévia. Nesta avaliação, deverá obter nota igual ou superior a 70% do valor da prova. Caso não atinja a nota mínima de sete (7,0), deverá frequentar, novamente, as aulas teóricas e práticas e ser submetido a novas avaliações.

Determinação do número de brigadistas

A brigada de incêndio deverá ser montada de acordo com as necessidades da empresa e deve, logicamente, seguir os critérios determinados na NBR 14276:2006, considerando:
a) O número de pessoas da população fixa.
b) A classe de ocupação (divisão de ocupação).
c) O grau de risco incêndio.

Número de pessoas da população fixa

Faz parte da população fixa, todo trabalhador que permanece regularmente na empresa, considerando-se os turnos de trabalho, e os terceiros, nas mesmas condições.

Classe de ocupação

A classe de ocupação é determinada pelo enquadramento da empresa, segundo a TSIB e/ou a NBR e em um dos grupos e/ou divisões do Anexo A, da NBR 14276:2006. Caso não se consiga fazer a classificação do estabelecimento em nenhuma das divisões previstas em tal anexo, deve-se fazer o enquadramento por analogia.
Para o entendimento do que foi dito anteriormente, reproduzimos uma parte da tabela do Anexo A, na qual destacamos em laranja, as colunas referentes às informações que serão necessárias para o enquadramento da empresa para que possamos calcular o número de brigadistas.

Grau de risco do incêndio

O grau de risco incêndio é determinado conforme Anexo C, da NBR 14276:2006 e/ou segundo a NBR 12693:2010. Esse Anexo C da NBR 14276:2006 tem como objetivo estabelecer valores característicos para a carga de incêndio das edificações ou áreas de risco, de acordo com a classe de ocupação.
O grau de risco de uma empresa é medido pelo nível de perigo e pelos prováveis danos que poderá resultar se acontecer um incêndio. Dentre esses riscos estão: a possibilidade de perdas humanas, os danos ambientais, materiais e/ou econômicos.
Segundo a NBR 14276:2006, uma empresa é classificada como risco:
• Alto – empresa com carga de incêndio acima de 1200 MJ/m².
• Médio – empresa com carga de incêndio entre 300 e 1200 MJ/m².
• Baixo – empresa com carga de incêndio até 300 MJ/m².
Onde: MJ/m² – mega joule por metro quadrado.
Para o entendimento do uso dos Anexos A e C, citaremos dois exemplos.

Exemplo 1

Uma farmácia, localizada numa grande cidade, necessita, por exigência legal, montar a sua brigada de incêndio. Assim, buscou a ajuda de um Técnico em Segurança do Trabalho. O levantamento realizado pelo técnico determinou que a farmácia está assim organizada: uma parte administrativa, com quatro funcionários; a parte de comércio ao público, com oito funcionários e uma pessoa para serviços gerais. O prédio onde se encontra a empresa é de apenas um pavimento, ou seja, a parte administrativa e o atendimento ao público ficam no mesmo local. A farmácia funciona somente em período comercial.

Resolução

1. Realizar o cálculo do número de brigadistas da empresa, segundo o Anexo A, Tabela C.1 da NBR 14276:2006 (Quadro 5.1). Ao procurar pelo enquadramento farmácia (Quadro 5.3), encontramos:

a) Ocupação/uso

Grupo C – comercial. Divisão – C2. Descrição – comércio – drogaria.
O grau de risco deve ser enquadrado segundo o Anexo C, da NBR 14276. Grau de risco: Médio.

7 Brigada De Combate A Incêndio Parte 3

b) População fixa da farmácia

Segundo a NBR 14276:2006, população fixa é aquela que permanece regularmente na edificação, considerando-se os turnos de trabalho e a natureza da ocupação, bem como os terceiros nessas condições.
Sendo assim, fazem parte da população fixa: os quatro funcionários da parte administrativa, os oito funcionários do atendimento ao público e o funcionário de serviços gerais.
População fixa = 4 + 8 + 1. População fixa = 13 funcionários.

c) De posse de todos os dados, voltamos ao Anexo A (Quadro 5.4)

Comércio – divisão C – grau de risco (médio) – população fixa = 13 funcionários.
Cálculo para encontrarmos o número de brigadas de incêndio:
Como a população fixa é de 13 funcionários, a quantidade referente a até 10 pessoas foi retirada da tabela onde indica “Até 10 pessoas = 4”.
Para a quantidade que excede a 10 pessoas devemos aplicar a nota 5, da seguinte forma:
Como já fizemos a parcela de “Até 10” pessoas, devemos descontar essa quantidade da população fixa e aí acrescentar 1 pessoa para cada grupo de 15 pessoas que exceder as 10 pessoas iniciais, da seguinte maneira:
13 pessoas - 10 pessoas = 3 pessoas
Sobraram 3 pessoas, para essa quantidade acrescentar a nota 5 da seguinte maneira:
3 ÷ 15 = 0,2
Como não podemos acrescentar 0,2 pessoas na nossa brigada, esse valor deverá ser arredondado para mais, ou seja, 1 pessoa.
Portanto, a brigada de incêndio da farmácia deverá ter:
Brigada = quantidade de pessoas “Até 10” + a quantidade de pessoas da nota 5.
Brigada de incêndio da farmácia = 4 + 1 = 5 pessoas.

Exemplo 2

Uma indústria de velas é composta pela parte administrativa e pela parte industrial. A parte administrativa fica em um prédio separado do setor industrial, mas ambos no mesmo terreno. O setor administrativo tem quatorze funcionários entre gerentes, responsáveis pela criação e pelo desenvolvimento do produto, administradores, auxiliares administrativos, secretárias e serviços gerais. No setor de produção, trabalham 48 pessoas. Qual deve ser o número de pessoas que devem fazer parte da brigada de incêndio dessa empresa?

Resolução

Para começar a resolução do problema devemos levar em consideração a nota 6 que faz menção ao fato da empresa ter mais de uma classe de ocupação e o fato dos setores serem compartimentados (separados) ou não. Nesse caso, a empresa apresenta duas classes de ocupação e os setores são separados. Assim, o cálculo da brigada de incêndio pode ser realizado separadamente:
Setor de escritório (administração).
Setor de produção (indústria).

a) Cálculo do número de pessoas brigadistas do setor administrativo

O enquadramento deve seguir o Anexo C, da NBR 14276:2006.
Pelo Anexo C, da NBR 14276:2006, o setor do escritório fica enquadrado na Divisão D1, com grau de risco médio, como mostrado na Quadro 5.5:
Para continuar o cálculo da brigada de incêndio do escritório, devemos agora utilizar o Anexo A da NBR 14276:2006, divisão D1, grau de risco médio e a quantidade: até 10 pessoas, acima de 10 pessoas e o nível de treinamento intermediário (Quadro 5.6).

Cálculo

Até 10 pessoas = 4. Acima de 10 pessoas = nota 5.
Segundo a nota 5 para grau de risco médio devemos acrescentar para cada grupo de 15 pessoas mais um brigadista.
Como, no setor de escritório, temos um total de 14 funcionários, devemos proceder conforme nota 5:
14 pessoas - 10 pessoas = 4 pessoas
4 ÷ 15 = 0,2667
Como não podemos usar 0,2667 pessoas, devemos proceder o arredondamento para 1 pessoa a mais.

8 Brigada De Combate A Incêndio Parte 4

Brigada de incêndio do escritório = 4 + 1 = 5 pessoas.

b) Cálculo da brigada de incêndio do setor industrial

Analisando o Quadro 5.7 acima (Anexo C), podemos determinar que a indústria de velas está enquadrada na classe de ocupação industrial – divisão I3 – grau de risco alto. Assim sendo, vamos ao Anexo A para determinar a quantidade de pessoas que devem fazer parte da brigada de incêndio da parte industrial conforme Quadro 5.8.

No setor industrial, trabalham 48 pessoas – grau de risco alto.

Até 10 pessoas = 8. Acima de 10 pessoas = nota 5.

A nota 5, da NBR 14276, determina que, para o risco alto, devemos acrescentar, para cada grupo de 10 pessoas, um brigadista a mais.

Como na parte industrial são 48 funcionários, temos:

48 pessoas - 10 pessoas = 38 pessoas

38 ÷ 10 = 3,8 (a mais na brigada da indústria)

Como não podemos acrescentar 3,8 pessoas, devemos arredondar para 4 pessoas. Portanto, a brigada de incêndio da parte industrial fica com:

Brigada de incêndio indústria = 8 + 4 = 12 pessoas.

Então a brigada total da indústria de velas será:

Brigada total da indústria de velas = brigada do escritório + brigada da indústria.

Brigada total da indústria de velas = 5 + 12 = 17 pessoas.

Organograma da brigada de incêndio

A elaboração do organograma da brigada de incêndio é de responsabilidade do coordenador geral da brigada que deve levar em consideração:

• O número de edificações.

• O número de pessoas que irão fazer parte da brigada de incêndio.

• O número de setores da empresa.

Quando ocorrer a elaboração do estatuto da brigada de incêndio, deverá constar o nome do coordenador geral da brigada de incêndio e, neste mesmo estatuto, deverá, também, estar previsto um substituto para o cargo. O substituto assumirá o posto no caso de eventuais impedimentos do coordenador geral. Ele não poderá ter acúmulo de função na brigada de incêndio e deverá ser uma pessoa com igual treinamento, capacitação e respaldo da direção da empresa.

A NBR 14276:2006 apresenta algumas sugestões de organogramas para a formação da brigada de incêndio. São apenas sugestões e cada empresa poderá elaborar o organograma que achar mais conveniente para as suas necessidades.

Apresentamos, a seguir, três exemplos de organogramas da NBR 14276:2006:

a) Empresa com uma edificação, três pavimentos e três brigadistas por pavimento.

b) Empresa com duas edificações: a primeira com três pavimentos e dois brigadistas por pavimento e a segunda com um pavimento e quatro brigadistas por pavimento.

c) Empresa com duas edificações, com três turnos de trabalho e três brigadistas por edificação.

Treinamento e reciclagem da brigada de combate a incêndio

O treinamento e a reciclagem da brigada de incêndio devem ser realizados segundo as determinações da NBR 14276:2006 em seu Anexo B.

Resumo

Esta aula foi inteiramente voltada para a brigada de incêndio (elemento muito importante nos ambientes de trabalho). Nela, abordamos as atribuições da brigada, os requisitos básicos para ser um brigadista, o cálculo para determinar o número de brigadistas, segundo a NBR 14276:2006, e sugestões de organogramas da brigada de incêndio, também, conforme a mesma norma.

9 Plano de abandono de área

Requisitos para elaboração do plano

O plano de abandono de área é um plano que complementa o Plano de Prevenção e Combate a Incêndio (PPCI) e cada empresa deverá montar o seu. Não existe uma fórmula pronta para elaboração de um plano de emergência, pois cada empresa tem as suas particularidades, as quais deverão ser consideradas no momento da elaboração deste. O plano de abandono de emergência contra incêndio é normatizado pela NBR 15219:2005, da ABNT, a qual determina requisitos mínimos necessários para a elaboração, a implantação, a manutenção e a revisão dos planos de emergência contra incêndio das empresas.

A função primordial de um plano de emergência e de abandono de área é preservar a vida, proteger o patrimônio físico e o meio ambiente, adotando medidas que possibilitem a rápida e eficiente atuação das pessoas que compõem a brigada de incêndio e de abandono em situações de emergência.

Toda edificação, por intermédio de seu responsável legal, é obrigada a manter um plano de emergência elaborado e documentado por profissional habilitado. As únicas edificações que não precisam elaborar o plano de emergência são as residências unifamiliares.

Para elaborar um plano de emergência, alguns fatores devem ser levantados e analisados. De posse desses conhecimentos se terá subsídios para a elaboração de um plano de emergência detalhado que possa atender às necessidades da empresa e do entorno dela. As informações iniciais a serem levantadas e analisadas são:

Localização

Um detalhamento da localização da empresa ajuda na elaboração do plano de emergência. Nesse detalhamento, é importante descrever a localização da empresa, se esta se localizada em área urbana ou rural, quais são as características da redondeza, a distância de outras edificações, os riscos aos quais a empresa está sujeita em relação às empresas vizinhas, a distância do grupamento de bombeiros da região, entre outros dados relevantes.

Tipo de construção

Na descrição do tipo de construção, é importante especificar o material que foi usado para construir a parte estrutural, as paredes internas e as divisórias – se é alvenaria, concreto, material metálico, madeira, compensado, gesso acantonado, etc.

Classe de ocupação

A classe de ocupação é a descrição pormenorizada dos riscos que envolvem as atividades desenvolvidas na empresa, por exemplo: se a empresa desenvolve atividade industrial, se desempenha atividade simplesmente comercial, prestação de serviços, etc.

Tipo de população

É importante neste item determinar com precisão o tipo de população que circula pela edificação (população fixa, população flutuante), as características dessas populações (se portadoras de necessidades especiais ou não, o nível de escolaridade), enfim tudo que poderá contribuir para a elaboração do plano de emergência.

Horário e turnos de trabalho

Outro fator importante e não menos fundamental para a elaboração de um plano de emergência são os horários de expediente – turnos de trabalho, turnos de trabalho fora do expediente normal, entre outros.

Descrição dos riscos

Deve fazer parte do plano de emergência uma descrição pormenorizada dos riscos inerentes a cada setor da empresa. Sabendo-se dos riscos existentes, é mais fácil adotar medidas e treinamentos específicos para cada setor que auxiliem nos casos de emergência.

Recursos

É importante realizar o detalhamento dos recursos materiais que, neste caso, seriam os equipamentos de combate ao fogo, os sistemas de iluminação e de sinalização de emergência. Já os recursos humanos envolvem pessoas treinadas e capacitadas na prevenção e no combate ao princípio de incêndio, bem como treinadas nos procedimentos para assistência de primeiros socorros e de outras situações previstas no plano. Para desempenharem suas funções, essas pessoas deverão ter total conhecimento das dependências da empresa e do plano de emergência.

O plano de emergência, após elaborado e aprovado, deverá ter ampla divulgação para que todos tenham conhecimento sobre este e, principalmente, saibam como proceder nos casos de emergência.

Para que um plano de emergência funcione, no momento de uma emergência real, é preciso que todos saibam o que fazer. Portanto, é necessária a realização de treinamentos teóricos e de exaustivos treinamentos práticos. Os treinamentos práticos são exercícios de emergências simulados que poderão ser realizados de forma parcial (por setores) ou completa (em toda a empresa).

Sempre, após os treinamentos, deve ser realizada uma reunião com os responsáveis pela implantação e pela execução do plano de emergência e com seus auxiliares para uma avaliação (correção das falhas ocorridas e realização das adequações necessárias). Em todas as reuniões, deve ser lavrada uma ata do que foi discutido, conforme NBR 15219:2005. Na ata, deverá constar, no mínimo, as seguintes informações:

• Data e horário do treinamento.

• Tempo gasto no abandono das áreas.

• Tempo gasto no atendimento de primeiros socorros.

• Avaliação da atuação dos profissionais envolvidos.

• Comportamento das pessoas envolvidas.

• Participação do corpo de bombeiros e tempo gasto para a sua chegada.

• Ajuda externa – plano de auxilio mútuo (caso exista).

• Falhas em equipamentos.

• Falhas operacionais.

• Demais problemas levantados.

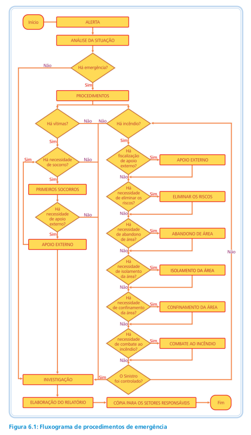
Para facilitar o desempenho das pessoas, numa situação de emergência, é importante que seja elaborado um fluxograma determinando os passos a serem seguidos (Figura 6.1). O fluxograma de atuação e de resolução de problemas deve ser elaborado conforme a necessidade e os riscos inerentes e particulares de cada empresa.

O exemplo do plano de emergência contra incêndio a seguir não está reproduzido na íntegra, pois seria muito extenso para fazer parte desta apostila. Suprimimos detalhes, como plantas baixas, mostrando as rotas de fuga, as plantas de localização dos riscos e a descrição dos mesmos, as responsabilidades de cada componente da brigada de evacuação, entre outros, pois são particulares, sendo determinados conforme as necessidades de cada empresa.

1. Descrição

Colégio Técnico Industrial de Santa Maria – CTISM.

1.1. Localização

Endereço: Av. Roraima, prédio 05.

1.2. Características da vizinhança

Prédio com bom afastamento físico de outras edificações, com exceção da parte de trás do prédio, em que a distância do prédio vizinho (Imprensa Universitária) é de 1 metro.

10 Plano De Abandono De Área Parte 2

1.3. Distância do grupamento de bombeiros

A distância do posto do grupamento de bombeiros mais próximo é de 1,5 km e a distância do grupamento de bombeiros central é de aproximadamente 14 km.
Telefone: 193.

1.4. Construção

Alvenaria, prédio com parte térrea e parte com dois andares.

1.5. Área construída

A área construída é de 1200 m².

1.6. Tipo de ocupação

Escola Técnica – centro de treinamento profissional (E4), grau de risco baixo – segundo classificação NBR 14276:2006, Anexo A e Anexo C.

1.7. População

População fixa – horário diurno – 40 pessoas. – horário noturno – 33 pessoas.
População flutuante – horário diurno – 500 pessoas. – horário noturno – 300 pessoas.
As 500 pessoas flutuantes no horário diurno são jovens com idade superior a 12 e inferior a 16 anos.
No horário noturno, a população flutuante é de jovens e adultos com idade acima de 16 anos.

1.8. Horário de funcionamento

A escola funciona das 7h 30 min às 22h 30 min, de segunda a sexta-feira. Excepcionalmente, há expediente aos sábados pela manhã.

1.9. Recursos humanos

Brigada de incêndio diurna – XX.
Brigada de incêndio noturna – XX.
Bombeiro profissional civil – 0.

1.10. Recursos materiais

Extintores portáteis de incêndio.
Sistema de hidrantes.
Iluminação de emergência.

1.11. Rotas de fuga

Mapa detalhado disposto em locais estratégicos da escola, indicando as rotas de fuga.

2. Procedimentos básicos de emergência

Os procedimentos de emergência devem ser efetuados segundo a ordem determinada a seguir, conforme a disponibilidade dos brigadistas, do pessoal de apoio e com prioridade ao atendimento às vítimas.

2.1. Alerta

Constatada a emergência, o alerta deverá ser dado.

2.2. Análise da situação

No mesmo momento em que o alarme está sendo dado pela pessoa responsável, o pessoal da brigada de emergência do setor deverá fazer a análise da situação e iniciar as providências possíveis para a eliminação do risco, enquanto a ajuda não chega.

2.3. Pessoa responsável pelo apoio externo

A pessoa no turno que estiver responsável pelo apoio externo deverá, imediatamente ao alerta, chamar os bombeiros e passar informações, tais como:
• Endereço.
• Pontos de referência.
• Características do incêndio.
A pessoa responsável por acionar o apoio externo deverá recepcioná-los na portaria da escola e orientá-los a respeito das instalações e do acontecido. Por isso, durante o tempo em que espera pelo apoio externo, deverá colher mais informações a respeito do acidente (através dos meios de comunicação interna) para repassá-las quando solicitado.

2.4. Atendimento de primeiros socorros

O atendimento às eventuais vítimas deverá ser prestado pelas pessoas capacitadas para tal e deverá ser realizado conforme treinamento recebido.

2.5. Eliminação de outros riscos

Após a análise do acidente, caso seja necessário, deverão ser tomadas providências para eliminação de outros riscos que poderão agravar a situação, como o corte da energia elétrica e a retirada de outros elementos de risco das proximidades. Essa ordem deverá ser dada pelo coordenador geral após uma análise do risco.

2.6. Abandono de área

Com o intuito de reduzir ao máximo os riscos para as pessoas, o abandono de área deverá ser realizado imediatamente ao soar o sinal de alerta. As pessoas, ao serem retiradas das dependências da escola, deverão ser encaminhadas para as áreas de refúgio, permanecendo lá até serem liberadas pelo brigadista responsável.

2.7. Investigação

Após os acontecimentos e a liberação do estabelecimento pela autoridade competente, o coordenador geral da brigada de incêndio deverá abrir um processo de investigação do ocorrido. Ao término da investigação, deverá ser lavrado um relatório detalhado que servirá como subsídio para que sejam tomadas as medidas necessárias de correção e de adequação do plano de emergência da escola.

11 Prática de utilização de extintores

Aplicação dos conhecimentos

Esta aula será prática. Nela, serão aplicados os conhecimentos teóricos apreendidos nas aulas anteriores. Dessa forma, a aula será em caráter presencial, pois somente dessa forma o aluno poderá manusear e apreender como operar os extintores portáteis e, principalmente, como se portar numa situação de princípio de incêndio. Logicamente, esta aula será uma simulação de risco na qual serão combatidos princípios de incêndio, nos quais o aluno irá se deparar com situações programadas e com diferentes tipos de classes de fogo.
Como já é de nosso conhecimento, existem diversas situações em que o fogo, mesmo sendo da mesma classe, se comporta de maneira diferente. Portanto, é fundamental que, em um treinamento, se pratique as diferentes técnicas de extinção do fogo. Assim, quando nos deparamos com situações reais, teremos condições e conhecimento para pôr em prática a técnica mais indicada, efetuando a eliminação do princípio de incêndio com maior rapidez e eficiência.
Observe, na sequência de figuras, as regras que deverão ser observadas no momento do combate a um princípio de incêndio:

Resumo

Nesta aula, mediante a supervisão de profissional capacitado, os alunos tiveram a oportunidade de aplicar, de forma prática, todos os conhecimentos teóricos e as técnicas de extinção do fogo demonstradas pelo instrutor.

12 Projeto de distribuição de extintores portáteis de incêndio

Projeto de Prevenção e Combate a Incêndio (PPCI)

Um projeto de prevenção e combate a incêndio é muito maior que apenas a elaboração do projeto para a distribuição de extintores portáteis nos setores da empresa. Para que um projeto de prevenção e combate a incêndio – o chamado PPCI – seja o mais eficiente e seguro possível, ele deverá ser incluído no projeto arquitetônico da empresa e ser concebido juntamente com este. Além da simples distribuição dos extintores, deve ser previsto, também, para maior proteção, os seguintes itens:

• Resistência ao fogo das paredes e divisórias sem função estrutural – NBR 10636:1989.

• Vias de acesso e de evacuação para pessoas portadoras de necessidades especiais – NBR 9050:2005.

• Saídas de emergência em edificações – NBR 9077:2001.

• Sistemas de detecção e de alarme de incêndio – NBR 17240:2010.

• Rede elétrica – NBR 5410:2008.

• Proteção contra descarga elétrica atmosférica – NBR 5419:2005.

• Sistema hidráulico contra incêndio, hidrantes e mangotinho – NBR 13714:2000, quando necessário.

• Sistema de proteção por chuveiros automáticos – NBR 10897:1990, quando necessário.

• Sistema de iluminação de emergência – NBR 10898:1999.

• Símbolos gráficos para projeto de proteção contra incêndio – NBR 14100:1998.

• Central de GLP – NBR 15526:2009, quando necessário.

• Portas corta-fogo para saídas de emergência – NBR 11742:2003.

• Sinalização de segurança contra incêndio e pânico – NBR 13434-1:2004.

• Cor para segurança – NBR 7195:1995 e NR 26:1978.

E, todas as outras normas as quais cada uma das normas acima referenciar, além do Código de Posturas do município e da lei estadual.

Vistoria

Todo projeto de PPCI deverá ser vistoriado pelo grupamento de bombeiros da região, conforme determinação legal. Um PPCI deverá conter, no mínimo, as seguintes informações:

a) Memorial descritivo, normalmente encontrado no Código de Posturas do município, contendo:

• Classificação dos riscos a serem protegidos e do sistema adotado.

• Identificação das capacidades extintoras.

• Especificação dos aparelhos.

b) Planta baixa em escala de até 1:300, devidamente convencionada:

• Os diversos riscos isolados a serem protegidos, conforme critério de isolamento de riscos previstos pela Tarifa de Seguro Incêndio do Brasil (TSIB), através de numeração por algarismo arábico.

• Paredes, grades ou quaisquer obstáculos que impeçam a passagem dos extintores e seus operadores.

c) Identificação do estabelecimento e do projetista, tanto nos memoriais quanto nas plantas.

Distribuição de extintores portáteis de incêndio

Como mencionamos anteriormente, a execução de um PPCI requer, também, um projeto de distribuição dos extintores que deve ser realizado por profissional habilitado e que deverá seguir a legislação vigente. Com o projeto de distribuição pronto, deverão ser preenchidos os memoriais descritivos e, juntamente com a planta baixa, deverão ser entregues para aprovação no grupamento de bombeiros.

Após aprovação do projeto pelo grupamento de bombeiros, deve ser executada a instalação dos equipamentos, conforme projeto. A instalação dos equipamentos portáteis deve ser vistoriada pelo mesmo profissional habilitado, pois, após a instalação, deve-se requerer, junto ao grupamento de bombeiros, a vistoria nas dependências da empresa. A partir da aprovação do grupamento de bombeiros, pode-se solicitar o alvará de funcionamento.

Relembrando

A distribuição da capacidade extintora mínima deve seguir a recomendação da NBR 12693:2010, segundo os Quadros 8.1 e 8.2.

Risco classe C

Conforme determinação da NBR 12693:2010, os extintores para esse tipo de risco devem ser distribuídos com base na proteção do risco principal da edificação ou da área de risco, ou seja, acompanhando a mesma distribuição dos riscos classe A e B. Sempre que possível, os extintores de classe C devem ser instalados próximos a riscos especiais, mantendo-se a distância segura para o operador.

13 Projeto De Distribuição De Extintores Portáteis De Incêndio Parte 2

Recomendações para a distribuição de extintores portáteis, segundo a NBR 12693:2010

a) Os extintores devem ser mantidos com sua carga completa, em condições de operação e instalados em locais designados.
b) Os extintores devem estar em locais facilmente acessíveis e prontamente disponíveis para uma ocorrência de incêndio. Preferencialmente, devem estar localizados nos caminhos normais e passagens – incluindo saídas das áreas –, não podendo ser instalados em escadas.
c) Os abrigos de extintores não podem estar fechados à chave e devem ter uma superfície transparente que possibilite a visualização do extintor no seu interior.
d) Os extintores não podem estar obstruídos e devem estar visíveis e sinalizados conforme NBR 13434-1:2004.
e) Os extintores portáteis devem ser instalados em suportes ou abrigos. Os extintores sobre rodas, instalados em locais sujeitos a intempéries, devem estar protegidos por abrigos.
f) Os extintores, instalados em condições em que possam ocorrer danos físicos, devem estar protegidos contra impactos.
g) Os extintores não devem ser instalados em áreas com temperaturas fora da faixa de operação ou onde possam estar expostos a temperaturas elevadas provenientes de fontes de calor.
h) Deve haver, no mínimo, um extintor de incêndio distante a não mais de 5 metros da porta de acesso da entrada principal da edificação, entrada do pavimento ou entrada da área de risco.
i) Para proteção em locais fechados, tais como: salas elétricas (compartimento de transformadores), compartimentos de geradores, salas de máquinas, entre outros, os extintores devem ser instalados no lado externo, próximo à entrada desses locais, respeitando-se as distâncias máximas a serem percorridas.
j) Cada pavimento deve possuir, no mínimo, duas unidades extintoras, sendo uma para incêndio classe A e outra para incêndio classe B e C. É permitida a instalação de duas unidades extintoras de pó ABC com capacidade extintora de no mínimo 2A:20B:C.
k) Extintores adicionais podem ser instalados para prover maior proteção para riscos especiais.
l) Mesmo que a edificação apresente proteção com sistemas fixos (hidrantes e/ou chuveiros automáticos), deve ter proteção, também, por extintores portáteis para combater o princípio de incêndio.
A simbologia a ser utilizada, em um projeto de distribuição de extintores de incêndio, é determinada pela NBR 14100:1998 – Proteção contra incêndio – Símbolos gráficos – Projeto. A norma é extensa e, por conseguinte, iremos apresentar apenas os símbolos para representar os extintores portáteis de incêndio, sinalização de indicação de saídas e sinalização de iluminação de emergência (Quadro 8.3).

Exemplo

Calcule a quantidade de extintores portáteis estimada para uma fábrica que confecciona caixas de papelão. Essa fábrica tem como matéria-prima papelão em fardo.
1. O levantamento dos dados necessários para a estimativa dos extintores portáteis de incêndio é obtido com os conhecimentos adquiridos até este momento. São eles:

a) Classe de ocupação da empresa

Segundo a Tarifa de Seguro de Incêndio do Brasil esta empresa classifica-se na rubrica 422, com ocupação de risco número 23, classe de ocupação 03, enquadrando-se como risco médio (ver Quadro 3.2).
Segundo a NBR 12693:2010: classe de ocupação – industrial carga incêndio específica 800 MJ/m², enquadrando-se como risco médio (ver Quadro 3.3).
O principal material combustível, utilizado como matéria-prima, é o papelão ondulado – nesse caso, fogo classe A. Não podemos esquecer da energia elétrica que movimenta as máquinas e os equipamentos – nesse caso, fogo classe C. A distância a ser percorrida para risco médio, classe A, é de 20 metros (ver Quadro 3.5).
Para fogo classe B e C, é de 15 metros (ver Quadro 3.7).

b) A área total da empresa

No caso dessa empresa, é de 70 × 30 m = 2100 m² (metros quadrados) – dados obtidos a partir da planta baixa (ver Figura 8.1).

c) Unidade extintora

Extintor de água pressurizada – carga 10 litros – 2A
Extintor de pó químico seco – carga 6 kg – 10B
Como o principal risco de fogo é da classe A, por recomendação da Tabela 4, da NBR 12693:1993, representada no Quadro 8.4.
2100 ÷ 135 = 15,55 ~ 16 unidades extintoras de 1A.
Nessa empresa, é recomendado instalarmos 16 unidades extintoras de 1A, no mínimo, para a proteção do risco em questão. Visto que, no extintor de incêndio para classe A, a unidade extintora mínima é considerada 2A, teremos, então, que instalar, conforme o que determina a Tabela 5, da NBR 12693:1993, reproduzida no Quadro 8.5.
E, assim por diante.
Como a empresa dispõe de extintores portáteis de 10 litros – 2A, iremos distribuir esses extintores dentro da empresa. Contudo, não devemos esquecer de contemplarmos, também, o risco elétrico com extintores extras dispostos nos locais mais recomendados.

14 Projeto De Distribuição De Extintores Portáteis De Incêndio Parte 3

Distribuição dos extintores na planta baixa

Na distribuição dos extintores na planta baixa (Figura 8.1), devemos levar em consideração todos os itens estudados, como:
• Os extintores devem ser colocados em locais de fácil acesso e visualização.
• Não podem ser colocados em escadas.
• Não podem ser colocados em locais onde exista a menor probabilidade do fogo bloquear o seu acesso.
• Verificar a altura em que deve ser fixado.
• Muitas vezes a planta baixa está desatualizada segundo o layout da fábrica, portanto devemos conferir os locais onde serão colocados os extintores.
• As medidas da planta baixa (Figura 8.1) estão em metros.
Para cada extintor portátil de incêndio a área de atuação, ou seja, a distância máxima ao qual um extintor portátil poderá ser carregado é determinada fazendo-se um circulo com raio conforme distância máxima estabelecida nos Quadros 8.3 e 8.4. O tamanho do círculo deverá manter a proporcionalidade em relação à planta baixa. Por exemplo, numa planta baixa cuja escala é de 1:100, cada centímetro medido na planta corresponde a um metro.
Após a determinação do local onde o extintor portátil deverá ser instalado, os círculos deverão ser apagados, portanto, para evitar trabalho desnecessário não faça o traço do circulo indicativo da distância de atuação muito forte.
A Figura 8.3 representa a planta baixa que deverá ser encaminhada ao grupamento de bombeiros para análise.
Feita a distribuição dos extintores de incêndio, o próximo passo é preencher os memoriais descritivos solicitados pelo Código de Posturas do município ou pela lei estadual, ou seja, aquele que for exigido pelo grupamento de bombeiros de sua região. Os memoriais descritivos deverão ser completados a partir dos dados dos projetos, como: projeto de distribuição dos extintores de incêndio e sistemas fixos – quando houver –, projeto de iluminação de emergência, sistema de proteção por descargas atmosféricas, projeto da central de GLP – quando houver –, projeto do sistema de alarme, entre outros.

Resumo

Nesta aula, foi trabalhado o projeto de distribuição de extintores portáteis de incêndio, oportunizando ao aluno a aplicação de todos os conhecimentos apreendidos, desenvolvendo um trabalho de distribuição de extintores portáteis de incêndio numa planta baixa, seguindo, rigorosamente, as determinações da NBR 12693:2010.

15 Referências bibliográficas

ASSOCIAÇÃO BRASILEIRA DE NORMAS TÉCNICAS (ABNT). NBR 10636: Paredes divisórias sem função estrutural: Determinação da resistência ao fogo: Método de ensaio. Rio de Janeiro, 1989.
ASSOCIAÇÃO BRASILEIRA DE NORMAS TÉCNICAS (ABNT). NBR 10897: Proteção contra incêndio por chuveiros automáticos: Procedimentos. Rio de Janeiro, 1990.
ASSOCIAÇÃO BRASILEIRA DE NORMAS TÉCNICAS (ABNT). NBR 6135: Chuveiros automáticos para extinção de incêndio: Especificação. Rio de Janeiro, 1992.
ASSOCIAÇÃO BRASILEIRA DE NORMAS TÉCNICAS (ABNT). NBR 12693: Sistema de proteção por extintores de incêndio. Rio de Janeiro, 1993.
ASSOCIAÇÃO BRASILEIRA DE NORMAS TÉCNICAS (ABNT). NBR 7195: Cores para a segurança. Rio de Janeiro, 1995.
ASSOCIAÇÃO BRASILEIRA DE NORMAS TÉCNICAS (ABNT). NBR 11861: Mangueira de incêndio: Requisitos e métodos de ensaio. Rio de Janeiro, 1998.
ASSOCIAÇÃO BRASILEIRA DE NORMAS TÉCNICAS (ABNT). NBR 12962: Inspeção, manutenção e recarga em extintores de incêndio. Rio de Janeiro, 1998.
ASSOCIAÇÃO BRASILEIRA DE NORMAS TÉCNICAS (ABNT). NBR 14100: Proteção contra incêndio: Símbolos gráficos para projeto. Rio de Janeiro, 1998.
ASSOCIAÇÃO BRASILEIRA DE NORMAS TÉCNICAS (ABNT). NBR 10898: Sistema de iluminação de emergência. Rio de Janeiro, 1999.
ASSOCIAÇÃO BRASILEIRA DE NORMAS TÉCNICAS (ABNT). NBR 13485: Manutenção de terceiro nível (vistoria) em extintores de incêndio: Procedimentos. Rio de Janeiro, 1999.
ASSOCIAÇÃO BRASILEIRA DE NORMAS TÉCNICAS (ABNT). NBR 13714: Sistemas de hidrantes e de mangotinhos para combate a incêndio. Rio de Janeiro, 2000.
ASSOCIAÇÃO BRASILEIRA DE NORMAS TÉCNICAS (ABNT). NBR 9077: Saídas de emergência em edifícios. Rio de Janeiro, 2001.
ASSOCIAÇÃO BRASILEIRA DE NORMAS TÉCNICAS (ABNT). NBR 11742: Porta corta-fogo para saída de emergência. Rio de Janeiro, 2003.
ASSOCIAÇÃO BRASILEIRA DE NORMAS TÉCNICAS (ABNT). NBR 12779: Mangueiras de incêndio: inspeção, manutenção e cuidados. Rio de Janeiro, 2004.
ASSOCIAÇÃO BRASILEIRA DE NORMAS TÉCNICAS (ABNT). NBR 13434: Sinalização de segurança contra incêndio e pânico: Parte 1: Princípios de projeto. Rio de Janeiro, 2004.
ASSOCIAÇÃO BRASILEIRA DE NORMAS TÉCNICAS (ABNT). NBR 9050: Acessibilidade a edificações, mobiliário, espaços e equipamentos urbanos. Rio de Janeiro, 2005.
ASSOCIAÇÃO BRASILEIRA DE NORMAS TÉCNICAS (ABNT). NBR 5419: Proteção de estruturas contra descargas atmosféricas. Rio de Janeiro, 2005.
ASSOCIAÇÃO BRASILEIRA DE NORMAS TÉCNICAS (ABNT). NBR 15219: Plano de emergência contra incêndio: Requisitos. Rio de Janeiro, 2005.
ASSOCIAÇÃO BRASILEIRA DE NORMAS TÉCNICAS (ABNT). NBR 14276: Brigada de incêndio: Requisitos. Rio de Janeiro, 2006.
ASSOCIAÇÃO BRASILEIRA DE NORMAS TÉCNICAS (ABNT). NBR 5410: Instalações elétricas de baixa tensão. Rio de Janeiro, 2008.
ASSOCIAÇÃO BRASILEIRA DE NORMAS TÉCNICAS (ABNT). NBR 15526: Redes de distribuição interna para gases combustíveis em instalações residenciais e comerciais: Projeto e execução. Rio de Janeiro, 2009.
ASSOCIAÇÃO BRASILEIRA DE NORMAS TÉCNICAS (ABNT). NBR 12693: Sistema de proteção por extintores de incêndio. Rio de Janeiro, 2010.
ASSOCIAÇÃO BRASILEIRA DE NORMAS TÉCNICAS (ABNT). NBR 15808: Extintores de incêndio portáteis. Rio de Janeiro, 2010.
ASSOCIAÇÃO BRASILEIRA DE NORMAS TÉCNICAS (ABNT). NBR 17240: Sistema de detecção e alarme de incêndio: Projeto, instalação, comissionamento e manutenção de sistemas de detecção e alarme de incêndio: Requisitos. Rio de Janeiro, 2010.
BRASIL. Norma Regulamentadora – NR 23: Proteção contra incêndio. Portaria GM, nº 3214, 08 de junho de 1978. DOU 06/07/1978.
BRASIL. Norma Regulamentadora – NR 26: Sinalização de segurança. Portaria GM, nº 3214, 08 de junho de 1978. DOU 06/07/1978.
BRASIL. Consolidação das Leis do Trabalho (CLT). Decreto-lei nº 5.452, 1º de maio de 1943. DOU de 09/08/1943.
BRASIL. Instituto de Resseguros do Brasil (IRB). Tarifa de Seguro Incêndio do Brasil. Publicação nº 49, 25ª edição. Rio de Janeiro,1997.
RIO GRANDE DO SUL. Lei Estadual nº 10.987: Estabelece normas sobre sistemas de prevenção e proteção contra incêndio. 11 de agosto de 1997.