Caderno de Atenção Domiciliar

Noções Básicas em Programa de Saúde da Família

1 Histórico da atenção domiciliar e marco normativo brasileiro:

O cuidado domiciliar à saúde é uma prática que remonta a própria existência das famílias como unidade de organização social. Inúmeras situações de dependência cronicamente assumidas pelas famílias sequer foram, ainda, incluídas nas iniciativas de atenção domiciliar organizadas pelo sistema de saúde. O objeto “atenção domiciliar”, portanto, diz respeito apenas a uma parte das práticas de cuidado domiciliar, particularmente as que implicam uma convivência entre profissionais de saúde e cuidadores familiares (MEHRY; FEUERWERKER, 2008).

Segundo relatos históricos, os cuidados em saúde realizados no domicílio já são descritos no Egito Antigo e também na Grécia (em relatos de Asképlios e Hipócrates) (BENJAMIM, 1993).

Na Europa, no final do século XVIII, antes do surgimento dos hospitais e dos ambulatórios, já se praticava a atenção no domicílio como modalidade de cuidado (SILVA et al., 2005).

Com o advento da medicina científica, no século XIX, iniciou-se o processo de transformação do sujeito em paciente, tendo o hospital como o local que contribuía para a neutralização das perturbações externas, de modo que a configuração ideal da doença aparecesse aos olhos do médico, no abismo que se instaurava entre eles. Assim, um dos destinos da manifestação do sofrimento, a partir do século XIX, foi o hospital, que surgiu como espaço de consolidação da identidade de doente, de assistência, segregação e exclusão (BRANT; MINAYO, 2004).

Como uma imensa vitrine, a hospitalização deu visibilidade ao paciente reafirmando-o como doente na família, no trabalho e na comunidade. Uma vez internado, não havia dúvidas de sua condição de doente, mesmo quando não se tinha ainda diagnóstico. A partir da instituição do hospital, a residência deixaria de ser o lugar onde o sofrimento se manifestava em sua forma possível. Assim, a família perdeu a autoridade sobre a maneira de cuidar do seu ente, que seria isolado e “olhado cientificamente”, e se viu cada vez mais obrigada a solicitar atenção médica por se perceber impotente diante das manifestações do sofrimento que foram, imediatamente, representadas como sinais de doença (BRANT; MINAYO, 2004).

Com a crise do modelo médico hegemônico liberal e de novas necessidades decorrentes do envelhecimento populacional e da transição epidemiológica, as “demandas por melhor qualidade da atenção, por cuidados integrais e contínuos têm fortalecido práticas anti-hegemônicas e na formulação de novas estratégias e mecanismos para o cuidado em saúde” (SILVA et al., 2010).

Dessa forma, a atenção domiciliar surge como alternativa ao cuidado hospitalar, provocando a possibilidade de retomar o domicílio como espaço para produção de cuidado e despontando como um “dispositivo para a produção de desinstitucionalização do cuidado e novos arranjos tecnológicos do trabalho em saúde” e trazendo grande potencial de inovação (MEHRY; FEUERWERKER, 2008).

A atenção domiciliar como extensão do hospital surgiu, propriamente dita, em 1947 para “descongestionar” os hospitais. A partir de então, as experiências desse tipo multiplicaram-se na América do Norte e Europa (REHEM; TRAD, 2005).

No Brasil, a atenção no domicílio contou inicialmente com os médicos de Família, os profissionais legais de medicina que atendiam seus abastados clientes em casa, proporcionando assistência humanizada e de qualidade. Aos menos favorecidos, cabia a filantropia, o curandeirismo e a medicina caseira (SAVASSI; DIAS, 2006).

O Serviço de Assistência Médica Domiciliar de Urgência (SAMDU), fundando em 1949 e vinculado ao Ministério do Trabalho, foi a primeira experiência de atendimento domiciliar brasileira organizada como um serviço. No entanto, a atenção domiciliar foi iniciada como uma atividade planejada pelo setor público com o Serviço de Assistência Domiciliar do Hospital de Servidores Públicos do Estado de São Paulo (HSPE), que funciona desde 1963 (REHEM; TRAD, 2005).

Segundo Silva et al. (2010), os serviços de atenção domiciliar surgiram na década de 1960 e têm se expandido no País com maior força a partir da década de 1990, fazendo com que haja necessidade de regulamentação de seu funcionamento e de políticas públicas de modo a incorporar sua oferta às práticas institucionalizadas no Sistema Único de Saúde (SUS).

Do ponto de vista normativo, têm-se a publicação da Portaria nº 2.416, em 1998, que estabelece requisitos para credenciamento de hospitais e critérios para realização de internação domiciliar no SUS.

Na década de 2000, no Brasil, existiam diversas experiências e projetos direcionados para a atenção no âmbito do domicílio, com variadas características e modelos de atenção, destacando-se, sob o aspecto normativo, o programa de Atenção Domiciliar Terapêutica para Aids (ADT-Aids) e o programa direcionado à atenção dos idosos, que contam com portarias específicas (CARVALHO, 2009).

No entanto, a maioria das experiências brasileiras em atenção domiciliar, nessa época, foram iniciativas das secretarias municipais de saúde ou de hospitais, nos três níveis de governo, e não contavam com políticas de incentivo ou regulamentação de financiamento. Essas iniciativas possuíam lógicas diversas que iam desde a substitutividade aos cuidados hospitalares, até a humanização da atenção e formas de racionalização de recursos assistenciais (CARVALHO, 2009).

Em 2002, foi estabelecida a Lei nº 10.424, de 15 de abril de 2002 – DOU de 16/4/2002. Essa lei acrescenta capítulo e artigo na Lei nº 8.080, de 19 de setembro de 1990, que dispõe sobre as condições para a promoção, proteção e recuperação da saúde, a organização e o funcionamento de serviços correspondentes, e dá outras providências, regulamentando a assistência domiciliar no SUS.

Ainda em 2002, em 16 de abril, foi publicada a Portaria SAS/MS n° 249, estabelecendo a assistência domiciliar como modalidade assistencial a ser desenvolvida pelo Centro de Referência em Assistência à Saúde do Idoso (REHEM; TRAD, 2005).

Em 4 de setembro de 2001, foi instituída a Portaria GM/MS n° 1.531 para propiciar aos pacientes portadores de distrofia muscular progressiva o uso de ventilação mecânica não invasiva em domicílio, sob os cuidados de equipes específicas para tal, financiadas pelo SUS.

Como os beneficiados eram apenas os portadores dessa patologia, em junho de 2008, por meio da Portaria GM/MS nº 1.370, regulamentada pela Portaria SAS/MS n° 370, de julho de 2008, o MS ampliou o rol das patologias elegíveis para cadastramento no programa, porém de forma ainda insuficiente para a demanda, pois persiste restrito a doenças neuromusculares (vide listagem completa na respectiva Portaria SAS nº 370/2008), e excluiu causas frequentes de insuficiência respiratória permanente, como o trauma raquimedular.

Em 2006, foi lançada a Resolução da Diretoria Colegiada da Agência Nacional de Vigilância Sanitária (RDCANVISA) nº 11, datada de 26 de janeiro de 2006, que dispõe sobre o regulamente técnico de funcionamento dos serviços que prestam atenção domiciliar. A estruturação dos Serviços de Atenção Domiciliar (SAD) deve se dar com base às orientações dessa resolução.

Em outubro de 2006, o Ministério da Saúde (MS) publicou a Portaria n° 2.529, que institui, no âmbito do SUS, a internação domiciliar como um conjunto de atividades prestadas no domicílio a pessoas clinicamente estáveis que exijam intensidade de cuidados acima das modalidades ambulatoriais, mas que possam ser mantidas em casa, por equipe exclusiva para esse fim (BRASIL, 2006).

Apesar de ter se constituído como avanço, no sentido em que retomou a discussão de forma mais ampla e ainda estabelecia o repasse federal fundo a fundo para custeio das equipes, a Portaria nº 2.529 foi revogada em agosto de 2011.

Entre 2006 e 2011, observou-se uma lacuna quando analisamos a regulamentação da atenção domiciliar em nível federal. Gestores e trabalhadores nos municípios e Estados, com SAD implantados ou não, aguardavam posicionamento do Ministério da Saúde sobre a regulamentação da Portaria nº 2.529 ou sua revogação. Assim, no início de 2011, foi retomado o tema da atenção domiciliar no MS por meio de um grupo de trabalho (GT) constituído pelo conjunto das áreas técnicas do MS (Coordenação-Geral de Gestão Hospitalar – CGHOSP/DAE; Departamento de Atenção Básica; Departamento de Regulação, Avaliação e Controle – DRAC; e a Área Técnica de Saúde do Idoso/DAPES) e por áreas técnicas de diversas experiências locais de atenção domiciliar, a exemplo da SMS de Campinas/SP, Betim/MG e Belo Horizonte/MG.

O GT aproveitou o acúmulo anterior, mas fez uma reflexão crítica acerca da Portaria n° 2.529, com o objetivo de publicar nova portaria que se aproximasse mais das realidades e necessidades locais. Dessa forma, foi publicada a Portaria n° 2.029, em agosto de 2011, que institui a atenção domiciliar no âmbito do SUS e revoga a Portaria n° 2.529, de 2006.

Em outubro, no entanto, a Portaria n° 2.029 foi revogada pela Portaria GM/MS n° 2.527, que redefine a atenção domiciliar e propõe mudança no texto da portaria citada, a exemplo da ampliação do recorte populacional dos municípios elegíveis para implantação das equipes de atenção domiciliar. Além disso, estabelece normas de cadastro dos Serviços de Atenção Domiciliar (SAD), suas respectivas equipes multidisciplinares de atenção domiciliar (EMAD) e equipes multidisciplinares de apoio (EMAP) e habilitação dos estabelecimentos de saúde aos quais estarão vinculadas, regras de habilitação e valores de incentivo.

Essa portaria, que está vigente, avança em relação à anterior (Portaria n° 2.529), na medida em que:

• Reconhece os cuidados domiciliares realizados pelas equipes de atenção básica (eSF), instituindo a modalidade AD1 em atenção domiciliar, que é aquela realizada pelas eSF e pelo NASF. Apesar de a Lei nº 10.424, de 15 de abril de 2002, já tivesse feito referência à AD como ações da Saúde da Família (REHEM; TRAD, 2005), essa questão passa a ser normatizada em portaria do MS;

• Retira o foco da internação domiciliar, característica da Portaria nº 2.529;

Estabelece que a organização dos SAD deve ser realizada a partir de uma base territorial com uma população adscrita de 100 mil pessoas. Assim, qualquer usuário que venha a se beneficiar de atenção domiciliar terá uma equipe de atenção domiciliar de referência, não precisando estar, necessariamente, internado num hospital que possua serviço de internação domiciliar para se beneficiar dessa modalidade de cuidado;

• Amplia o número de municípios elegíveis à proposta na medida em que propõe o recorte populacional para aqueles que tenham população acima de 40.000 habitantes;

 

2 Caderno de Atenção Domiciliar

Apesar dos avanços conquistados com o SUS, no que diz respeito ao acesso a ações e serviços de saúde, e da expressiva ampliação da atenção básica por meio da Estratégia Saúde da Família, com o objetivo de reorientar a forma como vinha sendo produzida a saúde, podemos afirmar que o modelo de atenção à saúde predominante no Brasil ainda é centrado no hospital e no saber médico, é fragmentado, é biologicista e mecanicista.

A consequência desse modelo de atenção, o chamado modelo médico hegemônico liberal ou modelo da medicina científica (SILVA JR., 2006), é a ineficiência, constatada nos crescentes custos gerados pela incorporação acrítica de tecnologias com uma contrapartida decrescente de resultados. A ineficácia diz respeito à incapacidade de enfrentar problemas de saúde gerados no processo de urbanização desenfreada e complexificação das sociedades, tais como as doenças crônico-degenerativas, psicossomáticas, neoplasias, violência, entre outras.

Entre essas modificações, destaca-se a “transição epidemiológica”, definida como as modificações ocorridas nos padrões de morte, morbidade e invalidez que caracterizam uma população e que, normalmente, acontecem atreladas a outras transformações demográficas, sociais e econômicas (SCHRAMM et al., 2004).

A transição epidemiológica pode ser considerada componente de um processo mais amplo denominado “transição da saúde”, que pode ser dividido em dois aspectos: a “transição das condições de saúde” (mudanças na frequência, magnitude e distribuição das condições de saúde, expressas por meio das mortes, doenças e incapacidades) e a resposta social organizada a essas condições, representada pelos modelos de atenção à saúde (“transição da atenção sanitária”), determinada em grande medida pelo desenvolvimento social, econômico e tecnológico mais amplo (FRENK et al., 1991 apud SCHRAMM et al., 2004).

Além disso, com o aumento da expectativa de vida ao nascer (80 anos até o ano 2025) e melhoria nas condições de vida (saneamento, educação, moradia, saúde), além da queda nas taxas de natalidade (transição demográfica), muitas mudanças nas necessidades de saúde têm se dado, ampliando, consequentemente, os problemas sociais e os desafios no desenvolvimento de políticas públicas de saúde adequadas (MENDES, 2001).

As mudanças das sociedades, caracterizadas por uma transição epidemiológica e uma transição demográfica, apontam para uma necessária reformulação do modelo de atenção à saúde, de modo que seja possível, além de garantir o direito à saúde, lidar de forma mais adequada (eficiente e eficaz) com as necessidades de saúde resultantes desse cenário.

À medida que a população envelhece e há aumento da carga de doenças crônico-degenerativas, aumenta também o número de pessoas que necessitam de cuidados continuados e mais intensivos. No entanto, com a predominância do modelo de atenção à saúde discutida neste tópico, a tendência é a medicalização da vida e do sofrimento (NOGUEIRA, 2003) e, com isso, da institucionalização dessas pessoas, gerando hospitalizações, por vezes, desnecessárias. Da mesma forma, situações agudas, como infecções urinárias (por ex. pielonefrite), ou mesmo programadas, como o preparo pré-cirúrgico, têm provocado a ocupação de leitos hospitalares de forma dispensável.

Em alguns escritos da literatura que discutem a atenção domiciliar (AD), o envelhecimento da população é descrito como um dos principais fatores responsáveis pelo desenvolvimento das práticas de cuidado em saúde no domicílio. Junto a ele o aumento das doenças crônico-degenerativas e suas complicações, acidentes automobilísticos e violências (causas externas) (MENDES, 2001).

Um dos eixos centrais da AD é a “desospitalização”. Proporciona celeridade no processo de alta hospitalar com cuidado continuado no domicílio; minimiza intercorrências clínicas, a partir da manutenção de cuidado sistemático das equipes de atenção domiciliar; diminui os riscos de infecções hospitalares por longo tempo de permanência de pacientes no ambiente hospitalar, em especial, os idosos; oferece suporte emocional necessário para pacientes em estado grave ou terminal e familiares; institui o papel do cuidador, que pode ser um parente, um vizinho, ou qualquer pessoa com vínculo emocional com o paciente e que se responsabilize pelo cuidado junto aos profissionais de saúde; e propõe autonomia para o paciente no cuidado fora do hospital.

A AD possibilita, assim, a desinstitucionalização de pacientes que se encontram internados nos serviços hospitalares, além de evitar hospitalizações desnecessárias a partir de serviços de pronto-atendimento e de apoiar as equipes de atenção básica no cuidado àqueles pacientes que necessitam (e se beneficiam) de atenção à saúde prestada no domicílio, de acordo com os princípios do Sistema Único de Saúde (SUS), em especial, acesso, acolhimento e humanização.

Dessa forma, segundo a Portaria nº 2.527, de outubro de 2011, a AD constitui-se como uma “modalidade de atenção à saúde substitutiva ou complementar às já existentes, caracterizada por um conjunto de ações de promoção à saúde, prevenção e tratamento de doenças e reabilitação prestadas em domicílio, com garantia de continuidade de cuidados e integrada às Redes de Atenção à Saúde” (BRASIL, 2011).

O conceito de AD demarcado pela Portaria nº 2.527 traz elementos muito importantes e, por isso, serão discutidos neste tópico:

- Modalidade de atenção “substitutiva ou complementar”: pode tanto substituir o cuidado prestado em outro ponto da Rede de Atenção à Saúde, a exemplo do hospital, como complementar os cuidados iniciados em qualquer um dos pontos, a exemplo das Unidades Básicas de Saúde e do próprio hospital. Assim, “a atenção domiciliar pode ser trabalhada como um dispositivo para a produção de desinstitucionalização do cuidado e novos arranjos tecnológicos do trabalho em saúde” (MEHRY; FEUERWERKER, 2008);

- Ações de promoção, prevenção, tratamento e reabilitação em saúde: traz um escopo amplo de objetos e finalidades para as equipes que cuidam dos pacientes no domicílio, não focando somente na assistência, mas também em aspectos de prevenção, promoção e reabilitação, utilizando, para isso, estratégias para a educação em saúde e tendo como uma das finalidades o aumento no grau de autonomia do paciente, de seu cuidador e familiares;

- Continuidade do cuidado: a atenção domiciliar possibilita que não existam rupturas no cuidado prestado ao paciente ao potencializar a construção de “pontes” entre os pontos de atenção e a pessoa, em seu próprio domicílio;

- Integrada às Redes de Atenção à Saúde: a AD potencializa a transversalidade da atenção ao colocar o usuário e suas necessidades no centro, devendo estar integrada à rede de atenção à saúde; para isso, o Serviço de Atenção Domiciliar (SAD) deve ter estabelecido e pactuado fluxos e protocolos com o conjunto dos pontos de atenção dessa rede.

Pode-se afirmar, ainda, que existem ou coexistem, sem serem excludentes, duas vertentes que mobilizam o gestor na decisão político-institucional em relação à atenção domiciliar: uma racionalizadora, na qual a AD visa à redução de custos por meio da substituição ou abreviação da internação hospitalar; e uma que intenciona a reorientação do modelo tecnoassistencial, tendo a AD como espaço potente na criação de novas formas de cuidar (SILVA et al., 2010). Ressaltamos essas duas vertentes como centrais na organização dos SAD nos sistemas locais de saúde.

Na verdade, o que a AD proporciona não é uma redução de custos, e sim o uso mais adequado dos recursos, pois o leito, ao ser desocupado devido à possibilidade de o paciente ser cuidado no domicílio, não é desativado, sendo imediatamente ocupado por outro que realmente necessita dessa modalidade de atenção. Em última análise, pode-se afirmar que, com a AD, se gasta menos para fazer o mesmo pelo paciente com certas características. Assim, trata-se de uma otimização dos recursos, e não de usar menos recursos, fato verdadeiro só se houvesse desativação de leitos hospitalares por uma redução da demanda, o que, hoje, não é uma realidade.

Para concluir este tópico “Introdução e Importância da Atenção Domiciliar”, será discutida a segunda vertente citada acima: a AD como modalidade de cuidado potente para a produção de novas formas de cuidar.

A AD, por ser realizada no domicílio do paciente, expõe as equipes à realidade social na qual a família está inserida, à sua rotina, seus valores e às formas de cuidar instituídas no senso comum e na memória falada, passada de geração em geração.

Um dos diferenciais das equipes de atenção domiciliar com relação às demais equipes de saúde da rede de atenção é o fato de que constroem sua relação com o sujeito que necessita de cuidados no domicílio, e não em um estabelecimento de saúde. Dessa forma, “a potencialidade inovadora da atenção domiciliar se dá pela maior permeabilidade das equipes aos diferentes aspectos vivenciados pelos usuários e suas famílias e pela produção de um cuidado ampliado que não se restringe aos aspectos biológicos da doença” (SILVA et al., 2010).

Além disso, para garantir a integralidade e a resolutividade na atenção, a equipe de AD deve, necessariamente, articular-se com os outros pontos de atenção da rede e partilhar saberes, com vistas a produzir a “superação de um modelo de produção em saúde centrado em procedimentos e organizado na lógica médico-hegemônica para um trabalho modelado pelo reconhecimento da prática de outros profissionais de saúde” (SILVA et al., 2010).

É importante explicitar, ainda, uma “tensão” ou “disputa” existente entre dois polos que também coexistem e se produzem mutuamente: o da “institucionalização” e o da “desinstitucionalização”. O primeiro, marcado pela racionalidade técnica e pelas tecnologias leve-duras e duras; e o segundo, no qual existe a produção compartilhada do cuidado e ampliação da autonomia do usuário e do cuidador/familiares, no qual predominam as tecnologias leves e leve-duras na produção do cuidado (MEHRY; FEUERWERKER, 2008)

Para saber mais:

- A atenção domiciliar como mudança no modelo tecnoassistencial (SILVA, 2010);

- Atenção domiciliar: medicalização e substitutividade (MEHRY; FEUERWERKER, 2008).

 

3 Histórico Da Atenção Domiciliar E Marco Normativo Brasileiro II:

• Fortalece o conceito de que a AD integra uma Rede de Atenção à Saúde, contribuindo para a continuidade do cuidado e a integralidade da atenção.

Representando um marco e um compromisso de que a atenção domiciliar é uma prioridade, o governo federal lançou o programa Melhor em Casa no dia 8 de novembro de 2011.

No contexto do lançamento desse programa, foi publicada a Portaria Interministerial (Ministério da Saúde e o Ministério de Minas e Energia) n° 630, de 8 de novembro de 2011. Essa portaria institui o benefício Tarifa Social de Energia Elétrica – TSEE, na qual a unidade consumidora habitada por família inscrita no Cadastro Único para Programas Sociais do Governo Federal – CadÚnico, com renda mensal de até três salários mínimos, que tenha entre os seus membros portador de doença ou com deficiência cujo tratamento necessite de uso continuado de equipamentos, aparelhos ou instrumentos que demandem consumo de energia elétrica, terá redução ou até isenção de tarifa de energia elétrica baseada no consumo mensal dos equipamentos.

Em novembro de 2011, foi publicado o manual de instrução do programa Melhor em Casa, com o intuito de detalhar algumas orientações específicas aos gestores de saúde que auxiliarão na elaboração do projeto e adesão ao programa.

Por fim, ressalta-se que o Melhor em Casa (atenção domiciliar) é um dos componentes das Redes de Atenção às Urgências e Emergências (RUE) e deve estar estruturado nessa perspectiva, de acordo com a proposição da Portaria GM/MS n° 1.600, de julho de 2011, na perspectiva das Redes de Atenção à Saúde.

 

4 Diretrizes para a atenção domiciliar na atenção básica

Este capítulo foi elaborado, à luz do contexto atual, a partir de um documento intitulado “Diretrizes para a Atenção Domiciliar na Atenção Básica”, produzido pelo Departamento de Atenção Básica. Contém as “Diretrizes para a Atenção Domiciliar na Atenção Básica/SUS”, com o objetivo de orientar a organização dos serviços de atenção domiciliar na atenção básica no Brasil.

A atenção básica caracteriza-se por um conjunto de ações de saúde, no âmbito individual e coletivo, que abrange a promoção e a proteção da saúde, a prevenção de agravos, o diagnóstico, o tratamento, a reabilitação, a redução de danos e a manutenção da saúde, com o objetivo de desenvolver uma atenção integral que impacte na situação de saúde e autonomia das pessoas e nos determinantes e condicionantes de saúde das coletividades (BRASIL, 2011).

É desenvolvida por meio do exercício de práticas de cuidado e gestão, democráticas e participativas, sob forma de trabalho em equipe, dirigidas a populações de territórios definidos, pelas quais assume a responsabilidade sanitária, considerando a dinamicidade existente no território em que vivem essas populações. Utiliza tecnologias de cuidado complexas e variadas que devem auxiliar no manejo das demandas e necessidades de saúde de maior frequência e relevância em seu território, observando critérios de risco, vulnerabilidade, resiliência e o imperativo ético de que toda demanda, necessidade de saúde ou sofrimento deve ser acolhido (BRASIL, 2011).

Pela sua organização, a atenção básica se constituiu como o primeiro contato dos usuários com o sistema de saúde. Orienta-se pelos princípios da universalidade, acessibilidade (ao sistema), continuidade, integralidade, responsabilização, humanização, vínculo, equidade e participação social.

Dentro desse enfoque, é responsabilidade das equipes de atenção básica atenderem os cidadãos conforme suas necessidades em saúde. Essas necessidades, que são produzidas socialmente, muitas vezes se traduzem também pela dificuldade que algumas pessoas possuem em acessar os serviços de saúde, seja pelas barreiras geográficas, pelas longas distâncias, pela forma como são organizados, seja pelo seu estado de saúde, que, muitas vezes, os impedem de se deslocarem até esses serviços, exigindo que a assistência seja dispensada em nível domiciliar.

Com base no princípio da territorialização, deve-se ser responsável pela atenção à saúde de todas as pessoas adscritas. Dessa forma, a atenção domiciliar é atividade inerente ao processo de trabalho das equipes de atenção básica, sendo necessário que estejam preparadas para identificar e cuidar dos usuários que se beneficiarão dessa modalidade de atenção, o que implica adequar certos aspectos na organização do seu processo de trabalho, bem como agregar certas tecnologias necessárias para realizar o cuidado em saúde no ambiente domiciliar.

A proposta de atenção domiciliar inclui a reorganização do processo de trabalho pela equipe de saúde e as discussões sobre diferentes concepções e abordagens à família. Espera-se que os profissionais sejam capazes de atuar com criatividade e senso crítico, mediante uma prática humanizada, competente e resolutiva, que envolva ações de promoção, prevenção, recuperação e reabilitação.

A participação ativa do usuário, família e profissionais envolvidos na assistência domiciliar constitui traço importante para a efetivação dessa modalidade de atenção. Assim, a articulação com os outros níveis da atenção e a intersetorialidade é fundamental para a construção coletiva de uma proposta integrada de atenção à saúde, bem como para aumentar a resolutividade dos serviços e melhorar a qualidade de vida das pessoas.

 

Atenção Domiciliar:

O conceito de atenção domiciliar foi abordado no capítulo anterior.

 

Atenção Domiciliar na Atenção Básica:

Constitui um recorte da atenção domiciliar que ocorre no âmbito da atenção básica, inserindo-se no processo de trabalho das equipes de saúde.

Na atenção básica, várias ações são realizadas no domicílio, como o cadastramento, busca ativa, ações de vigilância e de educação em saúde. Cabe destacar a diferença desses tipos de ações, quando realizadas isoladamente, daquelas destinadas ao cuidado aos pacientes com impossibilidade/dificuldade de locomoção até a Unidade Básica de Saúde (UBS), mas que apresentam agravo que demande acompanhamento permanente ou por período limitado.

É desse recorte de cuidados no domicílio de que trata este material e que a Portaria GM/MS nº 2.527, de 27 de outubro de 2011, classifica como modalidade AD1 de atenção domiciliar, isto é, aquela que, pelas características do paciente (gravidade e equipamentos de que necessita), deve ser realizada pela atenção básica (equipes de atenção básica – eAB e Núcleos de Apoio à Saúde da Família – NASF), com apoio eventual dos demais pontos de atenção, inclusive, os Serviços de Atenção Domiciliar (compostos por equipes especializadas – EMAD e EMAP – cujo público-alvo é somente os pacientes em AD).

Contempla as seguintes características:

• Ações sistematizadas, articuladas e regulares;

• Pauta-se na integralidade das ações de promoção, recuperação e reabilitação em saúde;

• Destina-se a responder às necessidades de saúde de determinado seguimento da população com perdas funcionais e dependência para a realização das atividades da vida diária;

• Desenvolve-se por meio do trabalho em equipe, utilizando-se de tecnologias de alta complexidade (conhecimento) e baixa densidade (equipamento).

Na atenção domiciliar, a equipe deve respeitar o espaço da familiar, ser capaz de preservar os laços afetivos das pessoas e fortalecer a autoestima, ajudando a construir ambientes mais favoráveis à recuperação da saúde. Essa assistência prestada no ambiente privado das relações sociais contribui para a humanização da atenção à saúde por envolver as pessoas no processo de cuidado, potencializando a participação ativa do sujeito no processo saúde-doença.

A organização da atenção domiciliar deve estruturar-se dentro dos princípios da atenção básica/SUS. As diferenças locais devem ser observadas uma vez que o número de profissionais que atuam o número de famílias sob a responsabilidade de cada equipe, bem como o aporte de referência e contrarreferência do sistema de saúde, pode ser determinante da qualidade da atenção.

Compete à gestão municipal a organização do sistema de saúde para a efetivação da atenção domiciliar na atenção básica, considerando os princípios e diretrizes propostas neste documento como norteadores dessas ações.

 

5 Princípios da atenção domiciliar:

A atenção domiciliar potencializa o resgate dos princípios doutrinários do SUS (integralidade – universalidade – equidade) se assumida como prática centrada na pessoa enquanto sujeito do seu processo de saúde–doença. Para nortear a atenção domiciliar realizada na atenção básica, propõem-se os fundamentos descritos a seguir, que se estendem para as modalidades AD2 e AD3:

 

Abordagem Integral à Família:

Abordagem integral à pessoa em seu contexto socioeconômico e cultural, dentro de uma visão ética compromissada com o respeito e a individualidade. Assistir com integralidade inclui, entre outras questões, conceber o homem como sujeito social capaz de traçar projetos próprios, intervindo dinamicamente nos rumos do cotidiano.

A assistência no domicílio deve conceber a família em seu espaço social privado e doméstico, respeitando o movimento e a complexidade das relações familiares. Ao profissional de saúde que se insere na dinâmica da vida familiar cabe uma atitude de respeito e valorização das características peculiares daquele convívio humano. A abordagem integral faz parte da assistência domiciliar por envolver múltiplos fatores no processo saúde–doença da família, influenciando as formas de cuidar.

A construção de ambientes mais saudáveis para a pessoa em tratamento envolve, além da tecnologia médica, o reconhecimento das potencialidades terapêuticas presentes nas relações familiares. Os conflitos, as interações e as desagregações fazem parte do universo simbólico e particular da família, intervindo diretamente na saúde de seus membros. Assistir no domicílio é cuidar da saúde da família com integralidade e dinamicidade, reconstruindo relações e significados.

 

Consentimento da Família, Participação do Usuário e Existência do Cuidador:

A primeira condição para que ocorra a assistência domiciliar (AD) é o consentimento da família para a existência do cuidador. A assistência prestada no domicílio não pode ser imposta, já que o contexto das relações familiares é sempre mais dinâmico que as ações desenvolvidas pelos profissionais, comprometendo a eficácia terapêutica proposta. Recomenda-se que toda família esteja ciente do processo de cuidar da pessoa assistida, comprometendo-se junto com a equipe na realização das atividades a serem desenvolvidas. É de suma importância a formalização da assinatura do termo de consentimento informado por parte da família e/ou do usuário (se consciente) ou de seu representante legal.

 

Trabalho em Equipe e Interdisciplinaridade:

Para impactar sobre os múltiplos fatores que interferem no processo saúde–doença, é importante que a assistência domiciliar esteja pautada em uma equipe multiprofissional e com prática interdisciplinar. A interdisciplinaridade pressupõe, além das interfaces disciplinares tradicionais, a possibilidade da prática de um profissional se reconstruir na prática do outro, transformando ambas na intervenção do contexto em que estão inseridas. Assim, para lidar com a dinâmica da vida social das famílias assistidas e da própria comunidade, além de procedimentos tecnológicos específicos da área da saúde, a valorização dos diversos saberes e práticas da equipe contribui para uma abordagem mais integral e resolutiva.

 

Estímulo a Redes de Solidariedade:

A participação do usuário em seu processo saúde–doença faz parte da conquista da saúde como direito de cidadania. Trata-se, pois, de investir no empoderamento de sujeitos sociais, potencializando a reordenação das relações de poder, tornando-as mais democráticas e inclusivas. O estímulo à estruturação de redes de solidariedade em defesa da vida, articulando a participação local da sociedade civil organizada (ONGs, movimentos sociais, grupos de voluntários, associações, igrejas etc.), potencializa a ação da coletividade na busca e consolidação da cidadania.

A assistência domiciliar é uma modalidade de atenção à saúde integrada aos projetos sociais e políticos da sociedade, devendo estar conectada aos movimentos de lutas por melhorias na área da saúde.

No âmbito de atuação local, a equipe de atenção básica deve identificar parcerias na comunidade (seja com igrejas, associações de bairro, clubes, ONGs, entre outros) que viabilizem e potencializem a assistência prestada no domicílio ao usuário/família.

 

Cuidador:

O cuidador é a pessoa que presta os cuidados diretamente, de maneira contínua e/ou regular, podendo, ou não, ser alguém da família. É importante que a equipe de atenção básica, ao detectar que o usuário reside só, tente resgatar a família dele. Na ausência da família, a equipe deverá localizar pessoas da comunidade para a realização do cuidado, formando uma rede participativa no processo de cuidar.

Entende-se que a figura do cuidador não deve constituir, necessariamente, uma profissão ou função formalizada na área da saúde, uma vez que não possui formação técnica específica.

Propõe-se que o cuidador seja orientado pela equipe de saúde nos cuidados a serem realizados diariamente no próprio domicílio.

A pessoa identificada para ser o cuidador realiza tarefas básicas no domicílio, assiste as pessoas sob sua responsabilidade, prestando-lhes, da melhor forma possível, os cuidados que lhe são indispensáveis, auxiliando na recuperação delas.

As atribuições devem ser pactuadas entre equipe, família e cuidador, democratizando saberes, poderes e responsabilidades.

A ele competem as seguintes atribuições:

• Ajudar no cuidado corporal: cabelo, unhas, pele, barba, banho parcial ou completo, higiene oral e íntima;

• Estimular e ajudar na alimentação;

• Ajudar a sair da cama, mesa, cadeira e a voltar;

• Ajudar na locomoção e atividades físicas apoiadas (andar, tomar sol, movimentar as articulações);

• Participar do tratamento diretamente observado (TDO);

• Fazer mudança de decúbito e massagem de conforto;

• Servir de elo entre o usuário, a família e a equipe de saúde;

• Administrar medicações, exceto em vias parenterais, conforme prescrição;

• Comunicar à equipe de saúde as intercorrências;

• Encaminhar solução quando do agravamento do quadro, conforme orientação da equipe;

• Dar suporte psicológico aos pacientes em AD.

O vínculo afetivo que se estabelece no ato de cuidar é o que verdadeiramente importa, devendo ser buscado e aprimorado durante todo o cuidado realizado no domicílio. É importante buscar a participação ativa da pessoa em todo seu processo de saúde–doença sendo sujeito, e não apenas objeto do cuidar.

O cuidador também deve ter o suporte das equipes de saúde, que devem estar atentas para as dificuldades, ouvir suas queixas, atender às suas demandas em saúde, incentivar a substituição de cuidadores e rever o processo de cuidado conforme sua condição.

Com o objetivo de propiciar um espaço onde os cuidadores possam trazer suas angústias, medos e dificuldades, uma vez que, ao longo do tempo sentem-se sobrecarregados, recomenda-se à equipe a organização e desenvolvimento de grupos. O grupo de cuidadores também pode oportunizar a troca de saberes, possibilitando que diferentes tecnologias desenvolvidas pelos cuidadores possam ser compartilhadas, enriquecendo o processo de trabalho de ambos, equipe e cuidador.

 

6 Critérios de inclusão e desligamento na atenção domiciliar:

Caracterização da Modalidade AD1 de Atenção Domiciliar:

Nesta modalidade, estarão os usuários que possuam problemas de saúde controlados/compensados com algum grau de dependência para as atividades da vida diária (não podendo se deslocar até a unidade de saúde). Os idosos que moram sozinhos devem ter sua condição avaliação pela equipe, considerando ser um relevante problema de saúde pública. Essa modalidade tem as seguintes características:

• Permite maior espaçamento entre as visitas;

• Não necessita de procedimentos e técnicas de maior complexidade;

• Não necessita de atendimento médico frequente;

• Possui problemas de saúde controlados/compensados.

 

Inclusão:

• Ter tido alta da AD2/AD3, mantendo interface entre as equipes de atenção domiciliar e as da atenção básica;

• Ter, no domicílio, infraestrutura física compatível com a realização da AD; nos casos em que as condições físicas precárias implicam aumento de riscos para a saúde do usuário, elas deverão ser avaliadas pela equipe multidisciplinar;

• Ter o consentimento informado do usuário (se consciente) e/ou de seu representante legal;

• Estar impossibilitado de se deslocar até o serviço de saúde;

• Necessitar de cuidados numa frequência de visitas e atividades de competência da atenção básica;

• Não se enquadrar nos critérios de inclusão nas modalidades AD2 e AD3.

 

Desligamento:

• Mudança de área de abrangência, devendo ser transferido para a equipe responsável pela área do novo domicílio;

• Impossibilidade da permanência do cuidador no domicílio;

• Não aceitação do acompanhamento;

• Recuperação das condições de deslocamento até a unidade de saúde;

• Piora clínica que justifique AD2/AD3 ou internação hospitalar;

• Cura;

• Óbito.

Observação: para desligamento, é necessário haver ampla discussão do caso com toda a equipe multidisciplinar.

 

7 Organização dos serviços de atenção domiciliar na atenção básica:

A organização da AD na atenção básica, dentro dos princípios aqui elencados, deve prever instrumentos que sistematizem os serviços prestados na perspectiva das Redes de Atenção à Saúde – RAS (BRASIL, 2010), resolutividade e integralidade da atenção.

 

Processo de Trabalho em Equipe:

A atenção domiciliar no plano da atenção básica faz parte do processo de trabalho das equipes e prima pela interdisciplinaridade. Cada caso deve ser discutido e planejado pela equipe, considerando as especificidades técnicas, socioculturais e ações entre equipe, família e comunidade.

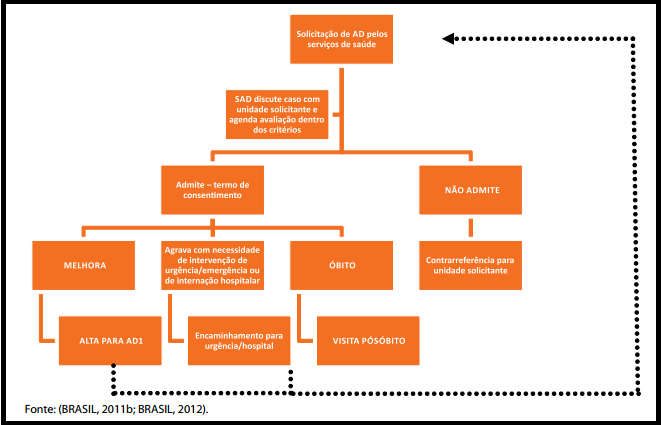
O primeiro passo é a identificação dos pacientes elegíveis para a AD na territorialização.

O segundo passo é classificar a complexidade desses pacientes, identificando em qual modalidade de AD se enquadram (AD1/AD2/AD3). Alguns pacientes se enquadrarão na modalidade AD1, sendo possível identificar elegíveis para AD2 e até para AD3. Caso existam pacientes da AD2 e AD3, a equipe de atenção básica deverá acionar a EMAD de sua área, caso exista, para elaboração compartilhada do projeto terapêutico. Se não existir Serviço de Atenção Domiciliar no município, a equipe deverá elaborar o projeto terapêutico, acionando o NASF e/ ou equipes dos serviços especializados, quando necessário, para complementar o cuidado prestado. A capacidade da equipe de atenção básica de cuidar dos pacientes de AD2 e AD3, sobretudo de AD3, quando não houver SAD no município, deve ser avaliada, além de precisar ser discutido se o paciente se beneficiaria de outra modalidade de cuidado, como a internação hospitalar.

Importante estar atento para o fato de que o mesmo paciente pode, a depender da evolução do quadro clínico, “migrar” de uma modalidade para outra.

O terceiro passo é elaborar um plano de cuidados/projeto terapêutico (ou Projeto Terapêutico Singular – PTS, no caso de casos mais complexos) para cada paciente, contendo as condutas propostas, os serviços ou equipamentos que precisam ser acionados, a periodicidade de visitas, a previsão de tempo de permanência (geralmente os pacientes em AD1 são crônicos, tendo necessidade de cuidados contínuos), o papel de cada membro da equipe e o profissional de referência (responsável por coordenar as ações propostas para o paciente).

 

Pactuação com a Família:

A atenção domiciliar pressupõe a participação ativa do usuário e familiares no processo de cuidar da pessoa assistida. Para tanto, responsabilidades devem ser pactuadas entre todos os envolvidos para que os objetivos terapêuticos sejam alcançados.

Recomenda-se reunião prévia da equipe com todos os membros da família envolvidos na assistência domiciliar para planejamento conjunto das ações a serem desenvolvidas no domicílio. Essas reuniões devem acontecer periodicamente, para avaliações e replanejamentos, enquanto durar a assistência domiciliar.

 

Planejamento das Ações em Equipe e Prescrição de Cuidados:

Para que as atividades da atenção domiciliar atendam às necessidades do usuário/família, é necessário que a equipe sistematize um planejamento de ações integrado, dinâmico, flexível e adaptável ao domicílio. Recomenda-se que a família participe ativamente no processo de planejamento, conforme citado no item 3.

Buscando garantir a operacionalização do plano assistencial estabelecido, propõe-se a utilização de um instrumento que subsidie o cuidador e a família. Deve existir o prontuário domiciliar (ver capítulo 4: “Gestão do Sistema de Atenção Domiciliar”), no qual constem todos os registros da equipe. Sugerem-se, ainda, reuniões periódicas dos profissionais de saúde para discussões clínicas e reprogramações de condutas. A prescrição de cuidados pelo enfermeiro no domicílio constitui atividade fundamental para direcionar as ações do cuidador e da família junto à pessoa assistida, implementando e pactuando as atividades.

 

Atribuições da Equipe de Saúde no Domicílio na Atenção Básica:

• Respeitar os princípios da assistência domiciliar, buscando estratégias para aprimorá-los;

• Compreender o indivíduo como sujeito do processo de promoção, manutenção e recuperação de sua saúde e visualizá-lo como agente corresponsável pelo processo de equilíbrio entre a relação saúde–doença;

• Coordenar, participar e/ou nuclear grupos de educação para a saúde;

• Fornecer esclarecimentos e orientações à família;

• Monitorizar o estado de saúde do usuário, facilitando a comunicação entre família e equipe;

• Desenvolver grupos de suporte com os cuidadores;

• Realizar reuniões com usuário e família para planejamento e avaliação da AD;

• Otimizar a realização do plano assistencial;

• Fazer abordagem familiar, considerando o contexto socioeconômico e cultural em que a família se insere;

• Garantir o registro no prontuário domiciliar e da família na unidade de saúde;

• Orientar a família sobre sinais de gravidade e condutas a serem adotadas;

• Dar apoio à família tanto para o desligamento após a alta da AD, quanto para o caso de óbito dos usuários;

• Avaliar a condição e infraestrutura física do domicílio;

• Acompanhar o usuário conforme plano de assistência traçado pela equipe e família;

• Pactuar concordância da família para AD;

• Buscar garantir assistência integral, resolutiva e livre de danos ao usuário da AD;

• Trabalhar as relações familiares na busca pela harmonia, otimizando ações para um ambiente familiar terapêutico;

• Solicitar avaliação da equipe de referência, após discussão de caso;

• Dar apoio emocional e Orientar cuidados de higiene geral com o corpo, alimentos, ambiente e água.

 

8 O Núcleo de Apoio à Saúde da Família e a Atenção Domiciliar:

No contexto da atenção básica, o NASF é uma estratégia que busca qualificar e complementar o trabalho das equipes de Saúde da Família (eSF) e outras equipes, atuando de forma compartilhada no cuidado à saúde, visando à construção de redes de atenção e colaborando para a integralidade do cuidado aos usuários. Na perspectiva do apoio matricial, o processo de trabalho do NASF pretende oferecer tanto retaguarda assistencial quanto suporte técnico pedagógico às eSF, às equipes de atenção básica para populações específicas (Consultórios de Rua, equipes ribeirinhas e fluviais etc.) e à Academia da Saúde. Atuando, dessa forma, para a construção compartilhada de diretrizes clínicas e sanitárias entre os profissionais, a partir de um arranjo organizacional que objetiva ampliar a clínica, os saberes e a integração horizontal entre as distintas profissões.

O entendimento da expressão “apoio” remete à forma de organização que permite que os profissionais/ apoiadores do NASF e as equipes da atenção básica compartilhem práticas de cuidado para ampliar a resolução dos problemas vivenciados na atenção à população. E, com esse objetivo, atuam em duas dimensões do apoio que se misturam e se complementam no processo de trabalho das equipes: o assistencial, que produz ação clínica direta com os usuários (atendimentos na unidade de saúde, visitas ou atendimentos domiciliares, atividades em grupos); e o técnico-pedagógico, que produz ações de educação permanente em saúde (EPS) com e para a equipe (discussões dos casos, construção de plano de cuidado ou projeto terapêutico singular, atendimento compartilhado, oficina sobre tema específico).

Os profissionais do NASF, juntamente com as equipes que apoia, devem comprometer-se com ações intersetoriais e interdisciplinares, de promoção, prevenção, tratamento e/ou reabilitação, além dos processos de educação permanente, gestão, responsabilidade sanitária e organização territorial dos serviços de saúde. E, para isso, devem desenvolver o diagnóstico situacional das condições de vida e de saúde dos grupos sociais de um dado território, planejando intervenções que sejam capazes de enfrentar os determinantes do processo saúde– doença, ao prestar apoio no trabalho cotidiano das equipes e, mesmo diretamente, junto aos usuários. Logo, o NASF deverá trazer como ferramentas do processo de trabalho a clínica ampliada, o matriciamento, o projeto terapêutico singular e o projeto de saúde no território para implementar a realização do cuidado ao usuário e qualificação das ações das equipes.

Entre as responsabilidades do NASF, destaca-se o cuidado aos pacientes que se encontram com dificuldade de locomoção ou alterações funcionais que limitem suas atividades, que necessitam de atenção em reabilitação, em cuidados paliativos, e estão impossibilitados, pela condição de saúde ou barreiras geográficas, de se deslocarem até as unidades de saúde, e, por estas singularidades, necessitam do cuidado no domicílio para a continuidade da atenção. Essas situações demandam, muitas vezes, a presença de outros profissionais – fisioterapeuta, terapeuta ocupacional, fonoaudiólogo – que compõem a equipe multiprofissional/interdisciplinar do NASF.

A atuação do NASF, caracterizada como modalidade AD1, atendendo a critérios referentes à complexidade do cuidado, à regularidade de visitas e aos recursos utilizados, destina-se aos usuários que possuam problemas de saúde controlados/compensados e com dificuldade ou impossibilidade física de locomoção até a unidade de saúde, que necessitam de cuidados com menor frequência e recursos de saúde de menor densidade tecnológica. Cabendo ao NASF e às equipes que ele apoia, compondo a atenção básica, a responsabilidade pela prestação do cuidado nessa modalidade da atenção domiciliar.

Dessa maneira, tendo como foco os arranjos que se configuram para uma atenção no domicílio, o NASF é uma possibilidade e deverá atuar na lógica da corresponsabilização e gestão integrada do cuidado, incorporando os saberes de diversos núcleos profissionais. O atendimento no domicílio possibilita ao usuário se beneficiar com o cuidado prestado por uma equipe multidisciplinar/interdisciplinar, operando tecnologias leves e leve-duras, reconhecendo o potencial terapêutico da permanência no ambiente familiar, as possibilidades de ações e a diminuição dos riscos de infecção hospitalar.

 

acompanhamento e avaliação:

Considerando que o planejamento é uma ferramenta imprescindível para a atenção domiciliar, faz-se necessária a criação de instrumentos que sejam capazes de contemplar informações importantes como a qualidade do atendimento, resolubilidade da assistência (índices de reinternações ou internações hospitalares após a implantação da assistência domiciliar, diminuição de recidivas), número de pessoas assistidas por equipe de saúde, satisfação do usuário, desempenho da equipe, entre outras.

Os resultados das avaliações realizadas pela equipe devem estar disponibilizados para usuário/família, profissionais, comunidade e gestores.

Para avaliação da AD, sugerem-se os seguintes meios listados a seguir:

 

Satisfação do Usuário:

Desenvolvimento de pesquisas periódicas de satisfação do usuário. Sugere-se que elas possam ser desenvolvidas pela gestão municipal ou em parceria com as instituições de ensino. Importante destacar que essas pesquisas devem levar em conta o contexto socioeconômico e cultural da comunidade como critério de validade mais aproximado possível da realidade estudada.

 

Indicadores de Avaliação:

Os indicadores sugeridos para a atenção domiciliar (AD1) são apresentados no manual instrutivo de monitoramento e avaliação do programa Melhor em Casa (BRASIL, 2011).

 

9 Pressupostos da atenção domiciliar:

atenção domiciliar e as redes de atenção à saúde:

No Sistema Único de Saúde (SUS), superar desafios postos e propor novas formas de atuação tornou-se, nos últimos anos, um imperativo. É necessário avançar na construção de uma abordagem diferenciada de cuidado a fim de modificar o cenário de intensa fragmentação, demonstrado cotidianamente por lacunas assistenciais importantes presentes nos serviços e na articulação entre eles, com grandes incoerências entre a oferta de serviços e as necessidades de saúde da população (SILVA, 2008; MENDES, 2011).

É preciso construir estratégias abrangentes, considerando o cenário brasileiro de grande diversidade e marcantes diferenças socioeconômicas, que se contraponham ao modelo hegemônico vigente, caracterizado pelo trabalho isolado e desarticulado, dificultando a integralidade da atenção à saúde.

Com vistas a organizar um modelo que dê conta das necessidades de saúde da população brasileira, tem-se, nas Redes de Atenção à Saúde (RAS), estratégia para superar a fragmentação da gestão e da atenção e assegurar ao usuário o conjunto de ações de saúde com efetividade, eficiência, segurança, qualidade e equidade.

No Brasil, em decorrência de sua grande diversidade, o desenho de uma única rede que dê conta de todas as especificidades não é possível. Por isso, o Ministério da Saúde tem proposto a organização do SUS em regiões de saúde a partir da perspectiva das Redes de Atenção à Saúde. O esforço de organizar o SUS na perspectiva das RAS objetiva integrar as políticas, estratégias e programas federais, incluindo o repasse de recurso, mas, principalmente, a integração real desses serviços e equipes no cotidiano, de modo a construir/fortalecer redes de proteção e manutenção da saúde das pessoas.

Integrando-se a Rede de Atenção às Urgências e Emergências (RUE) à Atenção Domiciliar, torna-se um dispositivo potente na produção de cuidados efetivos por meio de práticas inovadoras em espaços não convencionais (o domicílio), possibilitando, dessa forma, um olhar diferenciado sobre as necessidades dos sujeitos. Nesse contexto, visa à mudança do modelo assistencial, com o cuidado continuado, responsabilizando-se por determinada população e, assim como os outros pontos de atenção, devendo responder às condições agudas e crônicas da população.

Segundo Mendes (2011), na concepção de Redes de Atenção à Saúde, os diferentes níveis de atenção à saúde e serviços com variadas densidades tecnológicas integram-se por meio de uma rede poliárquica, que se organiza por meio de um centro de comunicação que coordene os fluxos, organização diferente ao modelo conceituado como hierarquizado e caracterizado por níveis de complexidade:

Definida por arranjos organizativos horizontais de ações e serviços de saúde, de diferentes densidades tecnológicas, com o centro de comunicação na atenção básica (AB), que, integradas por meio de sistemas de apoio técnico, logístico e de gestão, buscam garantir a integralidade do cuidado, tem por objetivo a promoção da integração sistêmica, de ações e serviços de saúde com provisão de atenção contínua, integral, de qualidade, responsável e humanizada (MENDES, 2011).

A atenção básica, nesse contexto, integra-se como centro de comunicação das necessidades de saúde da população, responsabilizando-se, de forma contínua e integral, por meio do cuidado multiprofissional, do compartilhamento de objetivos e compromissos, enfatizando a função resolutiva dos cuidados primários sobre os problemas mais comuns de saúde. Estimula-se, nesse formato, um agir a partir de uma rede horizontal e integrada, conformadas a partir de “pontos de atenção à saúde”.

 

 

Em geral, podem ser entendidos como pontos de atenção as Unidades Básicas de Saúde, unidades ambulatoriais especializadas, serviços de atenção domiciliar, centros de apoio psicossocial, hospitais, entre outros. Esse desenho possibilita a criação de mecanismos que permitam modificar modos de fazer vistos, até então, como a melhor forma de cuidar. Embora não seja um desenho único, deve satisfazer às necessidades organizacionais específicas, ressaltando a necessidade de considerar o envolvimento dos atores, ampliando o acesso e a resolutividade (BRASIL, 2010; MENDES, 2011).

Porém, para efetivação da integração dessa rede e, consequentemente, dos pontos de atenção, destacam-se os sistemas de apoio e logísticos que prestam serviços comuns, oferecendo suporte diagnóstico, terapêutico, farmacêutico, informações (identificação do usuário, centrais de regulação, registro eletrônico e transporte sanitário). Nesse sentido, promove capacidade elevada de resolução dos problemas de saúde atribuídos para cada ponto do sistema de saúde.

Na prática, essa articulação exige a definição de referências e caminhos ao longo das redes no sentido do compromisso, orientando usuários sobre os caminhos preferenciais que devem ser percorridos e garantindo acesso ao conjunto de tecnologias necessárias de acordo com cada perfil assistencial, que, embora não seja tarefa simples, pode e deve ser realizada para cada tipo de serviço, articulando-se por meio de linhas de cuidado (SILVA, 2008). Para a definição dos caminhos, as centrais de regulação operam como instrumento fundamental para a organização do fluxo dos pacientes na rede.

A existência de mecanismos de coordenação assistencial por todo o contínuo da atenção facilita o funcionamento da rede e, consequentemente, o fortalecimento perante as dificuldades enfrentadas no cotidiano do trabalho, como o fluxo restrito de informação sobre os pacientes entre os pontos de atenção ou a falta de responsabilização entre os níveis assistenciais no cuidado ao paciente (TASCA, 2011).

Como exemplos de mecanismos de coordenação assistencial, podemos destacar:

• Definição de perfis assistenciais;

• Existência de protocolos clínicos definidos e linhas de cuidado;

• Uso de itinerários terapêuticos do paciente (análise do percurso terapêutico empreendido pelo paciente);

• Matriciamento entre profissionais;

• Uso de ferramentas de gestão da clínica (gestão de casos, telemedicina e telessaúde, gestão de lista de espera, entre outros);

• Registro eletrônico de saúde etc.

Tanto para as equipes de AB quanto para as de AD, a construção de ferramentas e utilização de instrumentos com objetivo de construir e reforçar os mecanismos de coordenação assistencial contribuem para o fortalecimento das RAS, porém o componente de responsabilização dos serviços de saúde para a população deve estar presente e estruturado sob a ótica de base territorial.

Com a criação do programa Melhor em Casa, representando uma priorização da atenção domiciliar pelo governo federal e este sendo desenvolvido em parceria com Estados e municípios, essa modalidade de atenção tem se deparado com um grande desafio: a integração da atenção domiciliar com os outros pontos de atenção à saúde do sistema, especialmente com a atenção básica, na perspectiva das RAS.

Com a inclusão da atenção domiciliar pelas equipes de AD nos serviços e consequente reorganização do fazer/cuidar, contribuições para a diminuição da sobrecarga existente na rede básica e, principalmente, no hospital poderão ser visualizadas, e, como resultado, haverá melhora na eficiência e na eficácia do atendimento à saúde da população. Entretanto, para que o trabalho em equipe e o cuidado em atenção domiciliar sejam eficazes e eficientes, a articulação e a inter-relação em rede dos diversos serviços de saúde que a compõem são pressupostos indispensáveis.

O cotidiano das equipes de AB e AD deve vislumbrar incentivo às parcerias, à integração, à comunicação, à adequação e à flexibilidade entre os diferentes serviços que compõem a RAS, refletindo proporcionalmente na redução do número de consultas, internações, riscos e custos, bem como promoção da melhoria da qualidade de vida das pessoas.

 

10 Atenção domiciliar e o conceito de terrritório:

Territórios são “formas, mas o território usado são objetos e ações, sinônimo de espaço humano, espaço habitado”, isto é, onde de fato se expressam as ações e intenções de vida dos indivíduos (SANTOS, 1996, p. 255).

Importante ressaltar que o conceito de território não deve ser entendido somente como uma área geodemográfica, com as delimitações de fronteiras entre um bairro ou outro para a geração de informação de morbimortalidade ou das ações da vigilância. Ele também não é só o conjunto dos setores censitários para a contagem das pessoas, da população. É um espaço “vivo” de produção de subjetividades (SANTOS, 1996).

Entender o território de forma diferenciada e estabelecer vínculo com a população possibilita o compromisso e a corresponsabilização. Considerar essas questões implica construir possibilidades de produção de cuidado com maior potência, proporcionando, por meio de ações com equidade e integralidade, um número menor de ações prescritivas e, portanto, fortalecendo atores mais porosos às distintas racionalidades e necessidades que gravitam em torno das equipes (BRASIL, 2006).

Embora complexa, a construção desse processo pode resultar na fixação de critérios e instrumentos de acompanhamento e avaliação de resultados, metas e indicadores com objetivo de obter melhora no nível de saúde da população, responder com efetividade às necessidades da população, alcançar eficiência gestora no uso de recursos escassos, entre outros.

De acordo com a PT MS/GM nº 2.527/2011, cada EMAD deverá ser responsável por todos(as) os(as) usuários(as) que necessitarem de cuidados no domicílio num território que abrange 100 mil habitantes. A EMAD de um município com população abaixo de 100 mil será referência para todo o município, isto é, para a totalidade de sua população (BRASIL, 2011a).

Com o foco das ações em uma população adscrita, os profissionais têm como ação essencial a de conhecer as características do seu território, entendendo que o espaço vivo apresenta-se em permanente mutação, onde ocorrem relações sociais, de poder, de cooperação, de cooptação, de interação, entre outras. Onde as pessoas moram, trabalham, constroem afetos, divertem-se, encontram-se e desencontram-se (no limite também de suas fronteiras).

Esse processo de conhecimento do território pode ser construído com base nos seguintes eixos:

a. Informação em saúde, que tem como objetivos: conhecer e caracterizar, a partir da coleta e da produção de informações, o território usado e possibilitar um processo de apropriação sistemático e permanente desse espaço geográfico pelos diferentes atores sociais envolvidos – gestores, trabalhadores e usuários;

b. Produção do cuidado à saúde, com o objetivo de utilizar a elaboração coletiva do conhecimento sobre o território (equipamentos sociais, esportivos, educacionais etc.) como um disparador para a reflexão dos processos de trabalho, pensado na sua dimensão micropolítica;

c. Constituição das redes de cuidado, com a finalidade de compartilhar e construir redes de cuidado à saúde nos territórios como um conjunto de ações que possibilitem os múltiplos entendimentos solidários para o estabelecimento de pactuações e de distintos fluxos e permitir o caminhar do usuário sobre os pontos de atenção.

As EMAD terão um tipo de demanda diferente, na qual a população de sua área de responsabilidade é composta principalmente de adultos, pois estes poderão se beneficiar da AD por motivos distintos, como politraumatismo e doenças infecciosas (público que acessa a AD comumente por meio das portas de entrada da Rede de Atenção às Urgências e Emergências). Além disso, vale destacar que, mesmo dentro do território de uma única EMAD, serão observadas características variadas e que precisam ser conhecidas, possibilitando adequação dos processos de educação permanente, fluxos assistenciais, redes de matriciamento e processos que promovam a intersetorialidade.

Podemos destacar, como exemplo, a maior prevalência de idosos em certas regiões das cidades, de ocupação mais antiga. Se a população de uma EMAD for predominantemente idosa, maior a demanda por cuidados no domicílio, devido à condição de fragilidade desses sujeitos, decorrente tanto da idade avançada quanto pela grande prevalência de doenças crônicas não transmissíveis, que interferem na “tríade da síndrome da fragilidade” (BRASIL, 2006).

 

11 Atenção domiciliar e a intersetorialidade:

Conceitualmente, a intersetorialidade pode ser definida pela articulação entre sujeitos de setores sociais e, portanto, de saberes, poderes e vontades com objetivo de enfrentar problemas complexos. Pretendendo, dessa forma, contribuir na superação da fragmentação dos conhecimentos e das estruturas sociais para produzir efeitos mais significativos na saúde da população (JUNQUEIRA, 2000).

Para ser alcançada de forma mais completa e efetiva, deve considerar a integralidade dos sujeitos em diversas dimensões, a partir de uma concepção de saúde ampliada, na qual ela não é entendida apenas como ausência de doenças, mas como um conjunto de fatores sociais, econômicos, culturais que permeiam o processo saúde/doença.

Embora, na prática atual, o cuidado esteja, muitas vezes, reduzido ao acesso aos diferentes pontos de atenção, deve-se considerar, para mudança das formas de produzir o cuidado, que a integralidade extrapola o âmbito dos serviços de saúde, apontando a necessidade de se relacionar com ações que destinem a olhar e considerar o indivíduo em sua amplitude. Assim, para uma ação mais ampliada e, portanto, intersetorial, é necessário entender e incorporar o conceito integralidade para a produção de práticas qualificadas no cotidiano do trabalho (COSTA; PONTES; ROCHA, 2006; CECÍLIO, 2001).

Esse agir intersetorial, com foco e como meio de intervenção na realidade social, exige articulação entre pessoas e serviços para troca de saberes e experiências, pressupondo, dessa forma, um trabalho integrado. Formas de ação integradas e intersetoriais na saúde dizem respeito à interlocução entre as várias partes da saúde (intrassetorial), setores (intersetorialidade) e instituições governamentais e/ou não governamentais das diversas aéreas das políticas. A relação entre uma ou várias partes dos setores e a sua inter-relação visam a alcançar resultados para a saúde de maneira mais efetiva, eficiente e sustentável do que poderia alcançar o setor da saúde agindo de forma isolada.

Dessa forma, é um conceito importante para organização dos serviços e aparelhos sociais na perspectiva das RAS e na elaboração de projetos terapêuticos singulares – PTS (ver capítulo 1 do Caderno de Atenção Domiciliar, volume 2).

 

12 Atenção domiciliar, o cuidado compartilhado e o trabalho em equipe:

A atenção domiciliar pode ser um mecanismo de articulação entre os pontos de atenção em saúde, potencializando a rede a partir de um cuidado compartilhado, mais horizontal, com corresponsabilização dos casos pelas equipes de saúde, envolvendo desde as equipes de atenção básica, equipes dos hospitais e unidades de pronto-atendimento e equipes ambulatoriais especializadas.

A produção do cuidado de modo compartilhado exige uma transformação dos atores interessados na capacidade analítica da situação e novas práticas de gestão e de atenção em saúde para produzir novos desenhos de modelos tecnoassistenciais, menos hierárquicos e mais horizontalizados (MERHY, 2003).

Desse modo, as equipes que prestam cuidados domiciliares devem conhecer as necessidades e estar sensíveis às singularidades de cada usuário, além de compartilhar o cuidado de forma conjunta com os demais equipamentos de saúde do território e, sobretudo, com o cuidador/familiares.

Promover esse cuidado compartilhado com os serviços/equipes de saúde que compõem a rede é essencial para a prática de diária das equipes de AD, pois o paciente em atenção domiciliar, muitas vezes, apresenta-se com uma característica migratória entre os diversos pontos de atenção, na medida em que o quadro altera-se em agudização do seu estado de saúde, carecendo de internação hospitalar ou evoluindo com estabilização do quadro, necessitando de visitas periódicas da equipe de atenção básica. Além disso, esse paciente comumente se caracteriza pela multipatologia, polifarmácia e fragilidades em diversas esferas, seja pelo quadro clínico que possui, seja pelas condições socioeconômicas.

O trabalho integrado e o cuidado compartilhado potencializam a eficácia e eficiência da Rede de Atenção à Saúde. A gestão do cuidado do paciente em atenção domiciliar é, de certa forma, complexa e exige a integração e interação de praticamente grande parte dos componentes da rede.

Por isso, é útil o uso de dispositivos que ajudem a disparar processos que integrem não só o cuidado, mas a capacidade de análise das situações (sobretudo as mais complexas), ampliando-as, como a construção de projetos terapêuticos singulares e o matriciamento, integrando-os a outros dispositivos e/ou ferramentas inseridos no contexto da regulação em saúde, como a gestão de filas e o Telessaúde Redes. Essa racionalidade aponta a importância de integrar a classificação de risco dos usuários em AD na central de regulação de leitos, de serviços ambulatoriais de especialidades, serviços para realização de exames complementares e serviço móvel de urgência.

Organizar o trabalho de modo que essas equipes de saúde efetivamente atuem de forma integrada e compartilhada, encontrando campos de atuação que possam ser implementados por todos os membros de forma interdisciplinar, ao lado de núcleos de práticas específicas de cada categoria de trabalhadores, é de extrema relevância para o sistema de saúde (COELHO; CAMPOS; GUERRERO, 2010), pois amplia o horizonte de conhecimento dos profissionais sobre o processo de produção do cuidado de acordo com as singularidades dos sujeitos que estão em atendimento no domicílio.

Um elemento central do cuidado em saúde, na definição dada por Ayres (2004), é ouvir a necessidade do outro e levar em conta seu desejo como produtor de modos de vida. Ou seja, o cuidado em saúde está baseado num encontro que busca o entendimento mútuo, em que as tecnologias são contempladas, mas não se constituem no foco da ação. Dessa forma, incorporar as fragilidades subjetivas do sujeito, da família e das redes sociais, para além dos riscos biológicos, como a ampliação de seu repertório de ações, inclui a produção de maiores graus de autonomia e autocuidado dos sujeitos (CAMPOS; GUERRERO, 2010).

 

13 Atenção domiciliar e a tríade:

Domicílio designa o “local de moradia estruturalmente separado e independente, constituído por um ou mais cômodos”. A separação fica caracterizada quando o local de moradia é limitado por paredes (muros ou cercas, entre outros) e coberto por um teto, permitindo que seus moradores se isolem, e cujos residentes arcam com parte ou todas as suas despesas de alimentação ou moradia (BRASIL, 2003).

A família, ao vivenciar a crise provocada pela doença e hospitalização, sente-se vulnerável porque lhe são retirados o poder e as possibilidades de escolha, tendo de se submeter à situação. Não ocorre um relacionamento autêntico, e a desigualdade e o distanciamento são mantidos (PETTENGILL; ANGELO, 2005).

O cuidado em domicílio, que é o meio de vivência, interações, histórias e contextos, transparece uma conotação de “não doença”, principalmente porque vivenciamos há longos anos um modelo hospitalocêntrico, no qual os pacientes permaneciam nos hospitais até a estabilização de seu quadro, recebendo visitas pontuais de familiares e amigos.

No domicílio, a família tem papel essencial no cuidado, pois sua participação ou não pode delinear a forma, a eficácia e a evolução do cuidado e a qualidade de vida do paciente em AD.

A equipe de atenção domiciliar tem a missão de aproximar-se da família a fim de criar vínculo, visualizar o cenário do contexto do lar e convergir para uma clínica ampliada singular e integrada envolvendo não só paciente, mas também os cuidadores e os familiares.

No convívio de cuidado no lar, o paciente recebe apoio constante da família e do meio que o cerca, e a família deve receber apoio da equipe de atenção domiciliar perante o momento de mudanças de rotinas, normas e contextos do domicílio.

Importante destacar que a autonomia do sujeito doente em AD e de seu cuidador/familiar não significa a anulação do saber técnico que a equipe de saúde trás. Aponta-se, neste caderno, a importância de que as condutas sejam “negociadas” com o paciente e seus familiares/cuidadores e seus saberes/desejos também sejam considerados e reconhecidos na produção do cuidado. Assim, o paciente e seus familiares/cuidadores passam por diversas fases de interação, sentimentos e doação, cabendo à equipe o entendimento, o apoio e o respeito com eles, conduzindo o caso de forma diferenciada conforme a situação e o contexto do momento.

A vida familiar constitui um espaço importante para a elaboração de um destino comum, para o amadurecimento de um saber sobre o espaço, o tempo, a memória, para a transmissão de conhecimentos e informações e para a compensação da pouca escolarização com outros aprendizados transmitidos oralmente e por contato direto (VASCONCELOS, 1999).

Em especial, a atenção domiciliar insere-se na particularidade dos lares, da família e do sujeito que, por diversas vezes, encontram-se com contextos mascarados, onde a equipe de atenção domiciliar, por meio de espaços coletivos, deve observar, discutir e identificar o cenário da relação dos entes familiares no domicílio, a fim de construir o processo de corresponsabilização familiar no cuidado.

Estudar a família, conhecer o seu funcionamento, as peculiaridades de cada uma, inserida num dado contexto social, econômico e cultural, constitui condição importante para poder, como profissional, inserir-se no espaço das diferentes famílias (PUSCHEL; IDE; CHAVES, 2006).

A equipe de cuidados no domicílio que conhece o funcionamento das normas, rotinas e regras da família potencializa suas ações no cuidado, pois tem a possibilidade de criar vínculo de apoio mútuo, de troca e de entendimento das fragilidades e potencialidades dessas pessoas cuidadoras.

A dinâmica familiar enquadra-se no eixo relacional e representa, portanto, o funcionamento da família, mais especificamente em termos de como os indivíduos se comportam em relação uns aos outros, seja na dimensão instrumental (relativa a atividades da rotina da vida diária: distribuição de tarefas dentro e fora do lar, como trabalho, cuidados, preparo de refeições ou compras), seja na dimensão expressiva (relativa a toda a comunicação no interior da família: emocional, verbal, alianças ou solução de problemas) (CARLETI; REJANI, 1996).

Tem papel muito importante a construção compartilhada com a família, o cuidador e a pessoa cuidada sobre a forma de atuação no lar. A equipe com seus profissionais estão sendo inseridos em um contexto privativo, com particularidades específicas. Realidades singulares que variam de lar para lar vão ser encontradas a todo momento. Contextos relacionados ao clima emocional familiar e à rotina dos sujeitos são exemplos aos quais a equipe de atenção domiciliar deve estar atenta na abordagem diária no cuidado para que não haja sobrecarga excessiva na vida das pessoas que compõem o domicílio.

A família precisa ser incluída no plano de cuidados do profissional de saúde; é preciso que sejam adotadas medidas como prever horas de descanso e momentos em que o cuidado deve ser oferecido por profissionais (SILVA; GALERA; MORENO, 2007).

Na rotina diária de atendimento, além dos desafios da construção compartilhada do plano de cuidado, existem as barreiras físicas de acesso e de infraestrutura sanitária, em que os profissionais podem se deparar com situações peculiares como residências em áreas vulneráveis de violência, tráfico de drogas, falta de água encanada, esgoto a céu aberto, entre outras. Além desses aspectos, pode haver situações intraestruturais como residências de madeira, taipa, tijolo, barro e de diversas outras formas, e situações organizacionais como higiene e limpeza precárias. A equipe de atenção domiciliar deve ficar atenta a esses aspectos organizacionais e, caso interfiram diretamente na saúde do paciente e na atuação dos profissionais, deve haver abordagem com familiares e cuidadores de forma em que se mostre a real necessidade de mudança para o bem comum, que é o cuidado da pessoa no domicílio.

Problemas sociais, que dificultam o cuidado do paciente no domicílio, são comuns na atenção domiciliar. Algumas famílias dependem do recurso financeiro de aposentadoria ou pensão da pessoa que está sendo cuidada, seja um idoso, um adulto ou mesmo uma criança, e em alguns casos esta é a única fonte de renda familiar.

Os profissionais de atenção domiciliar, conhecendo esse grave contexto social, devem direcionar o plano de cuidados de forma adaptada a essas condições e solicitar o apoio intersetorial social para a família.

A escolha de um cuidador principal implica processo que envolve o sistema familiar inteiro, movimentando todo o núcleo, culminado por influenciar na decisão de quem vai cuidar.

O cuidador necessita do acompanhamento e treinamento para as atividades diárias do cuidado. Cabe aos profissionais da equipe de atenção domiciliar realizar capacitação prévia na admissão do paciente e durante todo o processo diário de assistência.

De acordo com a Classificação Brasileira de Ocupações (CBO), o cuidador é definido como alguém que “cuida a partir dos objetivos estabelecidos por instituições especializadas ou responsáveis diretos, zelando pelo bem estar, saúde, alimentação, higiene pessoal, educação, cultura, recreação e lazer da pessoa assistida”. É a pessoa da família ou da comunidade que presta cuidados à outra pessoa de qualquer idade que esteja necessitando de cuidados por estar acamada, com limitações físicas ou mentais, com ou sem remuneração (BRASIL, 2008).

O cuidador deve estar ciente sobre o plano de cuidados e suas mudanças, e informado principalmente sobre como proceder em casos de urgência e emergência. Para além de capacitar o cuidador para o cuidado, a equipe deve oferecer apoio físico e psicológico, evitando o desgaste e sobrecarga excessiva dele (cuidando do cuidador), orientando sobre as dificuldades que serão enfrentadas diariamente, como a vivência com vários tipos de sentimentos (angústia, raiva, amor, ódio, compaixão etc.) e várias situações como falta de paciência, rotinas repetitivas e até situações de como lhe dar com a morte

Nem sempre se pode escolher ser cuidador, principalmente quando a pessoa cuidada é um familiar ou amigo. É fundamental termos a compreensão de se tratar de tarefa nobre, porém complexa, permeada por sentimentos diversos e contraditórios (BRASIL, 2008).

Enfim, a tríade do cuidado domiciliar (família x paciente x equipe de saúde) é um universo complexo, subjetivo e de transformações constantes. Todos os componentes dessa tríade se entrelaçam na busca de um único objetivo comum, que é o “cuidar”, passando por barreiras que devem ser enfrentadas a todo momento.

 

14 Gestão do serviço de atenção domiciliar- SAD:

É essencial perceber que a organização de serviços de saúde na perspectiva das RAS, incluindo a atenção domiciliar como componente estratégico, não é um processo que se dá de forma espontânea, e sim de forma gradual e com a implementação de dispositivos que ajudem a operacionalizar essa forma de organização. A decisão técnico-política de implantar a AD e a clareza do arranjo que se quer montar a partir de princípios e diretrizes norteadores das ações provocam a capacidade de diálogo entre o conjunto de serviços e trabalhadores que compõem a rede, garantindo a qualificação da assistência prestada e o trabalho de forma integrada entre os serviços, segundo as necessidades do usuário.

Para além dos desafios de sua implantação, vale destacar uma característica que agrega complexidade à tarefa de coordenar um SAD: o cuidado realizado pelas equipes de AD acontece na casa das pessoas, inexistindo, nesse caso, um estabelecimento de saúde no qual é realizado. Assim, o coordenador lida com diferentes variáveis que vão desde as diferentes formas como cada equipe (e cada trabalhador) entende e produz seu processo de trabalho, até o deslocamento das equipes (relacionado com a situação do trânsito, agendamento de visitas nas diversas localidades, seleção de materiais necessários, entre outros) e as diferentes culturas, dinâmicas familiares e tipos de moradias. Em síntese: coordenar um SAD implica lidar com especificidades bastante diferentes de coordenar qualquer outro serviço de saúde.

O papel do coordenador é, desde o início, estratégico nesse gradativo processo de implantação do serviço. Isso inclui desde questões mais “duras” de organização e gerenciamento de forma geral, passando pela comunicação do SAD com os outros pontos de atenção da rede (inseridos no setor saúde ou não), até a viabilização de ofertas em educação permanente para as equipes (fóruns, cursos, textos, espaços de reflexão do processo de trabalho e de situações vivenciadas no cotidiano). Com isso, o coordenador do SAD pode ser considerado o “guardião” dos princípios que regem a rede de atenção e o funcionamento do serviço e o “gestor” dos pactos/fluxos/protocolos pactuados e em constante aperfeiçoamento.

Dessa forma, destacamos alguns elementos importantes relativos a essas atribuições:

• Apoiar as equipes de AD na organização do processo de trabalho e na discussão/resolução de conflitos e impasses;

• Promover, acompanhar, avaliar e proceder à estruturação da atenção domiciliar de acordo com as diretrizes e forma de organização instituídas na Portaria nº 2.527, de 27 de outubro 2011, e dialogar com as singularidades locais;

• Garantir a discussão periódica dos casos clínicos/situações mais complexas e relevantes para análise do processo de trabalho das equipes e organização do SAD;

• Acompanhar e apoiar a operacionalização dos projetos terapêuticos singulares – PTS (ver o capítulo 1 do Caderno de Atenção Domiciliar, volume 2) para garantia qualidade assistencial;

• Providenciar as escalas e controles de visitas que propiciem olhar sistêmico e integral a todos os pacientes em acompanhamento, dentro do atendimento multiprofissional;

• Induzir organização do SAD de modo que sejam realizados atendimentos das intercorrências e agravos dos pacientes em acompanhamento, quando necessário, a partir de protocolos e fluxos assistenciais estabelecidos pelos serviços;

• Garantir que ocorra o registro de todos os procedimentos executados e evolução do paciente no prontuário de atendimento domiciliar;

• Promover a interlocução com todos os serviços de saúde da rede assistencial, com garantia de resolução dos problemas e encaminhamentos quando necessários (UBS/SAMU/UPA/hospitais/ especialidades, entre outros);

• Instruir as equipes de AD na identificação de sinais de maus-tratos, negligência e violência contra o paciente e, intervir, sempre que necessário, inclusive com denúncia no Ministério Público/delegacia do idoso e outras;

• Propor e participar da elaboração dos manuais de rotinas e protocolos clínicos das atividades referentes à atenção domiciliar e garantir que sejam atualizados;

• Monitorar os indicadores para a avaliação do serviço de AD;

• Propor, planejar, promover e supervisionar as ações de capacitação, ensino e pesquisa na área de atenção domiciliar;

• Promover a análise dos dados da produção referentes à atenção domiciliar;

• Coordenar a execução das ações propostas nos planos anuais e plurianuais de saúde relacionados à AD;

• Garantir que o serviço esteja integrado com todas as linhas de cuidados, respeitando os protocolos, bem como a interlocução com todos os pontos de atenção das redes em saúde.

Alguns aspectos relacionados ao papel de coordenador do SAD devem ser observados, no sentido de garantir atuação que atinja objetivos organizacionais, mediante planejamento, coordenação direção e controle. Destacamos alguns aspectos a seguir a fim de subsidiar a atuação cotidiana do coordenador do SAD:

 

a. Estabelecer/pactuar os fluxos com os pontos de atenção da rede:

Este passo é fundamental para a organização dos fluxos assistenciais que se darão entre o SAD e os pontos de atenção da rede, a fim de promover o acesso a insumos, medicamentos e serviços necessários (rede de suporte diagnóstico, serviços de urgência e emergência – incluindo o SAMU, leitos de retaguarda, atenção básica, ambulatórios especializados, Centros de Referência em Assistência Social – CRAS, entre outros).

O processo de construção e pactuação de fluxos pode ser estabelecido de diversas formas e seu maior objetivo é a garantia da continuidade e a qualidade do cuidado. Para isso, faz-se necessário definir os estabelecimentos nos quais as equipes estarão sediadas e a população adscrita, dentro da lógica de territorialização e equipes de referência, para que as equipes propiciem a complementaridade da assistência e não sobreposição de ações.

Para facilitar essa tarefa, sugere-se:

Elaborar formulários específicos para a atenção domiciliar que possibilitem o trânsito do paciente com qualidade das informações e tenham por finalidade referência e contrarreferência nos encaminhamentos e solicitação de exames complementares;

• Ampliar a comunicação, promovendo conexão entre os pontos de atenção, seja por contato telefônico, e-mail e/ou fax – usando instrumentos específicos já estabelecidos e acordados previamente;

• Realizar periodicamente reunião presencial entre os profissionais que atuam nas equipes de AD e nos serviços demandantes, visando a qualificar o cuidado, principalmente por meio da discussão dos casos/situações de maior complexidade, considerando, inclusive, as dificuldades sociais apresentadas.

O coordenador do SAD, como o grande “maestro” desse processo, precisa ter a capacidade de estabelecer relação com os serviços que compõem a Rede de Atenção à Saúde, de modo a garantir ao paciente em AD o acesso aos insumos, medicamentos e serviços de que necessita e em tempo oportuno. Além disso, estar atento às mudanças necessárias nos fluxos estabelecidos e repactuações a partir das situações reais que vão aparecendo no cotidiano do trabalho.

 

15 Gestão do serviço de atenção domiciliar- SAD II:

b. Acolhimento/acesso ao usuário do SAD:

Uma das maiores prerrogativas do SUS é a garantia de acesso do paciente aos serviços, insumos e equipamentos de saúde necessários ao seu cuidado. Na atenção domiciliar, não deve ser diferente. Para isso, pode-se dispor de diversos tipos de protocolos, que representem as pactuações realizadas e, ao mesmo tempo, apoiem na realização de novas pactuações, de modo que o caminho do paciente na rede de atenção se dê de forma segura, na lógica da continuidade responsável do cuidado e com resolutividade.

Enfatizamos que a efetiva comunicação com os serviços de saúde da rede é essencial para o sucesso da atenção domiciliar, por isso a necessidade de que os protocolos e fluxos sejam previamente pactuados, incluindo a definição clara dos critérios de elegibilidade dos pacientes para a AD e sua classificação em uma das três modalidades – AD1, AD2 e AD3.

A solicitação que dispara a inclusão dos pacientes na atenção domiciliar (AD1, AD2 e AD3) pode ter por origem: hospitais (unidades de urgência e emergência; de internação; de terapia intensiva; intermediárias), UBS, unidades de pronto-atendimento, especialidades e referências (ambulatórios, consultórios), SAMU, requerimentos (ex. demandas judiciais), ou por iniciativa e necessidade do paciente, familiares e vizinhos. Essa solicitação deverá obedecer às rotinas e protocolos da AD.

Dessa forma, podem-se elencar duas formas de acessar o SAD:

• Indicação da AD pelos serviços que compõem a rede de atenção: por meio de fluxos e protocolos previamente pactuados, os serviços que compõem a rede de atenção (AB, serviços de urgência e emergência, hospitais, CAPS, entre outros) podem indicar a AD e “encaminhar” o paciente para o SAD por meio de instrumentos específicos.

Os instrumentos específicos devem conter informações básicas e indispensáveis à continuidade do cuidado ao paciente: dados de identificação, quadro clínico, descrição de todas as necessidades de insumos (equipamentos, sondagens, curativos, entre outros) e medicamentos a serem utilizados no domicilio, estado saúde/doença, exames realizados, intercorrências, identificação e contato do demandante, entre outras necessidades específicas de cada paciente (como as de ordem social).

Quando a alta do paciente estiver relacionada ao serviço hospitalar ou de urgência e emergência, deverá ocorrer sistematicamente o contato do SAD com o ponto de atenção demandante para que a alta esteja “casada” com a avaliação do SAD. Sobre esse tipo de acesso, devemos considerar as seguintes questões:

- Quando relacionado às portas de urgência e emergências (por exemplo, UPA), reduz hospitalizações e, ainda, o excesso de demanda nessas “portas”. É importante ressaltar a necessidade de agilidade do SAD para avaliação e admissão dos pacientes;

- O paciente e/ou a família sempre deverão ser bem informados e consultados a respeito da possibilidade de atenção domiciliar, como continuidade do cuidado ao paciente após a alta hospitalar ou a partir de um serviço de urgência e emergência. Quando há acordo entre paciente e/ ou família e profissionais de saúde, dentro do possível e dependendo das necessidades do usuário, a equipe do SAD fará visita prévia no domicílio (visita de ambiência), com a finalidade de verificar suas condições e a capacidade dos familiares em assumir os cuidados domiciliares, realizando explicações e orientações pertinentes;

- Quando a alta do paciente é adiada por algum motivo (piora do quadro clínico), o SAD deve ser comunicado para reagendar uma nova data de avaliação, não ocasionando visitas desnecessárias.

 

 

• Demanda espontânea: é possível que os próprios familiares acessem o SAD por meio do contato telefônico ou da procura direto na sede. Essa forma de acesso pode ser comum, mas deve ser reconhecida como uma “situação analisadora”, que indica, talvez, dificuldade no acesso do paciente a outros serviços de saúde (atenção básica, por exemplo) ou falhas na comunicação desses serviços com o SAD. Cabe ressaltar que as equipes de AD devem sistematicamente, por meio de levantamentos de dados estatísticos dos casos de demanda espontânea, provocar discussões com os serviços de saúde do território a fim de estabelecer (ou restabelecer) os fluxos assistenciais, pois se espera que esse tipo de acesso ocorra de forma ocasional. Considerando esses eventos como “situações analisadoras”, pode-se considerar o SAD como um “observatório do sistema”.

Quando a solicitação for do primeiro tipo, será encaminhada ao SAD, mesmo se houver contato telefônico ou pessoal, por meio de instrumento específico. A solicitação deve ser detalhada, contendo as condições de saúde e doença do paciente com histórico, prescrições, exames e intercorrências. O registro do pedido de inclusão em algum instrumento é importante e só será substituído quando a solicitação puder ser feita de forma eletrônica (prontuário eletrônico, por exemplo).

A equipe receberá o encaminhamento do paciente e agendará a entrevista pré-admissional e/ou visita por membro da equipe multiprofissional, prestando esclarecimentos sempre que necessário quanto aos critérios de inclusão e exclusão dos pacientes. Nos casos mais complexos, poderá ocorrer visita prévia ao paciente ainda em internação hospitalar, com a elaboração da alta programada.

Após entrevista e visita pré-admissional, o membro da equipe aplicará os critérios de inclusão e exclusão e em conjunto com a equipe, definindo se o paciente deverá admitido ou não.

Se o paciente não contemplar os critérios de admissão no SAD, deverá ser informada à família e ao serviço solicitante a justificativa da não admissão juntamente com encaminhamento pertinente a cada caso.

Caso haja a decisão de incluir a pessoa na AD, será agendada a primeira visita para avaliação do paciente e admissão no SAD. Essa primeira visita domiciliar preferencialmente deverá ser realizada pela EMAD completa, visando à avaliação conjunta para elaboração do plano terapêutico.

Além da assinatura do termo de consentimento livre esclarecido realizado pelo paciente ou familiar no momento da admissão no SAD, os profissionais da equipe devem informar cotidianamente sobre:

• Dias e horários de funcionamento e de visitas da equipe;

• Participação da família;

• Importância da presença de um cuidador;

• Equipe de referência, com todos os contatos telefônicos e endereços;

• Orientação para casos de urgência e acionamento do SAMU;

• Atendimento ao óbito que ocorrer no domicílio: a declaração de óbito deverá ser fornecida pelo médico da EMAD que estiver disponível na ocasião, após comunicação e constatação do óbito do paciente cadastrado e acompanhado pelo programa, durante o período de trabalho da equipe de atenção domiciliar, excetuando-se os casos suspeitos de morte violenta. No período noturno, fins de semana e feriados, a família deverá entrar em contato com a referência para o fornecimento do atestado, orientada pela equipe de AD.

Por fim, apesar da importância que têm os protocolos e fluxos pactuados, nada substitui o contato pessoal entre as equipes envolvidas, a discussão do caso e a elaboração de planos terapêuticos integrados, na admissão e alta do paciente da atenção domiciliar, sendo esta a melhor estratégia para a verdadeira garantia de acesso preconizada no SUS.

 

c. Pactuação de protocolos assistenciais (admissão, encaminhamentos, condutas clínicas, alta/desligamento e óbito):

Outro aspecto essencial, e que dá “materialidade” à construção dos fluxos, é a definição dos protocolos assistenciais e que devem estar atrelados à existência de princípios, diretrizes e parâmetros partilhados entre todos os pontos de atenção (incluindo a Central de Regulação e a Regulação do SAMU). Isso é fundamental para que as condutas sejam uniformizadas, além de propiciar avaliação do processo de funcionamento em rede e da eventual necessidade de realização de novas estratégias.

É necessário estarem definidos, explicitados e pactuados protocolos que contenham critérios de admissão, de classificação da complexidade do quadro e da programação do projeto terapêutico, assim como para solicitação de interconsulta com especialista, alta/desligamento do serviço e orientações de como proceder quando há óbito no domicílio.

Todos os serviços de saúde (unidades solicitantes) devem conhecer e realizar encaminhamento para o SAD, tendo acesso aos fluxos e instrumentos específicos para o referido encaminhamento, dentro de critérios discutidos e preestabelecidos dentro da rede de assistência.

Como estratégia de aprimoramento dessas relações, reuniões periódicas com as unidades solicitantes são necessárias para qualificar a assistência, efetivar/otimizar os protocolos e os fluxos de encaminhamentos, relacionados à AD. Eles devem ser estabelecidos dentro da lógica assistencial, estimulando a participação de todos os serviços, para que ocorra a garantia da transferência de cuidados, respeitando-se as linhas de atenção integral à saúde.

No esforço de se construir os protocolos, fluxos e pactuações, destaca-se um aspecto relevante: a possibilidade de a demanda ser maior que a capacidade do SAD de absorvê-la. Quando isso acontece, pode ser utilizada a gestão das listas de espera, tecnologia de gestão da clínica orientada a racionalizar o acesso a serviços que apresentam desequilíbrio entre a oferta e a demanda. Esse processo deve ser realizado de forma transparente e ordenada a partir da necessidade do usuário (considerando risco e complexidade de cada caso), sendo sustentado, na prática, por protocolos clínicos que priorizem os riscos.

 

16 Gestão Do Serviço De Atenção Domiciliar- SAD III:

Para que isso seja possível, todos os usuários que ingressam no SAD devem ter seu risco e vulnerabilidade avaliados, com o objetivo de melhor organizar o processo de trabalho da equipe.

Nessa organização, as equipes devem considerar como ação fundamental de apoio o matriciamento junto à atenção básica e as ações de busca ativa nos serviços de urgência e emergência e hospitais, buscando qualificar o atendimento realizado na baixa complexidade, consolidar o entendimento sobre os níveis de complexidade e promover atendimento em tempo hábil segundo as necessidades dos pacientes.

Além disso, deve-se manter atualizada listagem de telefones, e-mail e endereços dos serviços públicos e afins que interferem diretamente na assistência ao usuário, garantindo um mecanismo ágil de contato entre os serviços, relacionado à necessidade dos usuários.

Apesar de entender sua importância, os protocolos assistenciais devem ser utilizados como ferramenta que facilita a comunicação entre os pontos de atenção e auxilia o acesso do usuário às tecnologias (saberes, insumos, medicamentos e exames) de que necessita. Dessa forma, as equipes de AD – e as equipes dos demais pontos de atenção – devem utilizar também sua experiência, bom senso e capacidade de diálogo para que o protocolo não seja utilizado de forma “engessada”, dificultando o acesso ao invés de facilitá-lo.

 

d. Gerenciamento telefônico e computadorizado:

Por meio do gerenciamento telefônico e/ou computadorizado, podemos evoluir bastante na capacidade efetiva de melhorar o processo de trabalho, potencializando-o especialmente junto aos usuários mais frágeis e recorrentes às hospitalizações e serviços de urgência. Um membro da EMAD (gerenciador do cuidado) poderá utilizar o contato telefônico como mecanismo de monitoramento (dentro da especificidade de cada usuário em acompanhamento pelo serviço) de forma a aprimorar a segurança do plano terapêutico instaurado. A integração online com outras unidades da rede, via prontuário único informatizado, é um ideal a ser incorporado dentro das possibilidades de cada município. Atualmente, no Brasil, os serviços públicos de AD procuram adotar o monitoramento por meio de:

• Anotação em livro próprio e de controle diário pela equipe (responsável acordado entre a equipe e o coordenador do SAD) de todas as ligações e solicitações ocorridas na sede, com o registro em prontuário (com data/horário) – com os devidos encaminhamentos necessários;

• Leitura e encaminhamento de e-mails referenciados ao serviço diariamente, com a garantia de acesso e divulgação a todos os envolvidos – serviços, trabalhadores, colegiados de gestão, com as resoluções e ações desencadeantes pertinentes;

• Checagem diária e rotineira de todas as demandas oriundas de telefone, porta do serviço, fax e e-mails com os devidos encaminhamentos e verificação de execução das ações referentes a essas solicitações.

 

e. Garantia de espaços de gestão/educação permanente:

Para o fortalecimento do SUS e a qualificação das Redes de Atenção à Saúde, é fundamental que os gestores e trabalhadores contem com espaços coletivos que auxiliem na gestão do processo de trabalho e na reflexão sobre o fazer cotidiano (educação permanente).

Na atenção domiciliar, modalidade de atenção transversal na rede, esses espaços são fundamentais. Na medida em que o SAD precisa e deve fazer “ponte” com o conjunto dos pontos de atenção, envolvendo diversos serviços e trabalhadores na construção da integralidade, torna-se estratégico que existam, pelos menos, três tipos de espaços coletivos de gestão/educação permanente:

Reunião periódica de equipe: trata-se de uma reunião na qual participa o coordenador do SAD e as equipes de AD com o objetivo de planejar e avaliar o processo de trabalho a partir da análise de indicadores, da discussão de casos clínicos, elaboração de projetos terapêuticos e discussão sobre os conflitos/tensões cotidianos. O acúmulo produzido nesse espaço ajuda a identificar soluções e encaminhamentos para os problemas e desafios cotidianos, a adequar o processo de trabalho, a aprender com os erros e acertos e a construir grupalidade, por meio de disseminação dos saberes, troca de experiências, construção coletiva de projetos e protocolos assistenciais e capacitações. Cada equipe também poderá realizar sua própria reunião, definida a partir de suas próprias necessidades, desde que pactuada com o coordenador do SAD e com periodicidade definida previamente;

Discussão de casos/situações complexas com outros pontos de atenção: outro espaço estratégico é aquele que se destina ao diálogo entre as equipes do SAD e outras equipes da rede de atenção, com o objetivo de discutir situações específicas que dizem respeito ao processo de trabalho e gestão do cuidado de alguns usuários, sobretudo aqueles identificados como complexos;

Fórum de Atenção Domiciliar: sugerimos esse espaço como estratégico para implantação e qualificação do SAD nas localidades. Deve ser composto pelo conjunto dos serviços e gestores que compõem a Rede de Atenção à Saúde e complementam o cuidado em AD (por exemplo: AB, UPA, hospitais, regulação, SAMU, distritos sanitários etc.) e tem o objetivo de construir e gerir o modelo de atenção que balizará o relacionamento do SAD em rede.

A partir de um processo reflexivo sobre a análise de indicadores, apresentação de casos, estudo de casos controle, estudo de eventos-sentinela etc., constituídos a partir dos pacientes que transitam na rede, buscam-se definir atribuições e responsabilidades de cada ponto de atenção, pactuando encaminhamentos a partir do diagnóstico dos problemas.

Esse espaço pode ser considerado pela gestão do SAD como um local de discussão da rede e de educação permanente, no qual as pessoas e serviços envolvidos “enxergam” a rede como um todo e, visualizando seu papel nessa “engrenagem”, conseguem realizar autoanálise e aperfeiçoar seu processo de trabalho. Relacionado a esses encontros, sugere-se que, dentro das realidades de cada região, sejam agregados os diversos pontos de atenção da rede à saúde e também contempladas as relações regionais, estadual e federativa, podendo ser constituídos enquanto câmaras técnicas e/ou fóruns de discussões temáticas entre as equipes.

 

f. SAD como ferramenta da gestão/regulação:

O SAD apresenta-se com possibilidade de ser um grande “observatório do sistema”, com responsabilidade de informar e propor ações diante das necessidades apontadas, uma vez que participa e interage com os diversos serviços, e de todas as ações relacionadas ao cuidado do paciente em AD.

Destaca-se, nesse sentido, a potência dos SAD na otimização dos leitos hospitalares, por sua característica de ser uma modalidade de atenção substitutiva (abreviando internações hospitalares ou as evitando).

Para que isso se concretize, é fundamental a inclusão dos SAD nas centrais reguladoras como serviço demandante, bem como serviço que tem condição em absorver os encaminhamentos de pacientes dos serviços solicitantes – urgência e emergência/hospitais/especialidades/UBS, por meio dos fluxos estabelecidos pelas centrais e pactuados entre todos os serviços de saúde.

Outro fator de suma importância a ser considerado é a análise das informações produzidas pelas equipes de AD, na perspectiva de um observatório do sistema. Com o levantamento de informações como a quantidade de internações/reinternações hospitalares e domiciliares, a quantidade de medicamentos usados em âmbito domiciliar (VO, IM e EV) e os tratamentos de infecções causadas por bactérias multirresistentes poderão disparar processos de vigilância à saúde, relativos aos serviços encaminhadores, subsidiando as discussões de protocolo que garantam a adequação da efetividade nos tratamentos propostos.

Além disso, o SAD tem possibilidade de realizar levantamentos de eventos-sentinela, dentro de marcadores específicos e gerais, que podem ser relativos às demandas sociais ou agravos epidemiológicos. É seu papel também informar altas, óbitos, desligamentos e transferências e, com isso, analisar a efetividade de assistência e os vários parâmetros do perfil da população assistida.

 

g. Prontuário:

Os prontuários são peças fundamentais e obrigatórias para o registro de tudo que se refere ao paciente, devendo estar em consonância e respeitar as normas e legislação vigentes, inclusive no que se refere à guarda e manuseio (BRASIL, 2006; CFM, 2002).

O prontuário deverá ser preenchido em duas vias, uma para o domicílio (prontuário domiciliar) e outra que fica com a equipe (prontuário institucional), e deverá conter:

• Termo de consentimento assinado pelo paciente ou seu responsável;

• Folha de admissão com identificação, dados socioeconômicos, dados do cuidador, dados clínicos na admissão e na alta;

• Planos de cuidados/planos terapêuticos, elaborados em equipe. Conterão os diagnósticos principais e secundários, bem como os demais problemas detectados e a ação proposta para cada, incluindo a programação e o número de visitas previsto para cada profissional;

• Folhas para a evolução multiprofissional;

• Formulário de prescrição e checagem de prescrições e cuidados;

• Sumário de alta;

• As normas de funcionamento do programa, seu horário de funcionamento, telefones úteis e instruções de procedimento da família em caso de urgência.

 

17 Gestão Do Serviço De Atenção Domiciliar- SAD IV:

Mesmo utilizando as terminologias “institucional” e “domiciliar”, o prontuário deve ser único, sendo chamado de “prontuário único da atenção domiciliar”, pelo fato de que qualquer equipe/profissional (na UPA, por exemplo) que tenha contato com o paciente em AD deve usar o prontuário e registrar a avaliação e as condutas.

Importante ressaltar que, caso o paciente possua equipe de atenção básica de referência, esta deve utilizar o mesmo prontuário domiciliar.

 

h. Transporte/logística/infraestrutura:

A logística de transporte na AD deve disponibilizar viaturas para transportar os funcionários e materiais para o uso no domicílio (exs.: materiais para curativo, coleta, instrumentais cirúrgicos de pequeno porte, materiais e medicamentos necessários aos atendimentos). O transporte é feito da sede do serviço para o domicílio do paciente e outras instituições, devendo estar disponível em todo o período de atendimento e funcionamento do serviço, bem como nos plantões de fins de semana e feriados. Importante ressaltar que deverá ser realizada discussão, dentro das realidades e fluxos preestabelecidos no município, relacionada ao acondicionamento e transporte dos resíduos sólidos produzidos no domicílio, com a garantia de controle dentro do preconizado por meio da Vigilância Sanitária.

O transporte de pacientes, quando necessário nas urgências, deve ocorrer por meio do SAMU ou transporte de urgência similar. Relacionado aos exames eletivos (que não podem ser executados no domicílio) e para avaliação de especialidades, o transporte deve ocorrer por meio de viaturas agendadas previamente (transporte sanitário). Em algumas experiências municipais, os pacientes são transportados pelos veículos da própria EMAD, quando não relacionados à remoção de urgência e desde que o quadro clínico permita transporte em veículo não adaptado.

O mecanismo de logística deve considerar o acesso fácil para os materiais de uso hospitalar, banco de sangue e entrega de exames laboratoriais. Ressaltamos que a capacidade e a resolutividade das equipes serão ampliadas se elas funcionarem dentro da lógica de regionalização de saúde.

A infraestrutura relacionada à sede, como sugestão, deve conter sala de reuniões, sala de materiais, almoxarifado, farmácia, expurgo, sala para coordenação, sala administrativa, sanitários M e F, cozinha, sala para preparar os materiais e estacionamento para os veículos, telefones e computadores, sendo que os espaços podem ser disponibilizados e compartilhados pelas instituições onde as equipes estão sediadas (BRASIL, 2006).

O mecanismo de comunicação precisa ser ágil e adequado às necessidades de contato contínuo entre a sede/ profissionais e os serviços de saúde (rádio, celulares institucionais para funcionamento 12h/dia, inclusive fim de semana e feriado). É importante garantir e orientar como deverá ocorrer o contato dos usuários com as suas EMAD e EMAP.

Quanto ao sistema de informação, deverá estar adequada a coleta de dados, controle dos atendimentos e levantamentos epidemiológicos, em conformidade com o sistema indicado pela Coordenação Nacional de Atenção Domiciliar, do Ministério da Saúde.

 

i. Planejamento para recursos materiais/insumos e medicamentos:

A modalidade de atenção domiciliar deve incluir procedimentos de profissionais de saúde e fornecimento de material médico-hospitalar, medicamentos, insumos e outros, necessários aos cuidados integrais do paciente em domicílio. Assim, para correta realização do trabalho, faz-se necessária a composição de uma lista de materiais e medicamentos que devem constar na unidade, nas visitas domiciliares e durante a realização de alguns procedimentos.

Vários arranjos são possíveis nesse processo. Alguns municípios garantem os insumos por meio de licitações realizadas para todo o município, incluindo as necessidades do SAD; outros constroem fluxo com os hospitais (próprios ou conveniados), UBS/UPA/outros para o fornecimento de insumos. O mesmo arranjo vale para os medicamentos e equipamentos.

No que diz respeito aos equipamentos, como CPAP/BIPAP e concentrador de O2 , algumas experiências municipais realizam contratação de empresas especializadas, por meio de licitação, que se responsabilizam pela instalação e manutenção do equipamento, pelo suprimento do O2 (no caso da utilização de cilindros) e substituição em caso de mau funcionamento.

Vale ressaltar que os equipamentos, medicamentos e materiais devem estar regularizados junto à Anvisa/MS, possuir sistema de controle de rastreabilidade e o transporte ser efetuado conforme orientação do fabricante. Os equipamentos devem ser calibrados periodicamente, com garantia de manutenção preventiva e corretiva e substituição dos que apresentarem problemas de operação.

Quanto à instalação dos equipamentos em domicílio, observar as seguintes condutas:

• Verificar condições de instalação;

• Realizar testes de funcionamento;

• Orientar paciente, familiares e cuidadores no manuseio dos equipamentos e riscos associados.

Todos os insumos, equipamentos e medicamentos necessários aos tratamentos dos pacientes em acompanhamento pelo SAD serão disponibilizados pelas equipes dentro do que está padronizado por meio das SMS, nas quantidades e frequências estabelecidas pelos protocolos assistenciais locais. Dentro do indispensável para o atendimento adequado, tanto no que se refere ao medicamentoso como aos procedimentos a serem realizados no domicílio, diante da necessidade e agravos aos quais os pacientes em AD estão suscetíveis, e aos processos que a equipe deve realizar para que o tratamento ocorra de forma resolutiva e com a máxima qualidade.

Por fim, é fundamental que o SAD determine a implantação e qualificação do serviço e constante aperfeiçoamento desse processo, por meio dos fluxos administrativos para a garantia dos insumos/medicamentos/ procedimentos, o que inclui o cálculo do custo médio por paciente/mês e a previsão desse custo no planejamento orçamentário da secretaria de saúde.

 

j. O Registro Ambulatorial das Ações em Saúde em Atenção Domiciliar (RAAS-AD):

O Registro Ambulatorial das Ações em Saúde em Atenção Domiciliar (RAAS-AD) deve ser um instrumento norteador para a gestão do SAD na medida em que dispõe de um conjunto de informações que refletem diretamente na prática das equipes, aponta fragilidades e potencialidades da rede e cuidado em AD e revela questões indispensáveis para o planejamento de ações à luz das necessidades do usuário.

O Registro das Ações Ambulatoriais de Saúde foi instituído pela Portaria nº 276, de 30 de março de 2012, com o objetivo de incluir as necessidades relacionadas ao monitoramento das ações e serviços de saúde conformados em Redes de Atenção à Saúde (BRASIL, 2012).

Este será um dos instrumentos para monitoramento e avaliação do SAD. Dessa forma, as equipes deverão organizar seu trabalho, junto à coordenação do SAD, no sentido de preencherem adequadamente os “campos” do formulário RAAS-AD*, conforme orientações da CGAD/DAB/SAS/MS e CGSI/DRAC/SAS/MS nos Manuais Instrutivos do RAAS-AD e Monitoramento e Avaliação do Programa Melhor em Casa.

Além do preenchimento adequado do RAAS-AD, as equipes deverão instituí-lo como ferramenta para o “olhar” contínuo da prática. Poderão, assim, ver meios, resultados e fins. Essa construção deverá contar com a parceria gestor–equipes de saúde.

 

Para saber mais:

- Manual Instrutivo de Monitoramento e Avaliação do Programa Melhor em Casa (BRASIL, 2011);

- Manual de Operações do Sistema RAAS-AD (BRASIL, 2009).

 

18 Perfil de elegibilidade do paciente para atenção domiciliar I:

Ao abordar um usuário do SUS, em qualquer momento da atenção, o primeiro questionamento que o profissional deve fazer é se o atendimento prestado pode ser resolutivo naquela esfera de assistência e se consegue responder à demanda de forma integral. Não raro, existem pacientes que estão em serviços de urgência/emergência ou em hospitais e que teriam sua condição perfeitamente cuidada na atenção básica ou na atenção especializada ambulatorial. Dessa forma, deve-se priorizar o acesso aos serviços que garantirão o cuidado adequado dentro das necessidades do usuário, com existência da articulação entre os pontos de atenção da rede de saúde.

A possibilidade de os serviços de atenção básica, hospitalares e de urgência/emergência indicarem a inserção de um paciente num Serviço de Atenção Domiciliar – SAD (EMAD/EMAP) está envolvida em um triplo desafio: primeiro, o próprio entendimento de que alguns pacientes podem ser cuidados com qualidade e resolutividade no domicílio; segundo, conhecer os critérios que devem ser observados para que a atenção domiciliar (AD) seja indicada, isto é, identificar quais pacientes se beneficiariam de cuidados domiciliares em detrimento de outras modalidades de cuidado; e terceiro, a definição da modalidade de AD na qual o paciente se insere.

Neste capítulo do Caderno de Atenção Domiciliar, serão abordadas questões com o objetivo de apoiar os serviços e equipes que compõem a rede de atenção em lidar com esses desafios.

 

Identificando o Usuário:

Como a indicação da atenção domiciliar perpassa toda a rede, cada serviço deverá estar apto a identificar o usuário elegível para a AD. Assim, as estratégias de captação acontecem de acordo com os serviços que podem ser “porta de entrada” para a AD, conforme sistematizado no esquema abaixo:

 

 

A indicação da AD e a consequente solicitação de inclusão num SAD (AD2 e AD3) ou na AB (AD1) têm por origem: serviços de urgência e emergência (UPA, SPA, outros), hospitais (unidades de internação, unidades de terapia intensiva, unidades intermediárias), UBS, ambulatórios de especialidades, requerimentos (ex. demandas judiciais), ou por iniciativa e necessidade do paciente, por familiares e vizinhos. Essa solicitação deverá obedecer às rotinas e protocolos da AD.

Dessa forma, podem-se elencar três formas de acessar o SAD:

 

a) Indicação da AD pelos serviços que compõem a rede de atenção:

Por meio de fluxos e protocolos previamente pactuados, os serviços que compõem a rede de atenção podem indicar a AD e “encaminhar” o paciente para o SAD, que pode ser realizado a partir de instrumentos padronizados.

Estes devem conter informações básicas e indispensáveis à continuidade do cuidado ao paciente: dados de identificação, quadro clínico, descrição de todas as necessidades de insumos (equipamentos, sondagens, curativos, entre outros) e medicamentos a serem utilizados no domicilio, estado saúde/doença, exames realizados, intercorrências, identificação e contato do demandante, entre outras necessidades diante da especificidade de cada paciente (como as de ordem social).

Esse tipo de acesso está relacionado, em grande medida, à alta hospitalar ou encaminhamento para o SAD a partir dos serviços de urgência/emergência. Dessa forma, deverá ocorrer sistematicamente o contato do SAD com o ponto de atenção demandante para que a alta do paciente esteja atrelada à avaliação do SAD. Nesses casos, considera-se que a alta é programada e, portanto, devemos considerar as seguintes questões:

- Quando relacionado às portas de urgência/emergência (UPA, por exemplo), reduz hospitalizações, assim como a superlotação dessas “portas” com pacientes aguardando internação hospitalar, sendo importante ressaltar a necessidade de agilidade do SAD para avaliação e admissão deles;

- A família sempre deverá ser bem informada e consultada a respeito da possibilidade de atenção domiciliar, como continuidade ao tratamento do paciente após a alta hospitalar ou a partir de um serviço de urgência/emergência. Se de acordo, dentro do possível e dependendo das necessidades do usuário, a equipe do SAD fará visita prévia no domicílio (visita de ambiência), com a finalidade de verificar suas condições e a capacidade dos familiares em assumir os cuidados domiciliares, realizando orientações pertinentes;

- Quando a alta do paciente é adiada por algum motivo (piora do quadro clínico), o SAD deve ser comunicado para reagendar uma nova data de avaliação, não ocasionando visitas desnecessárias.

Observação: instituições de acolhimento institucional ou de longa permanência para idosos – esta pode ser o “serviço demandante”; trata-se de uma situação especial que deve ser avaliada, alertando-se para a possibilidade de alternativas de atenção domiciliar que não seja no domicílio tradicional.

 

b) Demanda espontânea:

É possível que os próprios familiares acessem o SAD por meio do contato telefônico ou da procura direto na sede. Essa forma de acesso pode ser comum, mas deve ser reconhecida como uma “situação analisadora”, que indica, talvez, dificuldade no acesso do paciente a outros serviços de saúde (atenção básica, por exemplo) ou falhas na comunicação desses serviços com o SAD.

Cabe ressaltar que as equipes de AD devem sistematicamente, por meio de levantamentos de dados estatísticos, diante dos casos de demanda espontânea, provocar discussões com os serviços de saúde do território a fim de estabelecer (ou restabelecer) os fluxos assistenciais, pois se espera que esse tipo de acesso ocorra de forma ocasional. Considerando esses eventos como “situações analisadoras”, pode-se considerar o SAD como um “observatório do sistema”.

 

Busca ativa:

Além dessas duas formas de acesso, o paciente pode ser inserido em AD por meio da busca ativa. As equipes de AD devem organizar seu processo de trabalho para realizar visitas, pactuadas com as gerências e equipes de saúde desses serviços, com o objetivo de reconhecer os pacientes que poderiam ter seu cuidado realizado no domicílio.

A busca ativa se configura num processo de educação permanente no qual os sucessivos contatos entre o SAD e os profissionais dos serviços potencialmente “porta de entrada” da AD possibilitam a divulgação e pactuação dos protocolos, além de sua reformulação, auxiliando que a busca ativa se torne cada vez menos necessária.

Quando a solicitação for do primeiro tipo, será encaminhada ao SAD, mesmo se houver contato telefônico ou pessoal, por meio de instrumento padronizado. A solicitação deve ser detalhada, contendo as condições de saúde e doença do paciente com histórico, prescrições, exames e intercorrências. O registro do pedido de inclusão em algum instrumento é importante e só será substituído quando a solicitação puder ser feita de forma eletrônica (prontuário eletrônico, por exemplo).

A equipe receberá o encaminhamento do paciente e agendará a entrevista pré-admissional, prestando esclarecimentos sempre que necessário quanto aos critérios de inclusão e exclusão dos pacientes. Nos casos mais complexos, poderá ocorrer visita prévia ao paciente ainda em internação hospitalar, com a elaboração da alta programada.

Após entrevista e visita pré-admissional, o membro da equipe aplicará os critérios de inclusão e exclusão e em conjunto com a equipe, definindo se o paciente será admitido ou não.

Se o paciente não contemplar os critérios de admissão no SAD, deverá ser informada à família e ao serviço solicitante a justificativa da não admissão e juntamente com encaminhamento pertinente a cada caso.

Caso haja a decisão de incluir a pessoa na AD, será agendada a primeira visita para avaliação do paciente e admissão no SAD. Essa primeira visita domiciliar preferencialmente deverá ser realizada pela EMAD completa, visando à avaliação conjunta para elaboração do plano terapêutico.

Além da assinatura do termo de consentimento livre esclarecido realizado pelo paciente ou pelo familiar no momento da admissão na AD, a equipe deve informar ao paciente/família/cuidador, cotidianamente, sobre:

• Dias e horários de funcionamento e de visitas da equipe;

• Participação da família;

• Importância da presença de um cuidador;

• Equipe de referência, com todos os contatos telefônicos e endereços;

• Orientação para casos de urgência e acionamento do SAMU;

• Atendimento ao óbito que ocorrer no domicílio: a declaração de óbito deverá ser fornecida pelo médico da EMAD ou da equipe de atenção básica que estiver disponível na ocasião, após comunicação e constatação do óbito do paciente cadastrado e acompanhado, excetuando-se os casos suspeitos de morte violenta.

 

19 Perfil de elegibilidade do paciente para atenção domiciliar II:

Em todas as condições, é essencial a articulação estreita entre os pontos de atenção. Essa articulação é mediada por várias instâncias e mecanismos, como regulação estruturada, estabelecimento de protocolos clínicos e de acesso, que ajudem a definir a indicação da AD e a modalidade na qual o paciente estará inserido, e instrumentos que facilitem a comunicação entre as equipes e os serviços.

O processo de construção e pactuação de fluxos pode ser estabelecido de diversas formas e seu maior enfoque é garantir a continuidade do cuidado e a qualidade da assistência prestada. Alguns caminhos e fluxos que podem ser desenhados, de acordo com as condições específicas:

• A equipe de atenção básica pode identificar, por meio das visitas domiciliares, a necessidade de acompanhamento no domicílio para um idoso acamado em decorrência de sequela de AVC, com quadro clínico controlado e compensado. Esse cuidado será prestado pela própria equipe, na modalidade AD1;

• Pacientes já acompanhados em seus lares pelas equipes de atenção básica que necessitem cuidados de maior intensidade e frequência, não passíveis de serem efetuados pela equipe na modalidade AD1. Essa equipe pode acionar a EMAD do seu território de abrangência para avaliação e discussão do caso e, se necessário, haver migração para as modalidades AD2 ou AD3 e início do cuidado por uma EMAD;

• O cuidado no domicilio pode ser demandado pela família do paciente, que recebeu alta hospitalar e tem indicação de concluir/continuar o plano de cuidados em casa, inserido na modalidade AD1, sob os cuidados da equipe de atenção básica do seu território. Esta é uma situação comum, mas o ideal seria que a equipe do hospital fizesse contato com a equipe de atenção básica e discutisse o quadro e a conduta sugerida, garantindo retorno seguro para o domicílio;

• Um agente comunitário de saúde em visita domiciliar pode identificar um recém-nascido com baixo peso, que necessite de um acompanhamento multiprofissional no domicilio, sinalizando essa demanda à equipe de atenção básica, que consequentemente acionará os cuidados da EMAD do território, se necessário, ocorrendo o partilhamento do cuidado;

• Outra forma seria um politraumatizado que dá entrada numa UPA, mas que tem condições de ter os cuidados necessários realizados no domicílio, podendo ser inserido na modalidade AD2 ou AD3 e passar a ser cuidado por uma EMAD com apoio de uma EMAP, se necessário. Esse mesmo paciente, uma vez com quadro clínico estável, poderá ter a continuação do seu cuidado realizado pela atenção básica, migrando assim para a modalidade AD1;

• Ainda pode existir a situação de um serviço de referência (ex.: de oncologia) encaminhar o paciente para o Serviço de Atenção Domiciliar a fim de assegurar a continuidade dos cuidados paliativos no ambiente domiciliar;

• Desospitalização responsável de usuário com estabilidade clínica que necessita de acompanhamento contínuo, indicado pela equipe hospitalar e encaminhado diretamente ao Serviço de Atenção Domiciliar – SAD (EMAD e EMAP), na modalidade AD2 ou AD3.

Assim, no processo de trabalho das equipes de atenção domiciliar, devem existir ações que contemplem estratégias de captação, como comunicação com os serviços de saúde, busca ativa e, quando couber, avaliação dos pacientes nas unidades em que estes se encontram (unidade de pronto-atendimento e hospital), identificando os pacientes elegíveis para a AD.

A possibilidade de migração entre as modalidades de atenção domiciliar é extremamente importante na redução das taxas de reinternação hospitalar e na procura às urgências, o que impacta diretamente na otimização dos fluxos na rede, além da resolutividade do cuidado.

 

20 Critérios e Condições de Inclusão: Elegibilidade na Atenção Domiciliar I:

Critérios e condições de elegibilidade são um conjunto de elementos e informações que permitem avaliar o enquadramento do paciente na atenção domiciliar.

A organização do atendimento domiciliar se dá em três modalidades (AD1, AD2 e AD3), pautadas de acordo com grau de complexidade e frequência das visitas domiciliares necessária para o cuidado a ser prestado. Dessa forma, os critérios de elegibilidade para a AD se confundem com os critérios que definem a inclusão em cada uma das modalidades.

Podemos dividir os critérios de elegibilidades em clínicos e administrativos:

Os critérios clínicos dizem respeito à situação do paciente, aos procedimentos necessários ao cuidado e à frequência de visitas de que necessita. Os critérios administrativos se referem aos quesitos administrativos/ operacionais/legais necessários para que o cuidado em AD seja realizado. Destacam-se os seguintes:

• Residência no território de cobertura da EMAD, nas modalidades AD2 e AD3, e da equipe de atenção básica, na modalidade AD1. Esse critério pode ser relativizado em situações limítrofes (fronteiriças);

• Consentimento formal do paciente ou de familiar/cuidador por meio da assinatura do termo de consentimento informado;

• Responsável que exerça a função de cuidador, quando o usuário encontra-se com dependência funcional; Outros não descritos na Portaria nº 2.527:

• Concordância e encaminhamento do médico assistente, seja na atenção básica, serviço de urgência e emergência ou hospital, por meio de protocolo ou instrumento de contrarreferência, com relatório minucioso, contendo dados relevantes para avaliação do quadro clínico do usuário;

• Realização de visita pré-admissional deverá ocorrer sempre que possível, com as adequações necessárias em curso do atendimento e dentro da agilidade que o caso exige;

• Ambiência domiciliar minimamente adequada aos cuidados domiciliares, incluindo necessidade de rede elétrica e espaço físico adequados ao uso seguro dos equipamentos, quando necessários;

A Anvisa (2006) estabelece como critérios de inclusão para a atenção domiciliar, e que se enquadram na categoria de critérios administrativos, os seguintes quesitos:

• Suprimento de água potável;

• Fornecimento de energia elétrica;

• Meio de comunicação de fácil acesso;

• Facilidade de acesso para veículos e ambiente com janela, específico para o paciente, com dimensões mínimas para um leito e equipamentos.

Todas as possibilidades devem ser consideradas em relação às necessidades da população atendida, cada caso deverá ser contemplado de forma individualizada e inclusiva. Ressalta-se que esses critérios devem ser avaliados caso a caso, reconhecendo-se as singularidades do paciente e suas necessidades, além da capacidade e condições do SAD em atendê-las.

Existem situações especiais que requerem avaliação caso a caso e definição conjunta da equipe quanto à inclusão:

• Alto grau de dificuldade no acesso ao local de atendimento ou de insegurança para a equipe;

• Ausência de condições ambientais e de higiene necessárias para o cuidado/tratamento;

• Quando o paciente está em acompanhamento na modalidade AD1, não há diagnóstico prévio fechado, mas estado clínico que indique a atenção domiciliar na modalidade AD2 ou AD3, a EMAD poderá admitir até que haja estabilização suficiente para devolver o paciente aos cuidados da AD1.

Observação: casos não relacionados acima serão discutidos e avaliados pela equipe.

Apesar da importância dos protocolos e documentos que disciplinam os critérios de elegibilidade para a AD, é importante que as equipes os submetam, de forma crítica, à realidade concreta, a partir da experiência acumulada na prática cotidiana.

O quadro abaixo sintetiza os principais critérios para a identificação das modalidades de atenção domiciliar:

 

 

Critérios de Não Inclusão e/ou Desligamento da Atenção Domiciliar:

• Mudança de área de abrangência, devendo ser transferido para a equipe responsável pela área do novo domicílio;

• Impossibilidade da permanência do cuidador no domicílio;

• Não aceitação do acompanhamento;

• Recuperação das condições de deslocamento até a unidade de saúde;

• Piora clínica que justifique internação hospitalar;

• Cura;

 

21 Critérios e Condições de Inclusão: Elegibilidade na Atenção Domiciliar II:

• Óbito.

Para desligamento, é necessário haver ampla discussão do caso com toda a equipe multidisciplinar.

Importante destacar que nem todos os pacientes necessitam de cuidador, apesar de necessitarem de AD. Um exemplo seria um paciente cadeirante que mora só e tem autonomia para as suas atividades, necessitando de ajuda esporádica dos vizinhos. Mesmo não tendo cuidador, poderia ser acompanhado pela equipe no domicílio por ser difícil seu deslocamento ate a UBS.

 

Critérios de Alta/Saída da Atenção Domiciliar:

Segundo a Anvisa (2006), a alta da atenção domiciliar é o “ato que determina o encerramento da prestação de serviços de atenção domiciliar em função de: internação hospitalar, alcance da estabilidade clínica, cura, a pedido do paciente e/ou responsável, óbito”.

Para a alta do Serviço de Atenção Domiciliar, é necessária a avaliação clínica e discussão do caso entre a equipe, observando os critérios a seguir:

• Melhora das condições clínicas e/ou estabilidade clínica, com encaminhamento para outro ponto de atenção à saúde como a atenção básica;

• Agravo do quadro que justifique internação hospitalar;

• Mudança da área de abrangência;

• Piora de condições domiciliares mínimas que comprometa resolutividade e/ou segurança na atenção domiciliar, em casos específicos;

• Inexistência de um cuidador, quando este for fundamental para manter o paciente em cuidados domiciliares;

• Solicitação de desligamento a pedido do paciente e/ou familiar;

• Não cumprimento das combinações construídas no plano de cuidados, após tentativas de negociação/ repactuação entre equipe/família/cuidador/usuário com o objetivo de reconstruir vínculo;

• Óbito.

É importante, na discussão sobre os critérios de alta da AD, conceituar o termo “alta para AD1”, incluído no sistema de informações do Programa Melhor em Casa (Registro de Ações Ambulatoriais de Saúde da Atenção Domiciliar – RAAS-AD) como possibilidade de destino do paciente após deixar de ser cuidado pelo SAD (AD2 e AD3).

A terminologia “alta para AD1” foi proposta reconhecendo e enfatizando a possibilidade – e necessidade – de que um paciente em AD seja encaminhado para a AB, de forma articulada, com o objetivo de que o cuidado no domicílio seja continuado pelas equipes de atenção básica. Isto é, um paciente que está sendo acompanhado por uma EMAD (SAD), inserido na modalidade AD2 ou AD3, pode ter sua condição clínica melhorada e, portanto, passível de ser acompanhada por uma equipe de atenção básica na atenção domiciliar modalidade AD1.

Esse conceito é coerente com a definição da RDC n° 11, de 2006 (ANVISA, 2006), que estabelece o “alcance da estabilidade clínica” como critério de alta. Assim, o paciente que estava sendo acompanhado por um SAD (EMAD), mas que ainda necessita de acompanhamento no domicílio, deve ser encaminhado para a atenção básica (AD1).

Por fim, é importante que as equipes que a Rede de Atenção à Saúde domine os critérios de elegibilidade para a AD, bem como os critérios que caracterizam os pacientes de acordo com as modalidades AD1, AD2 e AD3. A partir desses critérios, de protocolos de serviços de atenção domiciliar e da prática acumulada pelas equipes, pode-se traçar um perfil dos pacientes elegíveis para a AD com o objetivo de auxiliar o conjunto das equipes e serviços na sua identificação. Isso é fundamental para potencializar a articulação do SAD em rede, no aumento da resolutividade e na identificação/indicação do paciente elegível para a AD.

A seguir, alguns perfis prevalentes na AD:

• Pacientes com processos crônicos reagudizados (cardiopatias, síndromes de imunodeficiência adquirida, hepatopatias crônicas, neoplasia, doença pulmonar obstrutiva crônica, demência avançada, doenças terminais);

• Pacientes em processo pós-cirúrgico imediato e tardio (cirurgias de pequeno, médio e grande porte, pós-cirurgia tardia com complicações, pós-operatório de ortopedia e traumatologia);

• Pacientes em tratamento de grandes úlceras;

• Pacientes em situações agudas (pneumonias, pielonefrites, doenças vasculares e neurológicas);

• Pacientes em nutrição parenteral, ventilação mecânica não invasiva e antibioticoterapia domiciliar;

• Pacientes em cuidados paliativos.

 

22 O papel dos cuidadores na atenção domiciliar:

O processo do cuidar em AD está interligado diretamente aos aspectos referentes à estrutura familiar, à infraestrutura do domicílio e à estrutura oferecida pelos serviços para essa assistência. A AD não é só uma continuidade do procedimento da atenção hospitalar no amplo aspecto da abrangência da saúde humana. O ser humano se constitui quando tem em si a autonomia e, com isso, possa exercer a liberdade de decidir ou executar.

O significado antropológico dessa condição comporta consideração sobre a vulnerabilidade, contida dialeticamente na existência humana como a outra página da autonomia (ALMEIDA, 2010). A atenção requerida não é somente sobre a vulneração dessa autonomia, como é mister num ambiente hospitalar. Comporta também a necessidade de um olhar sobre situações resultantes disso, na suscetibilidade à que se expõe pela característica intrínseca ou extrínseca da sua vida, bem como também a condição de fragilidade que passa existir. Ensejam isso em domicílio, envolvendo, portanto, o processo de viver, o próprio ambiente, a dinâmica dos atores, as condições socioculturais e econômicas (CERVENY, 2004).

Na promoção da autonomia, a atenção deve ser transversal, multiprofissional e interinstitucional. Dessa maneira, a garantia da validação e sustentabilidade da dignidade existencial humana sobrepõe o modo de sobrevida biológica, a atitude e a atenção humana precedendo a competência e habilidade técnica, mas não as excluindo (BOFF, 2002). Para a efetividade do processo, é fundamental o desenvolvimento de estratégias operacionais e educacionais, políticas, socioculturais e de gestão em todos os níveis de atenção à saúde para que concretizem de maneira articulada e compartilhada, com adição de novos conhecimentos, valores e responsabilidade no seu conteúdo (AMORIN; PERILLO, 2008).

A autonomia humana, definida como um dos princípios da bioética humana, proposta na Declaração de Helsinque (1997 apud ALMEIDA, 2010) e redimensionada na obra de Beauchamps e Childress (2001 apud ALMEIDA, 2010), concretiza-se na existência humana com o respeito à sua dignidade, irrestrita aos preceitos morais, crenças religiosas, ideológicas ou políticas, condições socioculturais ou raciais, e a atenção necessária quando da sua vulneração, como sendo beneficência. A beneficência como paradigma da atenção sofreu inúmeras influências e a mais preponderante foi a preceituação da fé cristã, como caridade humana, tanto no acolhimento como no tratamento, constituindo-se ordens e instituições para esses fins (WANSSA, 2011).

As equipes devem respeitar valores culturais e religiosos dos indivíduos e das famílias sob os seus cuidados exacerbando a humanidade (vulnerabilidade/impotência/mortalidade/solidariedade), uma vez que se dedicam profundamente ao cuidado, defrontando-se de maneira intensa com o sofrimento. O conforto oferecido ao usuário e às famílias é o que faz a diferença (FEUERWERKER; MERHY, 2008).

Diversos trabalhos na literatura indicam que os cuidadores precisam de maior suporte das equipes, em todos os sentidos. Assim, os profissionais que atuam na AD, sejam eles nas equipes de atenção básica ou nas equipes de atenção domiciliar, devem oferecer suporte à família e ao cuidador, conhecer o domicílio e a família, os recursos disponíveis da família e da comunidade, tendo em vista que não permanecem no domicílio em tempo integral e que muitas dessas pessoas acabam assumindo o papel de cuidador de maneira repentina e sem preparo para exercê-lo (SANTOS, 2003; RESTA; BUDÓ, 2004; SILVEIRA; CALDAS; CARNEIRO, 2006; RIBEIRÃO PRETO, 2007).

Conhecer as necessidades das famílias configura-se como um desafio a ser alcançado pelos profissionais de saúde, uma vez que o perfil epidemiológico e demográfico brasileiro vem sofrendo grandes alterações, sendo visualizado, por exemplo, por meio do envelhecimento da população, que traz grandes mudanças no processo de cuidar pelos profissionais e pelos diversos setores em geral. Analisar também as diferenças trata-se de uma ação importante, considerando questões como a pobreza, onde há isolamento, baixos níveis educacionais, moradias precárias, limitações de transporte, distância dos recursos sociais, entre outros.

Um pressuposto para a realização da AD é a presença do cuidador, definido como: pessoa, com ou sem vínculo familiar, capacitada para auxiliar o usuário em suas necessidades e atividades da vida cotidiana (BRASIL, 2011). De tal modo, a figura do cuidador como sujeito do processo de cuidar e a participação ativa da família e dos profissionais envolvidos são fundamentais na AD.

O cuidador é a pessoa que, no espaço privado doméstico, realiza ou ajuda a pessoa com limitação a realizar suas atividades básicas e instrumentais de vida diária, com o objetivo da preservação de sua autonomia e de sua independência. Atividades estas que vão desde a higiene pessoal até a administração financeira da família. (MAZZA; LEFEVRE, 2005; MOREIRA; CALDAS, 2007). Ele pode ser membro ou não da família, que, com ou sem remuneração, cuida da pessoa dependente (BRASIL, 2007), sendo então definido como cuidador informal ou formal (BRASIL, 1999). O cuidador formal é o profissional preparado em uma instituição de ensino para prestar cuidados no domicílio, segundo as necessidades específicas do usuário; o cuidador informal é um membro da família, ou da comunidade, que presta qualquer tipo de cuidado às pessoas dependentes, de acordo com as necessidades específicas. Entre os cuidadores formais e informais, existem aqueles que desempenham um papel principal e outros que desempenham um papel secundário no auxílio. O cuidador principal assume total ou maior parte da responsabilidade de cuidar e é ele quem realiza a maioria das atividades. Os secundários são aqueles familiares, amigos, vizinhos, voluntários ou profissionais que complementam o auxílio, geralmente exercendo menor apoio (SOUSA; FIGUEIREDO; CERQUEIRA, 2006).

 

23 Qualificações e atividades do cuidador:

A tarefa de cuidar é complexa, permeada por sentimentos diversos e contraditórios e muitas vezes dada a indivíduos que não se encontram preparados para tal ação. Normalmente, essa responsabilidade é transferida como uma ação a mais para a família, que, em seu cotidiano, é obrigada a acumular mais uma função entre as que realiza.

O cuidado com o núcleo familiar deve fazer parte do processo de trabalho das equipes, porém fortalecer a rede de apoio formal ou informal, nesse contexto, torna-se fundamental, tendo em vista a necessidade de compartilhar medos e dificuldades dos familiares e cuidadores e envolver outras formas de apoio existentes na comunidade em que residem. A qualificação dos cuidadores deve voltar-se para desenvolver e aprimorar habilidades para realizar funções específicas quanto aos cuidados diários dos pacientes; e para estimular e conduzir o cuidador no desenvolvimento de várias funções, além do cuidado ao paciente em AD. Promovendo, para isso, ações de promoção de autonomia e empoderamento, ensinando, por exemplo, a fazer somente pela pessoa as atividades que ela não consiga fazer sozinha ou ressaltando que não fazem parte da rotina do cuidador as técnicas e procedimentos identificados com profissões legalmente estabelecidas, particularmente, na área de enfermagem (BRASIL, 1999, 2008).

Tantos as equipes de atenção básica quanto as de atenção domiciliar devem orientar e supervisionar quanto à qualificação daqueles que estão cuidando dos indivíduos no domicílio. Para tanto, elas devem ser capacitadas para essa atenção. O vínculo entre os profissionais e a família/cuidadores é fundamental. Estes devem ser reconhecidos como parceiros para os cuidados em saúde e precisam do apoio dos profissionais, capacitação e respaldo sempre que necessário.

A abordagem da família, cuidador e paciente deve ser sistemática, iniciando na admissão do paciente no serviço. A equipe deve conhecer as limitações e potencialidades da família e cuidador, além dos recursos que a família possui, respeitando seus valores culturais, sociais e educacionais. Mediante essa avaliação, as equipes de atenção básica e de atenção domiciliar devem propor o projeto terapêutico, compartilhando-o com os envolvidos no cuidado, para que de fato as ações possam ser realizadas pelo cuidador, mantendo vínculo de confiança, respeito e ética, e essa relação deve também ser pautada na humanização e dignidade.

As atividades realizadas pelo cuidador devem ser planejadas em conjunto entre ele, a equipe e a família. É importante que as orientações sejam por escrito e registradas no prontuário domiciliar. A parceria entre os profissionais e o cuidador deverá possibilitar a sistematização dos trabalhos a serem realizados no domicílio, valorizando as ações relacionadas à promoção da saúde, prevenção de incapacidades e manutenção da capacidade funcional do paciente e do seu cuidador, evitando-se, assim, a institucionalização e outras formas que podem levar à segregação e/ou isolamento. De acordo com o Guia Prático Cuidador, a seguir são apresentadas algumas atividades que fazem parte da rotina do cuidador a serem realizadas de acordo com a realidade da pessoa cuidada em AD:

• Atuar como elo entre a pessoa cuidada, a família e a equipe de saúde;

• Escutar, estar atento e ser solidário com a pessoa cuidada;

• Ajudar nos cuidados de higiene;

• Estimular e ajudar na alimentação;

• Ajudar na locomoção e atividades físicas, tais como andar, tomar sol e exercícios físicos;

• Estimular atividades de lazer e ocupacionais;

• Realizar mudanças de posição na cama e na cadeira, e massagens de conforto;

• Administrar as medicações, conforme a prescrição e orientação da equipe de saúde;

• Comunicar à equipe as mudanças no estado de saúde da pessoa cuidada;

• Outras situações que se fizerem necessárias para a melhoria da qualidade de vida e recuperação da saúde dessa pessoa. (BRASIL, 2008, p. 10).

Ressalta-se que muitas dessas atividades podem parecer simples para os profissionais da saúde, mas são complexas para a família que nunca as realizou. Assim, é importante que os profissionais de saúde envolvidos na atenção domiciliar orientem de modo detalhado como executar esses cuidados e supervisionem o cuidador na realização deles, para avaliar a compreensão da orientação. Assim, estaremos preservando também a saúde do cuidador.

 

24 Oficinas pedagógicas de cuidadores:

A partir do momento que o familiar assume o papel de cuidador, ele vivencia níveis diferentes de ansiedade, em função de algumas características como a modificação de papéis sociais, a adaptação à condição de cuidador, que demanda dedicação, paciência e abnegação. Assim, o acompanhamento e o suporte fornecidos pelo serviço de saúde podem contribuir para minimizar as dificuldades demandadas pelo cuidado prestado (SILVEIRA; CALDAS; CARNEIRO, 2006; LUZARDO; GORINI; SILVA, 2006, p. 10).

Diante desse cenário, é necessário implementação de mecanismos que facilitem os cuidados no domicílio, por meio da escuta ativa, de ações educativas, da criação de espaços coletivos e grupos de apoio, de promoção de oficinas pedagógicas, da elaboração de guias e cartilhas para cuidadores. Essas ações se constituem como significantes recursos de ajuda ao cuidador, pois propiciam a troca de experiências, redução do estresse, enfrentamento e adaptação à situação.

As oficinas pedagógicas de cuidadores são espaços que possibilitam trocas de experiências, onde os cuidadores conversam, aprendem e ensinam e constroem juntos na arte do cuidar. Assim, devem ser abertas a todos os que estão envolvidos, tais como: cuidadores, familiares e amigos. Compartilhar experiências traz alívio, o cuidador percebe que não está sozinho, que outros podem ter dúvidas e dificuldades do mesmo modo como ele, e também as experiências podem ser valiosas para outros cuidadores. É possível conversar sobre as boas experiências e também sobre as angústias, medos e dificuldades. As pessoas do grupo formam uma rede de apoio social, já que todos estão unidos pelo mesmo motivo (BRASIL, 2008, p. 17).

Essas podem ser realizadas na própria comunidade, facilitando, assim, a participação dos cuidadores e a aproximação da realidade local.

 

cuidados e cuidadores:

Geralmente, o cuidado é exercido pelos cônjuges e pelos filhos, particularmente pelas mulheres. É um ato voluntário que não tem previsão de duração. Em uma grande parcela dos casos, os cuidadores também apresentam doenças crônicas e, às vezes, possuem a mesma idade da pessoa cuidada (na maioria, são idosos).

Para alguns cuidadores, o cuidar está relacionado ao prazer, satisfação da missão cumprida, valorização da pessoa cuidada, retribuição ao cuidado já prestado pela pessoa que está sendo cuidada, algo gratificante (AYRES et al., 2012). Embora, no cuidado permanente e para os pacientes crônicos, essa tarefa possa acarretar consequências negativas aos cuidadores e à família e até mesmo ao paciente. Alguns estudos demonstram o impacto dessa atividade contínua e repetitiva realizada no domicílio pela necessidade de cuidado em tempo integral, sobrecarga de trabalho, impossibilidade de compartilhar o cuidado entre mais pessoas da família cuidadora, sentimentos de impotência diante da situação da pessoa cuidada, falta de apoio da rede formal e informal e conflitos familiares. A sobrecarga física e psicológica traz efeitos negativos na vida do cuidador, tal como os problemas de saúde mental, o isolamento social, os sintomas de depressão e ansiedade (BOCHI, 2004). A adesão do cuidador dever ser espontânea, estimulada e sempre com suporte de informação, nunca imposta (FLORIANI, 2004). O processo do cuidar não constitui apenas uma soma de momentos, é um contínuo que engloba a vida social, emocional e espiritual (SENA et al., 2006).

Os cuidados no domicílio são vistos como estressantes e exaustivos, têm sido de grande complexidade e diversidade, demandam tempo, investimentos financeiros, habilidade e capacitação para os familiares e profissionais. As equipes de AB e de AD desempenham papel fundamental para as ações no domicílio, facilitando acesso, as parcerias com outras instituições e outros setores da sociedade, formando uma rede social, para que haja a atenção integral e a continuidade da assistência com qualidade.

O cuidador precisa também ser alvo de atenção e orientação, durante as visitas domiciliares da EMAD/EMAP e equipes de AB, tanto para cuidados de sua saúde física e mental, como para avaliação de possível sobrecarga pessoal (KARSCH, 2003). A sobrecarga do cuidador informal é uma perturbação resultante do lidar com a dependência física e a incapacidade mental do indivíduo alvo da atenção e dos cuidados (MARTINS; RIBEIRO; GARRETT, 2003).

A sobrecarga emocional pode conduzir à depressão, isolamento. Podem ser observados sentimentos de anulação pessoal, incompetência pelo desempenho do papel de cuidador e ausência de reconhecimento do seu desempenho funcional.

Diante desse quadro, é fundamental que as equipes de AB e AD estejam atentas ao cuidador, auxiliando-o na melhoria do cuidado, com orientações, educação continuada e compreensão de suas necessidades. O compartilhar do cuidado com outros membros da família, com possíveis rodízios de cuidadores principais, deve ser recomendado.

A avaliação da sobrecarga do cuidador deve ser periodicamente aplicada, podendo ser utilizada a Escala Zarit Burden Interview (ZBI), validada por Scazufca e regularizada para uso no Brasil, e que se mostra eficaz para esse fim. A aplicação dessa escala já foi sugerida no Caderno de Atenção Básica: Envelhecimento e Saúde da Pessoa Idosa (SCAZUFCA, 2002 apud BRASIL, 2007, p. 176-177).

A sobrecarga do cuidador pode culminar em doenças agudas e crônicas e, consequentemente, no uso de diversas medicações, tornando-o tão doente quanto a pessoa cuidada. Cuidadores que apresentam maior sobrecarga merecem atenção diferenciada pela equipe. A conservação da saúde deles é imprescindível, sendo assim, há necessidade de apoio psicológico, espiritual, técnico e operacional, além de se estabelecer escuta ativa durante todo o processo de trabalho da atenção domiciliar (SEIMA; LENARDT, 2011).

O ambiente doméstico, na AD, passa a significar muito mais que um simples espaço físico e geográfico de compartilhamento coletivo. Nele, o acolhimento é a extensão da equipe de saúde em forma de atitude, postura e respeito pela dignidade de todos os atores envolvidos, bem como no próprio ambiente que acolhe o indivíduo vulnerado (FRANKL, 1991). A efetividade do processo de cuidar não se sustenta somente com a atenção técnica pontual, mesmo sendo específica ao agravo.

As equipes de AB e AD necessitam se prover de conhecimentos técnicos e humanos na dimensão socioantropológica e cultural, por meio de aprendizagem contínua, para que o desempenho dessas funções resulte, como disse Porter (2007), na entrega de produto com valor, isto é, efetivo, eficaz e significativo para a população. Além do desenvolvimento dessa competência profissional, é necessário consolidar a noção da própria autonomia e, por conseguinte, os limites da vulnerabilidade, necessários quando se trata de conduzir a relação de sujeitos no coletivo para o resgate da dignidade e identidade existencial de cada um dos indivíduos.

 

25 Anexos:

Cadastro no Serviço de Atenção Domiciliar:

 

Termo de inclusão no serviço de atenção domiciliar:

 

 

Termo de responsabilidade com o(s) equipamento(s):

 

 

Modelo de capa de prontuário domiciliar:

 

 

Modelo de formulário de plano terapêutico e acompanhamento:

 

 

Relatório de acompanhamento SAD:

 

 

Formulário de registro da atenção domiciliar:

 

 

Despesas com Serviço de Atenção Domiciliar:

 

 

Despesa A – corresponde aos profissionais atuantes na Coordenação da Atenção Domiciliar, na EMAD e na EMAP. O valor correspondido a cada categoria deverá ser o somatório do salário bruto, considerando os encargos trabalhistas. O item “outros gastos com pessoal na atenção domiciliar” se refere a outro profissional não contemplado na lista de profissionais.

Despesa B – corresponde a toda despesa com insumos (material de consumo diário e medicamento) e equipamentos alugados.

Despesa C – corresponde a toda despesa com exames e serviços complementares para desenvolvimento das ações. Podendo utilizar como base de valores a tabela SUS ou valor pago da contrapartida do município.

Despesa D – corresponde a toda despesa gerada com transporte dos profissionais, incluindo aluguel de carro e gasto com combustível.

Despesa E – corresponde às despesas de capital, cujo valor seja significante e com duração superior a um ano, adquirido para os serviços de atenção domiciliar.

 

Ações básicas para implantação de um SAD:

 

 

 

Fluxograma do paciente elegível para a atenção domiciliar: