MANUTENÇÃO DE IMPRESSORAS JATO DE TINTA - VOLUME II

Manutenção e Conserto de Impressoras e Copiadoras

1 IMPRESSORAS HP

As impressoras da HP linha 600 ( compreende da HP 600 a atual HP 640 ) são equipamentos  que tiveram uma distribuição muito forte em nosso País e merecem um estudo técnico específico de nossa parte, e espero poder contar com a colaboração de todos os interessados ,que poderem nos enviar casos de soluções  encontradas e solicitar ajuda para casos não resolvidos através de nosso e-mail e através de nossa sala de bate papo. 

           As impressoras HP600/640 imprimem com papéis do tipo ofício, continuo, etiquetas, envelopes, além de outros.Suporta  o windows 95,98 e NT4.0.A sua fonte é externa e para cada tipo tensão (120V/240V) é usado um tipo de transformador, utilizam cartuchos preto , colorido e em alguns modelos suportam cartuchos com qualidade fotográfica e suportam papéis para impressão em banners.

 

   Na figura abaixo temos uma visão geral da impressora linha HP600/640.

A parte principal, além da placa lógica, é o conjunto mecânico, e será o maior alvo de nosso estudo, pois é à parte que mais apresenta problemas.

 

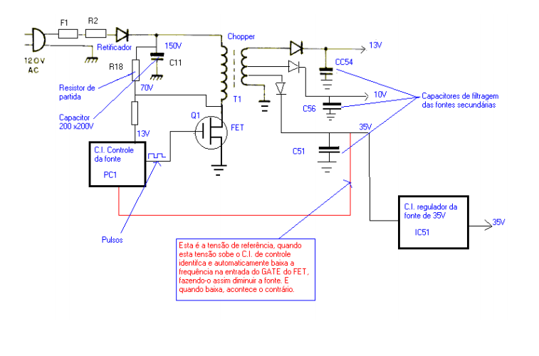
FONTE DE ALIMENTAÇÃO

Começamos com a fonte de alimentação, é uma fonte muito simples, mas é uma parte importante e devemos conhecer bem seu funcionamento.

Na Figura acima temos uma ideia do que têm dentro da caixinha preta vista na figura 4.  A tensão de 127V ou 220V, conforme a região, entra no transformador, e sai do outro lado do transformador com uma tensão em torno de 40V alternados, é retificado por uma ponte de diodos, onde na junção de D1 e D3, sai uma tensão já retificada em torno de 40V, mas ainda a tensão não está filtrada, e esta é a função do capacitor eletrólito C1, pois se a tensão não for filtrada, existirá ripples, ou seja, ondulações do tipo dente de serra e isso provocará vários defeitos no equipamento que estará sendo alimentado por esta fonte.

2 DEFEITOS MAIS COMUNS NA FONTE

O defeito mais comum nesta fonte é o fusível abrir por vários motivos:  A tensão que a distribuidora de energia fornece para Empresas e Residências é de 127 VCA e em algumas regiões a tensão é de 220V, e se vende esta impressora com fonte de 120V, muitos usuários despreparados ligam direto na rede de 127 ou 220V, em muitos casos só queima o fusível, para resolver o problema, basta adaptar com um fio bem fino, com baixa amperagem, e fazer uma solda ligando os dois pontos.Em alguns casos o transformador queima devido a sobrecarga que entra com variações de tensão acima de 10 %, o ideal será sempre ligar a fonte em estabilizador que manterá a tensão em 127 VCA . outra causa de abrir o fusível são as constantes quedas de energia da rede local.Um outro defeito  é o capacitor esgotar e começar a gerar alguns defeitos estranhos na impressora como, por exemplo, travamentos no carro de impressão, isto é provocado por falta de  corrente suficiente para alimentar o circuito do motor.

3 PLACA LÓGICA

No capítulo anterior começamos a estudar as partes da impressora Hp682C, falamos da fonte alimentação, como funciona e seus principais defeitos e como corrigir. agora iremos estudar sobre a placa lógica ou como também é conhecida placa mother board.Antes de começarmos, gostaria de fazer uma observação: o reparo desta placa em laboratório não especializado (eu quero dizer, laboratório sem os equipamentos necessários), fica inviável, pois como vocês que ainda não virão ou os que já conhecem a placa lógica, é um pouco complicado este reparo, pois quase toda a placa é produzida com componentes chamados SMD e a solda feita neste tipo de componente é muito difícil de se trabalhar, além é claro a dificuldade de se conseguir componentes.Outra coisa que às vezes torna inviável este tipo de reparo é o preço desta placa, durante os últimos anos o preço da mesma vem caindo, e praticamente a placa lógica não apresenta defeito, é muito raro.Os problemas mais comuns não só nesta impressora da HP são geralmente mecânicos.Mas é importante o aluno entender como funciona a placa lógica, pois em alguns defeitos complicado, este conhecimento facilitará em muito a solução do problema.

FIG. 5  No diagrama de bloco ilustrado acima, podemos ter uma ideia de como funciona a placa lógica, vamos por parte.

Vocês podem observar que todos os blocos da impressora se comunicam com a CPU através de um barramento chamado “ENDEREÇO E DADOS”, este circuito é quase um microcomputador, onde todo o processo de receber os dados vindos do micro, processamento das informações e ativamento de cada motor e ejeção de tinta feito pela cabeça de impressão que está nos cartuchos é supervisionado pela CPU.

Os dados que vêm do micro entra através de uma interface paralela, onde os dados são armazenados temporariamente numa memória chamado “BUFFER”, esta memória faz parte da memória RAM.Um programa produzido pela HP têm várias rotinas, uma delas é justamente fazer esta comunicação com a interface e com o microcomputador, então ele passa estas informações através do barramento para CPU, onde a CPU processa estas informações, também para CPU processar estas informações, existe também uma outra rotina dentro do programa, onde a função desta rotina e identificar e separar o que é dados para ser impresso e o que é comandos, como por exemplo: saltar uma linha, retornar o carro.

Todo este processo, e além das outras funções que iremos estudar é sincronizada através de um CLOCK (relógio).Sincronizar significa executar uma determinada tarefa, usando como base um padrão de funções pré-determinada, no caso pelo programa e pela CPU.

Depois de separado o que é dados a serem impressos e o que é comando, o programa, juntamente com a CPU começa a ativar todos os blocos que irão trabalhar para executar a impressão.

Quero lembrar que ao ligar a impressora, através do botão POWER que fica no painel frontal, a CPU recebe uma tensão de +5V que ira começar a ativar seus circuitos interno, um deles o barramento interno de endereço e de dados, que fornecerá um endereço inicial onde fica armazenado o programa na ROM, pré-gravado na fábrica, a função deste programa é executar através de rotinas todas as funções da impressora, uma primeira rotina a ser executada é iniciar e checar todos os circuitos da impressora como, por exemplo:

verificar se o carro de impressão está na coluna 1, onde começa a impressão “da direita para a esquerda”, se os cartuchos estão presentes e se estão bons, pois existe uma rotina no programa que checa se os cartuchos não tem algum problema, se um dos cartuchos tiver com algum problema o carro fica paralisado e não se consegue imprimir, e a impressora envia um comando para o micro que a impressora não está pronta para imprimir, após inicializar o carro de impressão e checar os Cartuchos, a CPU verificará o estado e posição dos sensores da tampa, e em que posição está o elevador que fica no conjunto de limpeza dos cartuchos (iremos estudar este bloco em aulas futuras),

geralmente quando se liga a impressora o elevador esta em cima, travando o carro de impressão, então o elevar baixa e o carro se desloca um pouco para esquerda e começa a limpeza dos cartuchos, se a tampa estiver levantada o sensor da tampa manda um sinal para CPU avisando o seu estado, que é de tampa aberta, a CPU entende que quando a tampa está aberta o usuário está pretendendo trocar os cartuchos, por isso a CPU mando o carro para o meio do eixo de deslocamento do carro.Se a tampa não estiver aberta a CPU só executa a verificação dos estados dos sensores é faz uma limpeza rápida dos cartuchos e avisa ao micro que está pronta para receber os dados.

Na foto abaixo temos uma visão de uma placa lógica.

4 FUNCIONAMENTO EM BLOCOS

SENSOR DE PAPEL

A função sensor do papel, e de na falta do papel informar a CPU, e, por conseguinte inibir a impressão, e a CPU através do estado da luz (o LED amarelo, piscando) e uma mensagem na tela do monitor do micro (acusando falta de papel) do painel frontal, informar ao usuário que o mesmo deve colocar papel na bandeja.

SENSOR DE TAMPA

Basicamente o processo é o mesmo do sensor do papel, só diferindo na função, pois como já foi dito acima,  a CPU entende que o usuário deseja trocar um ou os dois cartuchos.  Este sensor pode ser desativado temporariamente ,ou seja , pode se imprimir com a tampa aberta bastando apenas dar um toque no botão resumo quando o carro estiver parado no meio e piscando o led amarelo. 

LEITOR ÓTICO DA FITA DE SINCRONISMO ( FITA ÓTICA / ENCODER )

A função deste leitor é de lê a fita de sincronismo e sincronizar a Posição do carro de impressão, a fita é basicamente formada por vários micros furos claros e escuros, quando o leitor passa no furo claro, é entendido pela CPU um estado alto ou “1”, e no furo escuro, estado baixo “0”, a alternância de 0 e 1, formam um código binário, o deslocamento do carro é na horizontal, então foi pré-determinado este deslocamento de COLUNA, e o deslocamento vertical do papel é chamado de LINHA, se você estudou matrizes em matemática você irá entender do que estou falando.Esta impressora possui 80 colunas (em aulas futuras iremos mostrar como é feita a impressão no papel), e o aluno vai entender melhor esta função do carro.    

CPU

Como já informamos, a CPU processa todas as informações e pré-determinar todas as funções da impressora, juntamente com o programa.

 

MEMÓRIA RAM E ROM

A memória ROM (Read Only Memory), memória somente de leitura, onde fica armazenado programa da impressão, inclusive a tabela de caracteres.Uma característica desta memória, e quando falta alimentação os seus dados não se perdem, não é o caso da memória RAM.

A memória RAM (Read Access memory), memória de acesso de leitura e escrita, armazena as rotinas do programa, dados vindos do micro, e resultados das operações executadas pela CPU.

  

CIRCUITO DE CLOCK

O clock, além de ser o coração da CPU, e utilizado para sincronizar todas as tarefas executadas pela CPU.

 

CIRCUITO DRIVE DO MOTOR DO CARRO

O drive do motor do papel é formado por integrados e alguns transistores SMD, este circuito serve de interface entre a CPU e o motor.A função do motor do carro, como já foi informado acima, é de deslocar o carro de impressão para direita e esquerda, sincronizado pela fita de sincronismo e pelo programa.   

 

CIRCUITO DRIVE DO MOTOR PAPEL

O drive do motor do papel, também é formado por integrados e transistores SMD, a função deste circuito é de mover o bloco de tracionamento do papel no sentido vertical, sincronizado pelo programa. 

CIRCUITO DRIVE DO MOTOR DO KIT DE LIMPEZA DOS CARTUCHOS

A função do drive do motor de limpeza dos cartuchos é de mover o elevador do bloco de limpeza dos cartuchos, este movimento pra cima e pra baixo, e pequeno deslocamento do carro de impressão para esquerda e direita, faz-se o processo de limpeza dos cartuchos.   

 

INTERFACE PARALELA CENTRONIC

A função deste circuito é de servir de interface entre a CPU da impressora e o microcomputador, levando e trazendo dados, comandos tanto do micro, como da impressora.

 

DEFEITOS MAIS COMUM

Os defeitos mais comum na placa lógica e sensores são:

Quando a placa lógica está com problema à impressora geralmente não liga, ou seja, o LED verde do painel não acende ao se apertar à tecla POWER no painel, tenha cuidado quando pegar uma impressora que não liga, antes de condenar a placa lógica faça alguns testes, verifique se têm tensão de 40 VCC saindo da fonte, às vezes o painel apresenta problema no cabo que liga na placa lógica e a impressora não liga, por isso tenha um painel para teste, se a fonte está boa e o painel, a placa lógica com certeza deve está com problema.

CASO OFICINA: Um cliente trouxe uma impressora HP692, com problema de falha na impressão no preto, ou seja, alguns pontos do caractere falhava, foi trocado o cartucho, e o carro de impressão (onde fica os cartuchos), pois ali é onde fica os cabos flat que liga os cartuchos até a placa lógica, e nada de resolver o problema, quando trocamos a placa lógica o problema foi resolvido.O que mais chamou atenção é 95% dos casos de falha de impressão a causa maior é o cartucho, 4% é o carro de impressão (problema no cabo flat). Por isso devemos ter muito cuidado em fazer um orçamento para um cliente, se confia muito nos 95% dos cartuchos estarem com problema.

Os sensores de papel e da tampa quase não apresentam problema, e quando apresentam, no caso do sensor do papel, quando acaba o papel a impressora continua imprimindo, como se tivesse papel.Já quando o sensor da tampa apresenta problema, não é possível se fazer à troca dos cartucho. A fita de sincronismo costuma a quebrar os furos em suas extremidades onde se prende nos ganchos na carcaça da impressora, e os micros furos claros e escuros quando riscados por algum motivo, a impressora apresenta desalinhamento nos caracteres, travamento no carro, e falta de sincronismo, fazendo o carro ficar batendo na laterais do eixo de deslocamento. Na figura abaixo podemos visualizar a fita de sincronismo, fita ótica ou  codificada, como chamam alguns técnicos.      

O primeiro procedimento é retirar a tampa de acesso ao carro de impressão, você deve no sentido da seta da fig.7 bem devagar, para não danificar os encaixes, depois de retirado a tampa do carro, retire a bandeja do papel, aquela onde fica armazenado o papel, a mesma é móvel, puxe para seu lado.

Em todas as impressoras jato de tinta da HP encontramos um depósito de resíduos de tinta onde são depositados as tintas usadas no processo de limpeza dos ejetores de tinta da cabeça de impressão, conforme veremos , há a necessidade de colocarmos a impressora em pé ( figura 8 )  para retirarmos alguma partes da impressora, antes disso deveremos esvaziar ou pelo menos colocar algodão dentro do depósito de forma a evitar que os resíduos de tinta vazem podendo provocar corrosão nas partes mecânicas e curto circuito nas placas eletrônicas ( a tinta é corrosiva e conduz eletricidade ). 

Na sequência retire o guia do papel, fig.8, com uma chave de fenda bem fina destrave uma pequena trava de plástico que fica no orifício onde aponta a seta azul, forçando no sentido da seta preta 1 e 2, bem devagar, na extremidade do guia, onde faz a curva do “L” puxe no seu sentido, primeiro destrave no orifício 01, e puxe, depois destrave no orifício 2, o guia irá sair, quero lembrar quando for recolocar no lugar, existe um guia, é só colocar no guia e empurrar para frente à peça voltará para seu lugar.

 

Ó próxima passo é retirar os dois parafusos, fig. 9, que prende a tampa principal a carcaça metálica que fica embaixo da impressora.Neste caso você tem que usar uma chave do tipo 6 travada com as seguintes características: TORX 20 ou chave ESTRELA  T-20, geralmente se vende nas lojas de ferramentas, se caso você não encontrar use uma chave fenda bem fina, não force muito, você estragar a cabeça do parafuso, não é o correto, só use uma chave de fenda em último caso.

Na fig. 10, vimos à tampa de proteção da placa lógica, esta tampa costuma a dar um pouco de trabalho para retirá-la, é ai onde muitos técnicos costumam danificar as travas de

plástico.Com uma chave Philips ou com uma chave de fenda fina, destrave a travas plásticas, as mesmas ficam em baixo da impressora, olhando por baixo, vê-se a base de 

metal, onde indica as setas azuis, ficam dois pequenos buracos redondos, é ali onde você deve empurrar para dentro, primeiro de uma lado, depois do outro, e puxando a tampa no sentido da seta preta até a tampa sair.

 

Feito isso, retire a ponta do cabo do painel, que fica ligada na placa lógica, através de um bem devagar. conector, neste conector têm uma pequena trava de plástico, puxe no sentido da seta preta.

 

O próximo passo é retirar a tampa principal, a tampa que cobre toda a impressora, para isso deve-se destravar as cinco travas de plástico que ficam debaixo da impressora presas na base metálica, vire a impressora no sentido vertical, para ter acesso as travas.Com duas chave de fenda, comece a destravar as travas, procedendo da seguinte forma: Com uma chave de fenda force para baixo a trava e com a outra chave de fenda colocando a mesma entre a extremidade da tampa principal e a base metálica force para frente até separar as travas da base metálica, faça isso de uma lado e depois do outro, não esqueça de com o dedo não deixar as travas prender novamente a tampa principal na base metálica.Puxe a tampa principal no sentido da seta preta.Pronto, você já tem acesso ao bloco mecânico e placa lógica da impressora HP692.Com certeza você irá fazer este procedimento muitas vezes, principalmente quando for fazer limpeza e lubrificação nesta impressora e em todas da linha 600.Para recolocar todas estas partes, é tudo encaixado, com exceção do parafusos é claro.

No estudo anterior falamos do sensor da tampa do carro e do papel, na fig.13 temos uma visão deste dois sensores que ficam numa mesma placa, ele fica próximo à placa lógica, na vista explodida desta impressora você vai ver onde fica o mesmo.Como já dissemos a função dele é avisar a CPU, quando tampa estiver levantada, e que o usuário deseja efetuar a troca dos cartuchos.O sensor falta de papel  também fica na mesma placa do sensor da tampa, e é nada menos que uma micro chave, quando o papel é puxado pelo bloco do tracionador do papel, num determinado ponto o papel força uma alavanca de plástico a desobstruir o sensor ótico, e naquele instante a CPU sabe em que posição está à extremidade do papel, e aciona o motor de avanço do papel e avança o papel para a posição da linha 1, ou seja, onde começa a impressão.

No estudo anterior mostramos como retirar a tampa principal da impressora. Devemos ter muito cuidado em retirar a tampa de proteção da placa lógica, pois suas travas de plástico costumam quebrar.

 

Agora  iremos começar a estudar cada parte do bloco mecânico, este bloco está dividido em quatro partes:
 

BLOCO DO CARRO, BLOCO DO ALIMENTADOR DO PAPEL, BLOCO DE LIMPEZA DOS CARTUCHOS E BLOCO DO GUIA DO PAPEL.

 

5 BLOCO DO CARRO

Na figura 15, temos uma visão das peças principais que compõe o carro de impressão, é claro que o bloco do carro de impressão não é só isso, ainda têm algumas peças que fazem parte deste bloco, vamos conhecê-las mais frente e quais as suas funções.

A peça principal é o carro ou também conhecido como suporte dos cartuchos, e é onde se instala os cartuchos.A função básica desta peça além de fixar os cartuchos, é de carregar e movimentar para esquerda e direita o leitor ótico da fita de sincronismo, este leitor é do tipo ótico e fica localizado atrás do carro, preso a uma placa.A função da placa é fazer a conexão dos cartuchos e do leitor ótico até a placa lógica através do cabo flat.

Não só na HP692, mas em todas impressoras HP, existe uma rotina no programa para fazer uma verificação se os cartuchos estão presente e se estão aptos para uso, pois como sabemos existe internamente no cartucho um circuito eletrônico, este circuito além de fazer o jatiamento da tinta sobre o papel, também envia as informações de STATUS do cartucho e os dados lidos pelo leitor ótico da posição carro em relação ao horizontal, esta checagem dos cartuchos é uma espécie de segurança nesta impressora e em todas impressoras da HP. As impressora HP , LEXMARK,

XEROX e alguns modelos da CANON possuem a cabeça de impressão junto com o depósito de tinta, enquanto que nas impressoras EPSON a cabeça de impressão é fixa no carro de impressão e separada do depósito de tinta.

O motor do carro de impressão é do tipo passo a passo, ou seja, ele não é tipo que encontramos em alguns eletrodomésticos de dois fios, geralmente possui cinco fios, sendo que um é o de alimentação, e os outros os que fazem os movimentos de passo para frente e para trás.A sua função é de movimentar o carro de impressão para esquerda e para direita sincronizadas pelo programa e pelas informações enviadas pela fita de sincronismo.Juntamente com o motor está também a correia, a mesma é fixa no carro de impressão e seus dentes encaixados no rolo dentado no eixo do motor no lado direito e no lado esquerdo a mesma desliza numa roldana plástica.

Esta roldana está presa a um suporte que é tencionado por uma mola, este suporte não pode ser fixo, pois forçaria o motor do carro, devemos lembrar que esta mola faz com que o suporte se movimente para frente e para trás de acordo o movimento do carro. Na figura 16 e 17, podemos ver o suporte e a mola, é bom fixar bem estas duas peças, pois têm um defeito, que é provocado por sujeira no carro e vai forçando esta mola até a mesma cansar e provocar alguns defeitos, este defeito não é difícil de detectar, quando o usuário manda imprimir alguma coisa, a impressora trava o carro, devido à sujeira e falta de lubrificação  no eixo guia do carro, que vai forçando a mola, e os LED’S ficam piscando alternadamente, e só desligando a impressora no cabo de alimentação para voltar a funcionar novamente.

Como já falamos a função da mola é tencionar a correia para que ela fique bem firme. Para resolver este defeito, você deve primeiramente retirar a mola e aumente o tamanho dela puxando no sentido contrário a sua tensão, isso é para a mesma criar mais força e tencionar mais a correia. Para retirar a mola você deve proceder da seguinte forma: Com a mão esquerda force o suporte da correia da fig. 16, para dentro fazendo com que a correia folgue. Com a mão direita retire a outra extremidade da correia, a que fica preza no eixo do motor do carro  puxando pra cima. Retirado a correia, solte as duas extremidades da fita de sincronismo, não precisa tirar do carro, pois a mesma passa por dentro do carro, onde fica o leitor ótico. Quando a correia se soltar do eixo do motor, você vai notar que a mesma continuará preza a roldana que está preza no suporte da fig. 16.

Para soltar o suporte da correia você deve soltar as suas duas travas que ficam na sua extremidade, use para isso uma chave de fenda de ponta fina, cuidado para não quebrar as travas, faça isso com calma, pois quando se trabalha com mecânica deve se ter muita cautela. Ao soltar o suporte retire a mola a faça o procedimento de ajuste da mola  ensinado acima. Recoloque a mola, depois o suporte, a correia e por último a fita de sincronismo. Feito isto lubrifique com vaselina líquida o eixo usando um conta gotas e pingando uma gota na esquerda, uma na direita e outra no meio do eixo, o excesso irá fazer o eixo acumular poeira e com o tempo apresentar defeito mais rápido, coloque só o suficiente. Outra coisa que deve ser limpa é a fita de sincronismo, pois quando está suja, costuma deixar a impressora  desalinhando linhas verticais. Limpe-a com álcool isopropílico e algodão.

A base guia do carro, serve de apoio para o carro deslizar suavemente, o que é mais interessante é que ao deslizar, o carro não desliza sobre a base guia, pois a base só serve de apoio e é o peso dos cartuchos e o resto do carro é que faz isso acontecer. Quando você encontrar uma impressora com um ruído parecido um apito, pode ter certeza que a base guia já precisando de 

lubrificação. Use para lubrificar, não  só a base guia, mas também o eixo guia do carro  com  vaselina líquida.

O eixo guia do carro têm a função de  conduzir o carro de impressão em seu percurso, esta peça quase não apresenta problema, só quando enferruja, geralmente quando a impressora está próximo do mar.

Na figura 18 vimos o travador da engrenagem do braço atuador do puxador do papel, Quando a impressora vai puxar o papel o carro de impressão se desloca para a esquerda e empurra o travador sobre a engrenagem do braço atuador do puxador do papel. Quando as duas engrenagens se encaixam o motor do papel gira fazendo a bandeja do papel subir até o papel ser puxado pelos roletes.

Se quando a impressora for fazer esta operação fazer um barulho do tipo “CREK!” e as luzes do painel ficarem piscando é sinal que o carro de impressão está travando por falta de limpeza e lubrificação do eixo do carro e a mola de tencionamento da correia  já está sem força, para resolver este defeito retire a mola e estique a mesma um pouco e recoloque no lugar, limpe bem o eixo com álcool isopropílico e lubrifique com um pouco de vaselina líquida ou graxa branca

De lítio em ultimo caso grafite em pó, só que o grafite suja muito.

DEFEITOS COMUNS

A impressora HP Deskjet S

•       Periodicamente o impressor faz ruído parecido com um zumbido quando a unidade do carro (onde ficam os cartuchos de impressão) se movimenta do lado direito da impressora.

•       Uma impressora nova emite ruídos estranhos enquanto imprime.

•       A impressora faz um ruído como se algo estivesse sendo triturado, com luzes intermitentes e a unidade do carro fica preso no lado direito ou esquerdo da impressora.

•       A impressora faz um ruído como se algo estivesse sendo triturada, com luzes intermitentes, a unidade do carro fica presa e o papel atola ou sai arranhado da impressora.

•       De vez em quando, a unidade do carro bate violentamente contra o lado esquerdo da impressora quando está imprimindo.

SOLUÇÕES

Siga as etapas abaixo para determinar o que está fazendo ruído.

NOTA: Quando o impressor estiver fazendo ruído parecido com um zunido enquanto a unidade do carro se movimenta do lado direito da impressora, ela está limpando os cartuchos de impressão. Esta é uma operação normal para a impressora.

1.       Ligue a impressora e abra a tampa superior.

2. Se a impressora fizer um ruído como se algo estivesse sendo triturado e a unidade do carro estiver travada do lado direito da impressora, um dos cartuchos de impressão pode estar incorretamente posicionado na unidade do carro.

a.        Desligue a impressora e localize a estação de serviço no lado direito da impressora abaixo da unidade do carro.

b.       Ligue a impressora e como a estação de serviço abaixa ou faz um ruído como se algo estivesse sendo triturado, desligue o cabo de força da parte de trás da impressora.

c.        Puxe a unidade do carro até o centro da impressora. (Talvez seja necessário empurrar um ou os dois cartuchos de impressão para a parte de trás da impressora para que eles deixem a unidade do carro se movimentar até o centro da impressora.).

d.        Remova os cartuchos de impressão e verifique se não há peças danificadas ou quebradas.

e.       Recoloque os cartuchos de impressão na unidade do carro certificando-se que estão fixados firmemente no local.

f.        Conecte o cabo de força e ligue a impressora.

3. Imprima uma página de auto-teste com a tampa superior da impressora aberta e a bandeja de saída de papel removida para verificar de onde vem o ruído.

a.        Quando a impressora estiver ligada e a tampa superior aberta, remova a bandeja de saída de papel.

b.       Pressione uma vez o botão Resume e a unidade do carro deve retornar ao lado direito da impressora.

c.        Mantenha o botão Resume pressionado até que a impressora comece a imprimir uma página de auto-teste.

ADVERTÊNCIA: Não toque na parte interna da impressora quando você estiver imprimindo com a tampa superior aberta.

4. Se a unidade do carro ficar presa no lado esquerdo da impressora, verifique se o braço atuador da alavanca está posicionado corretamente. (Consulte o documento "Impressoras HP Deskjet e Deskwriter Série 600 - o papel não carrega, ruído ou carro preso" para obter mais informações.).

a.        Desconecte o cabo de força da parte de trás da impressora.

b.       Deslize a unidade do carro para que saia do lado esquerdo da impressora.

c.        Localize o braço atuador branco ou preto sobre o conjunto de engrenagem de metal no lado esquerdo da impressora. Verifique se o "dente" ou "seta" que aponta para baixo, na margem direita do braço da alavanca posicionado à direita do conjunto de engrenagens de metal e meia-engrenagem plástica abaixo do braço da alavanca.

d.      Se a seta no braço atuador estiver entre a engrenagem de metal e a meia engrenagem plástica (veja a figura 1), levante o braço atuador e mova a seta para a direita da meia engrenagem plástica (veja a figura 2). Uma vez que a seta no braço atuador estiver à direita das engrenagens, ele deverá se movimentar livremente da direita para a esquerda em 12,7mm.

Substitua a bandeja superior de saída de papel, feche a tampa, conecte o cabo de força e repita a etapa 3 acima para verificar se não há mais ruídos.

Se a impressora estiver fazendo barulho enquanto imprime, ela está precisando de conserto.  

Se o papel atolar na impressora ou sair amassado da impressora, verifique se as molas ou roletes não estão faltando ou danificados. Verifique também se não há nada preso em baixo dos sensores de papel, seguindo as etapas abaixo.

a.        Desligue a impressora e desconecte o cabo de força na parte de trás da impressora.

b.       Verifique se os três roletes marrons pequenos estão pressionados nos três roletes grandes e pretos de alimentação de papel. Verifique também se as três molas de metal estão encostadas nos três roletes grandes e pretos de alimentação (exceto para a mola central, que deve estar encostada na superfície da guia de metal).

c.        Se um dos roletes marrons ou alguma mola estiver faltando ou danificada, a impressora deve ser consertada.

d.       Verifique se nada está preso embaixo dos dois sensores de papel retangulares pretos entre as três molas. Levante os sensores e assopre por baixo deles para retirar qualquer partícula que possa estar prendendo.

e.        Conecte o cabo de força e repita a etapa 3 acima para verificar se não há mais ruídos.

 Nas impressoras HP Deskjet Séries 680C e 690C, movimente as alavancas banner da esquerda para a direita quatro ou cinco vezes e deixe-a na esquerda. Repita a etapa 3 acima para verificar se não há mais ruídos.

De vez em quando, a unidade do carro bate violentamente contra o lado esquerdo da impressora quando está imprimindo, limpe a cinta codificadora dentro da impressora.

CUIDADO: Durante o processo de limpeza, tome muito cuidado. Se colocar muita pressão na cinta codificadora, você poderá arranhá-la, dobrá-la, quebrá-la ou mesmo retirá-la de dentro da impressora. Se um desses problemas acontecer, a impressora deve ser enviada para conserto.

a.        Com a impressora ligada, abra a tampa superior para que a unidade do carro se mova até o centro da impressora.

b.       Desconecte o cabo de força da parte de trás da impressora.

c.        Deslize a unidade do carro em toda a extensão para a direita.

d.       Localize a cinta "semi-clear mylar", conhecida também como cinta codificadora, localizada logo atrás da haste metálica redonda do carro.

e.        Umedeça um pano limpo com água e segure-o entre os dedos pressionando-o cuidadosamente pela extensão da cinta, da esquerda para a direita.

f.        Movimente a unidade do carro totalmente para a esquerda e repita o procedimento acima, limpando novamente da esquerda para a direita.

g.       Repita até que não tenha mais sujeira ou tinta.

h.       Deslize a unidade do carro para o centro da impressora e conecte o cabo de força.

i.         Repita a etapa 3 acima para verificar se não há mais ruídos.

Os problemas mais comuns que o carro de impressão apresenta é o cabo FLAT parti um de seus fios, as causas são geralmente falha na impressão e as vezes não reconhece o cartucho.Na próxima aula ensinaremos como trocar este carro. Geralmente quando estes defeitos citado acima apresenta as causas são cartuchos entupidos e com defeito, mas antes de trocar o carro de impressão teste a impressora com cartuchos confiáveis.

Os problemas mais comuns que o carro de impressão apresenta é o cabo FLAT parti um de seus fios, as causas são geralmente falha na impressão e as vezes não reconhece o cartucho.Na próxima aula ensinaremos como trocar este carro. Geralmente quando estes defeitos citado acima apresenta as causas são cartuchos entupidos e com defeito, mas antes de trocar o carro de impressão teste a impressora com cartuchos confiáveis.

6 BLOCO DO CARRO DE IMPRESSÃO - CONTINUAÇÃO

No capítulo passado conhecemos um pouco das peças que compõe o bloco do carro de impressão, e ensinamos como retirar a mola de tencionamento da correia, para resolver o problema de travamento por motivo de sujeira e falta de lubrificação. Também falamos das características do motor do carro, e não podemos deixar de mostrar a correia, figura  21, Hoje iremos ensinar como retirar o carro de impressão e o motor de movimento do carro, caso numa manutenção necessite a retirada do mesmo, como por exemplo, se o cabo FLAT estiver danificado.

O procedimento inicial é o mesmo para retirar a mola, ou seja, tira-se primeiro a correia, depois a fita de sincronismo e por último o suporte da correia. Feito , retire com cuidado uma trava metálica que está a esquerda do eixo, é pra fixar mais o eixo no suporte. Pronto o eixo está solto, solte a correia que está presa embaixo do carro, solte os dois cabos FLAT’S que estão ligados a placa lógica. Cuidado ao retirar as pontas do cabo flat na placa lógica, as mesmas estão presas por uma espécie de grampo de pressão, basta puxar para cima e pronto os cabos estão soltos.Troque o carro e refaço o processo ao contrário. No começo é um pouco difícil, mas a prática leva a perfeição, estou falando por que já passei por isso, faça tudo com calma.

Para retirarmos o motor do carro, devemos primeiramente retirar o bloco de limpeza dos cartuchos, este bloco é preso por dois parafusos, depois de retirado o parafuso, solte o conector do motor do bloco limpador dos cartuchos, não se preocupe não têm polaridade e só entra numa posição, feito isto retire o bloco, depois solte a correia e  os dois parafusos que prendem o motor do carro na base e logo depois também solte o conector do motor do carro que está ligado na placa lógica. Pronto o motor já pode ser trocado, não esqueça de apertar bem os parafuso, para evitar trepidação no movimento do carro comprometendo a qualidade de impressão.

Na figura 23, temos uma visão da trava ou  grampo do eixo, como é conhecido,a sua função como já dissemos, é de fixar mais o eixo no suporte,para evitar que eixo fique trepidando,comprometendo a qualidade de impressão.  

 

COMO AJUSTAR E ALINHAR A CABEÇA DE IMPRESSÃO

OBS.: Só faça este ajuste se realmente todos os recursos,inclusive o alinhamento via software não resolver.

Uma das maiores reclamações dos clientes, que chegam a oficina é com razão a qualidade impressão. Sabemos que a impressora quando sai da fábrica vêm toda lubrificada, alinhada e toda apertadinha. Muitos só se preocupam em usar, cuidar que é bom, só quando quebra. Já vi não só clientes, mas também alguns técnicos tentar resolver o problema tocando o cartucho e alinhando via software, que vem junto com o programa de instalação da impressora (estudo no final desta aula). Para fazer este ajuste e alinhar os cartuchos ou cabeça de impressão não é muito difícil só exige paciência do técnico.

 

Para isso primeiramente folgue um pouco o parafuso direito do eixo do carro. Com a mão direita levante para cima apenas um pouco o eixo e aperte o parafuso,não muito forte,só o suficiente pro eixo não descer. Mande fazer o teste de impressão local, para isso ligue a impressora com o botão do avanço do papel (o que fica em cima do botão do poder), deixe apertado até você ouvir o carro começar a se movimentar e solte, e logo o teste local irá começar. Observe a qualidade do preto e do colorido,caso a impressão continue ruim repita o processo. Caso não resolva até topar o ajuste final para cima ,faça agora descendo o eixo. Repita este processo até se conseguir uma boa impressão, e não esqueça de fazer o alinhamento no programa que vêm com impressa, parte do programa que faz este ajuste é na parte de serviço. 

CUIDADO: Não desça muito o carro, pois os cartuchos podem encostar no alimentador do papel e danificar a cabeça de impressão que estão nos cartuchos.

DEFEITOS DE IMPRESSÃO E CARTUCHOS DANIFICADOS

Os defeitos mais comuns são :

Caracteres falhando => Primeiramente troque o cartucho que está falhando, se não resolver faça a limpeza da cabeça de impressão que fica embaixo do cartucho com um contonete umedecido com álcool isopropílico e recoloque-o no lugar, que logo depois a impressora irá fazer uma outra limpeza, se persistir toque o carro de impressão, pois pode ser o cabo flat com problema.

Caracteres desalinhado => Faça o alinhamento via software, com o programa que vêm com a impressora. Se não resolver faça o ajuste que ensinamos acima, ou seja, o de qualidade de impressão. Já pequei alguns cartuchos com problema de desalinhamento, é só trocar por outro, por isso é sempre manter os dois cartuchos em perfeito estado na oficina para testes.

Caracteres borrando => Este defeito geralmente é por que o cartucho está muito próximo do papel, para resolver faça o procedimento de ajuste de alinhamento da cabeça de impressão que ensinamos a cima, ou seja, levantando e baixando o eixo, um outro problema ainda pode ser vazamento na cabeça de impressão, este defeito é no dosador ou suspiro do cartucho, este defeito apresenta nos cartuchos recarregados por pessoas não qualificadas, por isso use sempre cartuchos novos, dar menos dor de cabeça, eu sei o preço é bem mais alto.Mas dar menos problema.

Como usar o programa Hp Deskjet Utilities => Ao instalar o drive desta impressora no windows, também se instala um programa chamado HP DESKJET UTILITIES, dentro deste programa têm uma opção chamada HP DESKJET TOOLBOXS, que quer dizer caixa de ferramentas, clic duas vezes nesta opção e logo depois aparecerá uma outra tela com três outras opções, uma delas é PRINT SERVICES, clic uma vez só e logo mudará para outra tela, nesta tela iremos visualizar quatro opções: ALIGN THE PRINT CARTIDGES (Alinhamento dos cartuchos), CLEAN THE PRINT CARTIDGES (Limpeza dos cartuchos), PRINT SELF-TEST PAGE (Teste de página), e por último TEST PRINT COMMUNICATION (Teste de comunicação). Para esta aula o que interessa são as duas primeiras opções, alinhamento e limpeza dos cartuchos. Para fazer o alinhamento, clic na primeira opção: ALIGN THE PRINT CARTIDGES, clic na barra ALIGN, depois será perguntado qual o cartucho o usuário está querendo alinhar, escolha o cartucho e mande avançar, a impressora irá imprimir uma página com vária linha vertical e horizontal, numerada de 1 á 11 e de A á K, verifique visualmente qual a letra e o número mais alinhados possível, marque e mande avançar, a impressora irá imprimir uma linha horizontal e uma vertical em forma de cruz para mostrar o resultado. Pronto sua impressora está alinhado pelo soft.

7 TRACIONADOR DO PAPEL

Na aula passada estuda como funciona o bloco do carro de impressão e seus principais componentes. Nesta aula começaremos a estudar o bloco tracionador do papel. Primeiramente vamos conhecer os componentes que fazem parte deste bloco e depois suas funções e por último vamos conhecer os principais problemas que acontecem neste bloco. É interessante que o aluno conheça pessoalmente esta impressora, pois este curso é à distância, infelizmente este curso não tem prática. Se você tiver oportunidade, não pense duas vezes, destrinche o equipamento que você será um grande técnico. 

Na figura 24, podemos ver numa visão explosiva as principais peças que compõe o bloco tracionador do papel como: o motor tracionador, puxador do papel, a alavanca do sensor, os roletes superiores e os inferiores dentre outras. As principais peças deste bloco é o motor e o puxador do papel. Agora vamos descrever o funcionamento do bloco tracionador do papel.

Quando a impressora recebe do microcomputador o comando para imprimir, um dos primeiros é baixar o bloco de limpeza dos cartuchos, para destravar o carro, e depois levar o carro para esquerda até o final do percurso, ouse já, até o final do eixo, mas antes de chegar no final do eixo, o carro empurra o travador da engrenagem do puxador do papel (o travador é uma peça de plástico branca), a função do travador é encaixar as duas engrenagens, a do puxador do papel e a que fica no eixo do motor do papel.

Quando isso acontece o motor começa a girar e o conjunto do puxador do papel baixa os roletes superiores, que irão se encaixar com os roletes inferiores, neste momento a folha de papel é presa pelos os roletes e o motor continua puxando o papel até acionar o sensor do papel, isso é feito em alguns segundo, se o papel não disparar o sensor que é supervisionado pela CPU da impressora paralisa o processo e avisa ao microcomputador que a impressora está sem papel e não é possível imprimir, neste mesmo instante aparece uma mensagem na tela avisando ao usuário que a impressora está sem papel. Se o papel chegar ao chegar ao seu destino final, eu quero dizer, disparando o sensor do papel, o motor dar uma parada, é feito um pequeno retorno, pois a CPU já sabe a posição do papel, por isso existe esta parada e o retorno, que é para alinhar o papel na linha um de impressão. Se tudo estiver ok. Então começa a impressão.

 

Na figura 25, podemos ver com detalhes em que posição fica as peças que formam uma parte do bloco puxador do papel, podemos visualizar a alavanca do sensor, esta alavanca atua com sua extremidade em forma de “L”, justamente para ativar o sensor. Quando o papel não está no seu percurso final, ou seja, na posição de imprimir, a extremidade em “L” está obstruindo o sensor, e com papel na posição de imprimir a extremidade não está obstruindo, este sensor ótico é parecido com os sensores infravermelho utilizados nas centrais de alarme residencial.Quando uma pessoa passa entre o receptor e o emissor, corta-se a luz infravermelho e o alarme dispara, o processo é o mesmo. Tanto os roletes superiores e inferiores tem seu corpo formado por uma borracha super aderente ao papel. 

Os roletes superiores e inferiores com já falamos sua função é de tracionar “puxar” o papel, são de borracha aderente ao papel, as mesmas quando puxa o papel tem que estarem todos alinhados uns com os outros, pois se isto não acontecer irá puxar o papel de forma desalinhada e com certeza irá rasgar e enganchar o papel no seu percurso, e será um bom trabalho para o técnico retirará o papel. Os roletes inferiores não dá para se ver,como os superiores, só retirando o tracionar.

As molas guias do papel tem a função de guiar o papel e evitar que suas extremidades não entre nos orifícios do suporte da alavanca do sensor.
Uma coisa estranha é que a base da alavanca do sensor é de um material parecido com inox, e enferruja com uma facilidade, principalmente em cidades perto da praia. Não adianta lixar, tem que ser trocada. Tem alguns clientes que costumar pedir para fazer este milagre, só que na maioria das vezes não adianta.

BLOCO DO TRACIONADOR DE PAPEL

Estudamos algumas partes do bloco tracionador do papel, e conhecemos alguns componentes que fazem parte deste bloco. agora iremos conhecer o restante dos componentes, suas funções, como desmontar o bloco tracionador do papel e quais os problemas mais comuns que apresentam neste bloco.

 

Na figura 26, podemos visualizar o motor do papel, sua função é de tracionar o eixo do puxador do papel e sincronizar a posição do papel em relação a cada linha impressão, e avançando o papel de acordo com o tipo e formato do papel, comandado pelo CPU. O motor do papel é do tipo passo a passo e possui 6 fios, sendo dois fazem parte da fase “A” e dois da fase “B” e dois de alimentação das fases, a tensão de alimentação é de 35V. Podemos observar o esquema elétrico do motor de passo na figura 2,  vimos que tem dois motores internos tudo num único bloco. O funcionamento é feito da seguinte maneira, os motores comuns são geralmente de dois fios, um positivo e um negativo, quando quisermos mudar a direção do giro do eixo basta inverter a polaridade, só que não conseguimos fazer este giro vagarosamente e com precisão, a alguns projetistas utilizam potenciômetros, ou seja, resistores ajustáveis para controlar a velocidade do giro, mas mesmo assim não se consegue deixar o eixo totalmente parado mesmo alimentado, pois quando alimentamos o motor, o mesmo passa a girar, só parando quando retiramos a alimentação.

Por isso surgiu os motores de passo, como o nome já diz, alimentado cada pólo através de pulsos no seu determinado tempo, consegue-se um avanço milimétrico e preciso, observem que o motor sempre recebe uma tensão positiva +V em uma das fases, mas quem faz o motor avançar são os pulsos que recebe nos pólos. Quando ele recebe um pulso num pólo na fase A ele dá um avanço grande, com os dois pólos da fase A recebendo pulso o avanço diminui um pouco, quando o terceiro pólo da fase B recebe o pulso diminui mais ainda o avanço e assim continua diminuindo que o quarto pólo que está na fase B recebe o pulso, podemos dizer que quanto mais pólo estiver recebendo os pulsos, mais o avanço do papel diminui. Uma outra coisa é que cada fase pode trabalhar independente da outra, ou seja, o motor pode trabalhar com diversos tipos de giro: GIRO LONGO, MÉDIO E CURTO, tudo controlado pela CPU através de seus driver’s de acionamento. Os avanços são precisos, pois tem que ser, se não durante a impressão os caracteres seriam impressos de forma desordenada.       

COMO DESMONTAR O BLOCO TRACIONADOR DO PAPEL

Desmontar o bloco tracionador do papel não é muito complicado, é só trabalhoso.Mas com calma chegamos lá. Para começarmos a retirar qualquer peça deste bloco, primeiramente devemos retirar todo o conjunto do carro de impressão (estudo de uma aula já estudada), Logo que se retirar o eixo do carro de impressão já temos acesso ao suporte do sensor do papel, o suporte do sensor do papel é preso por dois parafusos, feito isto o puxador do papel já pode ser retirado e preciso trocado por outro, também já temos acesso aos roletes inferiores, são apenas encaixado na base, os roletes superiores fazem parte do puxador do papel, geralmente quando se precisa trocar os roletes superiores, troca-se todo o conjunto. Para retirar o motor de avanço do papel (FIGURA 28) basta retirar os dois parafusos que o prendem e fazer a troca se for preciso.

Um detalhe importante, logo atrás do puxador do papel do lado esquerdo tem uma rodinha de plástico branca preso a um parafuso (FIGURA 29), observem que o puxador do papel se apoia na mesma, a função desta rodinha de plástico é fazer os ajustes do puxador do papel em relação a sua altura, esta altura é importante, pois mantêm a altura e o deslize do papel sobre o puxador do papel quando estiver sendo impresso alguma coisa. Observe que a rodinha tem níveis diferente em suas extremidades, você girando a mesmo em qual quer direção o puxador vai subir ou descer, cuidado se subir muito a cabeça de impressão dos cartuchos irá bater nas extremidades do puxador do papel e pode até danificar as cabeças de impressão que ficam nos cartuchos. Outra coisa retire com cuidado o reservatório de tinta, tem impressora que nunca foi feito uma retirada do excesso de tinta do reservatório. Uma outra coisa pra encerrar, antes de retirar a tampa principal retire com algodão numa ponta de uma pinça o excesso de tinta do reservatório, evitando que a tinta derrame dentro da impressora fazendo muita sujeira.

DEFEITOS MAIS COMUNS NO BLOCO TRACIONADOR DO PAPEL

Os defeitos mais comuns neste bloco são mais raros de apresentar, mas uma das peças que mais apresenta defeito é os roletes inferiores e superiores, principalmente os inferiores, os roletes inferiores costumam quebrar seus suportes e o papel não é puxado de forma correta e enganchando o mesmo no seu percurso, em alguns casos quando papel prende, principalmente os formulário com fita adesiva, é preciso desmontar todo o conjunto do bloco tracionador do papel. O motor é muito raro quebrar, e quando quebra é geralmente porque o usuário não percebeu que o papel está preso, mas impressora tem uma proteção caso qual quer motor trave os sensores que estão sempre verificados pela CPU ativam suas rotinas para desligar todos os motores, ficando a impressora totalmente paralisada para uso, em alguns casos temos que desligá-la e religá-la para voltar funcionar normalmente. Um outro defeito que apresenta de vez em quando são as presilhas guia do papel entortarem e o papel enganchar e rasgar, mas principalmente enganchar, para isso você deve retirar a presilha que está provocando este defeito e regular a mesma com uma ponta de alicate fina e depois fazer o teste de impressão.

Às vezes o cliente solicita um chamado técnico reclamando que a impressora não está puxando papel, é muito comum o papel está enganchando e devemos ter cuidado em fazer um orçamento precipitado, se você ver que vai ser mole, proponha que vai fazer uma manutenção preventiva, evite fazer serviço na casa (figura 28)

                                                          

ou na empresa do cliente e é sempre bom termo peças de reposição para teste, o que você conseguir de peça de teste sempre carregue em sua pasta, eu quero dizer coisa pequena, como um motor do carro ou papel, roletes, fita de sincronismo entre outras.

       

TESTANDO O MOTOR DE AVANÇO DO PAPEL

Caso necessite saber se o motor do papel esteja bom, como devemos proceder:

Muito fácil, medindo com um multímetro na escala de resistência a continuidade e a resistência das bobinas, basta para isso colocar as pontas de prova nos pólos 1 e 2 e você irá lê uma resistência média se o motor estiver bom, e uma resistência alta se tiver em curto ou nenhuma resistência se as bobinas estiverem abertas.

 

 

8 BLOCO LIMPEZA DOS CARTUCHOS – PARTE I

Agora iremos estudar o bloco de limpeza dos cartuchos, este bloco é responsável pela limpeza dos cartuchos.

O bloco de limpeza dos cartuchos é composto por um motor de passo, um conjunto de engrenagens, um elevador e um kit de limpeza que é formado por quatros borrachas de limpeza e um par de molas. 

Toda vez que a impressora é ligada, a CPU executa uma rotina do programa da impressora, para que o motor baixe o kit de limpeza que está travando a cabeça de impressão, a cabeça é deslocada para esquerda e o motor juntamente com o elevador posiciona o kit de limpeza numa altura adequada para que as cabeças deslize suavemente sobre as quatros borrachas de limpeza. Depois que é feito isto, a impressora estará pronta para imprimir. A limpeza dos cartuchos também é requisitada toda vez que vai começar uma impressão e durante a impressão se for muito longa, isso garante a qualidade da impressão.

Na figura 30, temos um desenho das peças principais que compõe o bloco de limpeza dos cartuchos. 

Um detalhe muito interessante é que muitos técnicos se perguntam como é que a CPU sabe em que posição ou em que altura está o kit de limpeza. É uma boa pergunta!

Observem que quando a impressora é desligada a CPU posiciona o elevador com o kit de limpeza numa posição em que a cabeça fique travada, a função das borrachas não é só a de limpeza, observe que tem duas borrachas quadradas com um orifício no meio, são justamente estes orifícios que travam as cabeças, por isso é que não conseguimos mover a cabeça quando a impressora está desligada.

Ao ligarmos a impressora, a CPU faz a leitura da fita de sincronismo e é justamente quando a CPU recebe a informação que a cabeça de impressão está na coluna “1” de impressão, então ela baixa o kit de limpeza e move o carro de impressão um pouco para esquerda e levanta o kit de limpeza, para fazer isto a CPU juntamente com o programa tem uma rotina que calcula o movimento do carro em colunas e o giro do motor de limpeza dos cartuchos, os giros são calculados com a quantidade de dentes do elevador, uma engrenagem no eixo do motor desliza sobre os dentes do elevador que não pode ultrapassar o final dos dentes do elevador, pois se ultrapassar os dentes com certeza danifica o elevador e o kit ficaria solto, pois o kit fica preso ao elevador.

O calculo começa a parti da leitura da fita de sincronismo que informa a posição do carro, eu quero dizer que a CPU sabe a quantidade de giros que faz descer o kit para destravar o carro e a quantidade de giro pra subir o Kit e posicionar para a posição de limpeza, tudo isso começa á parti da leitura da fita de sincronismo.

9 BLOCO DE LIPEZA DOS CARTUCHOS – PARTE II

 Fizemos uma introdução do funcionamento do bloco de limpeza dos cartuchos agora vamos conhecer um pouco mais algumas peças deste bloco com mais detalhe, como desmonta-lo para fazer a toca de peça e quais os problemas mais comuns.

Na figura 31 temos um desenho com mais detalhe deste bloco, onde facilitará o desmonte do conjunto. Para desmonta-lo não é muito difícil, para isso retire os dois parafusos, um superior e outro inferior e o conector do cabo que liga o mesmo até a placa lógica. Feito isto o bloco já pode ser removido, puxe para seu lado todo o conjunto. Para retirar o kit de limpeza, destrave as duas travas de plástico brancas e puxe o kit pra cima e com cuidado para não quebrar. O motor é preso por dois parafusos, o longo eixo do motor é preso ao elevador dentro do duto e o duto está preso ao suporte através de dois parafusos, para soltar o motor basta retirar os dois parafusos do duto e os dois parafusos do motor que também está preso ao duto. Soltando os quatros parafusos o motor ficará todo solto para troca se for o caso.

 

Na figura 32 visualizamos um foto do conjunto, onde podemos ver o elevador e o suporte do kit. Para retirar o elevador é só retirar o motor e o conjunto de engrenagem que ficam preso ao eixo do motor e o elevador fica solto para toca se for o caso. Geralmente o suporte do kit é vendido com o elevador, o suporte é preso ao elevador través de duas travas, é só destravar e puxar pra cima.

 

Na figura 33, podemos ver uma foto do motor do bloco de limpeza dos cartuchos, funciona da mesma forma do motor do papel,  É do tipo passo á passo.

 

Na figura 04, também vimos uma foto do kit de limpeza dos cartuchos, observe as quatros borrachas pretas, sendo que as menores mais para esquerda são as que fazem a limpeza dos cartuchos e as quadradas maiores são as que travam o carro de impressão.

Também faz parte deste bloco um reservatório de tinta. Aqui temos mais uma curiosidade, como é que a tinta para neste reservatório. É muito fácil, quando a impressora está fazendo a limpeza a CPU sempre dar uma parada em cima do reservatório e solta um pouco de tinta, ou seja, expulsa um pouco de tinta para facilitar a limpeza e depois limpa o excesso nas borrachas. Para fazer a limpeza do reservatório, você tem que desmontar o bloco do puxador do papel, por isso toda vez que você retirar o bloco do puxador do papel faça uma limpeza do reservatório e da esponja, onde acumula uma grande quantidade de tinta.

DEFEITOS MAIS COMUNS NESTE BLOCO

Os defeitos que mais apresenta neste bloco são: o elevador quebrar os seus ganchos e o kit ficar totalmente solto, não podendo a impressora fazer a limpeza dos cartuchos. Também o suporte do kit costuma quebrar as travas que prende o Kit e tem que ser substituído. As borrachas desgastarem com o tempo, deve ser substituída. A esponja deve ser trocada pelo menos uma vez por ano. O motor não é comum danificar, mas já peguei umas duas impressoras com o motor totalmente travado internamente.

Um aviso para aqueles que nunca trocaram o motor e o elevador do bloco de limpeza dos cartuchos. Lembre-se que existe uma contagem feita pela CPU da quantidade de giros e que também tem uma posição de encaixe do primeiro dente do elevador sobre o eixo do motor. Quando for trocar uma dessas duas peças, principalmente quando for trocar o elevador não gire o eixo do motor, deixe-o na mesma posição que você achou.Quando o primeiro dente encaixar, gire com o dedo as engrenagens do motor fazendo com que o elevador baixe a até o fim, e faça o mesmo subindo, esse teste é pra ver se os dentes do elevador não soltem do eixo do motor. Feito isto monte todo o conjunto e faça um teste com a impressora ligada.

10 BLOCO DO ALIMENTADOR DO PAPEL E BANDEJA

Na aula de hoje iremos começar a estudar o bloco do alimentador do papel e  a bandeja onde é armazenado o papel logo após ter sido impresso.

Este bloco é composto pelo alimentador, pela bandeja, pela alavanca de ajuste do tipo de papel e pela extensor de ajuste do comprimento do papel.

 

Na figura 01 vimos onde se localiza no conjunto o alimentador do papel, e o mesmo funciona da seguinte forma. Quando o carro de impressão trava as duas engrenagem, ou seja, a do motor do tracionador do papel e a do puxador do papel, logo então o motor baixa os roletes superiores do puxador ao encontro do alimentador do papel e ao mesmo tempo no lado esquerdo tem uma alavanca que é impulsionada pelo puxador fazendo o elevador do alimentador do papel impulsionar o alimentador do papel pra cima. Observe que no meio do alimentador do papel tem um película de cortiça, feito do mesmo material para vedar boca de garrafa de vinho, ali é onde o papel faz o contato com o rolete do meio do puxador, é para ter mais aderência com o papel. A junção dos roletes e do alimentador do papel é tão precisa que só puxa um folha de cada vez, mas de vez em quando puxa uma dez.

Na figura 02 vimos a bandeja de armazenamento do papel após ter sido impresso, um detalhe é que tem duas alças a função delas é de apoiar o papel quando estiver sendo impresso, como sabemos a impressão é feito através de jato de tinta sobre o papel, se o papel ficar muito baixo a impressão vai sair meia torta. Quando o puxador do papel puxa o papel as sua extremidades força as alças baixarem fazendo o papel cair na bandeja de armazenamento.

Na figura 03 vimos o extensor de ajuste do comprimento do papel. A sua função é posicionar o papel na posição melhor para ser puxado pelo puxador e pelo alimentador do papel.

Na figura 04 vimos a alavanca de ajuste do tipo de papel, tem a função de selecionar em que posição o puxador vai se posicionar, se ficar mais para esquerda o puxador irá tracionar o papel do tipo ofício A4, A5, B5, carta, envelope, entre outros. Se ficar na posição direita irá tracionar papel do tipo continuo, aqueles que utilizamos em impressoras matriciais. Toda vez que for utilizar este tipo de papel deve-se mudar as propriedades do tipo de papel no soft de impressão.

Todas estas peças aqui apresentadas são presas através de travas de plástico, com exceção da bandeja, e não é complicado a sua retirada. Para ter acesso ao alimentador do papel basta retirar a bandeja puxando para seu lado e destravar as travas do alimentador do papel.

DEFEITOS NESTE BLOCO

Defeito neste bloco é raro, o que mais quebra são as alças, pois tem alguns clientes curiosos que não sabe retirar a bandeja e acaba quebrando as pontas das alças. Se isso acontecer o papel não cai na bandeja. Já peguei uma impressora com a  alavanca do elevador do alimentador quebrada.Tem que ser substituído.

 

PAINEL DE CONTROLE E AS FUNÇÕES DOS LEDS

NA aula de hoje iremos estudar o painel de controle e as funções dos LED’S. A combinação de luzes pode em muito facilitar o reparo desta impressora, pois alguns defeitos são indicados pelos LED’S.

 

Na figura 01 vimos o painel de controle, e, diga-se de passagem, uma das peças que mais quebra nas impressoras HP linha 600. Por isso é bom manter em estoque pelo menos uma boa quantidade. O painel tem a função de ligar e avanço do papel, através de duas teclas de pressão e além de indicar o STATUS de funcionamento da impressora através de dois LED’S.

 

Na figura 02 vimos um desenho da ponta do cabo do painel, esta ponta é ligada na placa lógica e faz a comunicação com os botões do painel. Se uma destas trilhas romperem, geralmente por desgaste do carbono, a impressora para por completo ou não obedece aos comandos dos botões de POWER e avanço do papel. Quando a impressora não liga é porque uma das trilhas que leva o pulso de liga até a CPU está interrompida, a CPU não recebe o pulso, então não alimenta a placa lógica, por isso é que a impressora não liga. Tem alguns técnicos menos experientes, que condena a fonte ou a placa lógica quando se depara com este tipo de defeito. Antes teste a fonte que deve ter uma tensão em torno de 35V DC, se a fonte estiver boa, então peque um outro painel bom e teste, pois 99% dos defeitos de impressoras HP linha 600 que não liga é com certeza painel e é raro o caso ser placa lógica.

Você também pode recuperar as trilhas de grafite danificadas, utilizando uma caneta com tinta metálica. Basta localizar visualmente a(s) trilha(s) danificada, e sobrepor com tinta, depois é só esperar secar e fazer um teste. 

Abaixo iremos demonstrar através das combinações das cores e estado dos led’s o STATUS da impressora e suas funções.

Na figura 03 temos os led’s piscando alternadamente, significa falha na comunicação entre o micro e a impressora ou falha geral, verifique o cabo de comunicação, e a porta paralela do micro, em último caso troque a placa lógica. Também quando o carro de impressão trava os led’s ficam piscando alternadamente. Neste caso faça uma limpeza e lubrifique o eixo do carro de impressão.

 

Na figura 04 temos os led’s piscando os dois ao mesmo tempo, significa que existe um erro de operação, ou seja, a impressora está totalmente paralisada para impressão. Neste caso verifique os cartuchos se estão bons ou se está faltando papel no alimentador. 

Na figura 04, temos os dois led’s totalmente apagado, significa que a impressora não liga, são as causas as seguintes: fonte com defeito, painel com o conector danificado e placa lógica danificada.

Na figura 06 temos o led verde fixo, e o led laranja piscando, significa que existe um erro de falta de papel ou um dos cartuchos com problema. Se for falta de papel re-carregue o alimentador, se for um dos cartuchos com defeito, faça a troca do mesmo.

Uma dica: Se for cartucho com problema, para ter certeza, levante a tampa de acesso aos cartuchos e espere o carro ficar na posição de troca dos cartuchos, logo então aperte duas vezes o botão de cima “avanço do papel” e espere o carro se mover para direita, ou seja, para fazer a limpeza dos cartuchos. Sae isto não acontecer, o problema está em um ou nos dois cartuchos.   

Na figura 07, temos os dois led’s acesos e fixo, significa problema na placa lógica, caso não atenda a nenhum comando no painel. Neste caso troque a placa lógica.

 

LIMPEZA E LUBRIFICAÇÃO

Na aula de hoje iremos abordar os procedimentos de limpeza e lubrificação da impressora em questão.

Na figura 01, podemos ver os locais onde se deve fazer a lubrificação, para isso utilize sempre óleo de máquina, bem fino e só algumas gotas para não sujar a impressora. Retire o excesso do óleo com papel higiênico. 

Na figura 02, podemos ver os locais onde se deve limpar utilizando água e solvente. Também em algumas parte interna pode-se usar pasta de limpeza.

A tampa, a bandeja deve ser lavada com água e sabão, use uma esponja para retirar a sujeira.

FORMAÇÃO DA IMPRESSÃO

Caro aluno chegou o final de nosso curso, esperamos ter contribuído em seu aprendizado. Nesta última aula iremos fazer um breve estudo de como é feita a impressão no papel. 

Como sabemos as impressoras jato de tinta trabalha com o processo de jatiamento da tinta sobre o papel, para isso utiliza uma tecnologia muita avançada. Onde utiliza uma cabeça de impressão com 9 orifícios por onde sai à tinta. A tinta é impulsionada por um conjunto de micros mola interna a cabeça e pelo um dosador de tinta, que tem a função de liberar ou impedir a passagem da tinta. Todo este processo é sincronizado e executado pela CPU da impressora. Todas as mudanças que existem nos novos modelos são geralmente voltadas a qualidade de impressão e velocidade de movimento do carro de impressão e tracionamento do papel. Na figura 01 temos uma ideia de como é feito este processo.

A impressora HP é uma das únicas que utiliza uma cabeça de impressão conjugada com o cartucho de tinta. Por isso não tem muito problema de resolver problemas de impressão quando chega uma impressora na assistência técnica, bastando para isso fazer a troca do cartucho. Muitos clientes perguntam se é bom utilizar cartuchos recondicionados. Se for feito por uma empresa especializada com certeza irá funcionar perfeitamente. Já não aconselho para cartuchos das impressoras EPSON, onde o cartucho fica separado da cabeça e tintas de má qualidade comprometem a cabeça de impressão.  

TESTE DE IMPRESSÃO

Para fazer este teste de impressão da figura 01, você pode fazer de duas formas: pelo painel e pelo soft que acompanha a impressora. Se for pelo painel, desligue a impressora e re-ligue a mesma apertando o botão de avanço do papel até a impressora começar a puxar o papel e logo depois começa a impressão. Se for via soft vá no “ícone” meu computador na área de trabalho do micro e clic uma vez, aparecerá uma outra tela com as unidades A, C, impressoras e entre outras, clic em impressoras, depois irá aparecer o modelo da impressora instalada, no caso “HP692”, clic com o botão direito do mouse em cima da impressora escolhida “HP692”, e aparecerá um menu, aperte na última opção “propriedades” e por último irá aparecer uma tela com vários comandos, clic na opção “imprimir página de teste”.

FINALIZAÇÃO

Para aqueles com pouca experiência, peço que estude todas as aulas com calma, e quando começar a fazer reparo nos equipamentos manter sempre a calma, pois praticamente todo o trabalho de conserto em impressora é mecânico.

Mantenha sempre um bom estoque de peças em sua empresa, e ferramentas adequadas para uso em manutenção de impressoras, principalmente as chaves seis travadas, alicate de bico, pinças, chaves de fendas e estrela.

-Cartuchos de impressão a jato de tinta HP 51649A - Mensagem para reinstalação ou recolocação do cartucho de impressão depois de substituído

Introdução

Você pode receber uma mensagem solicitando a reinstalação ou recolocação do cartucho de impressão em cores, 51649A, que acabou de ser substituído. Isso acontece quando o cartucho de impressão interrompe o trabalho, o que pode ser causado por:

•       Contato falho entre o cartucho de impressão e a unidade do carro. 

•       Traços danificados no conjunto de circuitos.

Resolução

1.       Limpe o contato do cartucho com um pano limpo e seco. 

2.       Recoloque o cartucho de impressão e feche a tampa da impressora. Se o carro retornar para o lado direito da impressora e for possível continuar a impressão sem receber mensagem de erro, o problema foi corrigido.  

3.       Se o carro permanecer no centro da impressora ao fechar a tampa, será necessário substituir o cartucho de impressão em cores. Se o carro retornar para o lado direito, mas aparecer uma mensagem de erro será necessário substituir o cartucho de impressão em cores. Ligue para a Central de atendimento ao cliente HP se necessitar de assistência.  

 Cartuchos de impressão HP Inkjet - As tintas desbotarão com o tempo?

Objetivo Este documento discute se as tintas do cartucho de impressão HP desbotam com o tempo.

As tintas HP Inkjet desbotarão?

Ocorrerão desbotamento da tinta ou mudança de matiz com o tempo. Muitos fatores contribuem com o tempo decorrido antes que ocorram alterações visíveis em materiais impressos. Eles incluem:

•       Tempo de exposição

•       Espectro de luz

11 Impressoras HP Deskjet - São ejetadas páginas em branco

PROBLEMA: Ao tentar imprimir em uma impressora HP Deskjet, páginas em branco são ejetadas em vez da impressão esperada.

SOLUÇÃO: Execute um auto-teste para verificar se a impressora está funcionando. Se a página estiver em branco, verifique se não há uma fita cobrindo os bicos do cartucho de impressão. Se houver, remova-a e repita o auto-teste. Caso contrário, execute o processo de limpeza do cartucho de impressão ou substitua o(s) cartucho(s) e repita o auto-teste.

Se o auto-teste da impressora funcionar corretamente, sugerimos estas etapas:

1.       Verifique se o tamanho de mídia apropriado foi selecionado na opção Configurar página do programa (geralmente, acessado em Arquivo e Configurar página). 

2.       Remova as marcas de parágrafo excedentes no final do texto ou do documento. Linhas em branco a mais frequentemente geram uma página adicional no trabalho de impressão.  

3.       Selecione Visualizar impressão se o programa tiver esse recurso (normalmente acessado em Arquivo e Visualizar impressão). O número total de páginas do documento será exibido na parte inferior da janela, podendo variar entre programas diferentes. Passar pelas páginas na visualização mostrará quais páginas possuem conteúdo. Remova as páginas em branco encontradas conforme explicado anteriormente. 

4.       Tente imprimir um novo documento utilizado o mesmo programa ou um programa diferente. Se o problema afetar somente um programa, talvez seja ideal reinstalar o software contido nos discos de instalação do fornecedor. Se o problema ocorrer em todos os aplicativos utilizados, exclua e reinstale o software de impressão HP.

12 Impressoras HP Deskjet e Deskwriter Série 600 - Solução de problemas com ruído da impressora

Introdução

A impressora HP Deskjet Série 600 faz ruídos estranhos quando imprime. Por exemplo:

•       Periodicamente a impressora faz ruídos parecidos com um zumbido quando a unidade do carro (onde ficam os cartuchos de impressão) se movimenta do lado direito da impressora. 

•       Uma impressora nova emite ruídos estranhos enquanto imprime. 

•       A impressora faz um ruído como se algo estivesse sendo triturado, com luzes intermitentes e a unidade do carro fica preso no lado direito ou esquerdo da impressora. 

•       A impressora faz um ruído como se algo estivesse sendo triturado, com luzes intermitentes, a unidade do carro fica presa e o papel atola ou sai arranhado da impressora. 

•       De vez em quando, a unidade do carro bate violentamente contra o lado esquerdo da impressora quando está imprimindo.

Instruções

Siga as etapas abaixo para determinar o que está fazendo ruídos.

NOTA: Quando a impressora estiver fazendo ruídos parecidos com um zunido enquanto a unidade do carro se movimenta do lado direito da impressora, ela está limpando os cartuchos de impressão. Esta é uma operação normal para a impressora.

4.       Ligue a impressora e abra a tampa superior. 

5.       Se a impressora fizer um ruído como se algo estivesse sendo triturado e a unidade do carro estiver travada do lado direito da impressora, um dos cartuchos de impressão pode estar incorretamente posicionado na unidade do carro. 

a.        Desligue a impressora e localize a estação de serviço no lado direito da impressora abaixo da unidade do carro. 

b.       Ligue a impressora e como a estação de serviço abaixa ou faz um ruído como se algo estivesse sendo triturado, desligue o cabo de força da parte de trás da impressora. 

c.        Puxe a unidade do carro até o centro da impressora. (Talvez seja necessário empurrar um ou os dois cartuchos de impressão para a parte de trás da impressora para que eles deixem a unidade do carro se movimentar até o centro da impressora.).

d.       Remova os cartuchos de impressão e verifique se não há peças danificadas ou quebradas. 

e.        Recoloque os cartuchos de impressão na unidade do carro certificando-se que estão fixados firmemente no local. 

f.        Conecte o cabo de força e ligue a impressora. 

6.       Imprima uma página de auto-teste com a tampa superior da impressora aberta e a bandeja de saída de papel removida para verificar de onde vem o ruído. 

a.        Quando a impressora estiver ligada e a tampa superior aberta, remova a bandeja de saída de papel. 

b.       Pressione uma vez o botão Resume e a unidade do carro deve retornar ao lado direito da impressora. 

c.        Mantenha o botão Resume pressionado até que a impressora comece a imprimir uma página de autoteste.

ADVERTÊNCIA: Não toque na parte interna da impressora quando você estiver imprimindo com a tampa superior aberta.

5.     Se a unidade do carro ficar presa no lado esquerdo da impressora, verifique se o braço atuador da alavanca está posicionado corretamente. (Consulte o documento "Impressoras HP Deskjet e

Deskwriter Série 600 - o papel não carrega, ruído ou carro preso" para obter mais informações.).

a.        Desconecte o cabo de força da parte de trás da impressora. 

b.       Deslize a unidade do carro para que saia do lado esquerdo da impressora. 

c.        Localize o braço atuador branco ou preto sobre o conjunto de engrenagem de metal no lado esquerdo da impressora. Verifique se o "dente" ou "seta" que aponta para baixo, na margem direita do braço da alavanca posicionado à direita do conjunto de engrenagens de metal e meia-engrenagem plástica abaixo do braço da alavanca.  

d.       Se a seta no braço atuador estiver entre a engrenagem de metal e a meia engrenagem plástica (veja a figura 1), levante o braço atuador e mova a seta para a direita da meia engrenagem plástica (veja a figura 2). Uma vez que a seta no braço atuador estiver à direita das engrenagens, ele deverá se movimentar livremente da direita para a esquerda em 12,7mm.

 

Substitua a bandeja superior de saída de papel, feche a tampa, conecte o cabo de força e repita a etapa 3 acima para verificar se não há mais ruídos.  

13 Impressoras HP Deskjet Série 600 e Deskwriter Série 600 - Problemas de alimentação do papel

Introdução

Este documento descreve como solucionar vários problemas de alimentação do papel nas impressoras HP Deskjet Série 600 e HP Deskwriter Série 600.

Se a luz Resume piscar, a impressora HP Deskjet pode ter detectado um problema ao puxar o papel (alimentação). Esse tipo de problema ocorre se a impressora tenta puxar o papel da bandeja de entrada para o cilindro (mecanismo de alimentação do papel), mas não detecta papel no indicador do Sensor de saída de papel (OOPS). Nesse caso é possível ver ou ouvir os roletes da unidade girando quando a impressora tenta puxar o papel.

NOTA: Verifique se o papel que está sendo utilizado atende as especificações recomendadas para as impressoras HP Deskjet Série 600.

Problema 2: Atolamento de papel na impressora

Problema 3: O papel não é ejetado para a bandeja de saída

Problema 4: A impressora puxa várias folhas

Problema 5: Os envelopes não avançam para dentro da impressora

Problema 6: Os cartões não avançam para dentro da impressora

Problema 7: O papel banner não avança para dentro da impressora

Isso se aplica somente para impressoras HP Deskjet/Deskwriter Série 680 e Deskjet Série 690:

PROBLEMA MAIS COMUM NA HP

Pelo que vejo, o problema mais comum nas HPs é a impressão começar a sair borrada ou com riscos, como se algo raspasse na folha antes da tinta secar. Este problema pode ser causado tanto por uma grande quantidade de restos de tinta acumulada na cabeça de impressão do cartucho, quanto sujeira acumulada na parte de baixo do carro de impressão, a parte que fica quase em contato com a folha, logo atrás dos cartuchos. Esta parte é um pouco complicada de limpar, mas será fácil caso você desmonte a impressora.

Outro problema comum é o carro de impressão começar a bater dos lados durante a impressão, fazendo com que a impressão saia em ziguezague. Abra a impressora e você encontrará uma fita plástica, com uma espécie de código de barra bem atrás do carro de impressão. Este código de barra serve como orientação para o carro de impressão. Este problema é causado justamente por sujeira ou na fita, ou então no sensor do carro de impressão, basta limpar ambos com uma flanela com um pouco de álcool.

Se por acaso a impressora estiver fazendo ruído, como se o carro de impressão estivesse raspando em algo, experimente lubrificar o eixo da impressora com óleo de máquina. Se ao tentar imprimir, o carro de impressão não se mover, mas você ouvir ruídos do mecanismo funcionando, provavelmente o defeito é no sistema de movimentação do carro, provavelmente alguma engrenagem quebrada ou fora do lugar. Cheque também se os motores estão todos funcionando, se nenhum dos cabos está partido, etc.

Se por outro lado, a impressora simplesmente não imprime, mal dando sinal de vida, temos como possibilidades algum defeito na placa lógica, ou pode ser que um dos cabos flat da impressora tenha se partido ou então simplesmente tenha se desencaixado. Se você entender de impressão, é possível consertar muitos defeitos na placa lógica da impressora, já que na maioria das vezes os defeitos são simples. Os cabos flat por sua vez podem apenas ser substituídos

Perda da qualidade de impressão, como, por exemplo, o impressor imprimindo apenas metade· das letras é geralmente causado por problemas no cartucho, aparecem quando a tinta já está quase acabando, ou então em cartuchos reciclados que já passaram por várias recargas.

14 ALGUNS PROBLEMAS QUE APRESENTAM NA IMPRESSORA HP LINHA 600.

Cartuchos de impressão a jato de tinta HP 51649A - Mensagem para reinstalação ou recolocação do cartucho de impressão depois de substituído

Introdução

Você pode receber uma mensagem solicitando a reinstalação ou recolocação do cartucho de impressão em cores, 51649A, que acabou de ser substituído. Isso acontece quando o cartucho de impressão interrompe o trabalho, o que pode ser causado por:

· Contato falho entre o cartucho de impressão e a unidade do carro.

· Traços danificados no conjunto de circuitos.

Resolução

4. Limpe o contato do cartucho com um pano limpo e seco.
5. Recoloque o cartucho de impressão e feche a tampa da impressora. Se o carro retornar para o lado direito da impressora e for possível continuar a impressão sem receber mensagem de erro, o problema foi corrigido.
6. Se o carro permanecer no centro da impressora ao fechar a tampa, será necessário substituir o cartucho de impressão em cores. Se o carro retornar para o lado direito, mas aparecer uma mensagem de erro será necessário substituir o cartucho de impressão em cores. Ligue para a Central de atendimento ao cliente HP se necessitar de assistência.

Cartuchos de impressão HP Inkjet - As tintas desbotarão com o tempo?

Objetivo

Este documento discute se as tintas do cartucho de impressão HP desbotam com o tempo.
As tintas HP Inkjet desbotarão?
Ocorrerão desbotamento da tinta ou mudança de matiz com o tempo. Muitos fatores contribuem com o tempo decorrido antes que ocorram alterações visíveis em materiais impressos. Eles incluem:

· Tempo de exposição
· Espectro de luz · Intensidade da luz
· Tipo de mídia utilizada
· Temperatura e outros fatores ambientais

Cores de tinta diferentes começarão a desbotar em épocas diferentes. Se uma cor desbotar mais rápido que outra, pode ocorrer mudança de matiz. Em gera, as tintas pretas da HP duram por décadas se armazenadas em um ambiente seco e protegido da luz. As tintas coloridas duram por anos se forem armazenadas nas mesmas condições. O tempo de armazenamento diminui bastante se o material impresso for exposto à luz direta do sol. Os engenheiros da HP trabalham continuamente para melhorar a capacidade de armazenamento de tintas Inkjet. Foram feitos testes especiais quanto à resistência à luz dos cartuchos HP Photosmart C3844A e C3845A.

15 MANUTENÇAO EM IMPRESSORAS EPSON

STYLUS 400 / 600

Iniciamos aqui nosso curso de reparo em impressora EPSON STYLUS COLOR 400/600. Este curso é para facilitar o trabalho do técnico no dia á dia no reparo destes equipamentos e dar uma visão geral para quem está começando o reparo em impressoras á jato de tinta. Antes de começarmos o nosso curso propriamente dito, iremos entender como funciona a fonte de alimentaçao, pois a fonte desta impressora é do tipo chaveada auto-oscilante fly-back e para entendermos como funciona esta fonte primeiramente devemos reler o inicio deste livro onde descrevemos o principio basico das fontes chaveadas.

Fonte Chaveada

Como já vimos, todo aparelho eletrônico necessita de uma fonte DC para seu funcionamento, logo a mesma deve possuir um circuito que converta a tensão AC da rede (127 ou 220V) em um valor de tensão DC conveniente. Nos últimos anos vem crescendo o número de aparelhos que utiliza a fonte chaveada como sistema de alimentação, e as impressoras não podiam ficar de fora.

FONTE DE ALIMENTAÇÃO

Na parte inicial do livro estudamos os princípios de funcionamento das fontes chaveadas, o funcionamento da fonte de alimentação da impressora STYLUS COLOR 600 não é muito diferente, pois utiliza o mesmo princípio das fontes auto-oscilante. Neste estudo iremos conhecer os principais componentes que compõe a fonte de alimentação, bem como suas funções. Na figura 01, podemos ver a foto da fonte de alimentação, onde apontamos através de setas, onde se localizam os principais componentes.

CHAVE LIGA/DESLIGA: Fica localizada no painel frontal e tem a função de alimentar a fonte primária com 110v vindo da rede

INDUTOR: tem a função de proteger a fonte contra ruídos tanto vindo da rede elétrica como da fonte, logo na frente tem um capacitor C1 para reforçar este filtro.

FUSIVEL: Tem a função de proteção, caso algum componente, principalmente a ponte de diodo e fet entre em curto, gostaria de lembrar que curtos no secundário da fonte não fazem queimar este fusível.

PONTE DE DIODO: Tem a função de retificar a tensão de 115V AC da rede, ou seja, transformar a tensão de 115AC em uma tensão em torno de 150V DC, depois entregar esta tensão para o resistor de partida.

CAPACITOR PRINCIPAL: Após a tensão de 150V ter sido retificada a mesma dever ser filtrada, para evitar ripples na fonte e estabilizar esta fonte mantendo-a a mais constante possível.

RESISTOR DE PARTIDA: Este resistor baixa a tensão de 150V DC para uns 70V, a sua função é dar partida na fonte primária, ou seja, faz o integrado de controle da fonte começar á oscilar e o fet abrir e fechar em alta frequência, fazendo assim aparecer tensões no secundário da fonte.

O FET: O fet nada mais é aquela chave que demos como exemplo nas fontes chaveadas da aula 1, sua função é de se comportar como uma chave que abre e fecha em alta velocidade, fazendo circular uma corrente no primário do chopper e consequentemente irão aparecer tensões no secundário que irão alimentar os circuitos da impressora. A frequência de abrir e fechar são controlados por um pulso que entra no seu GATE, este pulso vem do integrado de controle.

CHOPPER: É um transformador cuja função é fazer gerar as tensões que irão alimentar os circuitos da impressora

INTEGRADO DE CONTROLE DA FONTE PRIMÁRIA (ACAPLADOR ÓTICO): O C.I. de controle da fonte tem a função de evitar que as fontes no secundário (35V, 13V, 10V) do chopper subam muito, evitando que as mesmas danifiquem os componentes na placa lógica. Para isso pega-se uma tensão de referência (35V) para fazer este controle. Quando por exemplo à tensão de 35V sobe um pouco, o integrado identifica esta subida e injeta um pulso no GATE do FET fazendo abrir e fechar com menos frequência fazendo cair às tensões na saída do chopper. Ocorre o contrário quando a tensão diminui. Se este componente queimar a fonte para também.

DIODO RETIFICADOR NA SAIDA FONTE DE 35V: Quando aparece uma tensão no secundário do chopper, ela ainda não é uma tensão DC, para isso se utiliza um diodo retificador para transforma-la em uma tensão DC.

INTEGRADO DE CONTROLE DA FONTE PRIMÁRIA (ACAPLADOR ÓTICO): O C.I. de controle da fonte tem a função de evitar que as fontes no secundário (35V, 13V, 10V) do chopper subam muito, evitando que as mesmas danifiquem os componentes na placa lógica. Para isso pega-se uma tensão de referência (35V) para fazer este controle. Quando por exemplo à tensão de 35V sobe um pouco, o integrado identifica esta subida e injeta um pulso no GATE do FET fazendo abrir e fechar com menos frequência fazendo cair às tensões na saída do chopper. Ocorre o contrário quando a tensão diminui. Se este componente queimar a fonte para também.

DIODO RETIFICADOR NA SAIDA FONTE DE 35V: Quando aparece uma tensão no secundário do chopper, ela ainda não é uma tensão DC, para isso se utiliza um diodo retificador para transforma-la em uma tensão DC.

CAPACITOR DE FILTRAGEM NA FONTE SECUNDÁRIA: Tem a mesma função do capacitor principal.

INTEGRADO REGULADOR DA FONTE DE 35V NO SECUNDÁRIO: Sua função é de regular e estabilizar a tensão de 35V que alimentará os motores do papel e do carro de impressão.

CABO DE SAIDA DAS FONTES: É por este cabo flat que sai as tensões para á placa lógica.

FONTE DE ALIMENTAÇÃO

Na figura 01, mostramos um diagrama de bloco de como é formado todo o circuito da fonte desta impressora.

Funciona da seguinte forma: A tensão da rede de 120V AC entra no conector CN1, passa pelo fusível F1 e por um fusistor R2 de 3,9R x 5W, a sua função é de proteção, depois é filtrada pelo indutor L1 e por um capacitor C1, depois é retificada pela ponte de diodo DB1 e logo depois filtrada pelo capacitor eletrolítico de 220 x 200V, no positivo do capacitor C11 a tensão já sai em torno de 160V DC, depois de filtrada é reduzida para 70V pelo resistor de partida R18 que irá sofrer uma nova redução para uns 13V por R16, a tensão de 13v é regulada por Q2 que irá alimentar o C.I. de controle da fonte PC1. Quando o integrado PC1 é alimentado o mesmo começa gerar um pulso um pouco fraco, mas o suficiente para polarizar o fet, pois sabemos quando não tem nenhuma tensão no GATE do FET ele se comporta como uma chave aberta, mas quando recebe uma tensão em torno 0,68V fecha e começa a oscilar, fazendo circular uma corrente no primário do chopper. 

A tendência do integrado é aumentar a frequência no GATE do FET fazendo o mesmo oscilar em alta freqüência até chegar a ponte de começar a aparecer tensões no secundário do chopper, estas tensões não são ainda tensões DC, para isso se usa diodos de alta comutação para retificar estas fontes, depois se filtra as mesmas com capacitores eletrolíticos de valores diferentes de acordo com as tensões de trabalho. Para que as tensões na saída do chopper não subam muito, a ponto de danificar algum componente na placa lógica, é pego a tensão maior de 35V para servir de referência, esta tensão é retornada ao C.I. de controle da fonte para se fazer o controle. Se esta tensão subir mais que em torno de 40V o integrado diminui os pulsos que entram no gate do fet, fazendo abrir e fechar com menos velocidade, fazendo assim baixar as tensões na saída do chooper. Outra coisa interessante, este ajuste é feito de acordo com a carga exigida pelos circuitos na placa lógica, pois sabemos que os motores consomem muita corrente e para não perderem a estabilidade se utiliza um integrado IC51, para fazer a regulagem da fonte de 35V. Depois de filtrada e regulada as fontes de 35V, 13V e 10V. Outra coisa a fonte de 10V irá ser regulada por um C.I. que irá baixar esta tensão para 5V, este C.I. A3 7805 está na pl. lógica. A tensão de 5V irá alimentar os integrados da placa lógica como CPU, memória e etc.

Na figura 02, montamos um pequeno esquema de mais ou mesmo como é a fonte da STYLUS COR 600. Este esquema irá facilitar a análise de defeitos, mas não se preocupe iremos mais para frente dar umas dicas dos defeitos mais comuns nesta fonte e como corrigi-los.

DEFEITOS NA FONTE DA STYLUS 600

A fonte da impressora STYLUS 600 como qualquer fonte chaveada a qualquer momento pode parar, geralmente por excesso de aquecimento ou curtos em algum componente na fonte ou na placa lógica.

Fonte parada e fusível torrado ou aberto

Nunca de imediato coloque um outro fusível bom e ligue a chave L/D da impressora, pois se tiver um curto com certeza irá queimar novamente. Antes teste a ponte de diodo e o FET, pois estes dois componentes entram em curso acabam queimando o fusível. Observe se o capacitor principal está estourado ou a parte superior com um inchaço. Este defeito é provocado por excesso de tensão na entrada na fonte, isso acontece muito em regiões em que a rede é 220V. O fusistor R2 costuma abrir e a fonte não funciona.

Fonte de 127 V ligada em 220V

Praticamente todas as impressoras STYLUS 600 vendidas no Brasil, suas fontes trabalham só em 220V. Quando se liga numa tensão maior como em 220V a fonte primária será a mais afetada. Geralmente só se queima o capacitor C11 e em alguns casos a ponte de diodo. Por isso comece testando a ponte de diodo, o capacitor C1 costuma estourar e fica visível este estouro. O fusistor R2 também costuma abrir. Neste caso é raro o FET queimar, mas se for constatado o fusível aberto, faça o primeiro teste ensinado logo atrás. Uma última dica o capacitor de poliéster C15 de 1.2K x 1600V, tem a função de amortecer e estabilizar o abrir e fecha do FET em alta frequência, se por acaso este capacitor esgotar, a fonte irá parar e o fet queimará.

Fonte não oscila, porém tem 150V no positivo do capacito principal C11

Este defeito pode ser duas coisas: A primeira é um curto no secundário da fonte, algum componente em curso como, por exemplo, os drive’s dos motores do carro de impressão ou do papel, ou ainda um outro componente da pl. lógica. Para isso desligue o cabo de alimentação da placa lógica e verifique se as tensões aparecem. A segunda causa que faz parar esta fonte é capacitor principal esgotar ou FET entrar em curto, os resistores de partida abrir e por último o integrado de controle da fonte parar de funcionar. Por isso comece verificando se tem 150V no positivo da fonte, teste o FET, verifique se tem 70V do outro lado do resistor de partida e se tem 13V chegando ao pino do integrado de controle. Se o capacitor C1 estiver com algum problema, a tensão de 150V cairá para uns 130V, e a fonte irá demorar a armar e às vezes nem isso, fica parada por completo. Se os capacitores de filtragem das tensões de 35V, 13V e 10V esgotarem. Os defeitos são muitos, desde travamentos do carro de impressão e do motor do papel, a pl. lógica apresentar defeitos estranhos e aleatórios.

PLACA LÓGICA

A placa lógica da impressora STYLUS 600 é uma das mais simples que existe no mercado e ainda é uma pl. lógica que se consegue fazer reparo, o que quase não é possível na impressora HP da linha 600. Alguns componentes ainda são encontrados no mercado, facilitando o seu reparo. Na figura 01 e 2, podemos ver um vista parcial da pl. lógica, do lado direito acima podemos ver a memória RAM e a abaixo o chip maior a memória ROM, onde fica armazenado o programa de fábrica da impressora. E na figura 2 podemos ver a CPU e o integrado I/O IC2, onde neste componente faz o interfaciamento dos sensores, inteface paralela e controle dos motores e ativamento dos jatos da cabeça de impressão.

Na figura 03, podemos ver o diagrama de bloco da placa lógica desta impressora. Ë importante sabermos como funciona a placa lógica, pois facilitará em muito o reparo desta impressora, e é justamente o que vamos estudar nesta aula. A placa lógica é basicamente composta por uma CPU e I/O, memória ROM e RAM e drive de controle dos motores de movimento do carro de impressão e do tracionamento do papel, além é claro dos driver’s das agulhas da cabeça de impressão. Ao contrário de outras impressoras a STYLUS 600 utiliza um único CHIP “CPU” para fazer o processamento das informações e um I/O para fazer os controles dos driver’s dos motores e da cabeça de impressão. Pra quem não a sigla I/O significa dispositivo ou controlador de entrada e saída e CPU, significa unidade central de processamento.

A função CPU é receber as informações do micro, através das interfaces paralela ou serial e dos sensores através do I/O e processar os comandos que são de impressão ”os dados a serem impressos” e comandos como, por exemplo, o de avançar o papel e de movimentar o carro de impressão, além de outras funções. Todo este processamento é executado através de um programa que vem de fábrica e está armazenado na memória ROM.

O dispositivo de I/O IC2 tem a função de receber as informações dos sensores do papel, do de coluna 1 “da posição do carro” e o de mudança do papel “de continuo para oficio” e enviar os comandos para o motor de movimento do carro e para o motor de tracionamento do papel e também disparar as agulhas de impressão.

A memória ROM é uma memória de leitura, é onde fica o programa que irá executar todas as funções da impressora tais como: ROTINA DE IMPRESSÃO, ROTINA DE TRACIONAMETO DO PAEL, ROTINA DE MOVIMENTO DO CARRO DE IMPRESSÃO E ROTINA DE LEITURA DOS SENSORES.

A memória RAM é uma memória de armazenamento temporário, é onde a CPU armazena as rotinas que irão ser executadas, além também para armazenar os dados vindos do micro para serem impressos.

Na aula 3 de fonte falamos que a tensão de 5V não era regulada na placa da fonte e sim na pl. lógica, pois bem, como podemos ver na fig. 01 o integrado 7805 recebe uma tensão de 10V no pino 1 e no pino 3 sai 5V, o pino 2 é o terra. A tensão de 5V é utilizada para alimentar a CPU e as memórias. Esta tensão não pode subir muito, pois queimaria estes componentes.

A fonte de 13V serve para alimentar os driver’s de ativamento dos injetores de tinta da cabeça de impressão.

A fonte de 35V serve para alimentar os motores do carro de impressão e do tracionamento do papel.

Os sensores são do tipo micro-chaves de dois estados, um normalmente aberto e outro normalmente fechado. O sensor do papel é ativado quando falta papel, o sensor de coluna 1 é para avisar a CPU que o carro de impressão já está na coluna um de impressão, ou seja, para que a impressora comece a imprimir, ela precisa começar de algum ponto, seja ele no canto direito, no canto esquerdo ou no meio do eixo de impressão. No caso desta impressora foi escolhido o lado esquerdo. O que eu quero dizer é que a CPU tem que ter um ponto de partida. Quem estudou matrizes em matemática vai entender melhor. As matrizes são feitas de linhas e colunas, esta impressora tem 80 colunas no sentido horizontal, quando o carro ativa o sensor a CPU sabe que ele está na primeira coluna de impressão, então tem uma rotina no programa que irá fazer esta contagem. Vocês irão ver falar muito quando se trabalha com impressoras matriciais o no TOP OFF FORM, quer dizer topo do formulário. Quando o carro está nesta posição, ele está na primeira linha e na primeira coluna de impressão, ou seja, lá no começo do papel.

O sensor de mudança de papel serve para avisar a CPU que o usuário irá utilizar um outro tipo de papel como, por exemplo, de papel continuo para ofício, pois as rotinas de impressão são diferentes de um para outro, esta mudança é feita numa alavanca que fica do lado direito da impressora.

Os driver’s dos motores são constituídos por três integrados IC14, IC15 e IC6 e integrado, cuja função é ativar as fases dos motores do papel e do carro de impressão e dos injetores de tinta cabeça de impressão. Iremos estudar com mais detalhes numa aula futura estes circuitos.

A interface paralela

A impressora STYLUS 600 possui uma interface de comunicação com o microcomputador, sendo que uma é paralela padrão centronics. Este padrão é um protocolo de comunicação padronizado para este tipo de comunicação. Sua função é levar para a impressora os dados a serem impressos e comandos de controle e também enviar comandos de controle para o microcomputador, como por exemplo, o sinal de BUSY=OCUPADO. Geralmente a impressora envia este comando quando sua memória está cheia de dados para imprimir. Então o micro para de enviar mais dados, e fica aguardando que a impressora avise que já pode receber dados. Por isso é que quando se manda imprimir alguma coisa o micro fica mais lento, pois a CPU do micro fica de olho na impressora.

PLACA LÓGICA – PARTE III

Na aula passada abordamos de forma genérica as funções de alguns circuitos como: CPU, MEMÓRIAS ROM E RAM, INTERFACE PARALELA, ETC. Na aula de hoje vamos conhecer de forma mais profunda alguns circuitos que são suma importância para o entendimento do funcionamento de qualquer impressora matricial, pois são os únicos circuitos da pl. lógica da STYLUS 600 que podem ser corrigidos na oficina, estamos falando dos circuitos de controle do motor de avanço do papel, circuito de acionamento de agulhas e do circuito de acionamento do motor de movimento do carro de impressão. Os esquemas elétricos dos circuitos em questão servirão de base para o entendimento desta aula.

O motor de passo que está esquematizado na fig. 1, que é responsável pelo avanço do papel, é acionado por pulsos gerados pelo integrado I/O IC2. Estes pulsos têm acesso a base dos transistores interno ao integrado LB1845 IC15, através de circuitos inversores e não TTL com saídas em coletor aberto. Os transistores de média potência agem como driver’s de corrente e são levados diretamente aos enrolamentos do motor, acionado as fases segundo um padrão pré-definido pelo fabricante. Pelo fato das bases dos transistores estarem ligadas a circuitos com saída em coletor aberto, faz-se necessário a introdução de resistores que fornecem a corrente necessária para saturar os transistores, para tal existe um circuito que comandado por software habilita ou não a tensão que alimenta esse conjunto de resistores. Este circuito está no integrado I/O IC2, que além de permitir o chaveamento da corrente por software, pode funcionar como selecionador de função desempenhada pela porta de saída do integrado I/O, visto que além dele servir para o acionamento das fases do motor, os mesmos pinos são utilizados no circuito de disparo dos injetores de tinta da cabeça de impressão.

Essa duplicidade de funções pode ser feita levando-se em conta que a impressão e o avanço do papel não ocorrem simultaneamente, sendo que este circuito de disparo também tem uma forma semelhante de inibir e habilitar o acionamento das agulhas que será discutido posteriormente.

Circuito chopper driver:

Com a finalidade de limitar a corrente nas bobinas do motor de passo, existem três circuitos de chaveamento, sendo que dois agem sobre os enrolamentos do motor do carro e um sobre as bobinas das agulhas da cabeça de impressão.

O princípio de funcionamento é o mesmo em todos, razão pelo qual será feita uma descrição genérica. O objetivo do circuito é forçar o chaveamento de um pulso assim que ele atinja um certo nível de corrente. Em estado de repouso o transistor T3 permanece saturado já que o sinal “controle” encontra-se em nível baixo. Os transistores T4 e T5 estarão saturados ou cortados dependendo do nível do sinal de entrada das portas (FASE A).

Ao crescer a corrente sobre o enrolamento a tensão sobre o resistor RA irá crescer junto carregando o capacitor CA.

Ao atingir um determinado nível de tensão sobre o capacitor CA o transistor T1 satura levando T2 a saturação e T3 ao corte. Com T3 cortado a corrente no enrolamento começa a decrescer descarregando CA e voltando a condição anterior.

Essa situação tende a persistir limitando a corrente no enrolamento através do chaveamento de T4 e T5.

A freqüência do chaveamento é controlada pelo tempo de carga e descarga do capacitor CA, ou seja, pela malha de entrada (RC, RE, RA e CA) e o resistor de realimentação RG e RH.

O chaveamento perdurará enquanto estiver presente o pulso na entrada da FASE A e o controle (feito por software) estiver ativo. Este último permite o controle por software variando o nível na base de T3 através do resistor RO.

Abaixo temos uma esquematização genérica do circuito chopper driver.

Defeitos no circuito de avanço do papel.

A sujeira do acumulo do picote do papel continuo, acaba se instalando nas engrenagem que ficam no eixo do motor do avanço do papel, acabam dificultando o tracionamento do papel, forçando o circuito de acionamento do papel. Os transistores do IC15 muitos deles não suportam a corrente e acabam entrando em curto ou simplesmente abrindo, fazendo com que o motor não gire mais e fique com um barulho, se ficar muito tempo travado também acaba esquentando as bobinas e para de funcionar. Então se você pegar uma impressora que não puxa o papel, primeiramente verifique se as engrenagens estão livres ou presas por algum resto de papel, se estiver ok, pegue um outro motor e coloque no lugar, se ficar bom, o motor realmente estava com defeito, se não verifique integrado IC15, com defeito e deve ser substituído. Nunca esqueça de verificar a fonte de 35V, pois se a mesma faltar irá para os motores. A chave ou botão de avanço do papel que fica no painel costuma também danificar e o papel não avança, mas neste caso quando se mandar imprimir via micro à impressora irá imprimir normalmente.

CICUITO DE ACIONAMENTO DOS INJETORES DE TINTA

Depois de configurada, o I/O IC1 é disparado o timer que manterá o pulso de acionamento Dos injetores de tinta dada pelo RC (é um circuito que é formado por um resistor e um capacitor), que determina de polarização do timer.

Conforme a tensão sobe os injetores ela é amostrada pelo diodo D1 realimentando o circuito chopper driver que inicia o chaveamento de corrente dos injetores.

A saída do timer que fica interno ao IC2 é monitorada por software garantindo assim que a configuração da porta de saída do integrado I/O não seja alterada antes do termino do pulso.

Após o termino do pulso os transistores do IC2 entram em estado de corte e a descarga dos injetores se dá através dos diodos zener. Com isso garante-se que os transistores não entrem em breakdown (parada total).

Defeitos no circuito de acionamento dos injetores de tinta

Sabemos que a impressora para imprimir uma palavra precisa injetar tinta no papel em alta velocidade e isso exige uma enorme corrente para atuar sobre o circuito. Os transistores internos de IC1 são os que mais sofrem este impacto, muitas vezes não suportam e acabam queimando e com certeza uma aparecerá uma falha na impressão no papel. Este defeito é um dos mais reclamado pelo o usuário “a impressora está falhando na impressão”, muitas vezes não é um transistor com defeito, e sim o cabo flat branco que liga a cabeça de impressão com a pl. lógica, ou mesmo entupimento na cabeça de impressão. Por isso quando você pegar uma impressora com falha na impressão, faça uma limpeza na cabeça de impressão e se não resolver substitua primeiro o cabo flat, se não resolver verifique se as tensões da fonte estão ok. As vezes também uma plaquinha que fica na cabeça de impressão também costuma danificar neste caso substitua a cabeça de impressão.

CIRCUITO DE ACIONAMENTO DO MOTOR DE MOVIMENTAÇÃO DO CARRO

Os enrolamentos do motor de movimentação do carro de impressão são alimentados através do integrado LB1845 IC14, o mesmo é formado por um conjunto de transistores e resistores. Cuja saturação ou corte é controlada pelo integrado I/O IC2. A presença de um pulso na base de transistor interno ao integrado leva-o a saturação sendo que a tensão do emissor é amostrada para o circuito de chopper driver. Este circuito é duplicado atuando um em cada fase.

A saída do circuito chopper atua sobre a base dos transistores internos, forçando o chaveamento.

A descarga dos enrolamentos se dá através do transistor interno ligado ao circuito chopper.

Defeitos no circuito de acionamento do motor do carro

A impressora STYLUS 600 é muito utilizada em escritórios e empresas de médio porte, e estas empresas costumam utilizar formulário continuo, este papel solta um pó e picotes em excesso, onde o acumulo de poeira é enorme e a falta de manutenção preventiva é o maior vilão de quebra desta impressora. O excesso de sujeira acarreta inúmeros defeitos nos circuitos, desde a queima dos motores do carro ou do avanço do papel, até mesmo a queima de componentes mais discretos.

Quando o eixo de deslize do carro fica com pouca lubrificação e com excesso de sujeira, acaba forçando todo o circuito de movimento do carro, até mesmo a fonte sofre com este excesso de peso no carro, pois precisa gerar mais corrente para alimentar o circuito. Mas o maior prejudicado é o integrado IC14, que acaba entrando em curto e travando o carro de impressão. Se este integrado não estiver funcionando perfeitamente, o movimento do carro irá ficar comprometido. Um outro defeito que acontece muito devido o excesso de peso no carro de impressão, são as bobinas internas ao motor esquentar muito até entrar em curto e acabar danificando o integrado IC14. Então resumindo se o integrado ou o motor apresentar defeito, o carro irá ficar paralisado e muitas vezes com um barulho estranho. Neste caso desligue a impressora, pegue um outro motor e coloque no lugar, se o motor voltar á girar, então é o integrado que está com defeito, senão com certeza é o integrado IC14.

16 CONHECENDO AS PARTES DA IMPRESSORA

Antes de continuarmos conhecendo cada parte que compõe esta impressora, iremos conhecer um pouco mais esta impressora, como por exemplo: “como desmonta-la para se fazer reparos internos na mesma, conhecer algumas peças que ficam na parte externa e que costumam a apresentar problema”. Estas informações são para pessoas que nunca abriram esta impressora.

Na figura 1, temos uma visão externa da impressora STYLUS 600, para abrirmos esta impressora retire primeiramente a tampa principal onde termos acesso aos parafusos que fixam a tampa a base da impressora. Sendo que dois na parte traseira da impressora e dois dentro da impressora Pata termos acesso aos parafusos internos devemos levantar a tampa de acesso aos cartuchos, para isso use uma chave PHILIPS média, retire os parafusos e puxe a tampa para cima. Pronto já temos acesso a uma parte da impressora.

Um detalhe que eu gostaria de alertar é que a alavanca de ajuste do nível do papel, tanto serve para ajustar a espessura do papel, como para a qualidade de impressão, pois quanto mais se aproximamos a cabeça de impressão, melhor fica a impressão. A impressora STYLUS 600 utiliza apenas um tipo de papel, o tipo de papel é o oficio do tipo A4. Para puxar o papel oficio se utiliza uma bandeja que fica na vertical sobre a base da impressora. Quero frisar que dois sensores são utilizados, sendo um para falta de papel e um outro para o movimento do papel.

 

O painel de controle, figura 2, é muito importante conhecermos o seu funcionamento, pois mais a frente nesta aula ensinaremos como utilizar as funções de operação deste painel, por isso visualize bem este painel.

Muitos técnicos acham que é besteira colocarmos este assunto no curso, mas já vi muitos técnicos passarem vergonha no cliente, porque não sabem operar o painel de uma simples impressora que é a impressora STYLUS 600.

Apertando a tecla de limpeza dos cartuchos durante 5 segundos, temos inicio a limpeza dos cartuchos. As teclas do painel de controle não costumam a quebrar, mas se for preciso trocá-lo, retire os dois parafusos que o prendem a base metálica e solte o cabo flat que fica ligado a pl. lógica.

As três luzes que estão ilustradas na figura 2, só acendem caso exista uma falha. Como por exemplo, falha na falta de papel e falta de tinta nos cartuchos, mas se por ventura as três luzes acenderem ao mesmo tempo pode ser duas coisa: falta de pape ou tinta ou problema na placa lógica, a mesma deve ser trocada caso aconteça este defeito.

BLOCO CARRO DE IMPRESSÃO E CABEÇA DE IMPRESSÃO

O bloco do carro de impressão é composto pelo suporte da cabeça, a cabeça de impressão, cabo flat da cabeça, eixo do carro, pela correia de tracionamento, pelo motor de movimento do carro de impressão. Veja acima as fotos de todos os componentes do bloco do carro de impressão.

A função básica deste bloco é de movimentar a cabeça de impressão no sentido horizontal que é pré-determinado pelo software que está armazenado na memória ROM. Este movimento é feito em duas ocasiões: A primeira é quando a impressora é ligada, o software ativa o motor e o movimenta sempre no sentido onde está o sensor de coluna 1, pois a parti do momento que o sensor é ativado a CPU saberá que o carro está na primeira coluna de impressão, no caso da STYLUS 600 são 80 colunas e a contagem feito pela CPU conjugada com o software é do lado esquerdo para o direito. Mas você pode se perguntar será que ela volta para coluna 1 para começar a imprimir a próxima linha. Sim ela pode fazer isso, depende da configuração que determinador de acordo do o tipo de impressão, se a mesma imprimir desta forma a impressão ficará mais lenta, então o que o software faz é fazer um saltar uma linha quando chega na coluna 80 e faz a contagem de forma decrescente, ou seja, de 80, 79, 78, 77,76..., Até chegar a coluna 1, dá um novo salto de linha e o processo se repete.

A segunda é quando é enviado um comando para imprimir qualquer coisa. Como a impressora já está inicializada, ou seja, já está na coluna 1 de impressão ela não faz mais este processo. Apenas inicia a impressão, mas sempre começando do lado esquerdo para o direito. Se porventura o sensor de coluna 1 quebrar o carro irá bater na lateral do suporte do eixo e irá fazer um barulho de travamento, neste caso é aconselhável desligar impressora, pois se ficar muito tempo pode queimar o motor ou os driver’s do motor que fica na pl. lógica.

Muitas vezes precisamos fazer alguma manutenção no bloco do carro, como, por exemplo, fazer a troca do suporte da cabeça, ou do motor do carro. Então ensinaremos como desmontar o este conjunto.

Retire primeiramente a tampa principal, onde teremos acesso as placas e ao bloco mecânico.

Para fazer este tipo de manutenção é aconselhável retirar todo o bloco do carro de impressão da impressora, eu quero dizer o bloco mecânico. Para isso retire o parafuso que prende a alavanca de ajuste de nível. Feito isto retire a alavanca de nível, girando para frente até destrava-la doa base metálica. Cuidado que tem uma mola, grave a posição dela para quando for recoloca-la no lugar. Veja na figura abaixo:

Do lado esquerdo no suporte da correia tem uma mola que tem a função servir de tensão e suporte para o carro de impressão, retire a mesma e note que o carro ficará praticamente solto, observe que o mesmo não é preso por nada, o mesmo é encaixado e preso pela mola. Depois solte a correia do suporte da correia e do carro de impressão, no carro de impressão a correia fica presa no fundo do carro da cabeça de impressão, a mesma é só encaixada. Mas só faça isso quando carro já estiver fora do eixo. Retire também a cabeça de impressão, a mesma está preso por um parafuso do lado direito do suporte da cabeça, o cabo flat da cabeça de impressão está apenas encaixado no suporte da cabeça por um plástico preso a carcaça, retire-o, feito isto é ora de retirarmos o eixo. Para retirar o eixo, observe que na extremidade do lado direito do eixo possui uma trava de plástico azul gire-a no sentido anti-horário até a mesma se soltar, estão é só puxar o eixo de dentro do carro, pronto o carro está solto e já pode ser trocado por outro.

BLOCO CARRO DE IMPRESSÃO – PARTE II

O bloco do carro de impressão é uma das partes desta impressora que mais apresenta defeito, devido ao acumulo de sujeira e poeira decorrente do picote do papel e poeira do ambiente. Se observarmos o motor do carro de impressão, figura 1, recebe uma carga maior de trabalho do que o motor de avanço do papel. Você que está conhecendo o funcionamento desta impressora saiba de uma coisa, uma das maiores causa de

Defeito nesta impressora é a falta de manutenção preventiva, limpeza e lubrificação do bloco do carro de impressão e das engrenagens do motor do papel. Para retirarmos o motor do carro de impressão, figura 1, suponha que a impressora já esteja sem a tampa principal, primeiramente retire a correia e os dois parafusos que o prende ao bloco mecânico e solte o cabo que o liga á pl. lógica. Pronto o mesmo já pode ser substituído.

Quero lembrar que quando este motor entra em curto internamente, geralmente o mesmo queima os transistores internos do IC14 do drive na placa lógica, por isso tome muito cuidado quando for substituir um motor danificado. Caso após a troca por outro bom e ao ligar a impressão se ouvir um barulho de travamento, desligue imediatamente a impressora para evitar danos ao motor do papel.

 

A cabeça de impressão da impressora epson STYLUS600, figura 2, está dentro do carro de impressão e é composta por 4 bicos injetores de tinta e são impulsionadas por um sistema chamado piroelétrico, figuras 3, que excita os injetores de tinta a jatiar o papel através de micros orifícios que ficam na sua extremidade. Justamente por falta de limpeza e em muitos casos o não uso da cabeça de impressão, a tinta acaba ressecando dentro dos injetores e com certeza a mesma entupirá. Quando isso acontece a impressão ficará com falhas ou sem nenhuma impressão, neste caso se deve fazer a troca da cabeça por outra em bom estado ou fazer uma limpeza que ensinaremos no final do curso.

Para se fazer a troca da cabeça basta retira o parafuso que a prende no carro de impressão e retira o cabo flet que fica preso em cima do carro, o mesmo é só encaixado. Tome cuidado para não inverter a posição do cabo flet, pois isso implicará até mesmo na queima da cabeça e dos circuitos da placa lógica. Uma coisa muito importante quando se for fazer manutenção preventiva na parte da cabeça de impressão devemos fazer uma limpeza na cabeça, para isso retire a cabeça do suporte e com um pincel retire o excesso de sujeira que se acumula na cabeça, se toda sujeira não sair utilize álcool isopropílico e dê um banho na mesma e retire o excesso com algodão ou papel perfex.

DEFEITOS MAIS COMUNS NESTE BLOCO

Como já falamos logo acima, o maior inimigo do bloco do carro de impressão é a sujeira e a poeira que se acumula nesta parte da impressão e as vezes a falta de lubrificação no eixo do carro.

Os problemas mais comuns são travamentos do carro de impressão e falha de impressão, se o bloco do carro que desliza no eixo ficar muito pesado, o motor não suportará o peso e com certeza ira travar e se observará um barulho e os caracteres serão impressos um em cima do outro. Para resolver este problema faça uma limpeza do eixo com algodão ou com um pano do tipo perfect umedecido com álcool isopropílico para retira toda a sujeira e com um pincel retire toda a sujeira da área do carro de impressão ou faça uma limpeza geral que é o certo. O fabricante não aconselha se lubrificar o carro de impressão com óleo de máquina, pois não dura muito e acumula sujeira. Então lubrifique o eixo do carro com grafite em pó ou com uma graxa branca especial que se vende em lojas do ramo. Com a mão direita movimente o carro de impressão, faça isso com a impressora desligada da tomada. Se o carro estiver leve então faça um teste de impressão e observe se não trava mais. Além da sujeira, outras causas podem fazer o carro de impressão travar, uma delas é o motor sair do encaixe e ficar solto, a mola soltar ou perder a tensão.

Convença sempre o cliente que uma boa limpeza a impressora terá uma vida útil maior.

Devemos lembrar que se o integrado IC14 na placa lógica entrar em curto, o motor do carro também irá travar, por isso em bom ficar atento e diferenciar as causas do problema, que pode ser sujeira ou um problema mais sério na placa lógica.

É sempre bom observar se a correia está bem esticada, se a mesma estiver um pouco folgada isso pode provocar travamento no carro. Quem faz a correia esticar bel é a mola de tensão do motor.

Outro problema na parte de impressão é acontecer falhas na impressão dos caracteres. Este problema é provocado por três coisas:

1- A cabeça de impressão com algum orifício entupido

2- O cabo flat com algum fio partido.

3- IC14 em curto ou com algum outro defeito. Se for possível manter em estoque um motor do carro, uma cabeça de impressão para teste, você pode conseguir numa sucata de impressoras com um preço bem baixo.

BLOCO DO AVANÇO DO PAPEL

Na figura 1 temos uma visão do polia do motor de avanço do papel e do conjunto de engrenagens do alimentador e do puxador do papel, onde o mesmo está fixado a uma base metálica e preso ao conjunto do bloco mecânico, através de dois parafusos do tipo estrela. O bloco de alimentação ou de avanço de papel como também é chamado é composto basicamente pelas seguintes peças: Motor de avanço do papel do tipo passo a passo, por um rolo metálico do papel (rolo maior), por um conjunto de roletes superiores, que ficam em cima do rolo maior, por um conjunto de oitos engrenagens do motor do papel, e pelo os dois sensores, o sensor da falta de papel e sensor de movimento do papel.

A função básica deste bloco é de fazer o papel ser carregado, ou seja, quando injetarmos o papel no alimentador do papel, o mesmo fecha o sensor do papel e a CPU identifica e aciona o motor do papel, onde o rolete maior que está preso a uma das engrenagens ligadas ao motor se encarrega de puxar e posicionar o papel não posição inicial de impressão. O avanço e o retrocesso do papel é totalmente controlado pela CPU e pelo software ou programa que já vem de fábrica. Quando o sensor do papel é ativado pelo papel, a CPU sabe exatamente a posição em que o papel deverá ficar para começar então a impressão. Todo este processo é pré-determinado pelo software.

Ao contrário das impressoras matriciais, as impressoras a jato de tinta da EPSON não possuem o retrocesso do papel somente avanço do papel, esta função é efetuada com o aperto da tecla no painel de controle LOAD/EJET.

A impressora STYLUS 600 trabalha com apenas um tipo de papel: O PAPEL OFÏCIO QUE FICA NUMA BASE DO ALIMENTADOR DO PAPEL E É PUXADO PELO ROLTE MAIOR.

COMO DESMONTAR ESTE BLOCO

Caso precisemos trocar uma ou mais peças deste bloco, precisamos saber como proceder ao desmonte das partes deste bloco. Tomamos como exemplo a troca do motor de avanço do papel e o conjunto de roletes, já que são as duas peças que mais apresentam problema neste bloco.

Para retirarmos o motor não difícil, figura 3, basta retirar os dois parafusos que o prendem a base metálica do suporte que o motor sairá e poderá ser trocado. Só que antes deverá ser retirado o painel e o aparador do papel e depois os cincos parafusos que prendem a base dos roletes do tracionador do papel e por último a base do felpo de depósito da tinta, e é só então teremos acesso ao motor do papel.

Para retirar as engrenagens do motor do papel, basta retirar os grampos que as travam nos eixos e uma sai separadamente. Cuidado para não trocar as posições das mesmas, pois cada uma tem uma função tanto no alimentador do papel como no tracionador do papel.

Para se retirar o rolo maior e o conjunto de roletes, figura 2 e 4, o processo é o mesmo de quanto for se retirar o motor do papel. Quando tudo for retirado basta destravar e girar e puxar o rolo para cima que o mesmo sairá

Para retirar os dois sensores, o de falta do papel e o de movimento do papel, figura 5, primeiramente se retira o alimentador do papel que está preso por dois parafusos em suas laterais. O sensor de falta de papel está localizado em baixo do sensor de coluna 1 e ao lado do motor do carro de impressão, e o sensor de movimento está localizado no lado esquerdo do alimentador do papel.

 

DEFEITOS MAIS COMUNS

Não puxa o papel

As causas são muitas, vai desde alguma coisa obstruindo o percurso do mesmo, até um problema no motor do papel ou na placa lógica. A primeira providência é se fazer é se fazer uma verificação visual e girando com a mão a manopla para se ver se o motor gira facilmente, isso com a impressora desligada. Se alguma coisa estiver entre as engrenagens ou uma das engrenagens quebrar o motor não irá girar e com certeza ficará travando e o papel não será puxado.

Problema no integrado IC15 fará com que o motor não gire e se ouvirá um barulho de travamento. Neste caso desligue imediatamente a impressora para não causar danos maiores. Outra coisa que provoca este defeito é o sensor do papel com defeito, eu quero dizer quebrado pelo uso continuo da impressora

Não avança e nem volta o papel.

O problema de avanço e retrocesso é provocado por problema na tecla de avanço do painel, devido o uso, a mesma acaba quebrando. Problema no drive da pl. lógica, no motor e alguma engrenagem travando devido a sujeira acumulada nos seus dentes ou quebrada.

Se o sensor de falta e movimento do papel quebrarem por algum motivo não se conseguirá fazer o carrego do papel. Para descobrir se é o sensor está com defeito mude o tipo de papel e a alavanca e observe se o papel é puxado, se na mudança da posição a impressora puxar o papel é porque o sensor está ok.

Papel não passa pelos roletes.

Este problema pode ser alguma coisa obstruindo a passagem do papel ou os roletes inferiores desgastados. Para substituir os mesmos retire o rolo maior e faça a troca por outros novos.

É muito importante a limpeza e a lubrificação das engrenagens, a limpeza deve ser feita por um pincel e a lubrificação deve se feita se colocando graxa nos dentes das engrenagens e girando a manopla com a mão para se espalhar a graxa entre as engrenagens.

Não puxa o papel e com barulho.

Este é um defeito muito característico de engrenagem quebrada ou com algum dentes danificado, é constatar qual é a que está provocando o problema e traça-la, alem também do motor do papel com problemas mecânico.

INTERFACE DE COMUNICAÇÃO

Na figura 01 temos a visão do conector da interface da impressora STYLUS 600, a interface paralela padrão centronic.

É importante sabermos de algumas informações de como é constituída a interface, pois facilita o entendimento do funcionamento desta parte importante que é a comunicação entre o micro e a impressora. Como a interface paralela é a mais utilizada iremos abordar as suas características.

 

As especificações da interface paralela são as seguintes:

FORMATO DOS DADOS= 8 bits
SINCRONIZAÇÃO= É sincronizada pelo pulso de STROBE, este pino é para sincronizar o envio dos dados de 8 bits vindos do micro.
SINAIS DE CONTROLE DO BUFFER= O sinal de BUSY ou ACKNLG serve para controlar o fluxo de dados que serão armazenados no buffer da impressora, quando este buffer está cheio o sinal de BUSY avisa ao micro que o mesmo não mande mais dados para ser impressos.
NIVEL DE SINAL= O tipo de sinal que é utilizado na comunicação é do tipo TTL, esta tecnologia trabalha com tensões de 5V.
CONECTOR = O conector é de 36 pinos, sendo que a maioria é de dados e de controle.

DEFEITOS MAIS COMUNS

Aparece a mensagem na tela:Erro de gravação no dispositivo LPT1 ou a impressora não pronta para imprimir.

Este erro é muito comum e pode ser provocado por algumas partes como: cabo paralelo com defeito ou mal encaixado tanto no conector da impressora ou do micro. O cabo FLAT partido ou mal encaixado na placa lógica e em alguns casos que é muito raro a placa lógica está com defeito. Neste caso deve-se trocar a parte com defeito. A placa lógica não é possível se reparar, devido este problema apresentar em um componente SMD e difícil de encontrar. Outra coisa que costuma provocar este defeito é, por exemplo, se você estiver usando a interface paralela e a impressora desconfigurar para interface serial, este defeito é muito comum em regiões com muitos raios e descargas elétricas atmosféricas.

BLOCO DO LIMPADOR DOS CARTUCHOS

O conjunto de limpeza dos cartuchos é um dos que mais dão trabalho para limpar durante uma manutenção preventiva. Este conjunto, FIGURA 2, é formado por uma esponja que fica na parte superior do conjunto, cuja sua função é de fazer a limpeza física e além de sugar a tinta que feito por um mini aspirador que está localizado na parte de baixo do conjunto, figura 1. Este mini sugador, figura 3, é ativado toda ver é solicitado a limpeza dos cartuchos, quando isto acontece o carro de impressão com as cabeças de impressão são posicionados em cima do conjunto do limpador e um conjunto de engrenagem é encaixado do o rolo maior do tracionador papel, e uma das engrenagens está acionando o mini aspirador juntamente com o giro do rolo maior do tracionador do papel.

Observem que na parte superior do lado direito do conjunto possui uma ponta de plástico cuja função é fazer movimentar a esponja sobre as cabeças, fazendo assim o processo de limpeza juntamente com sucção da tinta, onde o excesso é levado por uma pequena mangueira até o felpo, figura 4, de algodão para armazenagem do excesso de tinta.

 

Para retirar este bloco é só proceder da mesma forma de como trocar o motor do papel ensinado numa aula anterior, pois para termos acesso ao motor do papel é preciso retirar o suporte do felpo, o painel de controle e os roletes do tracionador do papel.

Defeitos não são muitos comuns neste bloco, é só fazer limpeza constante do conjunto e do felpo caso necessite.

FORMAÇÃO DA IMPRESSÃO

Caro aluno estamos quase chegando ao final de nosso curso, esperamos ter contribuído em seu aprendizado. Nesta aula iremos fazer um breve estudo de como é feita a impressão no papel e pontos de testes nos motores do carro de impressão e do papel.

Como sabemos as impressoras jato de tinta trabalha com o processo de jatiamento da tinta sobre o papel, para isso utiliza uma tecnologia muita avançada. Onde utiliza uma cabeça de impressão com 9 orifícios por onde sai à tinta. A tinta é impulsionada por um conjunto de micros mola interna a cabeça e pelo um dosador de tinta, que tem a função de liberar ou impedir a passagem da tinta. Todo este processo é sincronizado e executado pela CPU da impressora. Todas as mudanças que existem nos novos modelos são geralmente voltadas a qualidade de impressão e velocidade de movimento do carro de impressão e tracionamento do papel. Na figura 01 temos uma idéia de como é feito este processo.

A impressora STYLUS 600 é uma das únicas que utiliza uma cabeça de impressão não conjugada com o cartucho de tinta. Por isso se tem muitos problemas de resolver problemas de impressão quando chega uma impressora na assistência técnica, bastando para isso fazer a limpeza da cabeça ou a troca da mesma. Muitos clientes perguntam se é bom utilizar cartuchos recondicionados.

Se for feito por uma empresa especializada com certeza irá funcionar perfeitamente. Já não aconselho para cartuchos das impressoras EPSON, onde o cartucho fica separado da cabeça e tintas de má qualidade comprometem a cabeça de impressão.

PONTOS DE TESTE DOS MOTORES

-LIMPEZA E LUBRIFICAÇÃO DOS MODULOS

Vamos começas pelo bloco do carro impressão que é um dos blocos que mais precisa de limpeza e lubrificação, pois caso contrário a impressora irá apresentar problemas como, por exemplo, travamentos e consequentemente desalinhamento vertical e é claro falha geral “toda as luzes do painel acesas”. Para fazermos limpeza e a lubrificação do carro de impressão primeiramente devemos retirar a tampa principal, para retire os quatros parafusos que á prende sobre a base. Como podemos visualizar na figura 1

Retirada a tampa já temos acesso ao eixo de deslocamento do carro de impressão. Para realizar a limpeza você deve utilizar um pincel e se possível um aspirador de pó de média potência. Retire toda poeira que estiver acumulada na impressora, inclusive nas engrenagens do motor do bloco de avanço do papel que ficam na parte esquerda da impressora (são várias engrenagens) e os roletes de tracionamento do papel que estão logo abaixo do eixo de deslocamento do carro.

Retirada toda poeira, agora é hora de efetuarmos a lubrificação do carro de impressão e das engrenagens do motor de tracionamento do papel, pois são as únicas partes que podem ser lubrificadas.

Para fazer a lubrificação do eixo de deslocamento do carro você deve utilizar grafite em pó ou graxa branca bem fina, esta graxa é encontrada em lojas que vendem material para torneiro mecânico. Não utilize óleo de máquina ou óleo Singer como é conhecido, este óleo só resolve o problema por pouco tempo e o que é pior acumula sujeira no eixo do carro, piorando ainda mais o problema.

As engrenagens só devem ser lubrificadas com graxa branca ou aquelas utilizadas em carro, nunca utilize óleo de máquina, pois não lubrifica, apenas suja ainda mais. Podemos ver as engrenagens na figura 3.

Nunca lubrifique os roletes de tracionamento do papel com nenhum material, apenas faça uma limpeza com pasta de limpeza utilizada em computadores para limpar a tampa principal, ou com um pano úmido.

Para limpar a tampa e o restante das pastes externa da impressora, utilize áqua com são e depois de seca passe uma pasta de limpeza. Nunca utilize álcool ou outro produto químico.

A lubrificação da impressora epson stylus color 400/600 quando vêm de fábrica dura muito tempo, por isso só lubrifique o eixo do carro e as engrenagens do motor de tracionamento do papel só se realmente precisar.

 

A placa lógica e a fonte que ficam na parte traseira da impressora, só devem ser limpas com um pincel e mais nada. Mas se por ventura cair algum liquido poroso como café, utilize solvente para limpeza.

O bloco de limpeza dos cartuchos que fica do lado direito logo abaixo do motor do carro de impressão só deve ser limpo com um pincel para retirar a sujeira acumulada, e o resto de tinta que se acumula nas partes, molhe um algodão com álcool isopropílico e retire toda a tinta.

Na próxima aula estudaremos os procedimentos de limpeza da cabeça de impressão e do felpo (um tipo de almofada de algodão, onde se acumula muito liquido), onde se acumula a tinta que é retirada dos cartuchos durante a limpeza dos cartuchos.

DESOBSTRUINDO A CABECA DE IMPRESSÃO E LIMPEZA DO FELPO:

Além dos problemas mecânicos, que já vimos, outro defeito comum na impressora EPSON STYLUS COLOR 400/600 é o entupimento das cabeças de impressão. Este é o pesadelo de todos os usuários, pois trocar as cabeças de impressão numa autorizada custa quase o valor de uma impressora nova.

Porém, na maioria dos casos é possível desentupir a cabeça de impressão com duas receitas simples:

Primeiro procedimento

Retire a cabeça impressão, que é presa por uma trava de metal através de um parafuso. Mas antes retire os cartuchos e as tampas que travam os mesmos no carro de impressão.

O cabo flat que liga a cabeça de impressão a placa lógica é apenas encaixado, basta puxar para cima e pronto.

Feito a retirada da cabeça de impressão iremos agora proceder com a limpeza dos orifícios entupidos.

Para isso você deve ter em mão ÁLCOOL ISOPROPILICO, UMA SERINGA DE 10ML SEM AGULHA E UM PEDAÇO DE BORRACHA DE ESTILINGUE, AQUELAS UTILIZADAS TAMBÉM EM HOSPITAIS QUANDO SE VAI APLICAR INJECÇÃO NA VEIA.

Encha a seringa com álcool e injete-o na ponta da cabeça que está entupida pela parte de dentro, cuidada para não quebrar a ponta de entrada da tinta, que fica na parte interna da cabeça. Injete várias vezes até se notar que o álcool está saindo pelo 9 orifícios por baixo da cabeça. Ë por ali onde sai a tinta. PODEMOS VER UMA FOTO NA FIGURA 1.

Caso quando se estiver injetando o álcool esteja muito duro, então corte um pedaço do estilingue e coloque na ponta da seringa e sugue a tinta por baixo da cabeça, observe que tem vários orifícios formando uma fileira, é ali que sai a tinta.

Nunca sugue a tinta que fica dentro da cabeça de impressão pela ponta por onde entra a tinta, pois entupirá ainda mais a cabeça.

Faça estes procedimentos que na maioria dos casos resolve.

Segundo procedimento

Pingue uma gota de água quente no orifício por onde entra a tinta, e dê o comando de limpeza dos cartuchos. Pingue uma gota de detergente e faça novamente a limpeza. Pingue uma gota e álcool isopropílico e faça novamente a limpeza, repetindo as três etapas até conseguir desentupir a cabeça de impressão. Isso pode demorar algumas horas, mas é só ter um pouco de paciência que este procedimento resolverá em 80% dos casos.

Como último recurso, caso você já esteja para descartar a cabeça de impressão, tente fazer o mesmo procedimento, mas acrescentando tinner, apesar dos riscos ele é um solvente bem mais poderoso, que pode ajudar em alguns casos. Como de qualquer forma já não se tem nada a perder...

Limpeza do felpo de armazenamento da tinta

A retirada do felpo já foi ensinado em aulas anteriores. O felpo deve se lavada com água e sabão e seco no sol e depois recolocado novamente na impressora. Temos a foto do mesmo na figura 3.

Conseguindo peças

O mais complicado para quem trabalha ou pretende trabalhar com manutenção de impressoras é justamente como encontrar peças de reposição. Em geral as autorizadas não vendem peças avulsas, mas você pode consegui-las caso conheça alguém que trabalhe lá. De qualquer forma, comprar com as autorizadas nem sempre é uma boa ideia, por causa do alto preço das peças avulsas.

Outra solução, que costuma ser muito mais usada é começar a montar um sucatão de impressoras, comprando impressoras sucateadas e usando-as como doadoras de peças. Muita gente joga impressoras fora, pois só a troca dos cartuchos de impressão normalmente custa quase metade do valor de uma impressora nova. Se ainda por cima a impressora tiver algum problema, muita gente prefere realmente comprar logo uma nova.