Contabilidade Avançada

Inicialização à Contabilidade Geral

1 Introdução

O processo ensino-aprendizagem inerente à disciplina Contabilidade Avançada enseja o estudo, a pesquisa e o debate acerca de alguns conhecimentos considerados complexos e estratégicos no contexto dessa importante ciência social, que é a Contabilidade.

Pode-se sintetizá-la ou ementá-la como sendo o estudo dos ajustes e técnicas de elaboração das demonstrações contábeis no contexto dos conhecimentos específicos da Contabilidade Superior, assim considerados em função do nível de complexidade e aprofundamento que a sua adoção exige dos profissionais envolvidos.

Destacam-se como temas principais da Contabilidade Avançada:

Para melhor caracterizar a importância do assunto em discussão no âmbito educacional e empresarial, busca-se a ajuda dos ilustres professores e consultores José Hernandez Perez Junior e Luís Martins de Oliveira, que em seu livro intitulado Contabilidade Avançada: Teoria e Prática, publicado pela Editora Atlas, destacam que ... apesar do extraordinário avanço experimentado pela Contabilidade no Brasil nas últimas décadas, principalmente após a promulgação da Lei nº 6.404/76 (Lei das Sociedades por Ações), ainda há muito trabalho pela frente, no sentido de fazer com que a Contabilidade praticada atualmente entre nós alcance o padrão vigente nas economias mais desenvolvidas e, como uma das conseqüências naturais, os profissionais e acadêmicos desta Ciência no Brasil alcancem o mesmo elevado status desfrutado principalmente pelos colegas americanos e ingleses e de outras nações do primeiro mundo.

Perez Junior e Oliveira continuam, afirmando que ... o processo de globalização dos mercados exige, cada vez mais, padrões contábeis internacionais para atender as exigências feitas para a captação de recursos externos por parte das empresas locais e para melhor entendimento das demonstrações contábeis por parte dos investidores estrangeiros

Para eles, ... a economia brasileira, principalmente com a estabilidade econômica propiciada pelo Plano Real, vem recebendo volumes expressivos de capitais do exterior, onde diversas multinacionais dirigiram grandes parcelas de capital para o Brasil, ampliando suas subsidiárias ou adquirindo empresas já constituídas, além do fluxo de capital diretamente aportado no Brasil pelos investidores estrangeiros.

Ainda, segundo os citados autores, ... são exatamente esses, os principais fatores que fazem com que cresça entre os contabilistas a necessidade da harmonização dos procedimentos contábeis e do nível de divulgação feito pelas empresas de capital aberto. Tais fatores, de fato, implicam que estudantes, contadores, auditores, professores e demais envolvidos com a Contabilidade necessitem cada vez mais de treinamento mais rigorosos e, conseqüentemente, material bibliográfico adaptado aos desafios dos tempos modernos.

Objetivos

Consoante a exigência de caráter técnico-acadêmico, o objetivo principal da disciplina Contabilidade Avançada é a capacitação do aluno para a execução de procedimentos de ajustes e elaboração de demonstrações contábeis de natureza específica, mediante a aplicação dos conhecimentos avançados no contexto das técnicas contábeis da escrituração e da demonstração, de modo a que ele seja capaz de pesquisar, analisar, debater e compreender, dentre aqueles já relacionados na introdução, os seguintes procedimentos contábeis:

Técnicas Contábeis

Sabendo-se que a Contabilidade é uma ciência e que a mesma é conceituada e estudada de forma abstrata, constata-se que a sua materialização ou concretização se dá através de suas técnicas, quais sejam:

Resumindo:

2 Apresentação

Acreditando que o material possa se constituir em relevante recurso didático no desenvolvimento do conteúdo programático da disciplina Contabilidade Avançada, procurou-se contemplar os principais tópicos desta área contábil, destacando-se: um aprofundamento no estudo das demonstrações contábeis; os ajustes essenciais dessas demonstrações (avaliação de investimentos permanentes, provisões e outras formas de destinação de resultado, e consolidação de demonstrações contábeis, entre outros), para melhor refletir a real situação do patrimônio e adequar-se às normas internacionais de contabilidade; além da resolução de vários exercícios fixação.

3 Demonstrações Obrigatórias para todas as Empresas

Segundo a NBC T-31 , as demonstrações contábeis são aquelas extraídas dos livros, registros e documentos que compõem o sistema contábil de qualquer tipo de Entidade, devendo na sua elaboração serem observados os Princípios Fundamentais de Contabilidade (PFC) aprovados pelo Conselho Federal de Contabilidade (CFC).
A atribuição e responsabilidade técnica do sistema contábil da Entidade cabem, exclusivamente, a contabilista registrado no CRC2 A a
As demonstrações contábeis devem especificar sua natureza, a data e/ou o período e a Entidade a que se referem, cujo grau de revelação deve propiciar o suficiente entendimento do que cumpre demonstrar, inclusive com o uso de notas explicativas, que, entretanto, não podem substituir o que é intrínseco às demonstrações.
De conformidade com o art. 176 da Lei nº 6.404, de 15.12.1976 (DOU de 17.12.1976), e outros dispositivos legais emanados dos órgãos encarregados da normatização dos procedimentos contábeis, as empresas estão sujeitas à elaboração e publicação (para as sociedades por ações) das seguintes demonstrações contábeis:

Nota

Por força do § 6º do art. 176 da citada lei (com nova redação dada pelo art. 1º da Lei nº 9.457, de 05.05.1997 – DOU de 06.05.1997), a companhia fechada, e as demais empresas, com patrimônio líquido, na data do balanço, não superior a R$ 1.000.000,00 (um milhão de reais), não será obrigada à elaboração e publicação da demonstração das origens e aplicações de recursos (DOAR).

Balanço Patrimonial

Segundo o novo conceito emanado da NBC T-3, o balanço patrimonial é a demonstração contábil destinada a evidenciar, quantitativa e qualitativamente, numa determinada data, o Patrimônio e o Patrimônio Líquido da entidade.
Assim, esta demonstração contábil representa graficamente a estática patrimonial, evidenciando claramente os elementos patrimoniais. Pode-se comparar o balanço patrimonial como uma fotografia (estática) do patrimônio de uma entidade em determinado momento.
O balanço patrimonial é constituído pelo Ativo, pelo Passivo e pelo Patrimônio Líquido, sendo:
Na situação em que o patrimônio líquido for negativo, este deve ser demonstrado após o ativo, sendo o seu valor final denominado de Passivo a Descoberto.

Critérios de Classificação dos Elementos Patrimoniais

Os elementos patrimoniais, de conformidade com a Lei nº 6.404/76, são classificados no Balanço Patrimonial da seguinte forma:

Classificação dos Elementos do Ativo

No Ativo as contas serão dispostas em ordem decrescente de grau de liquidez dos elementos nelas registrados, nos seguintes grupos e subgrupos:

Ativo Circulante

Ativo Realizável a Longo Prazo

Ativo Permanente

Classificação dos Elementos do Passivo

No Passivo as contas serão dispostas em ordem decrescente de grau de exigibilidade dos elementos nelas registrados, nos seguintes grupos:

Passivo Circulante

Passivo Exigível a Longo Prazo

Resultados de Exercícios Futuros

Nota

Por força do Regulamento do Imposto de Renda, as empresas que exploram atividades de incorporação e venda de imóveis devem enquadrar neste grupo os recebimentos antecipados e respectivos custos.

Patrimônio Líquido

Critérios de Avaliação dos Elementos Patrimoniais

Consoante a Lei nº 6.404/76, no Balanço Patrimonial os elementos serão avaliados mediante os seguintes critérios:

Avaliação dos Elementos do Ativo

A entidade avaliará seus bens e direitos:

Avaliação dos Elementos dos Passivo

A entidade dever avaliar os elementos do passivo:

Resumo sobre o Patrimônio Líquido

4 Demonstrações do Resultado do Exercício

A presente peça expositiva demonstra a dinâmica patrimonial, cuja elaboração se dá com a finalidade de evidenciar os vários elementos que formam o resultado econômico da entidade, representados pelas receitas e pelos rendimentos auferidos no período, independentemente de sua realização em moeda, e pelos custos, despesas, encargos e perdas, pagos ou incorridos e que mantenham correspondência com aquelas receitas e rendimentos.
Portanto, a Demonstração do Resultado do Exercício é um resumo ordenado das receitas obtidas e das despesas incorridas pela empresa durante o exercício social, dispostas graficamente de forma vertical e dedutiva, isto é, das receitas subtraem-se as despesas com vistas a apurar o resultado econômico do período, que pode ser lucro ou prejuízo.
Por força do art. 187 da Lei nº 6.404/76, na DRE devem ser evidenciadas, de forma ordenada e resumida, as operações realizadas durante o exercício social de modo a destacar o resultado líquido do período. Para tanto, as receitas e despesas serão discriminadas obedecendo os seguintes grupos de contas:
A seguir, modelo de demonstração do resultado do exercício:

QUADRO–RESUMO ILUSTRATIVO DA APURAÇÃO DO LUCRO (deduções, participações e destinações do resultado do exercício)

5 Demonstração dos Lucros ou Prejuízos Acumulados

Esta demonstração contábil evidencia de forma precisa o lucro líquido obtido em determinado exercício social, a destinação ou distribuição dada a este. Enfim, demonstra toda a movimentação registrada na conta Lucros ou Prejuízos Acumulados, constituindo-se num instrumento de integração entre o balanço patrimonial e a demonstração do resultado.
Assim, ela permite a evidenciação dos dividendos distribuídos e das deduções para formação de reservas patrimoniais ou sua reversão, entre outras movimentações passíveis de ocorrer com os lucros obtidos pela empresa.
Conforme disposição da Lei nº 6.404/76, a demonstração das movimentações ocorridas na conta Lucros ou Prejuízos Acumulados da empresa deve ser apresentada da seguinte forma:
A seguir, modelo da demonstração dos lucros ou prejuízos acumulados:

Demonstrações das Origens e Aplicações de Recursos

Esta demonstração visa apresentar as informações relativas às operações de financiamento e investimento em determinado período, buscando, também, evidenciar as modificações na posição financeira da empresa.
Como os fenômenos contábeis são capazes de provocar alterações de ordem qualitativa e quantitativa em mais de um elemento do patrimônio ao mesmo tempo, ela se presta a indicar a movimentação dos elementos patrimoniais não circulantes com reflexos nos elementos circulantes, bem como demonstra a variação ocorrida no valor do capital circulante da empresa.
A seguir, é apresentada a estrutura da Demonstração das Origens e Aplicações de Recursos:

Notas Explicativas

As notas explicativas são informações complementares às demonstrações contábeis (contábeis), representando parte integrante destas, necessárias para esclarecimento da situação patrimonial e dos resultados do exercício, nos termos do § 4º do art. 176 da Lei nº 6.404/76.
Podem ser expressas tanto na forma descritiva como na de quadros analíticos, ou mesmo englobando outras demonstrações que forem necessárias ao melhor e mais completo esclarecimento das demonstrativos contábeis.
As notas explicativas podem ser usadas para descrever práticas contábeis utilizadas pela empresa, para explicações adicionais sobre determinadas contas ou operações específicas e ainda para composição de detalhes de certas contas.
Outro aspecto a ser considerado é que a menção de um erro contábil numa Nota Explicativa não justifica esse erro; é interessante sua menção para esclarecimento do leitor das demonstrações contábeis, porém o erro persiste, apesar de mencionado em nota explicativa.
Consoante o § 5º do citado artigo, as notas explicativas que acompanham as demonstrações contábeis, devem indicar o seguinte:
Como se verifica, a Lei das S.A estabelece nove casos expressos que devem ser mencionados em notas explicativas, todavia, a menção dessas nove possibilidades de notas representa o elenco básico a ser seguido pelas empresas, sendo que pode haver situações em que sejam necessárias outras notas explicativas adicionais, além das previstas em lei.

6 Demonstrações Obrigatórias para Determinadas Empresas I

Em função da natureza e características da entidade, bem como em decorrência de atos legais oriundos de outros órgãos disciplinadores dos procedimentos contábeis, mais especificamente da Comissão de Valores Mobiliários (CVM), as companhias de capital aberto (empresas que têm seus valores mobiliários negociados em bolsas de valores ou em mercado de balcão) estão sujeitas a elaborarem e publicarem as seguintes demonstrações contábeis:
A seguir, um modelo de demonstração das mutações do patrimônio líquido:

Nota

Por força da Resolução CFC nº 900, de 22.03.2001, baixada pelo Conselho Federal de Contabilidade, é considerada compulsória a aplicação do Princípio da Atualização Monetária, previsto no art. 8º da Resolução CFC nº 750/93, quando a inflação acumulada no triênio for de 100% ou mais. A inflação acumulada será calculada com base no Índice Geral de Preços do Mercado (IGPM), apurado mensalmente pela Fundação Getúlio Vargas (FGV). A aplicação compulsória do Princípio da Atualização Monetária deverá ser amplamente divulgada nas notas explicativas às demonstrações contábeis.

Outras Demonstrações de Caráter Gerencial

Embora ainda não exigidas pela legislação societária, a Demonstração do Fluxo de Caixa (DFC) e a Demonstração do Valor Adicionado (DVA), constituem-se em importantes instrumentos de controle gerencial das mutações patrimoniais, permitindo ao administrador a identificação e acompanhamento de todos os fluxos de entradas e saídas de caixa, bem como dos elementos que produzem a riqueza na empresa. Eis algumas considerações sobre estas demonstrações:
O fluxo de caixa é uma informação de relevância como complemento das Demonstrações Contábeis.
A empresa pode ter lucros fantásticos e vendas ascendentes, mas, se não tiver um fluxo de caixa adequado, corre o risco de não ter sua continuidade amparada.
O conceito de caixa a ser utilizado engloba o dinheiro em caixa e bancos, bem como os equivalentes de caixa, assim considerados os investimentos altamente líquidos:
* Que sejam, de imediato, conversíveis em caixa, conforme definição da empresa, e que devem constar em nota explicativa (podendo incluir aplicações com vencimento de até três meses); e
* Que estejam tão próximos do vencimento que não exista risco de mudança de valor em função de alteração na taxa de juros.
A DFC utiliza a classificação do fluxo de caixa em três grupos: atividades operacionais, atividades de investimento e atividades de financiamento, da seguinte forma:
* atividades operacionais - este grupo inclui todas as transações ou outros eventos não definidos como atividades de investimento ou financiamento. Atividades operacionais geralmente envolvem a produção e venda de produtos, e a prestação de serviços. Quando o avaliamos por diversos anos, o fluxo de caixa operacional indica, em extensão, que atividades operacionais têm gerado mais caixa do que o que se têm usado.
* atividades de investimento - a aquisição de ativos não-circulantes, particularmente bens imóveis, instalações fabris e equipamentos, usualmente representa a maior destinação de dinheiro das empresas. A entidade, na sua continuidade operacional, é forçada, em determinadas circunstâncias, a substituir ativos não-circulantes por outros ativos semelhantes, e ativos adicionais, na intenção de incrementar os negócios e desenvolver-se. Desse modo, a empresa obtém parte de sua necessidade de caixa para adquirir ativos não-circulantes pela venda dos ativos que estão sendo substituídos. De qualquer maneira, é certo que as entradas de caixa raramente cobrem a totalidade dos custos das novas aquisições.
* atividades de financiamento - a empresa também consegue dinheiro por meio de empréstimos a curto e longo prazo e de emissão de ações representativas do capital. Ela utiliza o caixa para pagamento de dividendos aos acionistas, para amortizar os empréstimos e resgate de ações próprias nas mãos do público.
As empresas podem escolher entre apresentar o fluxo de caixa pelo método indireto ou direto, mas são incentivadas a usar o segundo:
* o método indireto é aquele no qual os recursos provenientes das atividades operacionais são demonstrados com base no lucro líquido, ajustado pelos itens considerados nas contas de resultado e que não afetam o caixa da empresa;
* o método direto é aquele no qual são demonstrados os recebimentos e pagamentos provenientes das atividades operacionais da empresa, em vez do lucro líquido ajustado.
A seguir, os modelos da DFC:

Nota

Texto extraído do material publicado na Revista Brasileira de Contabilidade, ano XXVI, nº 105, de julho de 1997, elaborado por Egberto Lucena Teles, contador, mestrando em contabilidade e controladoria pela FEA/USP.
Fatores que evidenciam a importância da elaboração da DVA:
* algumas nações exigem que as empresas internacionais que desejem se instalar no país demonstrem qual o valor adicionado que pretendem gerar, pois para esses países pode não ser interessante a empresa produzir muito importando muito, sendo que o fundamental é medir a nova riqueza produzida, ou seja, o valor adicionado ao país, bem como a forma de distribuição dessa riqueza;
* alguns estados e municípios, antes da concessão de incentivos fiscais, analisam o projeto de instalação da empresa, incluindo nessa análise o montante do possível valor a ser adicionado e sua efetiva distribuição, na forma de pagamento de mão-de-obra, serviços de terceiros, impostos, juros e lucros. O montante a ser agregado e a forma de sua distribuição podem, na maioria das vezes, se constituírem no principal elemento de decisão para conceder ou não os incentivos fiscais, vez que a obtenção e distribuição do valor adicionado representa o valor da efetiva riqueza produzida e distribuída pela empresa, provocando, assim, crescimento econômico efetivo na área municipal ou estadual;
* assim, a DVA deve indicar de forma clara e precisa a parte da riqueza que pertence aos sócios ou acionistas, a que pertence aos demais capitalistas que financiam a empresa (capital de terceiros), a que pertence aos empregados e finalmente a parte que fica com o governo;
* na Demonstração do Resultado do Exercício (DRE) a parte de terceiros, formada pelos capitalistas, empregados e governo, é considerada como despesa ou custo, pois do ponto de vista dos proprietários, esses valores distribuídos representam redução do lucro e, de conseqüência, redução da parcela que cabe a cada dono da empresa;
* dessa forma, a DRE e a DVA apresentam enfoques bem diferentes e objetivam fornecer informações sob distintos pontos de vista, o que as torna complementares e imprescindíveis, pois a elaboração e divulgação de ambas atende de forma eficaz a necessidade que os usuários possuem de informações adicionais em relação às demonstrações contábeis obrigatórias.

7 Demonstrações Obrigatórias para Determinadas Empresas II

Como se pode perceber, a DVA tem como objetivo principal fornecer uma visão bem abrangente sobre a real capacidade de uma sociedade produzir riqueza, isto é, agregando valor ao seu patrimônio, e sobre a forma de como distribui essa riqueza entre os diversos fatores da produção (trabalho, capital próprio ou de terceiros, governo). No Brasil, embora seja incipiente a sua utilização e divulgação, pois ainda não é obrigatória pela legislação societária, a DVA costuma ser inserida por algumas empresas como informação adicional nos Relatórios da Administração ou como Nota Explicativa às demonstrações contábeis.
São fatores que demonstram a necessidade de elaboração da DVA:
* a DRE identifica apenas a parcela da riqueza criada que de fato permanece na empresa na forma de lucro, não identificando as demais gerações de riquezas, os chamados valores agregados;
* as outras demonstrações legais também não são capazes de indicar:
• quanto de valor - riqueza - a empresa está agregando às mercadorias ou insumos adquiridos;
• quanto e de que forma foram distribuídos os valores adicionados, isto é, não identifica de que forma as riquezas produzidas pela empresa foram distribuídas.
A seguir são identificados os elementos que compõem a DVA:
* valor adicionado, que é calculado pela diferença entre o valor das vendas brutas, deduzido do valor das vendas canceladas e dos descontos incondicionais concedidos, e o total dos insumos adquiridos de terceiros, como o custo das mercadorias vendidos, matéria-prima e demais insumos de produção, serviços adquiridos de terceiros, etc.
* distribuição do valor adicionado, cuja soma deve ser igual à soma do valor adicionado, considera os seguintes valores:
• mão-de-obra de terceiros;
• encargos sociais;
• impostos e contribuições;
• juros, aluguéis e outras remunerações de terceiros;
• lucro líquido, inclusive a parcela não distribuída;

Nota

Quanto aos valores relativos à depreciação, amortização e exaustão, vários países e autores consideram-nos como valores adicionados retidos, sendo que neste trabalho essas parcelas aparecem como redutoras do Valor Adicionado Bruto, formando o Valor Adicionado Líquido.
* lucro líquido, é a parcela do valor adicionado que pertence aos proprietários, englobando na verdade os lucros totais (distribuídos e retidos). Os lucros retidos devem aparecer na DVA dentro do subgrupo acionistas ou sócios, para indicar qual o montante da parcela que compõe o valor adicionado que efetivamente pertence aos donos;
* resultados de participações societárias, onde são identificados os rendimentos de participações societárias avaliadas pela equivalência patrimonial ou pelo custo de aquisição (ganhos na equivalência patrimonial ou receita de dividendos), os quais não representam geração de valor adicionado, devendo ser considerados como transferências de riquezas geradas pela sociedade investida;
* receitas financeiras, que também não representam criação de riqueza pela empresa, mas sim resultam da aplicação do capital em negócios de terceiros, os quais produziram riqueza e transferiram uma parcela da mesma para a empresa, a títulos de juros. Tais receitas devem ser somadas ao valor adicionado pela empresa, formando um montante denominado de valor adicionado à disposição da entidade.

8 Outras considerações importantes sobres as demonstrações contábeis

A seguir são relacionadas diversas considerações relevantes acerca do estudo das demonstrações contábeis (contábeis), cujos conteúdos foram extraídos da legislação ordinária e das demais normas regulamentadoras da ciência contábil no Brasil:

Considerações Importantes sobre as Sociedades por Ações

Em função de suas especificidades, a seguir são apresentadas outras considerações relevantes acerca das demonstrações contábeis das sociedades por ações, cujos conteúdos foram extraídos da legislação ordinária e da literatura contábil mencionada na Bibliografia:

Investimentos Temporários e Permanentes

Investimentos Permanentes

9 Avaliação de Investimentos Permanentes I

Método de Custo de Aquisição - MCA

• Por este método, os investimentos decorrentes de participações societárias permanentes em outras empresas são avaliados ao preço de custo, menos provisão para perdas consideradas de natureza permanente. A sua adoção implica em que as operações que alteram a situação patrimonial da investida não são reconhecidas ou registradas na investidora no momento de sua ocorrência, o que ocorre apenas com base em atos formais.
• Assim, no método de custo não importa a geração efetiva de lucros na investida, mas as datas e os atos formais de sua distribuição, isto é, deixa-se de reconhecer na empresa investidora os lucros gerados e não distribuídos e outras mutações no patrimônio da coligada ou controlada. No MCA, quando a investida declara ou distribui dividendos estes são registrados neste momento como receita na empresa.

Método da Equivalência Patrimonial - MEP

• É o método de avaliação em que a empresa investidora reconhece os resultados de seus investimentos e quaisquer variações patrimoniais relevantes em coligadas e controladas no momento em que estes resultados são gerados nas empresas investidas e não apenas quando são distribuídos na forma de dividendos, como ocorre no método de custo. Assim, a Equivalência Patrimonial pressupõe a aplicação do percentual de participação no capital da investida sobre o valor do Patrimônio Líquido da coligada ou controlada.
• Segundo o art. 248 da Lei nº 6.404/76, é obrigatória a aplicação deste método somente na avaliação de investimentos relevantes, assim considerados aqueles em sociedades coligadas, sobre cuja administração a investidora tenha influência ou de que participe com 20% ou mais do capital social, e em sociedades controladas.
• Segundo a Instrução CVM nº 247/96, este método deve ser aplicado pelas companhias de capital aberto também em relação às empresas equiparadas às coligadas, assim consideradas:
a) as sociedades quando uma participa indiretamente com 10% ou mais do capital votante da outra, sem controlá-la;
b) as sociedades quando uma participa diretamente com 10% ou mais do capital votante da outra, sem controlá-la, independentemente do percentual da participação no capital total.

Demonstração dos Efeitos dos Métodos MCA e MEP

Contabilização das Operações Básicas de Participações Permanentes em Outras Empresas

Coligada

São coligadas as sociedades quando uma participa, com 10% (dez por cento) ou mais, do capital da outra, sem controlá-la, segundo o § 1º do art. 243 da Lei nº 6.404/76.

Controlada

Considera-se controlada a sociedade na qual a controladora, diretamente ou através de outras controladas, é titular de direitos de sócio que lhe assegurem, de modo permanente, preponderância nas deliberações sociais e o poder de eleger a maioria dos administradores, conforme preceitua o § 2º do art. 243 da Lei nº 6.404/76.

Investimento Relevante

A relevância é determinada pela relação percentual entre o valor contábil dos investimentos no ativo da investidora e o valor do patrimônio líquido da própria investidora na data do balanço. Pelo parágrafo único do art. 247 da Lei nº 6.404/76, considera-se relevante o investimento:
a) em cada sociedade coligada ou controlada, se o valor contábil é igual ou superior a 10% do valor do patrimônio líquido da investidora;
b) no conjunto das sociedades coligadas e controladas, se o valor contábil é igual ou superior a 15% do valor do patrimônio líquido da investidora.

Nota

De acordo com a Instrução CVM nº 247/96, o valor contábil do investimento em coligada e controlada abrange o custo de aquisição mais a equivalência patrimonial e o ágio não amortizado, deduzido do deságio não amortizado e da provisão para perdas. Para determinação dos percentuais que caracterizam o investimento como relevante, ao valor contábil do investimento deve ser adicionado o montante dos créditos da investidora contra suas coligadas e controladas.
Assim, resumidamente, são três tipos distintos de sociedades, quais sejam:
a) controladas – aquelas com participação maior que 50% do capital votante.
b) coligadas – aquelas com participação igual a ou maior que 10% e igual a ou menor que 50% do capital total.
c) outras – aquelas com participação menor que 10% do capital votante.

Representação Gráfica dos tipos de sociedades quanto a forma de participação societária de acordo com a lei Nº 6.404/76

Exemplos de Empresas coligadas e controladas direta ou indiretamente em que todas as porcentagens são de capital votante

10 Avaliação de Investimentos Permanentes II

Notas

1. Nesse exemplo, que não se requer o registro individual das participações das Empresas B, C e D na Empresa E pela equivalência patrimonial, pois a Empresa E, apesar de controlada da Empresa A, não é coligada das Empresas B e C e, apesar de coligada da D, pode não ser relevante nessa empresa. Nessa situação, todavia, por serem todas do mesmo grupo e sob controle acionário comum, recomenda-se que as empresas B, C e D efetuem a equivalência patrimonial de seus investimentos na Empresa E. Essa prática estará, também, mais consistente com as demonstrações contábeis consolidadas a serem preparadas pela Empresa A, pois a Empresa E é uma controlada.
2. Na realidade, recomenda-se esse procedimento mesmo que haja uma coligada no meio, entre a investidora maior e a investida última. Por exemplo, B poderia ser coligada de A, com esta tendo participação de apenas 40% sobre aquela; mesmo assim B deveria adotar a equivalência sobre E, que, de qualquer forma, continua sendo controlada de A. Aliás, poderia E nem ser controlada indireta de A, caso C e D fossem coligadas de A. O cuidado deve residir na verificação acumulada das participações em E e nas características, se for o caso, de existência ou não de influência.

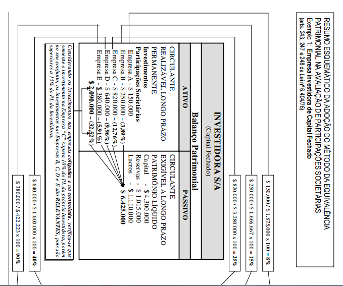
Exemplo:

• A Investidora S/A tem investimentos em cinco outras empresas, sendo que o valor contábil de seus investimentos é o seguinte:
• Para se determinar se os investimentos são relevantes para adoção do método da equivalência patrimonial, devem-se apurar as percentagens individuais e a coletiva sobre o patrimônio líquido. Isso é feito somente para as coligadas (participação maior que 10%) e controladas, motivo pelo qual a Empresa A é excluída, já que a participação no capital é de somente 8%. Entretanto, se Investidora S/A for companhia aberta, a Empresa A poderá ser equiparada à coligada, se tal participação for maior ou igual a 10% do capital votante. Assim, tem-se:
• Nesta situação, apesar de ter apenas um caso individual acima do limite de 10% do patrimônio líquido da Investidora S/A, em seu total são superiores a 15% e, assim, o método da equivalência patrimonial será aplicado com certeza às empresas C, D e E. Entretanto, no caso da empresa B, poderá deixar de ser aplicado se, apesar de ter uma participação no capital de 15%, se tratar de coligada sobre a administração da qual a Investidora S/A não tenha influência. Por outro lado, se a Investidora S/A for uma companhia aberta, mesmo que não tenha essa influência sobre a administração da Empresa B, mas se os 15% de sua participação no capital da B corresponderem a 10% ou mais do capital votante, mesmo não controlando-a, deverá avaliar seu investimento nela pelo método da equivalência patrimonial, em função de disposição da CVM.
• Em havendo créditos de natureza não operacional da investidora contra as coligadas e controladas estes serão acrescidos ao valor do investimento para efeito de determinação da relevância.

Nota

Apesar de, hipoteticamente, ocorrer perda de relevância do investimento em um determinado ano, é recomendável que haja uma uniformidade na adoção do método da equivalência no decorrer dos anos, isto é, se se passou a adotar o MEP, esse método deve ser mantido uniformemente, mesmo que, em certo ano, o cálculo da relevância esteja abaixo dos limites, desde que, lógico, a redução seja considerada transitória, ou seja, não permanente. Esse tratamento é previsto para os investimentos em coligadas pelas companhias abertas, nos termos do art. 8º da Instrução CVM nº 247/96.

Técnica de Elaboração

Considerando que a essência do método é a participação percentual no Patrimônio Líquido da coligada ou controlada, isto é, o investimento equivale a X% do capital social da investida, a seguir é demonstrado um quadro que evidencia a técnica de cálculo da equivalência:

Contabilização do resultado da equivalência patrimonial

Como as variações no patrimônio da coligada ou controlada devem ser registradas na investidora, têm-se os seguintes lançamentos contábeis:

Contabilização no método da equivalência patrimonial de alguns tipos de variações no investimento permanente no patrimônio líquido da coligada ou controlada

• Considerando que o item III, do art. 248, estabelece que a diferença entre o valor do investimento, pelo método da equivalência patrimonial, e o custo de aquisição, somente será registrada como resultado do exercício:
* se decorrer de lucro ou prejuízo apurado na coligada ou controlada.
* se corresponder, comprovadamente, a ganhos ou perdas efetivos.
* no caso de companhia aberta, com observância das normas expedidas pela Comissão de Valores Mobiliários (CVM).
• Dessa forma, seguem alguns exemplos de contabilização de variações:

Variação na porcentagem de participação

• Quando ocorrem aumentos de capital por subscrição, pode ocorrer que o valor do aumento na conta de investimento, que será o da subscrição integralizada, não corresponda ao valor proporcional do aumento de patrimônio da coligada, nos seguintes casos:
* a empresa investidora tiver subscrito um percentual do aumento do capital maior que o percentual anteriormente detido, ou seja, com diluição na participação dos outros acionistas, pelo fato de eles não terem exercido seu direito de preferência.
* situação inversa à da possibilidade anterior, pois a empresa investidora não terá exercido seu direito na totalidade.

• Exemplo:

Patrimônio líquido das investidas

• Com vistas a não gerar distorções na avaliação dos investimentos na empresa investidora, as demonstrações contábeis das investidas devem refletir todas as hipóteses de ajustes (provisões para impostos, participações e contribuições sobre o lucro), de modo que seu Patrimônio Líquido e resultado econômico sejam adequados aos critérios contábeis legais.
• Considerando, por fim, que o PL das coligadas e controladas é a base determinante do valor da equivalência patrimonial na investidora, o art. 248, item I, da Lei nº 6.404/76, determina que: “o valor do Patrimônio Líquido da coligada ou da controlada será determinado com base no balanço ou balancete de verificação levantado, com observância das normas desta Lei, na mesma data, ou até 60 (sessenta) dias, no máximo, antes da data do balanço da companhia”.
• Estas condições se aplicam, igualmente, à coligada ou controlada que mantém, também, investimentos relevantes em outras sociedades, passíveis de avaliação pelo método da equivalência patrimonial, onde seu balanço já deve refletir a atualização de tais investimentos, observando-se sempre a uniformidade de critérios contábeis.

11 Avaliação De Investimentos Permanentes III

Companhias no exterior

• Os procedimentos contábeis relacionados não só com a consolidação de demonstrações contábeis, mas também os investimentos considerados relevantes em empresas coligadas e controladas sediadas no exterior devem ser avaliados pelo método da equivalência patrimonial, cuja operacionalização pressupõe a análise, entre outros, dos seguintes aspectos e problemas:
a) contabilização dos investimentos no exterior e na adoção da equivalência patrimonial.
b) uniformidade de critérios contábeis pelas investidas no exterior.
c) técnicas adequadas de conversão das demonstrações contábeis de outras moedas para a moeda nacional.
d) legislação sobre remessa de lucros e retorno do capital.

Resultados não realizadas de operações intercompanhias

• Nos termos da Lei 6.404/76, não serão computados os resultados não realizados decorrentes de negócios com a companhia, ou com outras sociedades coligadas à companhia, ou por ela controladas, com o objetivo de que somente seja reconhecido o lucro decorrente de operações praticadas com terceiros, vez que as transações entre a investidora e a investida não geram lucro do ponto de vista econômico no que se refere ao grupo empresarial.

Gráfico de visualização e efeitos das transações no patrimônio líquido da controlada

1. Se das transações indicadas com (1) (vendas de bens da Controlada B para a Investidora A e para a Coligada C e a Controlada D, ambas da Investidora A) remanescerem lucros nos ativos dessas compradoras, serão eles (os lucros) eliminados do patrimônio líquido da Controlada B, para efeito de avaliação dos investimentos em B no balanço de A.
2. Das vendas de C e de D para a Controlada B, indicadas com (2), serão os lucros não realizados eliminados dos patrimônios respectivos de C e de D sobre os quais a Investidora também aplica o método da equivalência patrimonial.
3. No caso das vendas da Controlada B para sua Controlada E, indicadas por (3), os lucros não realizados devem também ser eliminados do patrimônio líquido da Controlada B, já que a Controlada E também é indiretamente controlada da Investidora A.
4. No caso de vendas da Controlada E para a Controlada B, indicadas por (4), o lucro não realizado deve ser eliminado do patrimônio líquido de E para efeito de B ajustar seu investimento pela equivalência patrimonial, ficando correto o efeito líquido total, inclusive até a Investidora A.
5. Para as vendas de B para sua Coligada F, indicadas por (5), o procedimento correto é também eliminar tais resultados não realizados do patrimônio de B.
6. Os lucros não realizados de vendas de F à Controlada B, indicadas por (6), serão eliminados do patrimônio de F quando a Controlada B aplicar a equivalência patrimonial.
7. Para as vendas da Investidora A para a Controlada B, indicadas por (7), as normas da CVM não abrangem, pelas razões vistas, a necessidade da eliminação dos lucros registrados na A, e que não tenham sido realizados, constando, portanto, como lucros (ou prejuízos) nos estoques da Controlada B. Todavia, o procedimento mais correto e completo é o de a Investidora A fazer um ajuste adicional em suas próprias demonstrações contábeis, eliminando tais resultados não realizados (em função da consolidação).

Eliminação de resultados não realizados de operações intercompanhias

DETERMINAÇÃO DO VALOR DA EQUIVALÊNCIA PATRIMONIAL DO INVESTIMENTO COM ELIMINAÇÃO DE LUCROS NÃO REALIZADOS DE OPERAÇÕES INTERCOMPANHIAS

• Exemplo:

Considerando uma Controladora A que detenha 90% de uma Controlada B, em cujo balanço da B demonstre um patrimônio líquido de $ 1.000, porém com a inclusão de $ 100 de lucros não realizados, decorrente de transações realizadas com a empresa A:
• Assim, deduziu-se a totalidade dos lucros não realizados de vendas da Controlada `a Controladora, pois para ambas, como um conjunto, esse lucro não é realizado porque não foi venda a terceiros.
• Entretanto, o cálculo apresentado, nos termos da Lei 6.404/76 e da Instrução CVM nº 01 (revogada pela Instrução CVM nº 247/96), apresenta divergências com relação à técnica correta de consolidação, o que indica, portanto, não ser a forma mais adequada. Considera-se mais correto, a aplicação da porcentagem de participação sobre o patrimônio líquido da controlada ou coligada antes da dedução dos lucros não realizados e somente depois disso, efetuar a dedução de tais lucros para se chegar ao valor da equivalência patrimonial do investimento.
• Dessa forma, considerando o exemplo acima, o cálculo mais adequado seria:

Nota

Deixou-se de relacionar exemplos de apuração de valores de resultados não realizados neste tópico (MEP) em função de que isso será feito no tópico relacionado com o estudo da consolidação de demonstrações contábeis, quando o procedimento de eliminação de resultados e operações intercompanhias será bastante exercitado.

12 Ágio e deságio na aquisição de participação societária

Noções gerais

• Para os efeitos do método de equivalência patrimonial, ocorre o ágio quando o preço de custo das ações for maior que seu valor patrimonial, assim como o deságio surge quando este custo for menor. Exemplo:

Segregação contábil

• Na contabilização dos custos de aquisição de ações ou quotas de capital de outra empresa, devem ser separados, em contas distintas, os valores relativos ao investimento pelo método da equivalência patrimonial e ao valor do ágio ou deságio, como segue:
PARTICIPAÇÕES PERMANENTES EM OUTRAS SOCIEDADES
AVALIADAS PELO MÉTODO DA EQUIVALÊNCIA PATRIMONIAL
Valor da Equivalência Patrimonial
Valor do Ágio ou Deságio dos Investimentos

Determinação de valores (segregado)

Natureza e origem

• A Instrução da CVM e a legislação fiscal determinam a separação em subcontas do ágio ou deságio em função de sua natureza, com a indicação do fundamento econômico que lhe deu origem, tais como:
⇒ por diferença entre o valor contábil e o valor de mercado de ativos da investida.
⇒ por diferença entre o valor pago e o valor de mercado dos ativos da investida, proveniente de:
- expectativa de resultado futuro (rentabilidade futura).
- direito de exploração, concessão ou permissão delegados pelo Poder Público.
⇒ por fundo de comércio, intangíveis e outras razões econômicas (previsto na legislação fiscal).
• A seguir é demonstrado um sumário da contabilização da compra das ações pela investidora por $ 504.883.200:
⇒ a determinação do valor do ágio ou deságio, especialmente quando houver divergências de datas na elaboração das demonstrações contábeis das empresas envolvidas.
⇒ os critérios de amortização do ágio ou deságio considerando as razões econômicas que lhes deram origem, assim como o tratamento dispensado pela legislação fiscal.
⇒ a reavaliação pela investida de bens que deram origem ao ágio.
⇒ a hipótese de ágio na subscrição de capital.

13 Amortização do ágio e deságio

• Exemplo:

Considerando o exemplo anterior, em que na Empresa A (investidora) havia um ágio de $ 129.940.800 relativo ao valor de mercado de bens da Empresa B (investida) superior ao contábil, correspondente a:
• A amortização do ágio seria determinada como a seguir:
Terrenos – sem amortização, mas com baixa total no ano de sua venda pela Empresa A.
Edifícios – supondo que a Empresa B deprecie seus edifícios em 4% ao ano e, que nessa data, a vida útil remanescente dos edifícios que deram origem ao ágio seja de 15 anos, a amortização do ágio deve ser proporcional a esse tempo remanescente; o ágio deve ser amortizado em 15 anos, o que implica uma despesa anual de amortização de $ 2.000.000 ($ 30.000.000 do ágio dividido por 15 anos de vida útil remanescente), ou numa taxa anual de amortização de 6,67% ($ 2.000.000 de despesa anual de amortização dividido pelo ágio total de $ 30.000.000).
Maquinários – supondo que a Empresa B deprecie seu maquinário em 10% ao ano e que, nessa data, a vida útil remanescente das máquinas que deram origem ao ágio seja de 6 anos, a amortização do ágio deve ser proporcional a esse tempo; o ágio deve ser amortizado em 6 anos, o que implica uma despesa anual de amortização do ágio de $ 5.000.000 ($ 30.0000.000 do ágio dividido por 6 anos de vida útil remanescente) ou uma taxa anual de amortização de 16,67% ($ 5.000.000 de despesa anual de amortização dividido pelo ágio total de $ 30.000.000).
• Entretanto, nos três casos acima, será feita a baixa do saldo do ágio no exercício em que os bens forem eventualmente baixados pela Empresa B.
Estoques – como não são depreciados, mas realizados por venda a terceiros, a amortização do ágio será pelo seu total de $ 29.940.800 dentro do exercício seguinte, supondo que sejam vendidos totalmente nesse período subseqüente.
• É importante notar que a contabilização da amortização das subcontas de ágio ou deságio deve ser registrada em contas separadas da do custo e, no balanço, demonstradas pelo valor líquido, mas com indicação de seu valor. Enquanto que, as contrapartidas da amortização do ágio ou deságio são lançadas como despesas ou receitas operacionais, conforme o caso, no subgrupo Outras Receitas e Despesas Operacionais relativas a Lucros ou Prejuízos de Participações em Outras Sociedades pela Equivalência Patrimonial, na conta própria de Amortização.

14 Consolidação de demonstrações contábeis I

Conceito

É a técnica de evidenciação contábil desenvolvida com a finalidade de apresentar aos leitores ou usuários da informação contábil, em especial acionistas e credores, os resultados das operações e a posição financeira de determinado grupo de empresas, isto é, a posição patrimonial da controladora e suas controladas é demonstrada como se fosse uma única empresa. Assim, sem prejuízo das demonstrações contábeis de cada empresa e da adoção do método da equivalência patrimonial, se for o caso, a controladora deverá elaborar e publicar demonstrações contábeis consolidadas com vistas a evidenciar o desempenho global do grupo empresarial, oportunidade em que são eliminadas as transações praticadas entre as empresas do grupo para que os demonstrativos contábeis reflitam somente os resultados decorrentes das operações realizadas com terceiros, assim considerados as pessoas alheias ao grupo.

Aplicabilidade

Nos termos do disposto no art. 249 da Lei nº 6.404/76, a elaboração e publicação de demonstrações contábeis consolidadas é obrigatória para:
• companhias abertas que tiverem mais de 30% do seu patrimônio líquido representado por investimentos em sociedades controladas (vide Instrução CVM 247/96).
• grupos empresariais que se constituírem formalmente em Grupos de Sociedades (disciplinados pelos arts. 265 a 277 da Lei nº 6.404/76), independentemente de serem ou não companhias abertas, sendo aplicável ainda que a sociedade de comando não seja por ações (S/A), como uma sociedade de responsabilidade limitada, por exemplo.
Ainda, consoante o parágrafo único do art. 249 retrocitado, a Comissão de Valores Mobiliários (CVM) pode expedir normas sobre as sociedades cujas demonstrações devam ser abrangidas na consolidação, e:
• determinar a inclusão de sociedades que, embora não controladas, sejam financeira ou administrativamente dependentes da companhia controladora.
• autorizar, em casos especiais, a exclusão de uma ou mais sociedades controladas.
Neste sentido, por meio da Instrução nº 247, de 27.03.1996, a CVM expediu normas e procedimentos a serem observados pelas companhias abertas e pelas sociedades de comando de grupo de sociedades que incluam companhia aberta, cujos teores determinam, entre outros, a continuidade das publicações de demonstrações consolidadas independentemente do percentual que os investimentos representam no próprio Patrimônio Líquido da controladora.
Assim sendo, o art. 21 da Instrução CVM estabelece que ao final de cada exercício social, demonstrações contábeis consolidadas devem ser elaboradas por:
• companhia aberta que possuir investimento em sociedades controladas, incluindo as sociedades controladas em conjunto.
• Sociedade de comando de grupo de sociedades que inclua companhia aberta (também denominadas de “joint ventures”.
Entretanto, nas seguintes situações podem ser excluídas da consolidação das demonstrações, sem prévia autorização da CVM, as sociedades controladas que se encontrem nas seguintes condições:
• com efetivas e claras evidências de perda de continuidade e cujo patrimônio seja avaliado ou não a valores de liquidação (quando a controlada esteja em processo de concordata, falência ou em reorganização legal).
• cuja venda por parte da investidora, em futuro próximo, tenha efetiva e clara evidência de realização devidamente formalizada.
Por outro lado, não é justificável a exclusão de controladas cujas operações sejam de natureza diversa das operações da investidora ou das demais controladas (§ 3º do art. 23 da Instrução CVM nº 247/96).
Considerando que as demonstrações consolidadas buscam evidenciar a posição financeira e os resultados das operações das empresas do grupo e que deve haver um alto grau de uniformidade de critérios contábeis entre as empresas consolidadas, com vistas a evitar distorções nas avaliações e registros dos elementos patrimoniais ou de resultados, pode-se exemplificar a técnica da seguinte forma, usando as disponibilidades:
Do exposto, pode-se concluir que a consolidação permitiu evidenciar a somatória dos subgrupos das Disponibilidades do Ativo Circulante da controladora e suas controladas, isto é, o usuário da informação contábil tem a posição financeira de todo o grupo de empresas.
Com relação aos demais elementos patrimoniais e de resultados, o procedimento é igual, ressalvando-se a necessidade de eliminação dos saldos de balanço de elementos do ativo e das transações realizadas entre as empresas do grupo, cujo conteúdo é apresentado no próximo tópico.

Eliminações de saldos e transações

De acordo com o art. 250 da Lei nº 6.404/76, das demonstrações contábeis consolidadas serão excluídas (eliminadas):
• as participações de uma sociedade em outra.
• os saldos de quaisquer contas entre as sociedades.
• as parcelas dos resultados do exercício, dos lucros ou prejuízos acumulados e do custo de estoques ou do ativo permanente que corresponderem a resultados, ainda não realizados, de negócios entre as sociedades.
Igualmente, de conformidade com o art. 24 da Instrução CVM nº 247/96, para a elaboração das demonstrações contábeis consolidadas a investidora deve:
• excluir os saldos de quaisquer contas ativas e passivas, decorrentes de transações entre as sociedades incluídas na consolidação.
• eliminar o lucro não realizado que esteja incluído no resultado ou no patrimônio líquido da controladora e correspondido por inclusão no balanço patrimonial da controlada.
• eliminar do resultado os encargos de tributos correspondentes ao lucro não realizado, apresentando-os no ativo circulante/realizável a longo prazo – tributos diferidos, no balanço patrimonial consolidado.
Os arts. 25 e 29 da citada instrução estabelecem ainda, respectivamente, que a participação dos acionistas não controladores (minoritários) no:
• patrimônio líquido das sociedades controladas, deve ser destacada em grupo isolado, no balanço patrimonial consolidado, imediatamente antes do patrimônio líquido.
• lucro líquido ou prejuízo do exercício das controladas deve ser destacada e apresentada, respectivamente, como dedução ou adição ao lucro líquido ou prejuízo consolidado.

15 Consolidação de demonstrações contábeis II

Alguns tipos de papéis de trabalho utilizados na consolidação de demonstrações contábeis:
• consolidação do balanço - ATIVO.
• consolidação do balanço - Passivo.
• consolidação do resultado do exercício.
• demonstração da evolução do patrimônio líquido consolidado.
• resumo dos lançamentos de eliminações na consolidação.
São tipos de saldos e transações a serem eliminados na consolidação:

Eliminação de Investimentos

Considerando a situação em que a Controladora A tenha constituído uma Controlada B, participando com 100% de seu capital, e que:
• a integralização do capital foi toda em dinheiro no valor de $ 125.000.
• a Controlada B não realizou nenhuma outra transação.
• o balanço da Controlada B apresentou apenas $ 125.000 no Disponível e igual valor na conta Capital, fato que enseja a eliminação somente dos investimentos, em função de não existirem outras transações ou saldos entre as empresas.

Eliminação de saldos intercompanhias

Considerando aquela situação em que a Controladora A tenha constituído uma Controlada B, participando com 100% de seu capital, e que:
• a Investidora A vendeu pelo preço de custo $ 100.000 de mercadorias para Controlada B.
• a Controlada B, no dia do balanço, mantinha em estoque os $ 100.000 de mercadorias.
• a Controlada B nada pagou à Controladora A, registrando, assim, um passivo de $ 100.000.
• a Controladora A, por sua vez, apresentava os $ 100.000 em contas a receber da Controlada B.

Eliminação de lucros nas transações intercompanhias

Considerando os seguintes exemplos:
• Juros cobrados.
• Comissões sobre vendas.
• Dividendos recebidos, se creditados à receita.

Eliminação de lucros nos estoques

Considerando o exemplo anterior, hipótese em que:
• a Controlada B vende mercadorias à Controladora A, por $ 140.000, cujo custo de aquisição é $ 100.000.
• a adquirente não vendeu nada de tais mercadorias a terceiros, mantendo em estoque os $ 140.000 até o momento da consolidação.

Eliminação de lucros nos estoques

Considerando o exemplo anterior, porém com a Controladora A vendendo a terceiros 50% das mercadorias adquiridas, pelo valor $ 80.000.

16 Consolidação De Demonstrações Contábeis III

Observe que:

• os valores lançados a crédito de Estoques ($ 20.000, lançamento 4) e de Investimentos ($ 20.000, lançamento 5), não são, anomalamente, registrados no papel de trabalho, isto porque nesse papel os créditos a Estoques e Investimentos já foram feitos pelos lançamentos 3 e 2, respectivamente.
• essa aparente duplicidade de lançamento (que precisa ser cuidadosamente evitada) deve-se ao fato de que nesse papel de trabalho, os lucros estão colocados duas vezes, uma sob a forma de Lucros Acumulados no balanço e outra como saldo final na Demonstração do Resultado.
• nesse sistema, os lançamentos referentes a ajustes e eliminações na Demonstração do Resultado só são considerados, no papel de trabalho, nas parcelas que se referem às contas do Resultado.

Eliminação de lucro ou prejuízo em investimentos

Isso ocorre quando uma empresa vende com lucro para outra do mesmo grupo uma participação acionária numa terceira empresa. Exemplo a seguir, considerando que:
• a Controladora A tenha o controle acionário da Controlada B e participação em 30% do capital de uma Coligada C, sendo que os 70% restantes do capital pertencem a pessoas fora do grupo empresarial.
• a Controladora A vende sua participação na Coligada C para a Controlada B pelo valor de $ 6.000.000, cujo valor contábil é de $ 4.000.000, obtendo-se, assim, um lucro de $ 2.000.000.
• tanto a Controladora A, quanto a Controlada B, adotam o método da equivalência patrimonial para avaliação do investimento.
Foi considerado no exemplo exposto que a venda ocorreu durante o ano em que se está realizando a consolidação, o que motivou a eliminação de parte do investimento contra a receita do exercício. Agora, tem-se a seguir o papel de trabalho de resumo dos lançamentos de eliminação considerando a consolidação do ano seguinte, onde o lucro na venda do investimento estaria na conta Lucros Acumulados de exercícios anteriores:

Eliminação de lucro ou prejuízo em ativo imobilizado

Isso ocorre quando uma empresa vende a outra do mesmo grupo, máquinas, equipamentos, terrenos, veículos, etc, para incorporação ao seu ativo imobilizado, cuja transação ocorre com lucro ou prejuízo. Agora um exemplo com as seguintes condições:
• a Controladora A vende à Controlada B, da qual detém 90% das ações, um terreno no valor de $ 10.000.000, cujo custo na vendedora é de $ 6.600.000.
Considerando que o terreno não sofreu depreciação até o momento da consolidação, a eliminação necessária é:

Considerações iniciais e forma de apresentação da participação no capital da controlada

Considerando que a consolidação é feita pela empresa controladora e que as demonstrações contábeis devem refletir sua participação na controlada, é necessário destacar no balanço consolidado a parcela de capital pertencente às pessoas naturais (físicas) ou jurídicas, denominadas de minoritárias (ou majoritárias não controladoras), isto é, terceiros fora do grupo, para que o patrimônio consolidado seja a parte que efetivamente pertence aos acionistas da empresa controladora, nos termos do disposto no § 1º do art. 250 da Lei nº 6.404/76 e no art. 25 da Instrução CVM nº 247/96.
Para atendimento desta disposição legal é preciso promover uma segregação de contas no balanço consolidado, com vistas a que a participação minoritária seja evidenciada, o que da seguinte forma:
Por outro lado, na Demonstração do Resultado do Exercício deverá ser eliminada a parcela do lucro das controladas consolidadas a que têm direito os sócios ou acionistas minoritários por sua participação no capital social da investida (de acordo com o art. 29 da Instrução CVM nº 247/96).
Para adoção desse procedimento, será utilizado o exemplo anterior e considerando os seguintes aspectos:
• a participação dos minoritários corresponde a 20% do lucro da controlada.
• o suposto resultado apresentado pela controlada é de $ 900.000, cuja participação é assim calculada:
− Valor do lucro da Controlada B.................................................... 900.000
− Percentual de participação dos acionistas minoritários............... 20%
− Valor da participação minoritária no lucro (0,20 x 900.000)......... 180.000
• além dos $ 900.000 de lucro apresentado pela Controlada B, a Controladora A obteve um lucro no período equivalente a $ 1.800.000, totalizando, portanto, em termos de grupo, $ 2.700.000.
A seguir a apresentação da demonstração consolidada com o destaque da parcela de lucro pertencente aos acionistas minoritários:

17 Impostos na consolidação

Imposto de renda na transação com ativos

É sabido que em várias situações deve-se promover alteração do resultado consolidado em função de ajustes oriundos de lucros não realizados e outros fatores, sendo que muitos desses lucros contabilizados individualmente e eliminados por ocasião da consolidação das demonstrações contábeis, constituem-se em resultados tributáveis nas empresas em que foram apurados. Neste caso, ocorre de haver um lucro eliminado, mas uma despesa com o imposto de renda presente, o que leva às seguintes considerações:
• caso esse lucro seja eliminado agora, mas reincluído como lucro na consolidação no futuro, haverá também a necessidade de eliminar agora o imposto sobre ele incidente, de tal forma que seja incluído quando for apresentado aquele lucro na consolidação.
• por outro lado, ocorrendo que esse lucro seja eliminado agora e nunca mais apareça na consolidação, não haverá ajuste a fazer, pois a despesa com a tributação do imposto é de fato uma despesa contabilmente de agora também para o consolidado ou o ajuste será concretizado na forma de acréscimo ao custo do bem.
Como exemplo, pode-se citar o caso em que uma controlada vende estoques à sua controladora, obtendo lucro e sofrendo incidência do imposto nessa transação, sendo que parte de tais estoques não tenham sido ainda realizada, ensejando a que a parcela do lucro não realizado e objeto de eliminação na consolidação acarretará também ajustes relacionados com o imposto a ele proporcional, os quais ocorrerão:
• no balanço, com ajuste nos Lucros Acumulados (crédito), pela retirada da despesa com o imposto incluído, e ainda ajuste no Ativo Circulante (débito), pelo fato de que aquele imposto devido individualmente pela vendedora nada mais é do que uma antecipação do imposto na visão da controladora.
• no resultado, com ajuste do valor da parcela relativa à provisão para o imposto de renda.
Hipoteticamente, suponha-se os valores a seguir:
• lucro bruto obtido pela vendedora, ainda existente nos estoques da compradora no valor de $ 3.000.000.
• imposto de renda incorrido pela vendedora em relação a esse lucro, calculado na proporção de 35% de $ 3.000.000 = $ 1.050.000.
Com esses dados, são necessários os seguintes ajustes:
• no balanço consolidado, os $ 1.050.000 ensejarão lançamentos a débito no Ativo Circulante e crédito em Lucros Acumulados.
• na demonstração do resultado consolidada, enseja o lançamento de ajuste apenas na parte relativa a despesa do imposto, como se fosse partida simples, vez que o ajuste no Ativo Circulante já fora realizado no lançamento anterior.
Observe que assim procedendo, tem-se o acerto global, uma vez que com a venda do estoque intercompanhias, estava-se aumentando o lucro não pelo seu total de $ 3.000.000, mas pelo valor líquido de $ 1.950.000, porque o imposto de renda reduzira aquele montante.
Na hipótese de transação com venda de ativos imobilizados, o ajuste no balanço será no Realizável a Longo Prazo, vez que a recuperação do imposto será demorada, acontecendo na mesma proporção que esses ativos forem sendo baixados por força de depreciação, amortização, alienação e outros fatores.
Utilizando o exemplo anterior, se no exercício seguinte a controladora adquirente agora realiza todos os estoques, por venda, deverá aparecer no resultado consolidado aquele lucro de $ 3.000.000, sem contar eventuais valores agregados. Assim, será baixado aquele imposto de $ 1.050.000, com sua eliminação do ativo e o aparecimento no resultado consolidado do novo exercício.
Do ponto de vista da controladora e das demonstrações consolidadas, estes procedimentos de ajustes redundam, portanto, em eliminação, no primeiro exercício, do resultado líquido da transação interna, e na transferência para o segundo exercício, quando de fato haverá sua realização.
Na hipótese de ocorrer a situação inversa, mediante o registro de um prejuízo numa transação intercompanhias, onde ocorre uma redução do imposto devido na vendedora, este deverá ser eliminado mediante o ajuste do valor da despesa com formação da provisão do imposto, no resultado, para o saldo que teria caso não houvesse aquela diminuição. Assim, a eliminação do prejuízo se dará em contrapartida a um aumento no valor consolidado do ativo que lhe deu origem, e o acréscimo da despesa com o imposto será contra o Passivo Circulante, ou Exigível a Longo Prazo, se for o caso, no balanço consolidado.
Se os resultados forem totalmente realizados dentro do mesmo exercício não haverá necessidade de ajustes, pois o eventual acréscimo de imposto incidente no resultado de uma sociedade será compensado com a redução no da outra, vez que esta registrará um custo de produto vendido maior.
Em ocorrendo a hipótese de que esse imposto não seja recuperável, onde, por exemplo, uma controladora vende com lucro um ativo para uma controlada contemplada com isenção do imposto, esta não terá como compensar. Neste caso, a vendedora apurará o resultado e pagará o imposto.
A empresa compradora fará aparecer o ativo no balanço, e na consolidação o lucro intercompanhias será eliminado, porém quando a adquirente vendê-lo, baixará um custo que inclui aquele lucro, sem contudo, se beneficiar com a redução de seu imposto em função de não estar sujeita à tributação. Nesta hipótese, não faz sentido fazer aparecer no balanço consolidado um Imposto de Renda a Compensar, pois a despesa de imposto incorrida na venda é incompensável, podendo, desde já, ser baixada também nas demonstrações consolidadas, caso em que a eliminação ocorreria apenas quanto ao lucro bruto. Poderá surgir uma alternativa de se considerar esse ajuste do imposto não como Imposto a Recuperar, mas adicionando-o ao valor do próprio elemento do ativo (estoque, imobilizado, etc) na consolidação, como se devido à transação, o imposto incidente representasse um acréscimo de custo, o qual no consolidado, será baixado juntamente com o ativo, integrando seu novo valor. Ressalte-se que esse acréscimo não pode provocar um valor tal no ativo objeto da transação no balanço consolidado que exceda seu valor líquido de realização, para não ferir a regra de avaliação, ou seja, do custo ou de mercado para ativos circulantes, e valor de uso para ativos permanentes. Nesta última hipótese, o imposto pode ser tratado como despesa antecipada no exercício de sua geração, caso o acréscimo ao custo se mostrar sem sentido por não ter de fato sido aumentada a utilidade do ativo na nova situação.
Não sendo recuperáveis os referidos impostos, a compradora acrescerá seus valores ao custo de aquisição dos estoques, onde o ajuste é o mesmo já visto. Ressalte-se, ademais, que se os impostos forem recuperáveis, na compradora o valor dos estoques é de $ 803.500, ou seja, $ 1.200.000 deduzidos de $ 200.000 de IPI, $ 16.500 de PIS e $ 180.000 de ICMS, sendo, por outro lado, não recuperáveis, o valor ativado será de $ 1.200.000.
Considerando esta última hipótese, ao se eliminar o lucro não realizado de $ 203.500, o estoque consolidado baixará de $ 1.200.000 para $ 996.500, referentes aos $ 600.000 originais mais os $ 396.500 relativos aos impostos não recuperáveis, sendo que a compradora incorre, inclusive, nesses custos quando as transações acontecem com terceiros.

ISS, COFINS E OUTROS

Em se tratando da COFINS, ela incide na empresa vendedora sem qualquer oportunidade de recuperação, sendo, assim, tratada na consolidação como despesa ou como acréscimo ao custo do bem negociado (neste caso, somente na consolidação), podendo, ainda, ser tratado como despesa antecipada. Considerando sua pequena relevância, é mais adequado tratá-lo como despesa, em função da Convenção do Conservadorismo.
Quanto ao ISS e também da COFINS sobre receitas de serviços, duas situações são passíveis de ocorrer, quais sejam:
• a empresa usuária ou compradora do serviço considera-o como despesa, caso em que deve se proceder apenas o ajuste normal de eliminação no resultado consolidado, debitando-se a Receita Bruta (na prestadora dos serviços) e creditando-se a conta respectiva de Despesa (na usuária do serviço) pelo valor total dos serviços prestados. Estará sobrando no consolidado o valor do imposto que se transformou de fato numa despesa no consolidado, em função da incidência ocorrer sobre transferência interna de serviços e de recursos, sendo incorreto colocar esse valor como dedução da receita na demonstração consolidada, vez que não se refere a receitas perante terceiros. Os valores do ISS e COFINS, se for o caso, são despesas operacionais normais.
• a empresa usuária ou compradora do serviço pode ativar o seu valor desde que se refira a custo de colocação do imobilizado, por exemplo, ou de produção, onde a eliminação ocorrerá através de débito na Receita Bruta e crédito no Custo do ativo ou da produção a que se referir. Nos mesmos moldes do Imposto de Renda não recuperável, pode-se também debitar o custo do ativo vinculado ao serviço e creditar a conta de ISS e/ou COFINS, situação em que tal valor não será tratado como despesa no consolidado, mas como acréscimo do custo do imobilizado ou do estoque onde foi adicionado o valor do serviço utilizado.
São válidas as mesmas hipóteses para o caso de incidência do Imposto de Renda sobre resultados na prestação de serviços, sendo os valores incidentes sobre o lucro obtido pela prestadora considerados como despesas normais, não necessitando de ajustes se a usuária do serviço der-lhes tratamento diretamente como despesas, porém, em ativando-os, a incidência ou é deixada como despesa ou adicionada ao custo do elemento ativado.
Referidos comentários e ajustes são válidos às despesas com transportes suportados pela vendedora e comissões de vendas, por exemplo, as quais continuam como despesas no consolidado ou seus valores são agregados aos custos dos ativos, se for o caso.

18 Outras ajustes na consolidação

Outros cuidados e ajustes devem ser adotados na consolidação de demonstrações contábeis, cujos procedimentos são definidos pela legislação (societária e CVM), especialmente em relação aos seguintes aspectos:
• ágio na consolidação.
• diferenças entre o lucro no método da equivalência patrimonial (MEP) e o lucro consolidado.
• consolidação na existência de defasagem nas datas dos balanços.
• reavaliação de ativos na consolidação.

Forma de evidenciação da consolidação

As disposições do art. 249 da Lei nº 6.404/76 determinam a necessidade de publicação das demonstrações contábeis consolidadas por parte da empresa controladora, não sendo-lhe permitido publicar as suas demonstrações individuais de forma separada das consolidadas, o que é possível somente para as empresas controladas, embora quando estas pertençam a um Grupo de Sociedades, precisam indicar onde e quando foram publicadas as demonstrações da sociedade de comando.
Além destes aspectos legais, a Comissão de Valores Mobiliários, por meio da Instrução CVM nº 247/96, ratifica referidas exigências e determina que as demonstrações consolidadas sejam divulgadas juntamente com a indicação dos valores correspondentes às demonstrações do exercício imediatamente anterior, cujas peças contábeis devem ser submetidas à auditoria por parte de profissionais independentes.
Na elaboração das Notas Explicativas relativamente às demonstrações consolidadas é dispensável a repetição das informações que já foram prestadas nas demonstrações individuais, em função da publicação conjunta de todas as peças, ressalvando-se, no entanto, as discriminações inerentes ao ativo permanente, exigível a longo prazo, ajustes de exercícios anteriores, as quais normalmente não são publicadas junto com as demonstrações das empresas controladas.
Ainda, consoante a referida instrução, devem ser divulgados nas demonstrações contábeis consolidadas os seguintes elementos (em notas explicativas – NE):
• critérios adotados na consolidação.
• denominação das sociedades controladas incluídas na consolidação, bem como o percentual de participação da controladora em cada sociedade controlada englobando participação direta e participação indireta através de outras sociedades controladas.
• exposição das razões que determinaram a exclusão de sociedades controladas na elaboração das demonstrações contábeis consolidadas.
• base e fundamento para amortização do ágio ou do deságio não absorvido na consolidação.
• eventos subsequentes à data de encerramento do exercício social que tenham, ou possam vir a ter, efeito relevante sobre a situação financeira e os resultados futuros consolidados.
• eventos que ocasionaram qualquer diferença entre os montantes do patrimônio líquido e do lucro líquido da controladora, em confronto com os correspondentes montantes do patrimônio líquido e do lucro líquido consolidado apresentados nas demonstrações contábeis consolidadas.
Sem prejuízo de outros aspectos, dentro dos critérios adotados na consolidação, serão explicados todos os procedimentos adotados, ainda que sejam aqueles considerados meramente normais, sendo objeto de destaque as situações específicas relacionadas com os impostos, inclusive as hipóteses de diferimento do imposto de renda nas demonstrações consolidadas e de apropriações de determinados impostos e outros gastos como despesa ou acréscimo ao custo de aquisição de elementos do ativo.

19 Atualização Monetária

Objetivo

Reconhecer a perda do poder aquisitivo da moeda nacional, em função da inflação, em relação aos elementos patrimoniais da entidade.

Tipos e características

A seguir são relacionados os principais tipos e formas de atualização monetária de valores, bem como as suas características básicas:

Não existe índice único fixado por lei para calcular a variação, podendo ser utilizado o IGP, IPC, IGP-M, UFIR, de acordo com o pactuado; Não existe lei fixando o elenco de contas próprias sujeitas à variação; Ocorre, também, com base em moeda estrangeira (o dólar, por exemplo), hipótese em que é contabilizada com o título de Variação Cambial.

O Regulamento do Imposto de Renda (RIR) estabelece que na determinação do lucro operacional, deverão ser observados os seguintes procedimentos:

• deverão ser registradas como variação monetária ou cambial ativa, as atualizações de créditos da empresa, assim como os ganhos monetários ou cambiais ocorridos no pagamento de obrigações em função da aplicação de índices ou coeficientes nacionais ou taxas de câmbio, ambos exigidos por disposição legal ou contratual;

• poderão ser registradas como variação monetária ou cambial passiva, as atualizações das obrigações da empresa, assim como as perdas monetárias ou cambiais, ocorridas no recebimento de créditos, em função da aplicação de índices ou coeficientes nacionais ou taxas de câmbio, ambos exigidos por disposição legal ou contratual.

• para o registro da variação monetária , dever ser observado o regime de competência tanto para as variações monetárias auferidas (ativas) como as incorridas (passivas).

A seguir é apresentado um exemplo com cálculos, considerando um hipotético contrato de financiamento com os seguintes dados:

• valor do contrato de financiamento: $ 1.000.000;

• data de celebração do contrato: 31.01.X3;

• indexador adotado: UFIR;

• valor hipotético da UFIR em 31.01.X3: $ 1.000;

• valor da obrigação em UFIR (1.000.000 / 1.000): $ 1.000 UFIRs;

• data de vencimento do contrato: 31.03.X3;

• Variação hipotética da UFIR:

− em 28.02.X3: $ 1.300;

− em 31.03.X3: $ 1.700;

Cálculo do valor da variação monetária do mês 02/X3:

• valor atualizado da obrigação em 28.02.X3: (1.000 UFIRs x $ 1.300) = $ 1.300.000;

• ( – ) valor original da obrigação em 31.01.X3: $ 1.000.000;

• ( = ) valor da variação monetária em 28.02.X3: ($ 1.300.000 - $ 1.000.000) = $ 300.000.

Lançamento contábil da variação monetária em 28.02.X3:

• D = Variações Monetárias Passivas (despesa financeira).............. $ 300.000

• C = Financiamentos (passivo exigível).............................................$ 300.000.

Cálculo do valor da variação monetária do mês 03/X3:

• valor atualizado da obrigação em 31.03.X3: (1.000 UFIRs x $ 1.700) = $ 1.700.000;

• ( – ) valor atualizado da obrigação em 28.02.X3): $ 1.300.000;

• ( = ) valor da variação monetária em 31.03.X3: ($ 1.700.000 - $ 1.300.000) = $ 400.000.

20 Atualização Monetária II

Lançamento contábil da variação monetária em 31.03.X3:
• D = Variações Monetárias Passivas (despesa financeira).............. $ 400.000
• C = Financiamentos (passivo exigível)............................................ $ 400.000.
Considerações finais sobre as variações monetárias (ou cambiais) ativas ou passivas:
• quando o contrato for firmado em dólar ou outra moeda internacional, a forma de calcular é semelhante, bastando verificar a cotação da moeda em cada período e determinar a variação ocorrida, a qual será contabilizada como Variação Cambial Passiva;
• nos casos em que o contrato for referente a direitos da empresa para com terceiros, a maneira de calcular também será idêntica, modificando apenas, a natureza da variação monetária que passaria a ser rendimentos auferidos (variação monetária ou cambial ativa), conseqüentemente, o lançamento contábil passaria a ser:
− D = Títulos a Receber (ativo realizável)........................................ $ 500.000
− C = Variação Monetária ou Cambial Ativa (receita financeira)....... $ 500.000.
Também designada, na prática contábil, como Correção Monetária do Balanço – CMB; Existe lei federal que determina o índice que serve de base para a correção (a partir de 1995 é a UFIR trimestral, conforme o art. 1º da Lei nº 8.981/95 e art. 47 da Lei nº 9.069/95); Existe dispositivo legal que fixa a relação das contas próprias sujeitas à correção (atualmente é o art. 4º do Decreto nº 332/91); Somente é efetuada com base em um indexador nacional;
Empresas sujeitas à correção monetária:
• aquelas tributadas pelo imposto de renda com base no lucro real;
• as sociedades civis de profissionais legalmente regulamentados (Decreto Federal nº 2.397/87) que não optarem pela tributação com base no lucro presumido.
Legislação em vigor:
• Lei Federal nº 8.200, de 28.06.91 (DOU de 29.06.91);
• Decreto Federal nº 332, de 04.11.91 (DOU de 05.11.91);
• Lei Federal nº 8.383, de 30.12.91 (DOU de 31.12.91);
• Lei Federal nº 8.541, de 23.12.92 (DOU de 24.12.92);
• Lei Federal nº 8.981, de 20.01.95 (DOU de 23.01.95);
• Lei Federal nº 9.069, de 20.06.95 (DOU de 21.06.95).
Elenco de contas sujeitas à correção:
• as contas do ativo permanente e respectiva depreciação, amortização ou exaustão, e as provisões para atender a perdas prováveis na realização do valor de investimentos;
• as contas representativas dos custos dos imóveis não classificados no ativo permanente;
• as contas representativas das aplicações em ouro;
• as contas representativas de adiantamentos a fornecedores de bens sujeitos a correção monetária, inclusive aplicações em consórcio, salvo se o contrato previr a indexação do crédito no mesmo período da correção;
• das contas representativas de contratos de mútuo (empréstimo) entre pessoas jurídicas ligadas por qualquer forma, bem como os créditos que a empresa tenha a receber de seus sócios ou acionistas (pessoas físicas ou jurídicas);

Nota

Na hipótese do sócio ou acionista (pessoa física) emprestar dinheiro a pessoa jurídica, de acordo com o art. 4º, alínea "e", do Decreto nº 332/91, este empréstimo não estaria sujeito à correção com base na UFIR Diária, visto tratar-se de uma obrigação da empresa e não um crédito a receber. Entretanto, o MAJUR/94 estabelece que cabe realizar a correção monetária com base na UFIR Diária, também dos créditos de pessoas ligadas, que constam no passivo exigível, desde que não vinculados a negócios usuais na exploração do objeto da empresa, não importando se o valor é devido a sócio ou acionista pessoa física ou jurídica.
• as contas devedoras e credoras representativas de adiantamentos efetuados por pessoas físicas ou jurídicas para futuro aumento de capital;
• as contas integrantes do patrimônio líquido, inclusive os lucros ou prejuízos verificados no curso do ano-calendário (art. 3º, § 6º, da Lei nº 8.541/92);

21 Atualização Monetária III

Outras considerações:
• no caso de bem adquirido durante o exercício, o cálculo da correção monetária será feito a partir da data de aquisição deste;
• quando da baixa de bem sujeito à correção monetária esta será efetuada até a data da baixa.
Por força da citada instrução, é denominada de Demonstração Contábil em Moeda de Capacidade Aquisitiva Constante, porém também é conhecida como Correção Monetária Integral – CMI; Além da Lei nº 6.404/76, a Comissão de Valores Mobiliários (CVM), em função de legislação própria, detém a atribuição de fiscalizar e disciplinar as demonstrações contábeis das sociedades anônimas de capital aberto, ou seja, aquelas que vendem seus valores mobiliários (ações, debêntures, etc.) em bolsas de valores ou mercado de balcão; Baseada no princípio contábil do Denominador Comum Monetário, que dispõe que as demonstrações contábeis, sem prejuízo dos registros detalhados de natureza qualitativa e física, serão expressas em termos de moeda nacional de poder aquisitivo da data do último balanço patrimonial; Outros aspectos e detalhes da Correção Monetária Integral – CMI são objeto de estudo no próximo capítulo deste material didático.

22 Correção Monetária Integral

Notas Iniciais

1. Em função da vedação de utilização de qualquer sistema de correção monetária de demonstrações contábeis, inclusive para fins societários, determinada pelo Parágrafo Único do art. 4º da Lei nº 9.249, de 26.12.1995, as normas inerentes à sistemática da Correção Monetária Integral – CMI a seguir relacionadas, previstas na Instrução CVM nº 191, de 15.07.1992, tornaram-se de aplicação facultativa, por força da Instrução CVM nº248, de 29.03.1996, que também revogou o art. 1º da citada Instrução CVM 191/92, cujo conteúdo havia instituído a UMC – Unidade Monetária Contábil, como unidade de referência para adoção pelas empresas da sistemática da Correção Monetária Integral – CMI.

2. Atualmente não existe mais a UFIR.

Conceito e importância

É o sistema de reconhecimento dos efeitos da inflação nas demonstrações contábeis, atualizando os valores históricos dos elementos patrimoniais e de resultado inseridos nessas peças expositivas para uma única data, tendo como base a utilização de uma moeda de poder aquisitivo constante, sem prejuízo dos procedimentos relativos à correção monetária oficial ou de balanço.

Dessa forma, a essência do sistema pressupõe a adoção de índices capazes de refletir a perda do poder de compra da moeda corrente, de forma a atualizar os saldos contábeis e a reconhecer seus efeitos no resultado do exercício da empresa.

É bom ressaltar que, a adoção do sistema de Correção Monetária Integral visa a atualização dos itens componentes das demonstrações contábeis sem se confundir com seus respectivos valores de mercado ou de reposição, atendendo ao princípio fundamental do Registro pelo Valor Original (ou do Custo Original como Base de Valor).

Portanto, em função da evolução na demanda de informações contábeis e de caráter gerencial, pelos usuários externos da empresa, a finalidade básica deste sistema é gerar peças demonstrativas em uma única moeda para todos os seus componentes, além de evidenciar os efeitos do regime inflacionário sobre cada conta.

Faculdade de Adoção da sistemática

Inicialmente, por força da Instrução nº 64/87 da Comissão de Valores Mobiliários (CVM), é exigido das Companhias Abertas, assim consideradas as empresas que negociam seus valores mobiliários (ações, debêntures, etc) em bolsas de valores ou mercado de balcão, a elaboração de demonstrações contábeis complementares com base em moeda de poder aquisitivo constante, nas quais os efeitos da inflação são reconhecidos integralmente em cada um dos seus itens de origem.

Posteriormente, em 1992, a CVM editou a Instrução CVM nº 191/92, de 15.07.1992 (DOU de 17.07.1992), a qual além de consolidar e revogar as disposições da Instrução nº 64/87 e alterações posteriores, instituiu a Unidade Monetária Contábil (UMC) como unidade de referência a ser utilizada pelas empresas sujeitas à adoção da sistemática e atribuiu à sistemática a denominação oficial de Demonstração Contábil em Moeda de Capacidade Aquisitiva Constante. Lembre-se que atualmente a adoção da sistemática da correção integral é facultativa, por força da Instrução CVM 248/96.

Com o objetivo de utilizar sempre um índice capaz de adequadamente representar as variações de preço da economia nacional, a referida Instrução CVM 191/92, estabeleceu que a expressão monetária da UMC corresponde à Unidade Fiscal de Referência (UFIR Diária) ou a qualquer outro índice que eventualmente possa substituí-la.

Outras razões para adoção da sistemática

A seguir são elencadas várias razões ou motivos que levam à necessidade de adoção da sistemática de Correção Monetária Integral pelas companhias abertas:

• perda de capacidade de compra das disponibilidades e dos valores a receber. Mesmo que os empréstimos, as aplicações financeiras e os direitos originados de vendas rendam juros e variações monetárias, não deixa a inflação de reduzir o poder de compra dos valores originais envolvidos. A cobrança de juros, correção monetária, ou acréscimo de preços na venda a prazo, etc, são apenas compensações decorrentes dessas perdas inflacionárias. Se os acréscimos suplantarem as perdas tem-se um ganho; caso contrário, haverá um prejuízo na manutenção desses ativos monetários. Normalmente, a contabilidade apropria essas receitas financeiras (ou de vendas, quando redundam em aumento do preço faturado), mas não lhes contrapõe aquelas perdas, distribuídas pelas devidas contas, só o fazendo através da conta de Correção Monetária do Balanço, distorcendo assim a Demonstração do Resultado.

• ganho de capacidade de compra nos valores a pagar; da mesma forma, os juros, as variações monetárias (cambiais, por UFIR, IPC e outras) e outros encargos são simplesmente compensações que podem ou não suplantar o ganho pela manutenção das dívidas. Por exemplo, dever certa quantia com atualização de 70% a.a. de variação cambial mais 12% a.a. de juros pode representar um efetivo ganho se a inflação for de 100% a.a., ou provocar um encargo real, se a inflação não ultrapassar 80% a.a.

• lucro bruto distorcido quando se compara o preço de venda de hoje com o custo histórico de aquisição de uma mercadoria adquirida há, por exemplo, três meses; no mínimo, esse valor pago no passado precisaria ser corrigido pela inflação desse período.

• defasagem nos valores de ativos não monetários que não são corrigidos pela legislação atual, tais como estoques, despesas antecipadas, alguns tipos de adiantamentos, etc.

• desatualização dos valores de receitas e de despesas nas demonstrações de resultado, pois são somadas importâncias dos doze meses como se o poder de compra da moeda nacional de cada mês fosse igual; e isso provoca distorções mesmo quando essas receitas e despesas ocorrem de forma homogênea durante o período. Quão maiores não são as distorções quando há algumas concentrações como no caso das vendas, das compras e de outros itens em determinadas empresas.

• enormes distorções na apresentação de demonstrações contábeis comparativas do exercício anterior, pelos seus valores originais.

• distorção nos índices de análise financeira, no dimensionamento do resultado operacional e outras analiticamente verificáveis em trabalhos mais específicos.

Por fim, deve-se ressaltar a importância da Instrução CVM nº 64/87, que tornou obrigatória a divulgação de demonstrações contábeis complementares em moeda de poder aquisitivo constante, cujo objetivo final foi a institucionalização dessa sistemática que permitiu à contabilidade prover os seus usuários com informações de melhor qualidade, necessárias ao processo decisório, especialmente na área de gerenciamento de investimentos e outros.

Nos termos da alteração introduzida pelo art. 1º da Instrução CVM nº 201/93 (revogada pela Instrução CVM nº 248/96), as companhias abertas ficam autorizadas a publicar exclusivamente em moeda de capacidade aquisitiva constante (Correção Integral) as Demonstrações Contábeis e o Relatório da Administração, desde que encerradas a partir de dezembro de 1993 e atendidas as prescrições estabelecidas na Instrução CVM nº 191/92.

A adoção desta prerrogativa está condicionada a que as companhias evidenciem em notas explicativas anexas às suas demonstrações as seguintes informações de caráter complementar:

• títulos e saldos das contas constantes do Balanço Patrimonial, elaborado na forma da legislação societária, quando forem divergentes daqueles apresentados nas Demonstrações Contábeis com Correção Integral.

• conciliação das eventuais divergências entre o resultado líquido e/ou patrimônio líquido, em função do disposto no parágrafo anterior.

• base, forma de cálculo e montante do dividendo obrigatório das participações no lucro e da provisão para o imposto de renda e contribuição social.

Outros Aspectos legais e contábeis

No que concerne ao parecer dos auditores independentes, este deverá contemplar:

• sua opinião sobre as demonstrações elaboradas com Correção Monetária Integral e as correspondentes notas explicativas.

• a sua emissão e publicação não supre a necessidade de emissão do parecer sobre as demonstrações contábeis elaboradas na forma da legislação societária (Lei nº 6.404/76).

As companhias se obrigam, no uso da prerrogativa em questão, a remeter aos acionistas que eventualmente o solicitarem por escrito, indicando o endereço completo e o prazo de vigência do pedido, que não será superior a dois exercícios sociais, cópia do Balanço Patrimonial, Demonstração do Resultado do Exercício e Demonstração dos Lucros ou Prejuízos Acumulados, elaboradas de conformidade com a legislação societária, e instruídas com cópia do respectivo parecer dos auditores independentes.

Por outro lado, deve-se ressaltar que as Demonstrações Contábeis consolidadas serão elaboradas e publicadas exclusivamente com Correção Monetária Integral, de acordo com normas e regras previstas na Instrução CVM nº 191/92.

23 Correção Monetária Integral II

A contabilização dos ganhos ou perdas com adoção da sistemática de Correção Integral, é realizada da seguinte forma:
• a perda com manutenção de estoques e adiantamentos a fornecedores será acrescida ao custo dos produtos vendidos.
• a perda com itens monetários que geram receitas financeiras será deduzida das receitas financeiras, com o objetivo de apurar as receitas financeiras reais.
• a perda com despesas antecipadas será apropriada a despesa ou custo de produção, conforme sua origem.
• as demais perdas serão apropriadas em itens próprios, como despesas de perdas nos itens monetários.
• o ganho com itens monetários que geram despesas financeiras será deduzido das despesas financeiras, com o objetivo de apurar as despesas financeiras reais.
• os demais ganhos serão apropriados em itens próprios, como ganhos nos itens monetários.

Metodologia da sistemática

Considerando os dados nominais obtidos pela legislação societária, a seguir é explicitada a metodologia do sistema e alguns cálculos de demonstrações contábeis em correção integral.
Um dos aspectos mais relevantes e complexos da utilização da sistemática de correção integral é o relacionado com a determinação do índice mais adequada para atualizar os valores, sendo que, como já visto anteriormente, pela Instrução CVM nº 191/92 deve ser adotado a variação da Unidade Monetária Contábil (UMC), cuja expressão monetária equivale à da Unidade Fiscal de Referência (UFIR).
Entretanto, por força do art. 3º da instrução retro, as companhias abertas poderão utilizar, de forma alternativa, a variação diária ou a média mensal do valor da UMC, ou, ainda, um critério misto, desde que preservada a qualidade da informação e adotados os ajustes necessários para uma adequada evidenciação das receitas e despesas. Neste sentido, o chefe do Departamento de Assuntos Contábeis e Auditoria da CVM dispõe de competência para autorizar o uso da variação mensal do valor da UMC, podendo, inclusive, adotar limitações ao uso das alternativas anteriores, em função do nível da taxa da inflação.
Um dos aspectos de maior relevância é classificação das contas patrimoniais em dois grupos, quais sejam:
• Contas monetárias, também denominadas de itens monetários, são compostos pelas disponibilidades, direitos e obrigações a serem liquidados com disponibilidades, podendo ser subdivididos em:
- itens monetários puros, formados pelas contas de valor prefixado que não contêm qualquer forma de reajuste ou atualização, como o próprio caixa em moeda nacional.
- itens monetários prefixados, que igualmente não têm atualização, porém possuem embutido alguma expectativa de inflação já inserida no seu valor, como Contas a Receber decorrentes de vendas a prazo.
- itens monetários indexados, que constituem-se nas contas monetárias sujeitas à atualização por índice pós-fixado, como empréstimos em UFIR ou dólar, por exemplo.
• Contas não monetárias, igualmente denominadas de itens não-monetários, são compostos por todos os demais itens representativos dos bens (estoques, imobilizado, etc), despesas antecipadas ou diferidas (seguros a apropriar, despesas pré-operacionais, etc), resultados de exercícios futuros e outros.
Quanto às contas do Balanço Patrimonial são adotados os seguintes procedimentos para atualização, considerando o critério da UMC mensal:
• os seus saldos são, em geral, divididos pela UMC do mês de fechamento do balanço, uma vez que estão representados pelo valor daquela data.
• os itens não-monetários não classificados como Ativo Permanente ou Patrimônio Líquido poderão ser divididos pela UMC do mês, considerando-se sua formação próxima à data de fechamento do balanço.
• os itens não-monetários classificados como Ativo Permanente ou Patrimônio Líquido terão seus valores extraídos do Razão Auxiliar em UFIR, disponíveis nos termos da legislação societária.
Quanto às contas da Demonstração do Resultado do Exercício são adotados os seguintes procedimentos para atualização, com o critério da UMC mensal:
• as que representam despesas ou receitas correntes serão divididas pela UMC do mês de sua competência, como por exemplo, as vendas do mês de junho são divididas pelo valor da UMC daquele mês, em função de que o valor das vendas está expresso em moeda do próprio mês.
• as despesas ou receitas que estejam sendo objeto de apropriação em virtude de itens não-monetários do balanço deverão ser apropriadas pelo valor corrigido monetariamente a partir do mês de sua formação, como por exemplo, as mercadorias baixadas em julho, adquiridas em junho, deverão ser corrigidas de junho a julho.
• os ganhos e perdas nos itens monetários serão calculados com base na aplicação da seguinte fórmula:
• por meio deste cálculo é possível encontrar o valor que a empresa ganhou ou perdeu na manutenção do item monetário no período compreendido entre os meses X e (X + 1), como por exemplo, se fosse mantido o saldo de $ 1.000 em caixa por um mês e nesse período o valor da UMC oscilasse de $ 100 para $ 110, tem:
- o saldo em quantidades de UMC = 10 UMC no mês X e 9,0909 UMC em (X + 1).
- o saldo em moeda corrente permanece sem alteração e no valor de $ 1.000, mas em função da inflação do período medida em 10%, perdeu-se capacidade aquisitiva no montante de 0,9090 UMC ou $ 100, isto é, 0,9090 UMC x $ 110 no mês (X + 1) em moeda de (X + 1).
• as despesas e receitas financeiras serão obtidas mediante a aplicação do seguinte cálculo: Despesa/Receita Financeira do mês X Ganho/perda nos itens monetários (---------------------------------------------------------) – que geram as correspondentes UMC mês X despesa/receita financeiras.
• assim, as despesas/receitas financeiras nominais, juros e variação monetária são divididos pela UMC do mês, como qualquer despesa ou receita, após o que é subtraído o valor dos ganhos/perdas apurados sobre os itens monetários que geraram tais despesas/receitas financeiras.

24 Correção Monetária Integral III

• em se deduzindo o ganho/perda dos itens monetários, as despesas / receitas financeiras se apresentarão líquidas do efeito inflacionário.
• obtém-se o resultado da equivalência patrimonial e a provisão para o imposto de renda calculada sobre o lucro do período mediante a divisão do valor contabilizado no resultado pela UMC do mês menos a variação monetária do valor já contabilizado como resultado ou provisão do período. Com relação ao Imposto de Renda Diferido, é bom lembrar que na elaboração de demonstrações com correção integral, nem sempre são utilizados os mesmos critérios exigidos pela legislação fiscal, podendo ser diferentes os resultados obtidos. Neste sentido, na hipótese do lucro pela correção integral superar o lucro fiscal, a empresa deverá provisionar o Imposto de Renda sobre o adicional e diferi-lo conforme os procedimentos relativos à Provisão para o Imposto de Renda.
• Itens não-monetários, constituídos pelas demais contas, que serão corrigidos monetariamente e sua conversão para UFIR é feita na data de sua aquisição ou formação, dividindo-se o valor nominal pela UFIR correspondente.
Como se sabe, a premissa da correção integral é que os itens monetários perdem valor com o tempo, à medida que a moeda nacional perde poder de compra, enquanto que os itens não-monetários conservam o seu valor, por essa razão é que são atualizados monetariamente.
Neste sentido, os valores correspondentes a 01.04.X4, que é a data original de formação do patrimônio da empresa, são divididos por R$ 1,00, que é o valor da UFIR naquele dia.
Já os saldos das contas Caixa e Fornecedores (itens monetários) em UFIR foram obtidos dividindo-se os valores nominais em 30.04.X4, R$ 808,20 e R$ 200,00, respectivamente, por R$ 1,50, que é o valor da UFIR correspondente.
Os saldos em UFIR dos itens não-monetários (Estoques, Bem do Permanente e Capital) em 30.04.X4 corresponderam ao saldo de sua formação ou aquisição em 01.04X4.
A seguir as demonstrações contábeis em quantidade de UFIR:
Outras considerações:
• no balanço patrimonial observa-se diferença em vários elementos ativos e passivos, como estoques, bem do permanente, capital e patrimônio líquido.
• por exemplo, pelo método da Correção Integral atualiza-se monetariamente o valor do estoque final, enquanto que pela legislação societária isso não ocorre.
• os números da demonstração do resultado são bastante diferentes no método da Correção Monetária Integral – CMI e pela legislação societária.
• pela CMI, por exemplo, os valores das receitas e despesas são registrados em moeda do final do período, o que redunda em números mais consistentes para análise, onde o resultado da correção já está refletido no lucro operacional líquido, que no caso revela um prejuízo de R$ 231,80.
• a não-correção dos valores constantes da demonstração do resultado, elaborada de acordo com a legislação societária, produz uma série de distorções na análise dos índices que pretendem medir o desempenho da empresa.
• assim, por exemplo:
− a não-correção da Receita de Vendas pode conduzir a resultados enganosos nos índices de giro (rotação do ativo total, rotação do ativo operacional, prazo médio de contas a receber, etc).
− a não-atualização do Lucro Operacional Líquido pode distorcer os índices de margem operacional (também prejudicado pela não-correção das vendas) e o de retorno sobre o investimento operacional.
− ficam também prejudicados os índices de liquidez pela manutenção dos estoques a seu valor histórico.
Concluindo, é importante comentar sobre o procedimento de Ajuste a Valor Presente de Valores Prefixados, como segue:
• numa conjuntura não-inflacionária, os valores a pagar e a receber em data futura, decorrentes de compras e vendas a prazo ou de empréstimos e aplicações financeiras, devem figurar no balanço patrimonial pelo seu valor presente, ou seja, descontados pela taxa de juros praticada na economia.
• tome-se o exemplo de uma empresa que efetua a venda a prazo (90 dias) em 31.12.X4 por R$ 101.500,00 e a taxa de juros trimestral seja de 1,5%, o valor presente do crédito seria:

25 Provisões e Reservas

A seguir são estudados os procedimentos contábeis relacionados com a constituição e reversão de provisões e reservas, que são formas de participação nos resultados (lucros) da entidade, cuja metodologia envolve pesquisas e debates visando identificar conceitos, tipos, formas, cálculos e desenvolvimento de estudos de casos acerca dos temas abordados.

Distinção entre provisões e reservas

Alguns tipos de provisões

26 Referências bibliográficas

1. IUDÍCIBUS, Sérgio de e outros. Manual de Contabilidade das Sociedades por Ações. São Paulo, Atlas.
2. NEVES, Silvério das e VICECONTI, Paulo E. V. Contabilidade Avançada e Análise das Demonstrações Financeiras. São Paulo, Frase.
3. PEREZ JUNIOR, José Hernandez e OLIVEIRA, Luís Martins de. Contabilidade Avançada: Teoria e Prática. São Paulo, Atlas.
4. ALMEIDA, Marcelo Cavalcanti. Contabilidade Avançada: Textos, Exemplos e Exercícios Resolvidos. São Paulo, Atlas.
5. SANTOS, José Luiz dos e SCHIMIDT, Paulo. Contabilidade Societária. São Paulo, Atlas.
6. Conselho Regional de Contabilidade de Goiás. Estruturação de Demonstrações Contábeis. Goiânia, 1993.
7. Conselho Federal de Contabilidade. Resolução CFC nº 686/90 (e alterações).
8. Conselho Federal de Contabilidade. Resolução CFC nº 900/01.
9. Conselho Federal de Contabilidade. Resolução CFC nº 937/02.
10. Lei das Sociedades por Ações. Lei Federal nº 6.404, de 15.12.1976.
11. Comissão de Valores Mobiliários (CVM). Instrução CVM nº 191/92 (e alterações).
12. Comissão de Valores Mobiliários (CVM). Instrução CVM nº 247/96 (e alterações).