Referencial curricular nacional para a educação infantil

Cuidador Infantil

1 Referencial curricular:

A expansão da educação infantil no Brasil e no mundo tem ocorrido de forma crescente nas últimas décadas, acompanhando a intensificação da urbanização, a participação da mulher no mercado de trabalho e as mudanças na organização e estrutura das famílias. Por outro lado, a sociedade está mais consciente da importância das experiências na primeira infância, o que motiva demandas por uma educação institucional para crianças de zero a seis anos.

A conjunção desses fatores ensejou um movimento da sociedade civil e de órgãos governamentais para que o atendimento às crianças de zero a seis anos fosse reconhecido na Constituição Federal de 1988. A partir de então, a educação infantil em creches e pré-escolas passou a ser, ao menos do ponto de vista legal, um dever do Estado e um direito da criança (artigo 208, inciso IV). O Estatuto da Criança e do Adolescente, de 1990, destaca também o direito da criança a este atendimento.

Reafirmando essas mudanças, a Lei de Diretrizes e Bases da Educação Nacional, Lei no 9.394, promulgada em dezembro de 1996, estabelece de forma incisiva o vínculo entre o atendimento às crianças de zero a seis anos e a educação. Aparecem, ao longo do texto, diversas referências específicas à educação infantil.

No título III, Do Direito à Educação e do Dever de Educar, art. 4º , IV, se afirma que: “O dever do Estado com educação escolar pública será efetivado mediante a garantia de (...) atendimento gratuito em creches e pré-escolas às crianças de zero a seis anos de idade”. Tanto as creches para as crianças de zero a três anos como as pré-escolas, para as de quatro a seis anos, são consideradas como instituições de educação infantil. A distinção entre ambas é feita apenas pelo critério de faixa etária.

A educação infantil é considerada a primeira etapa da educação básica (título V, capítulo II, seção II, art. 29), tendo como finalidade o desenvolvimento integral da criança até seis anos de idade. O texto legal marca ainda a complementaridade entre as instituições de educação infantil e a família.

Outras questões importantes para este nível de educação são tratadas na LDB, como as que se referem à formação dos profissionais, as relativas à educação especial e à avaliação.

Considerando a grande distância entre o que diz o texto legal e a realidade da educação infantil, a LDB dispõe no título IX, Das Disposições Transitórias, art. 89, que: “As creches e pré-escolas existentes ou que venham a ser criadas deverão, no prazo de três anos, a contar da publicação desta Lei, integrar-se ao respectivo sistema de ensino”.

No título IV, que trata da organização da Educação Nacional, art. 11, V, considera-se que: “Os Municípios incumbir-se-ão de: (...) oferecer a educação infantil em creches e pré-escolas, e, com prioridade, o ensino fundamental, permitida a atuação em outros níveis de ensino quando estiverem atendidas plenamente as necessidades de sua área de competência e com recursos acima dos percentuais mínimos vinculados pela Constituição Federal à manutenção e desenvolvimento do ensino”.

Porém, reafirma, no art. 9º, IV, que: “A União incumbir-se-á de (...) estabelecer, em colaboração com os Estados, o Distrito Federal e os Municípios, competências e diretrizes para a educação infantil (...) que nortearão os currículos e seus conteúdos mínimos, de modo a assegurar formação básica comum”.

De acordo com a LDB e considerando seu papel e sua responsabilidade na indução, proposição e avaliação das políticas públicas relativas à educação nacional, o Ministério da Educação e do Desporto propõe, por meio deste documento, um Referencial Curricular Nacional para a Educação Infantil.

2 Características do Referencial Curricular Nacional para a Educação Infantil:

Este documento constitui-se em um conjunto de referências e orientações pedagógicas que visam a contribuir com a implantação ou implementação de práticas educativas de qualidade que possam promover e ampliar as condições necessárias para o exercício da cidadania das crianças brasileiras.

Sua função é contribuir com as políticas e programas de educação infantil, socializando informações, discussões e pesquisas, subsidiando o trabalho educativo de técnicos, professores e demais profissionais da educação infantil e apoiando os sistemas de ensino estaduais e municipais.

Considerando-se as especificidades afetivas, emocionais, sociais e cognitivas das crianças de zero a seis anos, a qualidade das experiências oferecidas que podem contribuir para o exercício da cidadania devem estar embasadas nos seguintes princípios:

• O respeito à dignidade e aos direitos das crianças, consideradas nas suas diferenças individuais, sociais, econômicas, culturais,étnicas, religiosas etc.;

• O direito das crianças a brincar, como forma particular de expressão, pensamento, interação e comunicação infantil;

• O acesso das crianças aos bens socioculturais disponíveis, ampliando o desenvolvimento das capacidades relativas à expressão, à comunicação, à interação social, ao pensamento, à ética e à estética;

• A socialização das crianças por meio de sua participação e inserção nas mais diversificadas práticas sociais, sem discriminação de espécie alguma;

• O atendimento aos cuidados essenciais associados à sobrevivência e ao desenvolvimento de sua identidade.

A estes princípios cabe acrescentar que as crianças têm direito, antes de tudo, de viver experiências prazerosas nas instituições.

O conjunto de propostas aqui expressas responde às necessidades de referências nacionais, como ficou explicitado em um estudo recente elaborado pelo Ministério da Educação e do Desporto, que resultou na publicação do documento “Proposta pedagógica e currículo em educação infantil: um diagnóstico e a construção de uma metodologia de análise”. Nesse documento, constatou-se que são inúmeras e diversas as propostas de currículo para a educação infantil que têm sido elaboradas, nas últimas décadas, em várias partes do Brasil. Essas propostas, tão diversas e heterogêneas quanto o é a sociedade brasileira, refletem o nível de articulação de três instâncias determinantes na construção de um projeto educativo para a educação infantil. São elas: a das práticas sociais, a das políticas públicas e a da sistematização dos conhecimentos pertinentes a essa etapa educacional. Porém, se essa vasta produção revela a riqueza de soluções encontradas nas diferentes regiões brasileiras, ela revela, também, as desigualdades de condições institucionais para a garantia da qualidade nessa etapa educacional.

Considerando e respeitando a pluralidade e diversidade da sociedade brasileira e das diversas propostas curriculares de educação infantil existentes, este Referencial é uma proposta aberta, flexível e não obrigatória, que poderá subsidiar os sistemas educacionais, que assim o desejarem, na elaboração ou implementação de programas e currículos condizentes com suas realidades e singularidades. Seu caráter não obrigatório visa a favorecer o diálogo com propostas e currículos que se constroem no cotidiano das instituições, sejam creches, pré-escolas ou nos diversos grupos de formação existentes nos diferentes sistemas.

Nessa perspectiva, o uso deste Referencial só tem sentido se traduzir a vontade dos sujeitos envolvidos com a educação das crianças, sejam pais, professores, técnicos e funcionários de incorporá-lo no projeto educativo da instituição ao qual estão ligados.

Se por um lado, o Referencial pode funcionar como elemento orientador de ações na busca da melhoria de qualidade da educação infantil brasileira, por outro, não tem a pretensão de resolver os complexos problemas dessa etapa educacional. A busca da qualidade do atendimento envolve questões amplas ligadas às políticas públicas, às decisões de ordem orçamentária, à implantação de políticas de recursos humanos, ao estabelecimento de padrões de atendimento que garantam espaço físico adequado, materiais em quantidade e qualidade suficientes e à adoção de propostas educacionais compatíveis com a faixa etária nas diferentes modalidades de atendimento, para as quais este Referencial pretende dar sua contribuição.

Brasil:

Crianças de 0 a 6 anos de idade, residentes em domicílios particulares permanentes, por classes de rendimento familiar per capita, segundo grupos de idade:

3 Algumas considerações sobre creches e pré-escolas:

O atendimento institucional à criança pequena, no Brasil e no mundo, apresenta ao longo de sua história concepções bastante divergentes sobre sua finalidade social. Grande parte dessas instituições nasceram com o objetivo de atender exclusivamente às crianças de baixa renda. O uso de creches e de programas pré-escolares como estratégia para combater a pobreza e resolver problemas ligados à sobrevivência das crianças foi, durante muitos anos, justificativa para a existência de atendimentos de baixo custo, com aplicações orçamentárias insuficientes, escassez de recursos materiais; precariedade de instalações; formação insuficiente de seus profissionais e alta proporção de crianças por adulto.

Constituir-se em um equipamento só para pobres, principalmente no caso das instituições de educação infantil, financiadas ou mantidas pelo poder público, significou em muitas situações atuar de forma compensatória para sanar as supostas faltas e carências das crianças e de suas famílias. A tônica do trabalho institucional foi pautada por uma visão que estigmatizava a população de baixa renda. Nessa perspectiva, o atendimento era entendido como um favor oferecido para poucos, selecionados por critérios excludentes. A concepção educacional era marcada por características assistencialistas, sem considerar as questões de cidadania ligadas aos ideais de liberdade e igualdade.

Modificar essa concepção de educação assistencialista significa atentar para várias questões que vão muito além dos aspectos legais. Envolve, principalmente, assumir as especificidades da educação infantil e rever concepções sobre a infância, as relações entre classes sociais, as responsabilidades da sociedade e o papel do Estado diante das crianças pequenas.

Embora haja um consenso sobre a necessidade de que a educação para as crianças pequenas deva promover a integração entre os aspectos físicos, emocionais, afetivos, cognitivos e sociais da criança, considerando que esta é um ser completo e indivisível, as divergências estão exatamente no que se entende sobre o que seja trabalhar com cada um desses aspectos.

Há práticas que privilegiam os cuidados físicos, partindo de concepções que compreendem a criança pequena como carente, frágil, dependente e passiva, e que levam à construção de procedimentos e rotinas rígidas, dependentes todo o tempo da ação direta do adulto. Isso resulta em períodos longos de espera entre um cuidado e outro, sem que a singularidade e individualidade de cada criança seja respeitada. Essas práticas tolhem a possibilidade de independência e as oportunidades das crianças de aprenderem sobre o cuidado de si, do outro e do ambiente. Em concepções mais abrangentes os cuidados são compreendidos como aqueles referentes à proteção, saúde e alimentação, incluindo as necessidades de afeto, interação, estimulação, segurança e brincadeiras que possibilitem a exploração e a descoberta.

Outras práticas têm privilegiado as necessidades emocionais apresentando os mais diversos enfoques ao longo da história do atendimento infantil. A preocupação com o desenvolvimento emocional da criança pequena resultou em propostas nas quais, principalmente nas creches, os profissionais deveriam atuar como substitutos maternos. Outra tendência foi usar o espaço de educação infantil para o desenvolvimento de uma pedagogia relacional, baseada exclusivamente no estabelecimento de relações pessoais intensas entre adultos e crianças.

Desenvolvimento cognitivo é outro assunto polêmico presente em algumas práticas. O termo “cognitivo” aparece ora especificamente ligado ao desenvolvimento das estruturas do pensamento, ou seja, da capacidade de generalizar, recordar, formar conceitos e raciocinar logicamente, ora se referindo a aprendizagens de conteúdos específicos. A polêmica entre a concepção que entende que a educação deve principalmente promover a construção das estruturas cognitivas e aquela que enfatiza a construção de conhecimentos como meta da educação, pouco contribui porque o desenvolvimento das capacidades cognitivas do pensamento humano mantém uma relação estreita com o processo das aprendizagens específicas que as experiências educacionais podem proporcionar.

Polêmicas sobre cuidar e educar, sobre o papel do afeto na relação pedagógica e sobre educar para o desenvolvimento ou para o conhecimento têm constituído, portanto, o panorama de fundo sobre o qual se constroem as propostas em educação infantil.

A elaboração de propostas educacionais, veicula necessariamente concepções sobre criança, educar, cuidar e aprendizagem, cujos fundamentos devem ser considerados de maneira explícita.

4 A criança:

A concepção de criança é uma noção historicamente construída e conseqüentemente vem mudando ao longo dos tempos, não se apresentando de forma homogênea nem mesmo no interior de uma mesma sociedade e época. Assim é possível que, por exemplo, em uma mesma cidade existam diferentes maneiras de se considerar as crianças pequenas dependendo da classe social a qual pertencem, do grupo étnico do qual fazem parte. Boa parte das crianças pequenas brasileiras enfrentam um cotidiano bastante adverso que as conduz desde muito cedo a precárias condições de vida e ao trabalho infantil, ao abuso e exploração por parte de adultos. Outras crianças são protegidas de todas as maneiras, recebendo de suas famílias e da sociedade em geral todos os cuidados necessários ao seu desenvolvimento. Essa dualidade revela a contradição e conflito de uma sociedade que não resolveu ainda as grandes desigualdades sociais presentes no cotidiano.

A criança como todo ser humano, é um sujeito social e histórico e faz parte de uma organização familiar que está inserida em uma sociedade, com uma determinada cultura, em um determinado momento histórico. É profundamente marcada pelo meio social em que se desenvolve, mas também o marca. A criança tem na família, biológica ou não, um ponto de referência fundamental, apesar da multiplicidade de interações sociais que estabelece com outras instituições sociais .

As crianças possuem uma natureza singular, que as caracteriza como seres que sentem e pensam o mundo de um jeito muito próprio. Nas interações que estabelecem desde cedo com as pessoas que lhe são próximas e com o meio que as circunda, as crianças revelam seu esforço para compreender o mundo em que vivem, as relações contraditórias que presenciam e, por meio das brincadeiras, explicitam as condições de vida a que estão submetidas e seus anseios e desejos. No processo de construção do conhecimento, as crianças se utilizam das mais diferentes linguagens e exercem a capacidade que possuem de terem idéias e hipóteses originais sobre aquilo que buscam desvendar. Nessa perspectiva as crianças constroem o conhecimento a partir das interações que estabelecem com as outras pessoas e com o meio em que vivem. O conhecimento não se constitui em cópia da realidade, mas sim, fruto de um intenso trabalho de criação, significação e resignificação .

Compreender, conhecer e reconhecer o jeito particular das crianças serem e estarem no mundo é o grande desafio da educação infantil e de seus profissionais. Embora os conhecimentos derivados da psicologia, antropologia, sociologia, medicina etc. possam ser de grande valia para desvelar o universo infantil apontando algumas características comuns de ser das crianças, elas permanecem únicas em suas individualidades e diferenças.

5 Educar:

Nas últimas décadas, os debates em nível nacional e internacional apontam para a necessidade de que as instituições de educação infantil incorporem de maneira integrada as funções de educar e cuidar, não mais diferenciando nem hierarquizando os profissionais e instituições que atuam com as crianças pequenas e/ou aqueles que trabalham com as maiores. As novas funções para a educação infantil devem estar associadas a padrões de qualidade.

Essa qualidade advém de concepções de desenvolvimento que consideram as crianças nos seus contextos sociais, ambientais, culturais e, mais concretamente, nas interações e práticas sociais que lhes fornecem elementos relacionados às mais diversas linguagens e ao contato com os mais variados conhecimentos para a construção de uma identidade autônoma.

A instituição de educação infantil deve tornar acessível a todas as crianças que a frequentam, indiscriminadamente, elementos da cultura que enriquecem o seu desenvolvimento e inserção social. Cumpre um papel socializador, propiciando o desenvolvimento da identidade das crianças, por meio de aprendizagens diversificadas, realizadas em situações de interação.

Na instituição de educação infantil, pode-se oferecer às crianças condições para as aprendizagens que ocorrem nas brincadeiras e aquelas advindas de situações pedagógicas intencionais ou aprendizagens orientadas pelos adultos. É importante ressaltar, porém, que essas aprendizagens, de natureza diversa, ocorrem de maneira integrada no processo de desenvolvimento infantil.

Educar significa, portanto, propiciar situações de cuidados, brincadeiras e aprendizagens orientadas de forma integrada e que possam contribuir para o desenvolvimento das capacidades infantis de relação interpessoal, de ser e estar com os outros em uma atitude básica de aceitação, respeito e confiança, e o acesso, pelas crianças, aos conhecimentos mais amplos da realidade social e cultural.

Neste processo, a educação poderá auxiliar o desenvolvimento das capacidades de apropriação e conhecimento das potencialidades corporais, afetivas, emocionais, estéticas e éticas, na perspectiva de contribuir para a formação de crianças felizes e saudáveis.

6 Cuidar:

Contemplar o cuidado na esfera da instituição da educação infantil significa compreendê-lo como parte integrante da educação, embora possa exigir conhecimentos, habilidades e instrumentos que extrapolam a dimensão pedagógica. Ou seja, cuidar de uma criança em um contexto educativo demanda a integração de vários campos de conhecimentos e a cooperação de profissionais de diferentes áreas.

A base do cuidado humano é compreender como ajudar o outro a se desenvolver como ser humano. Cuidar significa valorizar e ajudar a desenvolver capacidades. O cuidado é um ato em relação ao outro e a si próprio que possui uma dimensão expressiva e implica em procedimentos específicos.

O desenvolvimento integral depende tanto dos cuidados relacionais, que envolvem a dimensão afetiva e dos cuidados com os aspectos biológicos do corpo, como a qualidade da alimentação e dos cuidados com a saúde, quanto da forma como esses cuidados são oferecidos e das oportunidades de acesso a conhecimentos variados.

As atitudes e procedimentos de cuidado são influenciadas por crenças e valores em torno da saúde, da educação e do desenvolvimento infantil. Embora as necessidades humanas básicas sejam comuns, como alimentar-se, proteger-se etc. as formas de identificá-las, valorizá-las e atendê-las são construídas socialmente. As necessidades básicas, podem ser modificadas e acrescidas de outras de acordo com o contexto sociocultural. Pode-se dizer que além daquelas que preservam a vida orgânica, as necessidades afetivas são também base para o desenvolvimento infantil.

A identificação dessas necessidades sentidas e expressas pelas crianças, depende também da compreensão que o adulto tem das várias formas de comunicação que elas, em cada faixa etária possuem e desenvolvem. Prestar atenção e valorizar o choro de um bebê e responder a ele com um cuidado ou outro depende de como é interpretada a expressão de choro, e dos recursos existentes para responder a ele.

É possível que alguns adultos conversem com o bebê tentando acalmá-lo, ou que peguem-no imediatamente no colo, embalando-o. Em determinados contextos socioculturais, é possível que o adulto que cuida da criança, tendo como base concepções de desenvolvimento e aprendizagem infantis, de educação e saúde, acredite que os bebês devem aprender a permanecer no berço, após serem alimentados e higienizados, e, portanto, não considerem o embalo como um cuidado, mas como uma ação que pode “acostumar mal” a criança. Em outras culturas, o embalo tem uma grande importância no cuidado de bebês, tanto que existem berços próprios para embalar.

O cuidado precisa considerar, principalmente, as necessidades das crianças, que quando observadas, ouvidas e respeitadas, podem dar pistas importantes sobre a qualidade do que estão recebendo. Os procedimentos de cuidado também precisam seguir os princípios de promoção à saúde. Para se atingir os objetivos dos cuidados com a preservação da vida e com o desenvolvimento das capacidades humanas, é necessário que as atitudes e procedimentos estejam baseados em conhecimentos específicos sobre o desenvolvimento biológico, emocional, e intelectual das crianças, levando em consideração as diferentes realidades socioculturais.

Para cuidar é preciso antes de tudo estar comprometido com o outro, com sua singularidade, ser solidário com suas necessidades, confiando em suas capacidades. Disso depende a construção de um vínculo entre quem cuida e quem é cuidado.
Além da dimensão afetiva e relacional do cuidado, é preciso que o professor possa ajudar a criança a identificar suas necessidades e priorizá-las, assim como atendê-las de forma adequada. Assim, cuidar da criança é sobretudo dar atenção a ela como pessoa que está num contínuo crescimento e desenvolvimento, compreendendo sua singularidade, identificando e respondendo às suas necessidades.
Isto inclui interessar-se sobre o que a criança sente, pensa, o que ela sabe sobre si e sobre o mundo, visando à ampliação deste conhecimento e de suas habilidades, que aos poucos a tornarão mais independente e mais autônoma.

7 Brincar

Para que as crianças possam exercer sua capacidade de criar é imprescindível que haja riqueza e diversidade nas experiências que lhes são oferecidas nas instituições, sejam elas mais voltadas às brincadeiras ou às aprendizagens que ocorrem por meio de uma intervenção direta.

A brincadeira é uma linguagem infantil que mantém um vínculo essencial com aquilo que é o “não-brincar”. Se a brincadeira é uma ação que ocorre no plano da imaginação isto implica que aquele que brinca tenha o domínio da linguagem simbólica. Isto quer dizer que é preciso haver consciência da diferença existente entre a brincadeira e a realidade imediata que lhe forneceu conteúdo para realizar-se. Nesse sentido, para brincar é preciso apropriar-se de elementos da realidade imediata de tal forma a atribuir-lhes novos significados. Essa peculiaridade da brincadeira ocorre por meio da articulação entre a imaginação e a imitação da realidade. Toda brincadeira é uma imitação transformada, no plano das emoções e das idéias, de uma realidade anteriormente vivenciada.

Isso significa que uma criança que, por exemplo, bate ritmicamente com os pés no chão e imagina-se cavalgando um cavalo, está orientando sua ação pelo significado da situação e por uma atitude mental e não somente pela percepção imediata dos objetos e situações.

No ato de brincar, os sinais, os gestos, os objetos e os espaços valem e significam outra coisa daquilo que aparentam ser. Ao brincar as crianças recriam e repensam os acontecimentos que lhes deram origem, sabendo que estão brincando.

O principal indicador da brincadeira, entre as crianças, é o papel que assumem enquanto brincam. Ao adotar outros papéis na brincadeira, as crianças agem frente à realidade de maneira não-literal, transferindo e substituindo suas ações cotidianas pelas ações e características do papel assumido, utilizando-se de objetos substitutos.

A brincadeira favorece a auto-estima das crianças, auxiliando-as a superar progressivamente suas aquisições de forma criativa. Brincar contribui, assim, para a interiorização de determinados modelos de adulto, no âmbito de grupos sociais diversos. Essas significações atribuídas ao brincar transformam-no em um espaço singular de constituição infantil.

Nas brincadeiras, as crianças transformam os conhecimentos que já possuíam anteriormente em conceitos gerais com os quais brinca. Por exemplo, para assumir um determinado papel numa brincadeira, a criança deve conhecer alguma de suas características. Seus conhecimentos provêm da imitação de alguém ou de algo conhecido, de uma experiência vivida na família ou em outros ambientes, do relato de um colega ou de um adulto, de cenas assistidas na televisão, no cinema ou narradas em livros etc. A fonte de seus conhecimentos é múltipla, mas estes encontram-se, ainda, fragmentados. É no ato de brincar que a criança estabelece os diferentes vínculos entre as características do papel assumido, suas competências e as relações que possuem com outros papéis, tomando consciência disto e generalizando para outras situações.

Para brincar é preciso que as crianças tenham certa independência para escolher seus companheiros e os papéis que irão assumir no interior de um determinado tema e enredo, cujos desenvolvimentos dependem unicamente da vontade de quem brinca.

Pela oportunidade de vivenciar brincadeiras imaginativas e criadas por elas mesmas, as crianças podem acionar seus pensamentos para a resolução de problemas que lhe são importantes e significativos. Propiciando a brincadeira, portanto, cria-se um espaço no qual as crianças podem experimentar o mundo e internalizar uma compreensão particular sobre as pessoas, os sentimentos e os diversos conhecimentos.

O brincar apresenta-se por meio de várias categorias de experiências que são diferenciadas pelo uso do material ou dos recursos predominantemente implicados. Essas categorias incluem: o movimento e as mudanças da percepção resultantes essencialmente da mobilidade física das crianças; a relação com os objetos e suas propriedades físicas assim como a combinação e associação entre eles; a linguagem oral e gestual que oferecem vários níveis de organização a serem utilizados para brincar; os conteúdos sociais, como papéis, situações, valores e atitudes que se referem à forma como o universo social se constrói; e, finalmente, os limites definidos pelas regras, constituindo-se em um recurso fundamental para brincar. Estas categorias de experiências podem ser agrupadas em três modalidades básicas, quais sejam, brincar de faz-de-conta ou com papéis, considerada como atividade fundamental da qual se originam todas as outras; brincar com materiais de construção e brincar com regras.

As brincadeiras de faz-de-conta, os jogos de construção e aqueles que possuem regras, como os jogos de sociedade (também chamados de jogos de tabuleiro), jogos tradicionais, didáticos, corporais etc., propiciam a ampliação dos conhecimentos infantis por meio da atividade lúdica.

É o adulto, na figura do professor, portanto, que, na instituição infantil, ajuda a estruturar o campo das brincadeiras na vida das crianças. Conseqüentemente é ele que organiza sua base estrutural, por meio da oferta de determinados objetos, fantasias, brinquedos ou jogos, da delimitação e arranjo dos espaços e do tempo para brincar.

Por meio das brincadeiras os professores podem observar e constituir uma visão dos processos de desenvolvimento das crianças em conjunto e de cada uma em particular, registrando suas capacidades de uso das linguagens, assim como de suas capacidades sociais e dos recursos afetivos e emocionais que dispõem.

A intervenção intencional baseada na observação das brincadeiras das crianças, oferecendo-lhes material adequado, assim como um espaço estruturado para brincar permite o enriquecimento das competências imaginativas, criativas e organizacionais infantis. Cabe ao professor organizar situações para que as brincadeiras ocorram de maneira diversificada para propiciar às crianças a possibilidade de escolherem os temas, papéis, objetos e companheiros com quem brincar ou os jogos de regras e de construção, e assim elaborarem de forma pessoal e independente suas emoções, sentimentos, conhecimentos e regras sociais.

É preciso que o professor tenha consciência que na brincadeira as crianças recriam e estabilizam aquilo que sabem sobre as mais diversas esferas do conhecimento, em uma atividade espontânea e imaginativa. Nessa perspectiva não se deve confundir situações nas quais se objetiva determinadas aprendizagens relativas a conceitos, procedimentos ou atitudes explícitas com aquelas nas quais os conhecimentos são experimentados de uma maneira espontânea e destituída de objetivos imediatos pelas crianças. Pode-se, entretanto, utilizar os jogos, especialmente aqueles que possuem regras, como atividades didáticas. É preciso, porém, que o professor tenha consciência que as crianças não estarão brincando livremente nestas situações, pois há objetivos didáticos em questão.

8 Aprender em situações orientadas:

A organização de situações de aprendizagens orientadas ou que dependem de uma intervenção direta do professor permite que as crianças trabalhem com diversos conhecimentos. Estas aprendizagens devem estar baseadas não apenas nas propostas dos professores, mas, essencialmente, na escuta das crianças e na compreensão do papel que desempenham a experimentação e o erro na construção do conhecimento .

A intervenção do professor é necessária para que, na instituição de educação infantil, as crianças possam, em situações de interação social ou sozinhas, ampliar suas capacidades de apropriação dos conceitos, dos códigos sociais e das diferentes linguagens, por meio da expressão e comunicação de sentimentos e idéias, da experimentação, da reflexão, da elaboração de perguntas e respostas, da construção de objetos e brinquedos etc.

Para isso, o professor deve conhecer e considerar as singularidades das crianças de diferentes idades, assim como a diversidade de hábitos, costumes, valores, crenças, etnias etc. das crianças com as quais trabalha respeitando suas diferenças e ampliando suas pautas de socialização. Nessa perspectiva, o professor é mediador entre as crianças e os objetos de conhecimento, organizando e propiciando espaços e situações de aprendizagens que articulem os recursos e capacidades afetivas, emocionais, sociais e cognitivas de cada criança aos seus conhecimentos prévios e aos conteúdos referentes aos diferentes campos de conhecimento humano. Na instituição de educação infantil o professor constitui-se, portanto, no parceiro mais experiente, por excelência, cuja função é propiciar e garantir um ambiente rico, prazeroso, saudável e não discriminatório de experiências educativas e sociais variadas.

Para que as aprendizagens infantis ocorram com sucesso, é preciso que o professor considere, na organização do trabalho educativo:

• A interação com crianças da mesma idade e de idades diferentes em situações diversas como fator de promoção da aprendizagem e do desenvolvimento e da capacidade de relacionar-se;

• Os conhecimentos prévios de qualquer natureza, que as crianças já possuem sobre o assunto, já que elas aprendem por meio de uma construção interna ao relacionar suas idéias com as novas informações de que dispõem e com as interações que estabelece;

• A individualidade e a diversidade;

• O grau de desafio que as atividades apresentam e o fato de que devam ser significativas e apresentadas de maneira integrada para as crianças e o mais próximas possíveis das práticas sociais reais;

• A resolução de problemas como forma de aprendizagem.

Essas considerações podem estruturar-se nas seguintes condições gerais relativas às aprendizagens infantis a serem seguidas pelo professor em sua prática educativa.

9 Interação:

A interação social em situações diversas é uma das estratégias mais importantes do professor para a promoção de aprendizagens pelas crianças. Assim, cabe ao professor propiciar situações de conversa, brincadeiras ou de aprendizagens orientadas que garantam a troca entre as crianças, de forma a que possam comunicar-se e expressar-se, demonstrando seus modos de agir, de pensar e de sentir, em um ambiente acolhedor e que propicie a confiança e a auto-estima.

A existência de um ambiente acolhedor, porém, não significa eliminar os conflitos, disputas e divergências presentes nas interações sociais, mas pressupõe que o professor forneça elementos afetivos e de linguagem para que as crianças aprendam a conviver, buscando as soluções mais adequadas para as situações com as quais se defrontam diariamente.

As capacidades de interação, porém, são também desenvolvidas quando as crianças podem ficar sozinhas, quando elaboram suas descobertas e sentimentos e constroem um sentido de propriedade para as ações e pensamentos já compartilhados com outras crianças e com os adultos, o que vai potencializar novas interações. Nas situações de troca, podem desenvolver os conhecimentos e recursos de que dispõem, confrontando-os e reformulando-os.

Nessa perspectiva, o professor deve refletir e discutir com seus pares sobre os critérios utilizados na organização dos agrupamentos e das situações de interação, mesmo entre bebês, visando, sempre que possível, a auxiliar as trocas entre as crianças e, ao mesmo tempo, garantir-lhes o espaço da individualidade. Assim, em determinadas situações, é aconselhável que crianças com níveis de desenvolvimento diferenciados interajam; em outras, deve-se garantir uma proximidade de crianças com interesses e níveis de desenvolvimento semelhantes.

Propiciar a interação quer dizer, portanto, considerar que as diferentes formas de sentir, expressar e comunicar a realidade pelas crianças resultam em respostas diversas que são trocadas entre elas e que garantem parte significativa de suas aprendizagens. Uma das formas de propiciar essa troca é a socialização de suas descobertas, quando o professor organiza as situações para que as crianças compartilhem seus percursos individuais na elaboração dos diferentes trabalhos realizados.

Portanto, é importante frisar que as crianças se desenvolvem em situações de interação social, nas quais conflitos e negociação de sentimentos, idéias e soluções são elementos indispensáveis.

O âmbito social oferece, portanto, ocasiões únicas para elaborar estratégias de pensamento e de ação, possibilitando a ampliação das hipóteses infantis. Pode-se estabelecer, nesse processo, uma rede de reflexão e construção de conhecimentos na qual tanto os parceiros mais experientes quanto os menos experientes têm seu papel na interpretação e ensaio de soluções. A interação permite que se crie uma situação de ajuda na qual as crianças avancem no seu processo de aprendizagem.

10 Diversidade e Individualidade:

Cabe ao professor a tarefa de individualizar as situações de aprendizagens oferecidas às crianças, considerando suas capacidades afetivas, emocionais, sociais e cognitivas assim como os conhecimentos que possuem dos mais diferentes assuntos e suas origens socioculturais diversas. Isso significa que o professor deve planejar e oferecer uma gama variada de experiências que responda, simultaneamente, às demandas do grupo e às individualidades de cada criança.

Considerar que as crianças são diferentes entre si, implica propiciar uma educação baseada em condições de aprendizagem que respeitem suas necessidades e ritmos individuais, visando a ampliar e a enriquecer as capacidades de cada criança, considerando-as como pessoas singulares e com características próprias. Individualizar a educação infantil, ao contrário do que se poderia supor, não é marcar e estigmatizar as crianças pelo que diferem, mas levar em conta suas singularidades, respeitando-as e valorizando-as como fator de enriquecimento pessoal e cultural.

11 Aprendizagem significativa e conhecimentos prévios:

Os assuntos trabalhados com as crianças devem guardar relações específicas com os níveis de desenvolvimento das crianças em cada grupo e faixa etária e, também, respeitar e propiciar a amplitude das mais diversas experiências em relação aos eixos de trabalho propostos.

O processo que permite a construção de aprendizagens significativas pelas crianças requer uma intensa atividade interna por parte delas. Nessa atividade, as crianças podem estabelecer relações entre novos conteúdos e os conhecimentos prévios (conhecimentos que já possuem), usando para isso os recursos de que dispõem. Esse processo possibilitará a elas modificarem seus conhecimentos prévios, matizá-los, ampliá-los ou diferenciá-los em função de novas informações, capacitando-as a realizar novas aprendizagens, tornando-as significativas.

É, portanto, função do professor considerar, como ponto de partida para sua ação educativa, os conhecimentos que as crianças possuem, advindos das mais variadas experiências sociais, afetivas e cognitivas a que estão expostas. Detectar os conhecimentos prévios das crianças não é uma tarefa fácil. Implica que o professor estabeleça estratégias didáticas para fazê-lo. Quanto menores são as crianças, mais difícil é a explicitação de tais conhecimentos, uma vez que elas não se comunicam verbalmente.

A observação acurada das crianças é um instrumento essencial nesse processo. Os gestos, movimentos corporais, sons produzidos, expressões faciais, as brincadeiras e toda forma de expressão, representação e comunicação devem ser consideradas como fonte de conhecimento para o professor sobre o que a criança já sabe. Com relação às crianças maiores, podem-se também criar situações intencionais nas quais elas sejam capazes de explicitar seus conhecimentos por meio das diversas linguagens a que têm acesso.

12 Resolução de problemas:

Nas situações de aprendizagem o problema adquire um sentido importante quando as crianças buscam soluções e discutem-nas com as outras crianças.

Não se trata de situações que permitam “aplicar” o que já se sabe, mas sim daquelas que possibilitam produzir novos conhecimentos a partir dos que já se tem e em interação com novos desafios.

Neste processo, o professor deve reconhecer as diferentes soluções, socializando os resultados encontrados.

13 Proximidade com as práticas sociais reais:

A prática educativa deve buscar situações de aprendizagens que reproduzam contextos cotidianos nos quais, por exemplo, escrever, contar, ler, desenhar, procurar uma informação etc. tenha uma função real.

Isto é, escreve-se para guardar uma informação, para enviar uma mensagem, contam-se tampinhas para fazer uma coleção etc.

14 Educar crianças com necessidades especiais:

As pessoas que apresentam necessidades especiais (portadores de deficiência mental, auditiva, visual, física e deficiência múltipla, e portadores de altas habilidades) representam 10% da população brasileira e possuem, em sua grande maioria, uma vasta experiência de exclusão que se traduz em grandes limitações nas possibilidades de convívio social e usufruto dos equipamentos sociais (menos de 3% têm acesso a algum tipo de atendimento), além de serem submetidas a diversos tipos de discriminação.

Uma ação educativa comprometida com a cidadania e com a formação de uma sociedade democrática e não excludente deve, necessariamente, promover o convívio com a diversidade, que é marca da vida social brasileira. Essa diversidade inclui não somente as diversas culturas, os hábitos, os costumes, mas também as competências, as particularidades de cada um.

Aprender a conviver e relacionar-se com pessoas que possuem habilidades e competências diferentes, que possuem expressões culturais e marcas sociais próprias, é condição necessária para o desenvolvimento de valores éticos, como a dignidade do ser humano, o respeito ao outro, a igualdade e a equidade e a solidariedade.

A criança que conviver com a diversidade nas instituições educativas, poderá aprender muito com ela. Pelo lado das crianças que apresentam necessidades especiais, o convívio com as outras crianças se torna benéfico na medida em que representa uma inserção de fato no universo social e favorece o desenvolvimento e a aprendizagem, permitindo a formação de vínculos estimuladores, o confronto com a diferença e o trabalho com a própria dificuldade.

Os avanços no pensamento sociológico, filosófico e legal vêm exigindo, por parte do sistema educacional brasileiro, o abandono de práticas segregacionistas que, ao longo da história, marginalizaram e estigmatizaram pessoas com diferenças individuais acentuadas. A LDB, no seu capítulo V, Da Educação Especial, parágrafo 3o, determina que: “A oferta de educação especial, dever constitucional do Estado, tem início na faixa etária de zero a seis anos, durante a educação infantil”.

A Educação Especial, termo cunhado para a educação dirigida aos portadores de deficiência, de condutas típicas e de altas habilidades, é considerada pela Constituição brasileira, como parte inseparável do direito à educação. A posição da UNESCO, considera a educação especial como uma forma enriquecida de educação em geral, que deve contribuir para a integração na sociedade dos portadores de deficiência, de condutas típicas e de altas habilidades.

O Estatuto da Criança e do Adolescente, em seu art. 54, III, afirma que: “É dever do estado assegurar à criança e ao adolescente (...) atendimento educacional especializado aos portadores de deficiência, preferencialmente na rede regular de ensino”. O MEC desenvolve, por intermédio de sua Secretaria de Educação Especial (SEESP) uma política visando à integração das crianças portadoras de necessidades especiais ao sistema de ensino, propondo a inclusão destas crianças nas instituições de educação infantil.

No mundo inteiro tem se observado iniciativas no sentido da inclusão cada vez maior das crianças com necessidades especiais nos mais diversos espaços sociais, o que culmina hoje com a Declaração de Salamanca, de princípios, política e prática das necessidades educativas especiais. Este documento se inspira “no princípio de integração e no reconhecimento da necessidade de ação para conseguir escola para todos, isto é, escolas que incluam todo mundo e conheçam as diferenças, promovam a aprendizagem e atendam as necessidades de cada um”. A realidade brasileira, de uma forma geral, exige que se busque alternativas para a integração do portador de deficiência, de maneira a garantir-lhe uma convivência participativa.

A Escola Inclusiva é uma tendência internacional deste final de século. É considerada Escola Inclusiva aquela que abre espaço para todas as crianças, abrangendo aquelas com necessidades especiais. O principal desafio da Escola Inclusiva é desenvolver uma pedagogia centrada na criança, capaz de educar a todas, sem discriminação, respeitando suas diferenças; uma escola que dê conta da diversidade das crianças e ofereça respostas adequadas às suas características e necessidades, solicitando apoio de instituições e especialistas quando isso se fizer necessário. É uma meta a ser perseguida por todos aqueles comprometidos com o fortalecimento de uma sociedade democrática, justa e solidária.

As alternativas de atendimento educacional às crianças que apresentam necessidades educativas especiais, no Brasil, vão desde o atendimento em instituições especializadas até a completa integração nas várias instituições de educação.

A qualidade do processo de integração depende da estrutura organizacional da instituição, pressupondo propostas que considerem:

• Grau de deficiência e as potencialidades de cada criança;

• Idade cronológica;

• Disponibilidade de recursos humanos e materiais existentes na comunidade;

• Condições socioeconômicas e culturais da região;

• Estágio de desenvolvimento dos serviços de educação especial já implantado nas unidades federadas.

Para que o processo de integração dessas crianças possa acontecer de fato, há que se envolver toda a comunidade, de forma a que o trabalho desenvolvido tenha sustentação. É preciso considerar este trabalho como parte do projeto educativo da instituição.

15 O professor de Educação Infantil:

Embora não existam informações abrangentes sobre os profissionais que atuam diretamente com as crianças nas creches e pré-escolas do país, vários estudos têm mostrado que muitos destes profissionais ainda não têm formação adequada, recebem remuneração baixa e trabalham sob condições bastante precárias. Se na pré-escola, constata-se, ainda hoje, uma pequena parcela de profissionais considerados leigos, nas creches ainda é significativo o número de profissionais sem formação escolar mínima cuja denominação é variada: berçarista, auxiliar de desenvolvimento infantil, babá, pajem, monitor, recreacionista etc.

A constatação dessa realidade nacional diversa e desigual, porém, foi acompanhada, nas últimas décadas, de debates a respeito das diversas concepções sobre criança, educação, atendimento institucional e reordenamento legislativo que devem determinar a formação de um novo profissional para responder às demandas atuais de educação da criança de zero a seis anos. As funções deste profissional vêm passando, portanto, por reformulações profundas. O que se esperava dele há algumas décadas não corresponde mais ao que se espera nos dias atuais. Nessa perspectiva, os debates têm indicado a necessidade de uma formação mais abrangente e unificadora para profissionais tanto de creches como de pré-escolas e de uma restruturação dos quadros de carreira que leve em consideração os conhecimentos já acumulados no exercício profissional, como possibilite a atualização profissional.

Em resposta a esse debate, a LDB dispõe, no título VI, art. 62 que: “A formação de docentes para atuar na educação básica far-se-á em nível superior, em curso de licenciatura, de graduação plena, em universidades e institutos superiores de educação, admitida, como formação mínima para o exercício do magistério na educação infantil e nas quatro primeiras séries do ensino fundamental, a oferecida em nível médio, na modalidade Normal”. Considerando a necessidade de um período de transição que permita incorporar os profissionais cuja escolaridade ainda não é a exigida e buscando proporcionar um tempo para adaptação das redes de ensino, esta mesma Lei dispõe no título IX, art. 87, § 4º que:“até o fim da década da Educação somente serão admitidos professores habilitados em nível superior ou formados por treinamento em serviço”.

Isto significa que as diferentes redes de ensino deverão colocar-se a tarefa de investir de maneira sistemática na capacitação e atualização permanente e em serviço de seus professores (sejam das creches8 ou pré-escolas), aproveitando as experiências acumuladas daqueles que já vêm trabalhando com crianças há mais tempo e com qualidade. Ao mesmo tempo, deverão criar condições de formação regular de seus profissionais, ampliando-lhes chances de acesso à carreira como professores de educação infantil, função que passa a lhes ser garantida pela LDB, caso cumpridos os pré-requisitos.

Nessa perspectiva, faz-se necessário que estes profissionais, nas instituições de educação infantil, tenham ou venham a ter uma formação inicial sólida e consistente acompanhada de adequada e permanente atualização em serviço. Assim, o diálogo no interior da categoria tanto quanto os investimentos na carreira e formação do profissional pelas redes de ensino é hoje um desafio presente, com vista à profissionalização do docente de educação infantil.

Em consonância com a LDB, este Referencial utiliza a denominação “professor de educação infantil”9 para designar todos os/as profissionais responsáveis pela educação direta das crianças de zero a seis anos, tenham eles/elas uma formação especializada ou não.

16 Perfil Profissional:

O trabalho direto com crianças pequenas exige que o professor tenha uma competência polivalente. Ser polivalente significa que ao professor cabe trabalhar com conteúdos de naturezas diversas que abrangem desde cuidados básicos essenciais até conhecimentos específicos provenientes das diversas áreas do conhecimento. Este caráter polivalente demanda, por sua vez, uma formação bastante ampla do profissional que deve tornar-se, ele também, um aprendiz, refletindo constantemente sobre sua prática, debatendo com seus pares, dialogando com as famílias e a comunidade e buscando informações necessárias para o trabalho que desenvolve. São instrumentos essenciais para a reflexão sobre a prática direta com as crianças a observação, o registro, o planejamento e a avaliação.

A implementação e/ou implantação de uma proposta curricular de qualidade depende, principalmente dos professores que trabalham nas instituições. Por meio de suas ações, que devem ser planejadas e compartilhadas com seus pares e outros profissionais da instituição, pode-se construir projetos educativos de qualidade junto aos familiares e às crianças. A ideia que preside a construção de um projeto educativo é a de que se trata de um processo sempre inacabado, provisório e historicamente contextualizado que demanda reflexão e debates constantes com todas as pessoas envolvidas e interessadas.

Para que os projetos educativos das instituições possam, de fato, representar esse diálogo e debate constante, é preciso ter professores que estejam comprometidos com a prática educacional, capazes de responder às demandas familiares e das crianças, assim como às questões específicas relativas aos cuidados e aprendizagens infantis.

17 Organização do Referencial Curricular Nacional para a Educação Infantil:

A partir do diagnóstico realizado pela COEDI/DPE/SEF/MEC das propostas pedagógicas e dos currículos de educação infantil de vários estados e municípios brasileiros em 1996, pode-se observar alguns dados importantes que contribuem para a reflexão sobre a organização curricular e seus componentes.

Essa análise aponta para o fato de que a maioria das propostas concebe a criança como um ser social, psicológico e histórico, tem no construtivismo sua maior referência teórica, aponta o universo cultural da criança como ponto de partida para o trabalho e defende uma educação democrática e transformadora da realidade, que objetiva a formação de cidadãos críticos. Ao mesmo tempo, constata-se um grande desencontro entre os fundamentos teóricos adotados e as orientações metodológicas. Não são explicitadas as formas que possibilitam a articulação entre o universo cultural das crianças, o desenvolvimento infantil e as áreas do conhecimento.

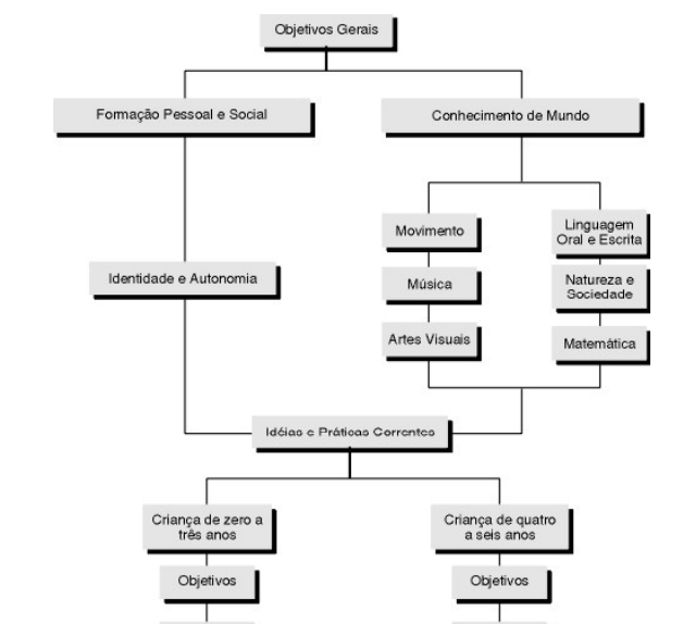
Com o objetivo de tornar visível uma possível forma de articulação, a estrutura do Referencial Curricular Nacional para a Educação Infantil relaciona objetivos gerais e específicos, conteúdos e orientações didáticas numa perspectiva de operacionalização do processo educativo.

Para tanto estabelece uma integração curricular na qual os objetivos gerais para a educação infantil norteiam a definição de objetivos específicos para os diferentes eixos de trabalho. Desses objetivos específicos decorrem os conteúdos que possibilitam concretizar as intenções educativas. O tratamento didático que busca garantir a coerência entre objetivos e conteúdos se explicita por meio das orientações didáticas.

Essa estrutura se apoia em uma organização por idades ,crianças de zero a três anos e crianças de quatro a seis anos, e se concretiza em dois âmbitos de experiências. Formação Pessoal e Social e Conhecimento de Mundo que são constituídos pelos seguintes eixos de trabalho: Identidade e autonomia, Movimento, Artes visuais, Música, Linguagem oral e escrita, Natureza e sociedade, e Matemática.

Cada documento de eixo se organiza em torno de uma estrutura comum, na qual estão explicitadas: as idéias e práticas correntes relacionadas ao eixo e à criança e aos seguintes componentes curriculares: objetivos; conteúdos e orientações didáticas; orientações gerais para o professor e bibliografia.

18 Organização por idade:

A Lei de Diretrizes e Bases da Educação Nacional de 1996, explicita no art. 30, capítulo II, seção II que: “A educação infantil será oferecida em: I - creches ou entidades equivalentes para crianças de até três anos de idade; II - pré-escolas, para as crianças de quatro a seis anos”.

Este Referencial Curricular Nacional para a Educação Infantil adota a mesma divisão por faixas etárias contemplada nas disposições da LDB.

Embora arbitrária do ponto de vista das diversas teorias de desenvolvimento, buscou-se apontar possíveis regularidades relacionadas aos aspectos afetivos, emocionais, cognitivos e sociais das crianças das faixas etárias abrangidas. No entanto, em alguns documentos fez-se uma diferenciação para os primeiros 12 meses de vida da criança, considerando-se as especificidades dessa idade.

A opção pela organização dos objetivos, conteúdos e orientações didáticas por faixas etárias e não pela designação institucional creche e pré-escola pretendeu também considerar a variação de faixas etárias encontradas nos vários programas de atendimento nas diferentes regiões do país, não identificadas com as determinações da LDB.

19 Organização em âmbitos e eixos:

Frente ao mundo sociocultural e natural que se apresenta de maneira diversa e polissêmica optou-se por um recorte curricular que visa a instrumentalizar a ação do professor, destacando os âmbitos de experiências essenciais que devem servir de referência para a prática educativa. Considerando-se as particularidades da faixa etária compreendida entre zero e seis anos e suas formas específicas de aprender criou-se categorias curriculares para organizar os conteúdos a serem trabalhados nas instituições de educação infantil.

Esta organização visa a abranger diversos e múltiplos espaços de elaboração de conhecimentos e de diferentes linguagens, a construção da identidade, os processos de socialização e o desenvolvimento da autonomia das crianças que propiciam, por sua vez, as aprendizagens consideradas essenciais. Os âmbitos são compreendidos como domínios ou campos de ação que dão visibilidade aos eixos de trabalho educativo para que o professor possa organizar sua prática e refletir sobre a abrangência das experiências que propicia às crianças.

O Referencial Curricular Nacional para a Educação Infantil define dois âmbitos de experiências: Formação Pessoal e Social e Conhecimento de Mundo. É preciso ressaltar que esta organização possui um caráter instrumental e didático, devendo os professores ter consciência, em sua prática educativa, que a construção de conhecimentos se processa de maneira integrada e global e que há inter-relações entre os diferentes âmbitos a serem trabalhados com as crianças.

O âmbito de Formação Pessoal e Social refere-se às experiências que favorecem, prioritariamente, a construção do sujeito. Está organizado de forma a explicitar as complexas questões que envolvem o desenvolvimento de capacidades de natureza global e afetiva das crianças, seus esquemas simbólicos de interação com os outros e com o meio, assim como a relação consigo mesmas. O trabalho com este âmbito pretende que as instituições possam oferecer condições para que as crianças aprendam a conviver, a ser e a estar com os outros e consigo mesmas em uma atitude básica de aceitação, de respeito e de confiança. Este âmbito abarca um eixo de trabalho denominado Identidade e autonomia.

O âmbito de Conhecimento de Mundo refere-se à construção das diferentes linguagens pelas crianças e às relações que estabelecem com os objetos de conhecimento. Este âmbito traz uma ênfase na relação das crianças com alguns aspectos da cultura. A cultura é aqui entendida de uma forma ampla e plural, como o conjunto de códigos e produções simbólicas, científicas e sociais da humanidade construído ao longo das histórias dos diversos grupos, englobando múltiplos aspectos e em constante processo de reelaboração e resignificação.

Esta idéia de cultura transcende, mas engloba os interesses momentâneos, as tradições específicas e as convenções de grupos sociais particulares. O domínio progressivo das diferentes linguagens que favorecem a expressão e comunicação de sentimentos, emoções e idéias das crianças, propiciam a interação com os outros e facilitam a mediação com a cultura e os conhecimentos constituídos. Incide sobre aspectos essenciais do desenvolvimento e da aprendizagem e engloba instrumentos fundamentais para as crianças continuarem a aprender ao longo da vida.

Destacam-se os seguintes eixos de trabalho: Movimento, Artes visuais, Música, Linguagem oral e escrita, Natureza e sociedade, Matemática. Estes eixos foram escolhidos por se constituírem em uma parcela significativa da produção cultural humana que amplia e enriquece as condições de inserção das crianças na sociedade.

20 Componentes curriculares:

OBJETIVOS:

Os objetivos explicitam intenções educativas e estabelecem capacidades que as crianças poderão desenvolver como conseqüência de ações intencionais do professor. Os objetivos auxiliam na seleção de conteúdos e meios didáticos.

A definição dos objetivos em termos de capacidades e não de comportamentos visa a ampliar a possibilidade de concretização das intenções educativas, uma vez que as capacidades se expressam por meio de diversos comportamentos e as aprendizagens que convergem para ela podem ser de naturezas diversas. Ao estabelecer objetivos nesses termos, o professor amplia suas possibilidades de atendimento à diversidade apresentada pelas crianças, podendo considerar diferentes habilidades, interesses e maneiras de aprender no desenvolvimento de cada capacidade.

Embora as crianças desenvolvam suas capacidades de maneira heterogênea, a educação tem por função criar condições para o desenvolvimento integral de todas as crianças, considerando, também, as possibilidades de aprendizagem que apresentam nas diferentes faixas etárias. Para que isso ocorra, faz-se necessário uma atuação que propicia o desenvolvimento de capacidades envolvendo aquelas de ordem física, afetiva, cognitiva,ética, estética, de relação interpessoal e inserção social.

As capacidades de ordem física estão associadas à possibilidade de apropriação e conhecimento das potencialidades corporais, ao auto conhecimento, ao uso do corpo na expressão das emoções, ao deslocamento com segurança.

As capacidades de ordem cognitiva estão associadas ao desenvolvimento dos recursos para pensar, o uso e apropriação de formas de representação e comunicação envolvendo resolução de problemas.

As capacidades de ordem afetiva estão associadas à construção da auto-estima, às atitudes no convívio social, à compreensão de si mesmo e dos outros.

As capacidades de ordem estética estão associadas à possibilidade de produção artística e apreciação desta produção oriundas de diferentes culturas.

As capacidades de ordem ética estão associadas à possibilidade de construção de valores que norteiam a ação das crianças.

As capacidades de relação interpessoal estão associadas à possibilidade de estabelecimento de condições para o convívio social. Isso implica aprender a conviver com as diferenças de temperamentos, de intenções, de hábitos e costumes, de cultura etc.

As capacidades de inserção social estão associadas à possibilidade de cada criança perceber-se como membro participante de um grupo de uma comunidade e de uma sociedade.

Para que se possa atingir os objetivos é necessário selecionar conteúdos que auxiliem o desenvolvimento destas capacidades.

CONTEÚDOS:

As diferentes aprendizagens se dão por meio de sucessivas reorganizações do conhecimento, e este processo é protagonizado pelas crianças quando podem vivenciar experiências que lhes forneçam conteúdos apresentados de forma não simplificada e associados a práticas sociais reais. É importante marcar que não há aprendizagem sem conteúdos.

Pesquisas e produções teóricas realizadas, principalmente durante a última década, apontam a importância das aprendizagens específicas para os processos de desenvolvimento e socialização do ser humano, ressignificando o papel dos conteúdos nos processos de aprendizagem.

Muitas das pautas culturais e saberes socialmente constituídos são aprendidos por meio do contato direto ou indireto com atividades diversas, que ocorrem nas diferentes situações de convívio social das quais as crianças participam no âmbito familiar e cotidiano.

Outras aprendizagens, no entanto, dependem de situações educativas criadas especialmente para que ocorram. O planejamento dessas situações envolve a seleção de conteúdos específicos a essas aprendizagens.

Nessa perspectiva, este Referencial concebe os conteúdos, por um lado, como a concretização dos propósitos da instituição e, por outro, como um meio para que as crianças desenvolvam suas capacidades e exercitem sua maneira própria de pensar, sentir e ser, ampliando suas hipóteses acerca do mundo ao qual pertencem e constituindo-se em um instrumento para a compreensão da realidade. Os conteúdos abrangem, para além de fatos, conceitos e princípios, também os conhecimentos relacionados a procedimentos, atitudes, valores e normas como objetos de aprendizagem. A explicitação de conteúdos de naturezas diversas aponta para a necessidade de se trabalhar de forma intencional e integrada com conteúdos que, na maioria das vezes, não são tratados de forma explícita e consciente.

Esta abordagem é didática e visa a destacar a importância de se dar um tratamento apropriado aos diferentes conteúdos, instrumentalizando o planejamento do professor para que possa contemplar as seguintes categorias: os conteúdos conceituais que dizem respeito ao conhecimento de conceitos, fatos e princípios; os conteúdos procedimentais referem-se ao “saber fazer” e os conteúdos atitudinais estão associados a valores, atitudes e normas. Nos eixos de trabalho, estas categorias de conteúdos estão contempladas embora não estejam explicitadas de forma discriminada.

Os conteúdos conceituais referem-se à construção ativa das capacidades para operar com símbolos, idéias, imagens e representações que permitem atribuir sentido à realidade. Desde os conceitos mais simples até os mais complexos, a aprendizagem se dá por meio de um processo de constantes idas e vindas, avanços e recuos nos quais as crianças constroem idéias provisórias, ampliam-nas e modificam-nas, aproximando-se gradualmente de conceitualizações cada vez mais precisas.

O conceito que uma criança faz do que seja um cachorro, por exemplo, depende das experiências que ela tem que envolvam seu contato com cachorros. Se num primeiro momento, ela pode, por exemplo, designar como “Au-Au” todo animal, fazendo uma generalização provisória, o acesso a uma nova informação, por exemplo, o fato de que gatos diferem de cachorros, permite-lhe reorganizar o conhecimento que possui e modificar a ideia que tem sobre o que é um cachorro. Esta conceitualização, ainda provisória, será suficiente por algum tempo até o momento em que ela entrar em contato com um novo conhecimento.

Assim, deve-se ter claro que alguns conteúdos conceituais são possíveis de serem apropriados pelas crianças durante o período da educação infantil. Outros não, e estes necessitarão de mais tempo para que possam ser construídos. Isso significa dizer que muitos conteúdos serão trabalhados com o objetivo apenas de promover aproximações a um determinado conhecimento, de colaborar para elaboração de hipóteses e para a manifestação de formas originais de expressão.

Os conteúdos procedimentais referem-se ao saber fazer. A aprendizagem de procedimentos está diretamente relacionada à possibilidade de a criança construir instrumentos e estabelecer caminhos que lhes possibilitem a realização de suas ações. Longe de ser mecânica e destituída de sentido, a aprendizagem de procedimentos constitui-se em um importante componente para o desenvolvimento das crianças, pois relaciona-se a um percurso de tomada de decisões.

Desenvolver procedimentos significa apropriar-se de “ferramentas” da cultura humana necessárias para viver. No que se refere à educação infantil, saber manipular corretamente os objetos de uso cotidiano que existem à sua volta, por exemplo, é um procedimento fundamental, que responde às necessidades imediatas para inserção no universo mais próximo. É o caso de vestir-se ou amarrar os sapatos, que constituem-se em ações procedimentais importantes no processo de conquista da independência. Dispor-se a perguntar é uma atitude fundamental para o processo de aprendizagem. Da mesma forma, para que as crianças possam exercer a cooperação, a solidariedade e o respeito, por exemplo, é necessário que aprendam alguns procedimentos importantes relacionados às formas de colaborar com o grupo, de ajudar e pedir ajuda etc.

Deve-se ter em conta que a aprendizagem de procedimentos será, muitas vezes, trabalhada de forma articulada com conteúdos conceituais e atitudinais. Os conteúdos atitudinais tratam dos valores, das normas e das atitudes. Conceber valores, normas e atitudes como conteúdos implica torná-los explícitos e compreendê-los como passíveis de serem aprendidos e planejados.

As instituições educativas têm uma função básica de socialização e, por esse motivo, têm sido sempre um contexto gerador de atitudes. Isso significa dizer que os valores impregnam toda a prática educativa e são aprendidos pelas crianças, ainda que não sejam considerados como conteúdos a serem trabalhados explicitamente, isto é, ainda que não sejam trabalhados de forma consciente e intencional.

A aprendizagem de conteúdos deste tipo implica uma prática coerente, onde os valores, as atitudes e as normas que se pretende trabalhar estejam presentes desde as relações entre as pessoas até a seleção dos conteúdos, passando pela própria forma de organização da instituição. A falta de coerência entre o discurso e a prática é um dos fatores que promove o fracasso do trabalho com os valores. Nesse sentido, dar o exemplo evidencia que é possível agir de acordo com valores determinados. Do contrário, os valores tornam-se vazios de sentido e aproximam-se mais de uma utopia não realizável do que de uma realidade possível.

Para que as crianças possam aprender conteúdos atitudinais, é necessário que o professor e todos os profissionais que integram a instituição possam refletir sobre os valores que são transmitidos cotidianamente e sobre os valores que se quer desenvolver. Isso significa um posicionamento claro sobre o quê e o como se aprende nas instituições de educação infantil.
Deve-se ter em conta que, por mais que se tenha a intenção de trabalhar com atitudes e valores, nunca a instituição dará conta da totalidade do que há para ensinar. Isso significa dizer que parte do que as crianças aprendem não é ensinado de forma sistemática e consciente e será aprendida de forma incidental. Isso amplia a responsabilidade de cada um e de todos com os valores e as atitudes que cultivam.

21 Organização dos conteúdos por blocos:

Os conteúdos são apresentados nos diversos eixos de trabalho, organizados por blocos. Essa organização visa a contemplar as dimensões essenciais de cada eixo e situar os diferentes conteúdos dentro de um contexto organizador que explicita suas especificidades por um lado e aponta para a sua “origem” por outro.

Por exemplo, é importante que o professor saiba, ao ler uma história para as crianças, que está trabalhando não só a leitura, mas também, a fala, a escuta, e a escrita; ou, quando organiza uma atividade de percurso, que está trabalhando tanto a percepção do espaço, como o equilíbrio e a coordenação da criança.

Esses conhecimentos ajudam o professor a dirigir sua ação de forma mais consciente, ampliando as suas possibilidades de trabalho.

Embora estejam elencados por eixos de trabalho, muitos conteúdos encontram-se contemplados em mais de um eixo. Essa opção visa a apontar para o tratamento integrado que deve ser dado aos conteúdos.

Cabe ao professor organizar seu planejamento de forma a aproveitar as possibilidades que cada conteúdo oferece, não restringindo o trabalho a um único eixo, em fragmentando o conhecimento.

22 Seleção de conteúdos:

Os conteúdos aqui elencados pretendem oferecer um repertório que possa auxiliar o desenvolvimento das capacidades colocadas nos objetivos gerais. No entanto, considerando as características particulares de cada grupo e suas necessidades, cabe ao professor selecioná-los e adequá-los de forma que sejam significativos para as crianças.

Deve se ter em conta que o professor, com vistas a desenvolver determinada capacidade, pode priorizar determinados conteúdos; trabalhá-los em diferentes momentos do ano; voltar a eles diversas vezes, aprofundando-os a cada vez etc.

Como são múltiplas as possibilidades de escolha de conteúdos, os critérios para selecioná-los devem se atrelar ao grau de significado que têm para as crianças. É importante, também, que o professor considere as possibilidades que os conteúdos oferecem para o avanço do processo de aprendizagem e para a ampliação de conhecimento que possibilita.

23 Integração dos conteúdos:

Os conteúdos são compreendidos, aqui, como instrumentos para analisar a realidade, não se constituindo um fim em si mesmos. Para que as crianças possam compreender a realidade na sua complexidade e enriquecer sua percepção sobre ela, os conteúdos devem ser trabalhados de forma integrada, relacionados entre si.

Essa integração possibilita que a realidade seja analisada por diferentes aspectos, sem fragmentá-la. Um passeio pela rua pode oferecer elementos referentes à análise das paisagens, à identificação de características de diferentes grupos sociais, à presença de animais, fenômenos da natureza, ao contato com a escrita e os números presentes nas casas, placas etc., contextualizando cada elemento na complexidade do meio.

O mesmo passeio envolve, também, aprendizagens relativas à socialização, mobilizam sentimentos e emoções constituindo-se em uma atividade que pode contribuir para o desenvolvimento das crianças.

24 Orientações Didáticas:

Os conteúdos estão intrinsecamente relacionados com a forma como são trabalhados com as crianças. Se, de um lado, é verdade que a concepção de aprendizagem adotada determina o enfoque didático, é igualmente verdade, de outro lado, que nem sempre esta relação se explicita de forma imediata.

A prática educativa é bastante complexa e são inúmeras as questões que se apresentam no cotidiano e que transcendem o planejamento didático e a própria proposta curricular.

Na perspectiva de explicitar algumas indicações sobre o enfoque didático e apoiar o trabalho do professor, as orientações didáticas situam-se no espaço entre as intenções educativas e a prática.

As orientações didáticas são subsídios que remetem ao “como fazer”, à intervenção direta do professor na promoção de atividades e cuidados alinhados com uma concepção de criança e de educação.

Vale lembrar que estas orientações não representam um modelo fechado que define um padrão único de intervenção. Pelo contrário, são indicações e sugestões para subsidiar a reflexão e a prática do professor.

Cada documento de eixo contém orientações didáticas gerais e as específicas aos diversos blocos de conteúdos. Nas orientações didáticas gerais explicitam-se condições relativas à: princípios gerais do eixo; organização do tempo, do espaço e dos materiais; observação, registro e avaliação.

25 Organização do tempo:

A rotina representa, também, a estrutura sobre a qual será organizado o tempo didático, ou seja, o tempo de trabalho educativo realizado com as crianças. A rotina deve envolver os cuidados, as brincadeiras e as situações de aprendizagens orientadas.

A apresentação de novos conteúdos às crianças requer sempre as mais diferentes estruturas didáticas, desde contar uma nova história, propor uma técnica diferente de desenho até situações mais elaboradas, como, por exemplo, o desenvolvimento de um projeto, que requer um planejamento cuidadoso com um encadeamento de ações que visam a desenvolver aprendizagens específicas.

Estas estruturas didáticas contêm múltiplas estratégias que são organizadas em função das intenções educativas expressas no projeto educativo, constituindo-se em um instrumento para o planejamento do professor. Podem ser agrupadas em três grandes modalidades de organização do tempo. São elas: atividades permanentes, seqüência de atividades e projetos de trabalho.

Atividades permanentes:

São aquelas que respondem às necessidades básicas de cuidados, aprendizagem e de prazer para as crianças, cujos conteúdos necessitam de uma constância. A escolha dos conteúdos que definem o tipo de atividades permanentes a serem realizadas com freqüência regular, diária ou semanal, em cada grupo de crianças, depende das prioridades elencadas a partir da proposta curricular. Consideram-se atividades permanentes, entre outras:

• Brincadeiras no espaço interno e externo;

• Roda de história;

• Roda de conversas;

• Ateliês ou oficinas de desenho, pintura, modelagem e música;

• Atividades diversificadas ou ambientes organizados por temas ou materiais à escolha da criança, incluindo momentos para que as crianças possam ficar sozinhas se assim o desejarem;

• Cuidados com o corpo.

Sequência de atividades:

São planejadas e orientadas com o objetivo de promover uma aprendizagem específica e definida. São sequenciadas com intenção de oferecer desafios com graus diferentes de complexidade para que as crianças possam ir paulatinamente resolvendo problemas a partir de diferentes proposições. Estas sequências derivam de um conteúdo retirado de um dos eixos a serem trabalhados e estão necessariamente dentro de um contexto específico.

Por exemplo: se o objetivo é fazer com que as crianças avancem em relação à representação da figura humana por meio do desenho, pode-se planejar várias etapas de trabalho para ajudá-las a reelaborar e enriquecer seus conhecimentos prévios sobre esse assunto, como observação de pessoas, de desenhos ou pinturas de artistas e de fotografias; atividades de representação a partir destas observações; atividades de representação a partir de interferências previamente planejadas pelo educador etc.

Os projetos são conjuntos de atividades que trabalham com conhecimentos específicos construídos a partir de um dos eixos de trabalho que se organizam ao redor de um problema para resolver ou um produto final que se quer obter. Possui uma duração que pode variar conforme o objetivo, o desenrolar das várias etapas, o desejo e o interesse das crianças pelo assunto tratado.

Comportam uma grande dose de imprevisibilidade, podendo ser alterado sempre que necessário, tendo inclusive modificações no produto final. Alguns projetos, como fazer uma horta ou uma coleção, podem durar um ano inteiro, ao passo que outros, como, por exemplo, elaborar um livro de receitas, podem ter uma duração menor. Por partirem sempre de questões que necessitam ser respondidas, possibilitam um contato com as práticas sociais reais.

Dependem, em grande parte, dos interesses das crianças, precisam ser significativos, representar uma questão comum para todas e partir de uma indagação da realidade. É importante que os desafios apresentados sejam possíveis de serem enfrentados pelo grupo de crianças. Um dos ganhos de se trabalhar com projetos é possibilitar às crianças que a partir de um assunto relacionado com um dos eixos de trabalho, possam estabelecer múltiplas relações, ampliando suas idéias sobre um assunto específico, buscando complementações com conhecimentos pertinentes aos diferentes eixos. Esse aprendizado serve de referência para outras situações, permitindo generalizações de ordens diversas.

A realização de um projeto depende de várias etapas de trabalho que devem ser planejadas e negociadas com as crianças para que elas possam se engajar e acompanhar o percurso até o produto final. O que se deseja alcançar justifica as etapas de elaboração. O levantamento dos conhecimentos prévios das crianças sobre o assunto em pauta deve se constituir no primeiro passo. A socialização do que o grupo já sabe e o levantamento do que desejam saber, isto é, as dúvidas que possuem, pode se constituir na outra etapa. Onde procurar as informações pode ser uma decisão compartilhada com crianças, familiares e demais funcionários da instituição.

Várias fontes de informações poderão ser usadas, como livros, enciclopédias, trechos de filmes, análise de imagens, entrevistas com as mais diferentes pessoas, visitas a recursos da comunidade etc. O registro dos conhecimentos que vão sendo construídos pelas crianças deve permear todo o trabalho, podendo incluir relatos escritos, fitas gravadas, fotos, produção das crianças, desenhos etc. Os projetos contêm seqüências de atividades e pode-se utilizar atividades permanentes já em curso.

A característica principal dos projetos é a visibilidade final do produto e a solução do problema compartilhado com as crianças. Ao final de um projeto, pode-se dizer que a criança aprendeu porque teve uma intensa participação que envolveu a resolução de problemas de naturezas diversas. Soma-se a todas essas características mais uma, ligada ao caráter lúdico que os projetos na educação infantil têm. Se o projeto é sobre castelos, reis, rainhas, as crianças podem incorporar em suas brincadeiras conhecimentos que foram construindo, e o produto final pode ser um baile medieval. Há muitos projetos que envolvem a elaboração de bonecos do tamanho de adultos, outros a construção de circos, de maquetes, produtos que por si só já representam criação e diversão para as crianças, sem contar o prazer que lhes dá de conhecer o mundo.

Organização do espaço e seleção dos materiais:

A organização dos espaços e dos materiais se constitui em um instrumento fundamental para a prática educativa com crianças pequenas. Isso implica que, para cada trabalho realizado com as crianças, deve-se planejar a forma mais adequada de organizar o mobiliário dentro da sala, assim como introduzir materiais específicos para a montagem de ambientes novos, ligados aos projetos em curso. Além disso, a aprendizagem transcende o espaço da sala, toma conta da área externa e de outros espaços da instituição e fora dela. A pracinha, o supermercado, a feira, o circo, o zoológico, a biblioteca, a padaria etc. são mais do que locais para simples passeio, podendo enriquecer e potencializar as aprendizagens.

Observação, registro e avaliação formativa:

A observação e o registro se constituem nos principais instrumentos de que o professor dispõe para apoiar sua prática. Por meio deles o professor pode registrar, contextualmente, os processos de aprendizagem das crianças; a qualidade das interações estabelecidas com outras crianças, funcionários e com o professor e acompanhar os processos de desenvolvimento obtendo informações sobre as experiências das crianças na instituição. Esta observação e seu registro fornecem aos professores uma visão integral das crianças ao mesmo tempo que revelam suas particularidades.

São várias as maneiras pelas quais a observação pode ser registrada pelos professores. A escrita é, sem dúvida, a mais comum e acessível. O registro diário de suas observações, impressões, idéias etc. pode compor um rico material de reflexão e ajuda para o planejamento educativo. Outras formas de registro também, podem ser consideradas, como a gravação em áudio e vídeo; produções das crianças ao longo do tempo; fotografias etc.

A Lei de Diretrizes e Bases da Educação, sancionada em dezembro de 1996, estabelece, na Seção II, referente à educação infantil, artigo 31 que: “... a avaliação far-se-á mediante o acompanhamento e registro do seu desenvolvimento, sem o objetivo de promoção, mesmo para o acesso ao ensino fundamental”.

Existem ainda no Brasil práticas na educação infantil que possuem um entendimento equivocado da avaliação nessa etapa da educação, o que vem gerando sérios problemas, com conseqüências preocupantes, sobretudo, para as crianças de determinadas camadas da sociedade. A mais grave é a existência das chamadas “classes de alfabetização” que conferem à educação infantil o caráter de terminalidade. São classes que atendem crianças a partir de seis anos, retendo-as até que estejam alfabetizadas. As crianças que frequentam essas classes não ingressam na primeira série do ensino fundamental, até que tenham atingido os padrões desejáveis de aprendizagem da leitura e escrita. A essas crianças têm sido vedado, assim, o direito constitucional de serem matriculadas na primeira série do ensino fundamental aos sete anos de idade. Outras práticas de avaliação conferem às produções das crianças: notas, conceitos, estrelas, carimbos com desenhos de caras tristes ou alegres conforme o julgamento do professor. A avaliação nessa etapa deve ser processual e destinada a auxiliar o processo de aprendizagem, fortalecendo a autoestima das crianças.

Neste documento, a avaliação é entendida, prioritariamente, como um conjunto de ações que auxiliam o professor a refletir sobre as condições de aprendizagem oferecidas e ajustar sua prática às necessidades colocadas pelas crianças. É um elemento indissociável do processo educativo que possibilita ao professor definir critérios para planejar as atividades e criar situações que gerem avanços na aprendizagem das crianças. Tem como função acompanhar, orientar, regular e redirecionar esse processo como um todo.

No que se refere às crianças, a avaliação deve permitir que elas acompanhem suas conquistas, suas dificuldades e suas possibilidades ao longo de seu processo de aprendizagem. Para que isso ocorra, o professor deve compartilhar com elas aquelas observações que sinalizam seus avanços e suas possibilidades de superação das dificuldades. São várias as situações cotidianas nas quais isso já ocorre, como, por exemplo, quando o professor diz: “Olhe que bom, você já está conseguindo se servir sozinho”, ou quando torna observável para as crianças o que elas sabiam fazer quando chegaram na instituição com o que sabem até aquele momento. Nessas situações, o retorno para as crianças se dá de forma contextualizada, o que fortalece a função formativa que deve ser atribuída à avaliação. Além dessas, existem outras situações que podem ser aproveitadas ou criadas com o objetivo de situar a criança frente ao seu processo de aprendizagem. É importante que o professor tenha consciência disso, para que possa atuar de forma cada vez mais intencional.

Isso significa definir melhor a quem se dirige a avaliação se ao grupo todo ou às crianças em particular; qual o melhor momento para explicitá-la e como deve ser feito. Esses momentos de retorno da avaliação para a criança devem incidir prioritariamente sobre as suas conquistas. Apontar aquilo que a criança não consegue realizar ou não sabe, só faz sentido numa perspectiva de possível superação, quando o professor detém conhecimento sobre as reais possibilidades de avanço da criança e sobre as possibilidades que ele tem para ajudá-la. Do contrário, ao invés de potencializar a ação das crianças e fortalecer a sua auto-estima, a avaliação pode provocar-lhes um sentimento de impotência e fracasso. Outro ponto importante de se marcar, refere-se à representação que a criança constrói sobre a avaliação. O professor deve ter consciência de que a forma como a avaliação é compreendida, na instituição e por ele próprio, será de fundamental importância para que a criança possa construir uma representação positiva da mesma.

A avaliação também é um excelente instrumento para que a instituição possa estabelecer suas prioridades para o trabalho educativo, identificar pontos que necessitam de maior atenção e reorientar a prática, definindo o que avaliar, como e quando em consonância com os princípios educativos que elege.

Para que possa se constituir como um instrumento voltado para reorientar a prática educativa, a avaliação deve se dar de forma sistemática e contínua, tendo como objetivo principal a melhoria da ação educativa. O professor, ciente do que pretende que as crianças aprendam, pode selecionar determinadas produções das crianças ao longo de um período para obter com mais precisão informações sobre sua aprendizagem. Os pais, também, têm o direito de acompanhar o processo de aprendizagem de suas crianças, se inteirando dos avanços e conquistas, compreendendo os objetivos e as ações desenvolvidas pela instituição.

26 Objetivos Gerais da Educação Infantil:

A prática da educação infantil deve se organizar de modo que as crianças desenvolvam as seguintes capacidades:

• Desenvolver uma imagem positiva de si, atuando de forma cada vez mais independente, com confiança em suas capacidades e percepção de suas limitações;

• Descobrir e conhecer progressivamente seu próprio corpo, suas potencialidades e seus limites, desenvolvendo e valorizando hábitos de cuidado com a própria saúde e bem-estar;

• Estabelecer vínculos afetivos e de troca com adultos e crianças, fortalecendo sua auto-estima e ampliando gradativamente suas possibilidades de comunicação e interação social;

• Estabelecer e ampliar cada vez mais as relações sociais, aprendendo aos poucos a articular seus interesses e pontos de vista com os demais, respeitando a diversidade e desenvolvendo atitudes de ajuda e colaboração;

• Observar e explorar o ambiente com atitude de curiosidade, percebendo-se cada vez mais como integrante, dependente e agente transformador do meio ambiente e valorizando atitudes que contribuam para sua conservação;

• Brincar, expressando emoções, sentimentos, pensamentos, desejos e necessidades;

• Utilizar as diferentes linguagens (corporal, musical, plástica, oral e escrita) ajustadas às diferentes intenções e situações de comunicação, de forma a compreender e ser compreendido, expressar suas idéias, sentimentos, necessidades e desejos e avançar no seu processo de construção de significados, enriquecendo cada vez mais sua capacidade expressiva;

• Conhecer algumas manifestações culturais, demonstrando atitudes de interesse, respeito e participação frente a elas e valorizando a diversidade.

27 A Instituição e o Projeto Educativo:

O Referencial Curricular propõe um diálogo com programas e projetos curriculares de instituições de educação infantil, nos estados e municípios. Este diálogo supõe atentar para duas dimensões complementares que possam garantir a efetividade das propostas: uma de natureza externa; outra, interna às instituições.

Condições externas:

As particularidades de cada proposta curricular devem estar vinculadas principalmente às características socioculturais da comunidade na qual a instituição de educação infantil está inserida e às necessidades e expectativas da população atendida. Conhecer bem essa população permite compreender suas reais condições de vida, possibilitando eleger os temas mais relevantes para o processo educativo de modo a atender a diversidade existente em cada grupo social.

Nos diferentes municípios, existe um conjunto de conhecimentos, formas de viver e de se divertir, de se manifestar religiosamente, de trabalhar etc. que se constitui em uma cultura própria. A valorização e incorporação desta cultura no currículo das instituições é fonte valiosa para a intervenção pedagógica. Além disso, o conhecimento das questões específicas de cada região, sejam elas de ordem econômica, social ou ambiental permite a elaboração de propostas curriculares mais significativas.

A problemática social de muitas das comunidades brasileiras faz com que os profissionais e as instituições de educação infantil tenham que considerar questões bastante complexas que não podem ser ignoradas, pois afetam diretamente a vida das crianças pequenas. A desnutrição, a violência, os abusos e maus tratos, os problemas de saúde etc. que algumas crianças sofrem não são questões que só a instituição de educação infantil pode resolver isoladamente. Só uma ação conjunta entre os diversos recursos da comunidade como as associações civis e os conselhos de direitos das crianças, as organizações governamentais e não-governamentais ligadas à saúde, à assistência, à cultura etc. pode encaminhar soluções mais factíveis com a realidade de cada situação.

Condições internas:

As creches e pré-escolas existentes no Brasil se constituíram de forma muito diversa ao longo de sua história, se caracterizando por uma variedade de modalidades de atendimento. Há creches funcionando em período integral entre 8 e 12 horas por dia, que atendem o ano todo sem interrupção; outras fecham para férias; há creches de meio período; há creches que atendem 24 horas por dia; há pré-escolas funcionando de 3 a 4 horas e há inclusive as que atendem em período integral.

Ao se pensar em uma proposta curricular deve-se levar em conta não só o número de horas que a criança passa na instituição, mas também a idade em que começou a frequentá-la e quantos anos terá pela frente. Estas questões acabam influindo na seleção dos conteúdos a serem trabalhados com as crianças, na articulação curricular de maneira a garantir um maior número de experiências diversificadas a todas as crianças que a frequentam. Muitas instituições de educação infantil têm a tarefa complexa de receber crianças a qualquer tempo e idade. É possível, por exemplo, que crianças ingressem com seis meses, com dois anos ou cinco anos. Esta especificidade da educação infantil exige uma flexibilidade em relação às propostas pedagógicas e em relação aos objetivos educacionais que se pretende alcançar.

O fato de muitas instituições atenderem em horário integral implica uma maior responsabilidade quanto ao desenvolvimento e aprendizagens infantis, assim como com a oferta de cuidados adequados em termos de saúde e higiene. Estes horários estendidos devem significar sempre maiores oportunidades de aprendizagem para as crianças e não apenas a oferta de atividades para passar o tempo ou muito menos longos períodos de espera.

Em alguns municípios, existe um tipo de prática em que as crianças ficam um período na creche e o outro na pré-escola. Nestes casos ou ainda naqueles onde há troca de turnos de professores entre os períodos da manhã e da tarde, é necessário um planejamento em conjunto, evitando repetições de atividades ou lacunas no trabalho com as crianças. Não é desejável que a creche seja considerada apenas um espaço de cuidados físicos e recreação e a pré-escola o local onde se legitima o aprendizado.

A elaboração da proposta curricular de cada instituição se constitui em um dos elementos do projeto educativo e deve ser fruto de um trabalho coletivo que reuna professores, demais profissionais e técnicos. Outros aspectos são relevantes para o bom desenvolvimento do projeto pedagógico e devem ser considerados, abrangendo desde o clima institucional, formas de gestão, passando pela organização do espaço e do tempo, dos agrupamentos, seleção e oferta dos materiais até a parceria com as famílias e papel do professor.

Ambiente Institucional:

O ambiente de cooperação e respeito entre os profissionais e entre esses e as famílias favorece a busca de uma linha coerente de ação. Respeito às diferenças, explicitação de conflitos, cooperação, complementação, negociação e procura de soluções e acordos devem ser a base das relações entre os adultos.

Em se tratando de crianças tão pequenas, a atmosfera criada pelos adultos precisa ter um forte componente afetivo. As crianças só se desenvolverão bem, caso o clima institucional esteja em condições de proporcionar-lhes segurança, tranqüilidade e alegria. Adultos amigáveis, que escutam as necessidades das crianças e, com afeto, atendem a elas, constituem-se em um primeiro passo para criar um bom clima. As crianças precisam ser respeitadas em suas diferenças individuais, ajudadas em seus conflitos por adultos que sabem sobre seu comportamento, entendem suas frustrações, possibilitando-lhes limites claros. Os adultos devem respeitar o desenvolvimento das crianças e encorajá-las em sua curiosidade, valorizando seus esforços.

Formação do Coletivo Institucional:

Elaborar e implantar um projeto educativo requer das equipes de profissionais das instituições um grande esforço conjunto. A direção da instituição tem um papel chave neste processo quando auxilia a criação de um clima democrático e pluralista. Deve incentivar e acolher as participações de todos de modo a possibilitar um projeto que contemple a explicitação das divergências e das expectativas de crianças, pais, docentes e comunidade.

O coletivo de profissionais da instituição de educação infantil, entendido como organismo vivo e dinâmico é o responsável pela construção do projeto educacional e do clima institucional. A tematização da prática, o compartilhar de conhecimentos são ações que conduzidas com intencionalidade, formam o coletivo criando condições para que o trabalho desenvolvido seja debatido, compreendido e assumido por todos. Compartilhar é um processo que contribui para que a instituição se constitua como unidade educacional no qual são expressas as teorias e os saberes que sustentam a prática pedagógica. Esse processo tece a unidade do projeto educativo que embora traduzida pelos diferentes indivíduos do coletivo, parte de princípios comuns. A unidade é, portanto, construída dinamicamente.

Espaço para Formação Continuada:

O coletivo, segundo as características apontadas acima, não pode prescindir da formação continuada que deve fazer parte da rotina institucional e não pode ocorrer de forma esporádica.

Hora e lugar especialmente destinado à formação devem possibilitar o encontro entre os professores para a troca de idéias sobre a prática, para supervisão, estudos sobre os mais diversos temas pertinentes ao trabalho, organização e planejamento da rotina, do tempo e atividades e outras questões relativas ao projeto educativo.

A instituição deve proporcionar condições para que todos os profissionais participem de momentos de formação de naturezas diversas como reuniões, palestras, visitas, atualizações por meio de filmes, vídeos etc.

28 Espaço Físico e Recursos Materiais:

A estruturação do espaço, a forma como os materiais estão organizados, a qualidade e adequação dos mesmos são elementos essenciais de um projeto educativo. Espaço físico, materiais, brinquedos, instrumentos sonoros e mobiliários não devem ser vistos como elementos passivos, mas como componentes ativos do processo educacional que refletem a concepção de educação assumida pela instituição.

Constituem-se em poderosos auxiliares da aprendizagem. Sua presença desponta como um dos indicadores importantes para a definição de práticas educativas de qualidade em instituição de educação infantil. No entanto, a melhoria da ação educativa não depende exclusivamente da existência destes objetos, mas está condicionada ao uso que fazem deles os professores junto às crianças com as quais trabalham. Os professores preparam o ambiente para que a criança possa aprender de forma ativa na interação com outras crianças e com os adultos.

Versatilidade do Espaço:

O espaço na instituição de educação infantil deve propiciar condições para que as crianças possam usufruí-lo em benefício do seu desenvolvimento e aprendizagem. Para tanto, é preciso que o espaço seja versátil e permeável à sua ação, sujeito às modificações propostas pelas crianças e pelos professores em função das ações desenvolvidas.

Deve ser pensado e rearranjado, considerando as diferentes necessidades de cada faixa etária, assim como os diferentes projetos e atividades que estão sendo desenvolvidos. Particularmente, as crianças de zero a um ano de idade necessitam de um espaço especialmente preparado onde possam engatinhar livremente, ensaiar os primeiros passos, brincar, interagir com outras crianças, repousar quando sentirem necessidade etc.

Os vários momentos do dia que demandam mais espaço livre para movimentação corporal ou ambientes para aconchego e/ou para maior concentração, ou ainda, atividades de cuidados implicam, também, planejar, organizar e mudar constantemente o espaço. Nas salas, a forma de organização pode comportar ambientes que permitem o desenvolvimento de atividades diversificadas e simultâneas, como, por exemplo, ambientes para jogos, artes, faz-de-conta, leitura etc.

Pesquisas indicam que ambientes divididos são mais indicados para estruturar espaços para crianças pequenas ao invés de grandes áreas livres. Os pequenos interagem melhor em grupos quando estão em espaços menores e mais aconchegantes de onde podem visualizar o adulto. Os elementos que dividem o espaço são variados, podendo ser prateleiras baixas, pequenas casinhas, caixas, biombos baixos dos mais diversos tipos etc. Esse tipo de organização favorece à criança ficar sozinha, se assim o desejar.

Na área externa, há que se criar espaços lúdicos que sejam alternativos e permitam que as crianças corram, balancem, subam, desçam e escalem ambientes diferenciados, pendurem-se, escorreguem, rolem, joguem bola, brinquem com água e areia, escondam-se etc.

Recursos materiais:

Recursos materiais entendidos como mobiliário, espelhos, brinquedos, livros, lápis, papéis, tintas, pincéis, tesouras, cola, massa de modelar, argila, jogos os mais diversos, blocos para construções, material de sucata, roupas e panos para brincar etc. devem ter presença obrigatória nas instituições de educação infantil de forma cuidadosamente planejada.

Os materiais constituem um instrumento importante para o desenvolvimento da tarefa educativa, uma vez que são um meio que auxilia a ação das crianças. Se de um lado, possuem qualidades físicas que permitem a construção de um conhecimento mais direto e baseado na experiência imediata, por outro lado, possuem qualidades outras que serão conhecidas apenas pela intervenção dos adultos ou de parceiros mais experientes. As crianças exploram os objetos, conhecem suas propriedades e funções e, além disso, transformam-nos nas suas brincadeiras, atribuindo-lhes novos significados.

Os brinquedos constituem-se, entre outros, em objetos privilegiados da educação das crianças. São objetos que dão suporte ao brincar e podem ser das mais diversas origens materiais, formas, texturas, tamanho e cor. Podem ser comprados ou fabricados pelos professores e pelas próprias crianças; podem também ter vida curta, quando inventados e confeccionados pelas crianças em determinada brincadeira e durar várias gerações, quando transmitidos de pai para filho. Nessa perspectiva, as instituições devem integrá-los ao acervo de materiais existentes nas salas, prevendo critérios de escolha, seleção e aquisição de acordo com a faixa etária atendida e os diferentes projetos desenvolvidos na instituição.

29 Acessibilidade dos Materiais:

Outro ponto importante a ser ressaltado diz respeito à disposição e organização dos materiais, uma vez que isso pode ser decisivo no uso que as crianças venham a fazer deles. Os brinquedos e demais materiais precisam estar dispostos de forma acessível às crianças, permitindo seu uso autônomo, sua visibilidade, bem como uma organização que possibilite identificar os critérios de ordenação.

É preciso que, em todas as salas, exista mobiliário adequado ao tamanho das crianças para que estas disponham permanentemente de materiais para seu uso espontâneo ou em atividades dirigidas. Este uso freqüente ocasiona, inevitavelmente, desgaste em brinquedos, livros, canetas, pincéis, tesouras, jogos etc. Esta situação comum não deve ser pretexto para que os adultos guardem e tranquem os materiais em armários, dificultando seu uso pelas crianças. Usar, usufruir, cuidar e manter os materiais são aprendizagens importantes nessa faixa etária. A manutenção e reposição destes materiais devem fazer parte da rotina das instituições e não acontecer de forma esporádica.

Segurança do Espaço e dos Materiais:

Para as crianças circularem com independência no espaço, é necessário um bom planejamento que garanta as condições de segurança necessárias. É imprescindível o uso de materiais resistentes, de boa qualidade e testados pelo mercado, como vidros e espelhos resistentes, materiais elétricos e hidráulicos de comprovada eficácia e durabilidade. É necessária, também, proteção adequada em situações onde exista possibilidade de risco, como escadas, varandas, janelas, acesso ao exterior etc. Os brinquedos devem ser seguros (seguindo as normas do Inmetro 10), laváveis e necessitam estar em boas condições. Os brinquedos de parque devem estar bem fixados em área gramada ou coberta com areia e não sobre área cimentada.

30 Critérios para Formação de Grupos de Crianças:

As diferenças que caracterizam cada fase de desenvolvimento são bastante grandes, o que leva, muitas vezes, as instituições a justificar os agrupamentos homogêneos por faixa etária. Esta forma de agrupamento está relacionada muito mais a uma necessidade do trabalho dos adultos do que às necessidades da criança. Se, de um lado, isto facilita a organização de algumas atividades e o melhor aproveitamento do espaço físico disponível, de outro, dificulta a possibilidade de interação que um grupo heterogêneo oferece.

Não há uma divisão rígida, mas é comum que bebês fiquem em um mesmo grupo até conseguirem andar. As crianças que já andam bem e estão iniciando o controle dos esfíncteres costumam ser concentradas em outro agrupamento. Após a retirada das fraldas, as crianças costumam ser agrupadas por idade, isto é, em turmas de três, quatro, cinco e seis anos de idade. Numa concepção de educação e aprendizagem que considera a interação como um elemento vital para o desenvolvimento, o contato entre estas crianças de diferentes faixas etárias e com diferentes capacidades deve ser planejado. Isto quer dizer que é interessante prever constantes momentos na rotina ou planejar projetos que integrem estes diferentes agrupamentos.

Tão importante quanto pensar nos agrupamentos por faixa etária é refletir sobre o número de crianças por grupos e a proporção de adulto por crianças. Quanto menores as crianças, mais desaconselhados são os grupos muito grandes, pois há uma demanda de atendimento individualizado. Até os 12 meses, é aconselhável não ter mais de 6 crianças por adulto, sendo necessária uma ajuda nos momentos de maior demanda, como, por exemplo, em situações de alimentação. Do primeiro ao segundo ano de vida, aproximadamente, aconselha-se não mais do que 8 crianças para cada adulto, ainda com ajuda em determinados momentos. A partir do momento no qual as crianças deixam as fraldas até os 3 anos, pode-se organizar grupos de 12 a 15 crianças por adulto. Quando as crianças adquirem maior autonomia em relação aos cuidados e interagem de forma mais independente com seus pares, entre 3 e 6 anos, é possível pensar em grupos maiores, mas que não ultrapassem 25 crianças por professor.

A razão adulto/criança, porém, não pode ser um critério isolado. Mesmo quando as proporções acima indicadas são respeitadas, há de se considerar que grupos com muitas crianças e muitos professores não resolvem as necessidades de um trabalho mais individualizado e cria um ambiente inadequado.

Organização do Tempo

A rotina na educação infantil pode ser facilitadora ou cerceadora dos processos de desenvolvimento e aprendizagem. Rotinas rígidas e inflexíveis desconsideram a criança, que precisa adaptar-se a ela e não o contrário, como deveria ser; desconsideram também o adulto, tornando seu trabalho monótono, repetitivo e pouco participativo.

O número de horas que a criança permanece na instituição, a amplitude dos cuidados físicos necessários ao atendimento, os ritmos e diferenças individuais e a especificidade do trabalho pedagógico demandam um planejamento constante da rotina. A organização do tempo deve prever possibilidades diversas e muitas vezes simultâneas de atividades, como atividades mais ou menos movimentadas, individuais ou em grupos, com maior ou menor grau de concentração; de repouso, alimentação e higiene; atividades referentes aos diferentes eixos de trabalho.

Considerada como um instrumento de dinamização da aprendizagem, facilitador das percepções infantis sobre o tempo e o espaço, uma rotina clara e compreensível para as crianças é fator de segurança. A rotina pode orientar as ações das crianças, assim como dos professores, possibilitando a antecipação das situações que irão acontecer.

Ambiente de Cuidados

A instituição necessita criar um ambiente de cuidado que considere as necessidades das diferentes faixas etárias, das famílias e as condições de atendimento da instituição. Como as crianças pequenas se caracterizam por um ritmo de crescimento e desenvolvimento físico variado os cuidados devem incluir o acompanhamento deste processo.

É possível, principalmente na creche, que alguns grupos iniciem o ano com determinadas características e necessidades, que estarão modificadas no final do primeiro trimestre. Algumas crianças começam a frequentar o primeiro grupo das creches ainda no seu primeiro mês de vida, outras serão matriculadas próximo ao quarto mês ou no final do primeiro ano. Assim nas instituições que atendem bebês e crianças pequenas, não se pode prever uma organização do cotidiano de forma homogênea e que se mantenha o ano todo sem alterações.

A organização dos momentos em que são previstos cuidados com o corpo, banho, lavagem de mãos, higiene oral, uso dos sanitários, repouso e brincadeiras ao ar livre, podem variar nas instituições de educação infantil, segundo os grupos etários atendidos, o tempo de permanência diária das crianças na instituição e os acordos estabelecidos com as famílias. As atividades de cuidado das crianças se organizam em função de suas necessidades nas 24 horas do dia. Isto exige uma programação conjunta com as famílias para divisão de responsabilidades, evitando-se a sobreposição ou a ausência de alguns dos cuidados essenciais.

O planejamento dos cuidados e da vida cotidiana na instituição deve ser iniciado pelo conhecimento sobre a criança e suas peculiaridades, que se faz pelo levantamento de dados com a família no ato da matrícula e por meio de um constante intercâmbio entre familiares e professores. Algumas informações podem ser colhidas previamente à sua entrada na instituição, como os esquemas, preferências e intolerância alimentar; os hábitos de sono e de eliminação; os controles e cuidados especiais com sua saúde. Outras serão conhecidas na própria interação com a criança e sua família, ao longo do tempo.

31 Parceria com as Famílias:

As características da faixa etária das crianças atendidas, bem como as necessidades atuais de construção de uma sociedade mais democrática e pluralista apontam para a importância de uma atenção especial com a relação entre as instituições e as famílias.

Constata-se em muitas instituições que estas relações têm sido conflituosas, baseadas numa concepção equivocada de que as famílias dificultam o processo de socialização e de aprendizagem das crianças. No caso das famílias de baixa renda, por serem consideradas como portadoras de carências de toda ordem. No caso das famílias de maior poder aquisitivo, a crítica incide na relação afetiva estabelecida com as crianças. Esta concepção traduz um preconceito que gera ações discriminatórias, impedindo o diálogo.

Muitas instituições que agem em função deste tipo de preconceito têm procurado implantar programas que visam a instruir as famílias, especialmente as mães, sobre como educar e criar seus filhos dentro de um padrão preestabelecido e considerado adequado. Essa ação, em geral moralizadora, tem por base o modelo de família idealizada e tem sido responsável muito mais por um afastamento das duas instituições do que por um trabalho conjunto em prol da educação das crianças.

Visões mais atualizadas sobre a instituição familiar propõem que se rejeite a ideia de que exista um único modelo. Enfoques teóricos mais recentes procuram entender a família como uma criação humana mutável, sujeita a determinações culturais e históricas que se constitui tanto em espaço de solidariedade, afeto e segurança como em campo de conflitos, lutas e disputa.

A valorização e o conhecimento das características étnicas e culturais dos diferentes grupos sociais que compõem a nossa sociedade, e a crítica às relações sociais discriminatórias e excludentes indicam que, novos caminhos devem ser trilhados na relação entre as instituições de educação infantil e as famílias.

Respeito aos vários tipos de estruturas familiares:

Constate-se que as famílias independente da classe social a qual pertencem se organizam das mais diversas maneiras. Além da família nuclear que é constituída pelo pai, mãe e filhos, proliferam hoje as famílias monoparentais, nas quais apenas a mãe ou o pai está presente. Existem, ainda, as famílias que se reconstituíram por meio de novos casamentos e possuem filhos advindos dessas relações. Há, também, as famílias extensas, comuns na história brasileira, nas quais convivem na mesma casa várias gerações e/ou pessoas ligadas por parentescos diversos. É possível ainda encontrar várias famílias coabitando em uma mesma casa. Enfim, parece não haver limites para os arranjos familiares na atualidade.

As crianças têm direito de ser criadas e educadas no seio de suas famílias. O Estatuto da Criança e do Adolescente reafirma, em seus termos, que a família é a primeira instituição social responsável pela efetivação dos direitos básicos das crianças. Cabe, portanto, às instituições estabelecerem um diálogo aberto com as famílias, considerando-as como parceiras e interlocutoras no processo educativo infantil.

Acolhimento das diferentes culturas, valores e crenças sobre educação de crianças:

A pluralidade cultural, isto é, a diversidade de etnias, crenças, costumes, valores etc. que caracterizam a população brasileira marca, também, as instituições de educação infantil. O trabalho com a diversidade e o convívio com a diferença possibilitam a ampliação de horizontes tanto para o professor quanto para a criança. Isto porque permite a conscientização de que a realidade de cada um é apenas parte de um universo maior que oferece múltiplas escolhas. Assumir um trabalho de acolhimento às diferentes expressões e manifestações das crianças e suas famílias significa valorizar e respeitar a diversidade, não implicando a adesão incondicional aos valores do outro.

Cada família e suas crianças são portadoras de um vasto repertório que se constitui em material rico e farto para o exercício do diálogo, aprendizagem com a diferença, a não discriminação e as atitudes não preconceituosas. Estas capacidades são necessárias para o desenvolvimento de uma postura ética nas relações humanas. Nesse sentido, as instituições de educação infantil, por intermédio de seus profissionais, devem desenvolver a capacidade de ouvir, observar e aprender com as famílias.

Acolher as diferentes culturas não pode se limitar às comemorações festivas, a eventuais apresentações de danças típicas ou à experimentação de pratos regionais. Estas iniciativas são interessantes e desejáveis, mas não são suficientes para lidar com a diversidade de valores e crenças.

Compreender o que acontece com as famílias, entender seus valores ligados a procedimentos disciplinares, a hábitos de higiene, a formas de se relacionar com as pessoas etc. pode auxiliar a construção conjunta de ações. De maneira geral, as instituições de educação devem servir de apoio real e efetivo às crianças e suas famílias, respondendo às suas demandas e necessidades. Evitar julgamentos moralistas, pessoais ou vinculados a preconceitos é condição para o estabelecimento de uma base para o diálogo.

Estabelecimento de canais de comunicação:

Existem oportunidades variadas de incluir as famílias no projeto institucional. Há experiências interessantes de criação de conselhos e associações de pais que são canais abertos de participação na gestão das unidades educacionais.

A comunicação mais individualizada entre as famílias e as instituições de educação infantil deve ocorrer desde o início de forma planejada. Após os primeiros contatos, a comunicação entre as famílias e os professores pode se tornar uma rotina mais informal, mas bastante ativa.

Entrar todos os dias até a sala onde sua criança está, trocar algumas palavras com o professor pode ser um fator de tranquilidade para muitos pais. Quanto menor a criança, mais importante essa troca de informações. Este contato direto não deve ser substituído por comunicações impessoais, escritas de maneira burocrática. Oportunidades de encontros periódicos com os pais de um mesmo grupo por meio de reuniões, ou mesmo contatos individuais fazem parte do cotidiano das instituições de educação infantil.

Em geral a troca de informações é diária com as famílias, principalmente quando há cuidados especiais que a criança esteja necessitando. Assim, para que o professor não fique sobrecarregado pela necessidade de dar atenção às famílias e crianças ao mesmo tempo, o planejamento deste momento em conjunto com os pais e a ajuda de outros funcionários é fundamental para o relacionamento de todos os envolvidos.

É preciso combinar formas de comunicação para trocas específicas de informações, como uso de medicamentos, que precisam ser dados em doses precisas, de acordo com receita do médico, ou eventos ligados à saúde e alimentação. Isso evita esquecimentos que podem ser prejudiciais para a saúde da criança e facilita a vida do professor e da família.

Com as famílias de crianças maiores, a comunicação é de natureza diferente. As informações entre as famílias e a instituição podem ser mais esporádicas, ocorrendo somente à medida das necessidades. As reuniões para discussão sobre o andamento dos trabalhos com as crianças são sempre bem-vindas e se constituem em um direito dos pais.

No entanto, a participação das famílias não deve estar sujeita a uma única possibilidade. As instituições de educação infantil precisam pensar em formas mais variadas de participação de modo a atender necessidades e interesses também diversificados.

Os pais, também, devem ter acesso à:

• Filosofia e concepção de trabalho da instituição;

• Informações relativas ao quadro de pessoal com as qualificações e experiências;

• Informações relativas à estrutura e funcionamento da creche ou da pré-escola;

• Condutas em caso de emergência e problemas de saúde;

• Informações quanto a participação das crianças e famílias em eventos especiais.

As orientações podem ser modificadas caso haja um trabalho coletivo envolvendo as famílias e o coletivo de profissionais por meio de consultas e negociações permanentes. As trocas recíprocas e o suporte mútuo devem ser a tônica do relacionamento.

Os profissionais da instituição devem partilhar, com os pais, conhecimentos sobre desenvolvimento infantil e informações relevantes sobre as crianças utilizando uma sistemática de comunicações regulares.

32 Inclusão do conhecimento familiar no trabalho educativo:

É possível integrar o conhecimento das famílias nos projetos e demais atividades pedagógicas. Não só as questões culturais e regionais podem ser inseridas nas programações por meio da participação de pais e demais familiares, mas também as questões afetivas e motivações familiares podem fazer parte do cotidiano pedagógico. Por exemplo, a história da escolha do nome das crianças, as brincadeiras preferidas dos pais na infância, as histórias de vida etc. podem tornar-se parte integrante de projetos a serem trabalhados com as crianças.

A entrada na instituição:

O ingresso das crianças nas instituições pode criar ansiedade tanto para elas e para seus pais como para os professores. As reações podem variar muito, tanto em relação às manifestações emocionais quanto ao tempo necessário para se efetivar o processo.

Algumas crianças podem apresentar comportamentos diferentes daqueles que normalmente revelam em seu ambiente familiar, como alterações de apetite; retorno às fases anteriores do desenvolvimento (voltar a urinar ou evacuar na roupa, por exemplo).

Podem, também, adoecer; isolar-se dos demais e criar dependência de um brinquedo, da chupeta ou de um paninho. As instituições de educação infantil devem ter flexibilidade diante dessas singularidades ajudando os pais e as crianças nestes momentos.

A entrevista de matrícula pode ser usada para apresentar informações sobre o atendimento oferecido, os objetivos do trabalho, a concepção de educação adotada. Esta é uma boa oportunidade também para que se conheça alguns hábitos das crianças e para que o professor estabeleça um primeiro contato com as famílias.

Quanto mais novo o bebê, maior a ligação entre mãe e filho. Assim, não é apenas a criança que passa pela adaptação, mas também a mãe. Dependendo da família e da criança, outros membros como o pai, irmãos, avós poderão estar envolvidos no processo de adaptação à instituição. A maneira como a família vê a entrada da criança na instituição de educação infantil tem uma influência marcante nas reações e emoções da criança durante o processo inicial.

Acolher os pais com suas dúvidas, angústias e ansiedades, oferecendo apoio e tranqüilidade, contribui para que a criança também se sinta menos insegura nos primeiros dias na instituição. Reconhecer que os pais são as pessoas que mais conhecem as crianças e que entendem muito sobre como cuidá-las pode facilitar o relacionamento. Antes de tudo, é preciso estabelecer uma relação de confiança com as famílias, deixando claro que o objetivo é a parceria de cuidados e educação visando ao bem-estar da criança. Quando há um certo número de crianças para ingressar na instituição, pode-se fazer uma reunião com todos os pais novos para que se conheçam e discutam conjuntamente suas dúvidas e preocupações.

Os primeiros dias:

No primeiro dia da criança na instituição, a atenção do professor deve estar voltada para ela de maneira especial. Este dia deve ser muito bem planejado para que a criança possa ser bem acolhida. É recomendável receber poucas crianças por vez para que se possa atendê-las de forma individualizada. Com os bebês muito pequenos, o principal cuidado será preparar o seu lugar no ambiente, o seu berço, identificá-lo com o nome, providenciar os alimentos que irá receber, e principalmente tranqüilizar os pais. A permanência na instituição de alguns objetos de transição, como a chupeta, a fralda que ele usa para cheirar, um mordedor, ou mesmo o bico da mamadeira a que ele está acostumado, ajudará neste processo. Pode-se mesmo solicitar que a mãe ou responsável pela criança venha, alguns dias antes, ajudar a preparar o berço de seu bebê.

Quando o atendimento é de período integral, é recomendável que se estabeleça um processo gradual de inserção, ampliando o tempo de permanência de maneira que a criança vá se familiarizando aos poucos com o professor, com o espaço, com a rotina e com as outras crianças com as quais irá conviver. É importante que se solicite, nos primeiros dias, e até quando se fizer necessário, a presença da mãe ou do pai ou de alguém conhecido da criança para que ela possa enfrentar o ambiente estranho junto de alguém com quem se sinta segura. Quando tiver estabelecido um vínculo afetivo com o professor e com as outras crianças, é que ela poderá enfrentar bem a separação, sendo capaz de se despedir da pessoa querida, com segurança e desprendimento.

Este período exige muita habilidade, por isso, o professor necessita de apoio e acompanhamento, especialmente do diretor e membros da equipe técnica uma vez que ele também está sofrendo um processo de adaptação. Os professores precisam ter claro qual é o papel da mãe (ou de quem estiver acompanhando a criança) em seus primeiros dias na instituição.

Os pais podem encontrar dificuldades de tempo para viver este processo por não poderem se ausentar muitos dias no trabalho. Neste caso, seria importante que pudessem estar presentes, ao menos no primeiro dia, e que depois pudessem ser substituídos por alguém da confiança da criança.

O choro da criança, durante o processo de inserção, parece ser o fator que mais provoca ansiedade tanto nos pais quanto nos professores. Mas parece haver, também, uma crença de que o choro é inevitável e que a criança acabará se acostumando, vencida pelo esgotamento físico ou emocional, parando de chorar. Alguns acreditam que, se derem muita atenção e as pegarem no colo, as crianças se tornarão manhosas, deixando-as chorar. Essa experiência deve ser evitada. Deve ser dada uma atenção especial às crianças, nesses momentos de choro, pegando no colo ou sugerindo-lhes atividades interessantes.

O professor pode planejar a melhor forma de organizar o ambiente nestes primeiros dias, levando em consideração os gostos e preferências das crianças, repensando a rotina em função de sua chegada e oferecendo-lhes atividades atrativas. Ambientes organizados com material de pintura, desenho e modelagem, brinquedos de casinha, baldes, pás, areia e água etc., são boas estratégias.

As orientações acima são válidas também para os primeiros dias do ano ou do semestre, quando todas as crianças e funcionários estão em período de adaptação. É necessário um período de planejamento da equipe para organizar a entrada e a rotina das crianças.

33 Remanejamento entre os grupos de criança:

O remanejamento das crianças para outras turmas parece inevitável, principalmente nas creches, em função da grande demanda por vagas. Havendo realmente necessidade de enfrentar esta situação, todo cuidado é pouco.

As crianças pequenas, em especial as de zero a dois anos, constroem, por meio do vínculo afetivo com o adulto de referência, a base sobre a qual vão se sentir seguras para explorar o ambiente e para se relacionar com novas pessoas. A integração à nova turma precisa ser gradativa, envolvendo o adulto com a qual estão acostumadas.

34 Substituição de professores:

Considerando-se a importância dos vínculos estabelecidos com os adultos nessa faixa etária, a substituição dos professores deve ser pensada e planejada com atenção e antecedência, preparando as crianças para essa situação. Infelizmente, em muitas instituições, a rotatividade de adultos é uma realidade. Quando isso ocorre, é bom que esta transição seja feita paulatinamente com o professor antigo cedendo gradativamente o lugar para o novo.

Passagem para a escola:

Com a saída das crianças, as famílias enfrentam novamente grandes mudanças. A passagem da educação infantil para o ensino fundamental representa um marco significativo para a criança podendo criar ansiedades e inseguranças.

O professor de educação infantil deve considerar esse fato desde o início do ano, estando disponível e atento para as questões e atitudes que as crianças possam manifestar. Tais preocupações podem ser aproveitadas para a realização de projetos que envolvam visitas a escolas de ensino fundamental; entrevistas com professores e alunos; programar um dia de permanência em uma classe de primeira série.

É interessante fazer um ritual de despedida, marcando para as crianças este momento de passagem com um evento significativo. Essas ações ajudam a desenvolver uma disposição positiva frente às futuras mudanças demonstrando que, apesar das perdas, há também crescimento.

Acolhimento de famílias com necessidades especiais:

Algumas famílias enfrentam problemas sérios ligados ao alcoolismo, violência familiar ou problemas de saúde e desnutrição que comprometem sua atuação junto às crianças. Apenas quando a sobrevivência física e mental está seriamente comprometida pela conduta familiar, ou quando a criança sofre agressão sexual, é possível pensar em uma ação mais enérgica para a interrupção imediata do comportamento agressor, admitindo-se, em casos extremos, o encaminhamento de crianças para instituições especializadas longe do convívio familiar

No geral, as famílias que porventura tiverem dificuldades em cumprir qualquer uma de suas funções para com as crianças deverão receber toda ajuda possível das instituições de educação infantil, da comunidade, do poder público, das instituições de apoio para que melhorem o desempenho junto às crianças.

35 Estrutura do Referencial Curricular Nacional para a Educação Infantil: