Guia para Instaladores de Coletores Solares

Instalação de Painel Solar

1 Primeiras Indicações e Recomendações:

O instalador(a) de coletores solares deverá frequentar um curso de formação que lhe confira um certificado de aptidão profissional (CAP). Para além de adquirir vantagem concorrencial, com a frequência do curso o instalador(a), poderá adquirir conhecimentos que lhe permitam evitar situações de avaria que apenas representarão prejuízos e descrédito no mercado.

As instalações de coletores solares térmicos podem classificar-se em três categorias consoante a área de captação (Acol):

1. Instalações de pequena dimensão - Acol ≤ 10 m² 

  • É o caso dos sistemas do tipo KIT, que são habitualmente fornecidos com um esquema de montagem e com todos os componentes necessários para a sua instalação. Quando houver dúvida, o instalador(a) não deverá proceder à montagem sem primeiro contatar o fornecedor.
  • Caso opte por fazer uma instalação recorrendo a componentes de diferentes fornecedores, o instalador(a) deverá procurar apoio junto do fornecedor dos coletores solares, no sentido de garantir uma montagem correta. É indispensável saber quais os limites das temperaturas e pressões de trabalho no sistema, de forma a assegurar, junto dos respectivos fornecedores, que cada componente e / ou acessório é o indicado para utilizar na instalação. É habitual este tipo de apoio, estando a maioria dos fornecedores preparados para o prestar [fichas 16 a 27].

2. Instalações de média dimensão - 10 m² < Acol < 100 m² 

  • É indispensável um projeto, devendo o instalador(a) estar habilitado a interpretá-lo por forma a executá-lo corretamente.
  • Aconselha-se a instalação de um conjunto de acessórios que permitam, em qualquer altura, a monitorização do sistema [ficha 33].

3. Instalações de grande dimensão - Acol > 100 m²

  • É indispensável um projeto, devendo o instalador(a) estar habilitado a interpretá-lo por forma a executá-lo corretamente.
  • Aconselha-se a instalação de acessórios e equipamentos que permitam a monitorização permanente do sistema [ficha 33].
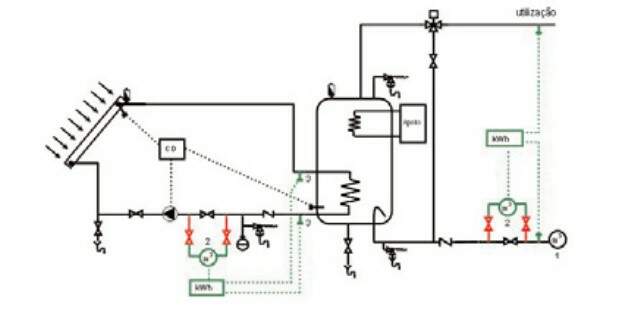
  • Unifilar Genérico de uma Instalação de Coletores Solares

 

Características do Coletor

É possível prever o comportamento térmico de um coletor solar a partir das características obtidas em ensaios (Rendimento Óptico - F´η0 e Fator de Perdas - F´UL). Estes valores têm de ser fornecidos pelo fabricante.

A tabela apresenta 4 exemplos do comportamento térmico dos coletores mais comuns, e pode ajudar a prever o comportamento térmico de um outro coletor. Basta situá-lo na tabela, de acordo com as suas características próprias (F´η0 , F´UL, Acol).

 

Ligação entre Coletores (1/2)

Os esquemas de ligação entre coletores apresentam as seguintes vantagens e inconvenientes:

 

Ligação entre Coletores (2/2)

O esquema de ligação entre coletores deve assegurar o equilíbrio hidráulico do circuito, para otimizar o rendimento global:

 

Ligação entre Baterias de Coletores e Rede de Tubagem

  • Em instalações de maior dimensão pode optar-se, quando possível, por ligações em paralelo de canais e / ou em série entre coletores pertencentes a um mesmo grupo (bateria), sem prejudicar o bom funcionamento do sistema. O equilíbrio hidráulico é conseguido, como mostra o exemplo, através das ligações (alimentação invertida) entre baterias.
  • No caso de existirem baterias diferentes (diferente número de coletores), o caudal em cada uma delas tem que ser ajustado para o valor recomendado (por m2 ) [ficha 3], por forma a que a temperatura de saída seja igual em todas.

 

Montagem de Baterias de Coletores

  • No enchimento de um circuito hidráulico, entra sempre ar que se encontra dissolvido na água. A existência de bolsas de ar ao longo da rede de tubagem e coletores pode impedir a circulação do fluido e, consequentemente o funcionamento do sistema.
  • É recomendável montar as fileiras de coletores com uma ligeira inclinação (levantar aproximadamente 2 mm por cada metro de comprimento), como mostra o exemplo da figura, para facilitar a saída dessas bolsas de ar, aquando do enchimento do circuito.
  • Sempre que haja uma descida na rede de tubagem [1], e à saída de uma bateria de coletores (antes da ligação à rede de tubagem principal) [2], é indispensável a colocação de purgadores de ar [ficha 8].

Acessórios dos Coletores Solares:

Ao escolher e montar os acessórios nos coletores ter em atenção:

  • a sonda de temperatura tem de ficar mesmo dentro da saída do coletor, e bem justa à bainha do acessório, como mostra a figura;
  • o tipo de purgador utilizado depende da temperatura de funcionamento do sistema. Nos sistemas em que a temperatura não ultrapassa os 150ºC, para facilitar a purga, podem utilizar-se purgadores de ar automáticos, precedidos de uma válvula de corte, que deve ser fechada quando não houver mais ar no circuito. Por outro lado, nos sistemas que atingem temperaturas superiores a 150ºC, apenas podem ser utilizados purgadores manuais (sem manípulo), adequados para a temperatura máxima prevista.

 

Inclinação e Orientação dos Coletores (1/2):

 

  • A inclinação ideal [ficha 10] com que devem ser montados os coletores solares, depende da localização geográfica (latitude) e do período do ano de maior consumo de água quente (utilização mais concentrada).
  • Por exemplo, se a instalação tem como objetivo produzir água quente sanitária (AQS) para uma residência de utilização permanente, a inclinação ideal [ficha 10] deve permitir captar a maior quantidade de energia durante todo o ano.
  • Um exemplo diferente é o caso de um hotel de temporada que pode estar completo no semestre de Verão (Abril a Setembro) e menos ocupado no semestre de Inverno (Outubro a Março) ou vice-versa. Neste caso, a inclinação ideal [ficha 10] deverá permitir captar a maior quantidade de energia na temporada de maior utilização.
  • As figuras mostram a variação da altura do sol nos 3 períodos referidos e a respectiva inclinação recomendada em Faro.

 

Inclinação e Orientação dos Coletores (2/2):

 

  • A tabela apresenta a regra para obter a inclinação ideal, e dá exemplos para diferentes períodos de maior consumo de água quente, em três localizações geográficas com diferentes latitudes.
  • Atenção aos sistemas em termossifão: alguns podem não funcionar com inclinações inferiores a 15º.
  • Há sistemas em monobloco (coletor com depósito acoplado) com limitação da inclinação máxima. Informe-se com o fornecedor.
  • A orientação ideal para os coletores solares é o Sul geográfico (5º a Oeste do Sul magnético).
  • Por vezes, por razões estéticas e / ou de segurança, é preferível assumir desvios à inclinação e / ou orientação ideais. Por exemplo, um coletor instalado sobre o telhado, com a mesma inclinação, pode produzir menor impacto visual estético.
  • Desvios até 20º para Este ou Oeste na orientação e / ou até ± 15º na inclinação não prejudicam mais do que 5% na captação. Em caso de desvios superiores contate o fornecedor.
  • Devido às neblinas matinais (muito prováveis no litoral), se houver necessidade de fazer um desvio na orientação, é preferível fazê-lo na direção oeste para retardar um pouco a captação.

Sombreamento e Distância entre Fileiras de Coletores:

 

  • De uma forma geral os coletores solares devem ser montados num local livre de sombras. O instalador(a) deverá ter em consideração não só os obstáculos existentes como também os que estão previstos para o futuro, tais como, por exemplo: edifícios próximos, chaminés, caixas de ascensores e árvores.
  • No caso de várias fileiras de coletores, deverá garantir-se que estas não projetam sombra umas sobre as outras. Para isso, o instalador(a) deverá respeitar uma distância entre fileiras. A tabela indica qual a distância mínima entre fileiras de coletores (L = 2 m), a instalar numa cobertura em terraço, para as inclinações dos exemplos apresentados na ficha 10. Se respeitar esta distância (coletores com 2 m de comprimento) não terá problemas.

 

Estrutura de Suporte:

Ao montar a estrutura de suporte o instalador(a) deverá ter em consideração os seguintes aspectos:

  • não debilitar de forma alguma a estrutura do telhado. Verificar bem o estado de conservação das coberturas (em especial as mais antigas), que podem não estar aptas para suportar o peso de um sistema solar;
  • no caso de sistemas monobloco, não esquecer a carga adicional da massa de água correspondente ao volume do depósito;
  • garantir a perfeita impermeabilização dos furos feitos em lajes e em telhas. O instalador(a) não deverá esquecer que eventuais problemas que surjam, após a montagem do sistema, ser-lhe-ão atribuídos;
  • a estrutura de suporte não pode impedir o escoamento correto da água da chuva. Especial atenção para o caso de coberturas com telhas planas;
  • devem utilizar-se parafusos, porcas e anilhas em aço inoxidável;
  • proteger a estrutura metálica da corrosão;
  • garantir a resistência da estrutura à ação do vento e à ação sísmica;
  • fixar a estrutura de suporte a sapatas de betão, nos casos em que a superfície de instalação é terra.

Vaso de Expansão:

Um fluido dilata (aumenta o volume) quando é aquecido. Num circuito solar (fechado), é o vaso de expansão que permite compensar essa dilatação, impedindo que a válvula de segurança descarregue. Em condições normais de funcionamento, a válvula de segurança do circuito primário não deve atual. Se isso acontece é sinal de que existe alguma anomalia. O vaso de expansão já vem de fábrica com uma pré-carga. No entanto, a pressão de carga deverá ser retificada, de modo a que seja igual a dois terços da pressão do circuito primário (a frio e com a bomba de circulação parada - pressões absolutas). No quadro é apresentado um exemplo. O vaso de expansão deverá ser montado de acordo com uma das duas alternativas apresentadas.

2 Bomba de Circulação, Comando Diferencial, Permutador de Calor, Válvulas:

Bomba de Circulação

 

Instala-se em linha com a tubagem:

  • na horizontal ou na vertical mas sempre com o eixo do motor na horizontal.  Sempre com a caixa de ligações eléctricas acessível (para cima ou para o lado).

Respeitar o sentido de fluxo indicado na própria bomba

Instala-se na parte mais baixa do circuito hidráulico:

  • no tubo de ida para os coletores (circuito primário);
  • no tubo de ida para o permutador (circuito secundário);
  • sempre entre válvulas de seccionamento sem manípulo.

Atenção à temperatura limite de funcionamento. Verificar qual a temperatura máxima de funcionamento do sistema.

Comando Diferencial:

O comando diferencial analisa a diferença de temperaturas entre o ponto mais quente e o ponto mais frio do sistema solar térmico fazendo acionar ou parar a bomba de circulação.

Existem comandos com mais funções, para utilização em sistemas com múltipla aplicação, como é o caso de AQS juntamente com o aquecimento de uma piscina ou de um piso radiante. Para esses casos, consulte o fornecedor do equipamento, por forma a garantir o correto funcionamento do sistema.

A figura seguinte mostra o esquema de ligações mais simples, assim como a regulação de temperatura recomendada.

Permutador de Calor (1/2):

  • Recomenda-se uma potência de permuta de 750 W/m2 de área de captação.
  • A eficácia do permutador deve ser tanto maior quanto possível para que o fluido térmico regresse aos coletores com uma temperatura baixa, não prejudicando o rendimento da instalação.
  • O permutador de calor pode ser interno (quando está dentro do depósito) ou externo (quando está fora do depósito).
  • Os permutadores internos podem ser, por exemplo, de camisa ou de serpentina, como mostram as figuras.

Permutador de Calor (2/2):

  • Os permutadores externos são, por exemplo, permutadores de placas e podem apresentar algumas vantagens.
  • Têm elevada eficácia (0,75), devido ao funcionamento em contracorrente como mostra a figura.
  • A sua manutenção é mais fácil pois são desmontáveis e de limpeza relativamente simples.
  • São moduláveis, podendo, caso seja necessário, acrescentar-se placas por forma a aumentar a potência.
  • Em instalações com volumes de acumulação maiores que 3 000 litros, recomenda-se a utilização deste tipo de permutador.
  • Necessitam de um bom isolamento térmico (muitas vezes esquecido). Na utilização para o aquecimento de piscinas, deverá escolher-se um permutador de material resistente à corrosão causada pelo tratamento da água.

Válvula de Segurança:

  • São obrigatórias em todos os circuitos submetidos a pressão e a variações de temperatura, e servem para limitar a pressão nesses mesmos circuitos.
  • A pressão de regulação, ou seja, a pressão à qual a válvula atua deixando escapar fluido, deve ser inferior à pressão que possa suportar o elemento mais delicado do circuito. A tabela apresenta a temperatura de ebulição da água em função da pressão.
  • No circuito primário colocam-se junto ao vaso de expansão [ficha 13].
  • Colocam-se também junto da entrada de água fria dos depósitos de acumulação [ficha 23]. Nos casos em que há mais do que um depósito, o instalador(a) deverá colocar uma válvula de segurança em cada um.
  • Verificar que a válvula está indicada para a temperatura limite de funcionamento.
  • Não pode haver nenhuma válvula entre a válvula de segurança e o circuito ou o depósito a proteger.
  • Devem ser manuseadas periodicamente, em operações de manutenção, para não bloquearem.

Válvula de Retenção:

  • As válvulas de retenção permitem a passagem do fluido num sentido, impedindo-a em sentido contrário.
  • O instalador(a) deverá verificar que as válvulas utilizadas são indicadas para a temperatura limite de funcionamento do circuito.
  • Utilizam-se no circuito primário e na entrada de água fria dos depósitos [ficha 23]. Nos sistemas em termossifão apenas são recomendadas válvulas com perda de carga associada muito baixa. O instalador(a) deverá informar-se com o fornecedor do equipamento, uma vez que esse acessório faz parte do kit de montagem.
  • No circuito primário, deverá ser colocada no retorno do fluido, antes do vaso de expansão [ficha 13].
  • A figura apresenta exemplos de válvulas de retenção.

Válvula de Passagem:

  • As válvulas de passagem permitem interromper total ou parcialmente a passagem do fluido pelas tubagens.
    • As de fecho total servem, por exemplo, para isolar uma parte do sistema para manutenção.
    • As de fecho parcial podem servir para produzir uma perda de carga adicional por forma a equilibrar a instalação.
  • Para evitar o seu fecho acidental, em certos locais do circuito, estas válvulas não devem ter manípulo (existe a possibilidade de regulação com chave própria).
  • O instalador(a) deve verificar se as válvulas de passagem a utilizar são as indicadas para a temperatura limite de funcionamento do sistema.
  • As figuras mostram exemplos de válvulas de passagem.

Válvula de Três Vias:

  • As válvulas de três vias:
    • permitem a circulação do fluido por vias alternativas, sendo úteis, por exemplo, nos casos em que os sistemas têm múltiplas aplicações (AQS e piscina ou aquecimento ambiente) [ficha 15], ou quando se pretende fazer um bypass a um equipamento de energia de apoio [ficha 25];
    • podem ser automáticas, sendo o seu funcionamento acionado pelo comando diferencial [ficha 15];
    • o instalador(a) deverá verificar a temperatura máxima de funcionamento;
    • as figuras mostram o exemplo de uma válvula de três vias.

Válvula Misturadora Termostática:

  • A colocação de uma válvula misturadora termostática, à saída do depósito de acumulação (do qual sai a água quente para o consumo) [ficha 23], permite a mistura de água fria da rede com a água quente do depósito para uma dada temperatura regulada, pretendida para o consumo.
  • A sua utilização:
    • possibilita a extração de maiores volumes de água;
    • promove a utilização racional de energia;
    • pode evitar queimaduras.
  • Deverá verificar-se a temperatura limite de funcionamento e a gama de regulação.
  • A figura mostra um exemplo de válvula misturadora termostática.

 

3 Depósito de Acumulação, Ligação com o Equipamento de Energia de Apoio, Enchimento do Circuito Primário:

Depósito de Acumulação (1/2)

 

  • Ao escolher o depósito deverá ter-se em consideração:
    • o material de que é feito (potabilidade da água e tempo de vida);
    • optar por depósitos verticais, sempre que possível;
    • colocar, de preferência, os depósitos no interior dos espaços;
    • optar pela menor relação possível superfície / volume;
  • e exigir:
    • sistema de entrada da água (deflectores);
    • colocação do permutador do circuito solar (baixo).
  • Ao instalar o depósito deverá ter-se em consideração:
    • colocar isolamento a toda a volta e na base;
    • isolar a zona dos pés de apoio;
    • proteger o depósito mecanicamente.

Poderá utilizar manta aramada de lã de rocha com densidade entre 70 e 125 kg/m³ e espessura a partir de 60 mm, ou equivalente (adequado à temperatura máxima).

Depósito de Acumulação (2/2)

 

Ao montar os acessórios e elementos de segurança não esquecer:

  • montar válvula de segurança (pressão) na entrada de água fria;
  • montar válvula de segurança (pressão e temperatura) na parte superior;
  • verificar se existe purgador de ar;
  • montar válvula misturadora na saída para o consumo (respeitar sempre as ligações indicadas pelo fabricante);
  • na ligação entre a rede de tubagem e o depósito, utilizar materiais compatíveis para eliminar riscos de corrosão galvânica;
  • garantir que a sonda de temperatura que comanda o funcionamento do equipamento de apoio [1] energético fica bem presa;
  • no caso de apoio eléctrico (que também deverá ser colocado na zona que fica a cerca de 1/3 da zona do depósito), é necessária uma proteção de 30mA e deve usar-se um relógio programador.

 

Ligação com o Equipamento de Energia de Apoio (1/3):

No caso de um só depósito com dois permutadores deverá respeitar-se o esquema indicado na figura por forma a promover a estratificação.

 

Ligação com o Equipamento de Energia de Apoio (2/3):

 

No caso de ligação em série do depósito de acumulação com o equipamento de aquecimento instantâneo, deverá seguir-se o esquema indicado e ter em consideração:

  • só se deve optar por este tipo de ligação se o equipamento de aquecimento instantâneo estiver preparado para receber água quente;
  • deve deixar um bypass para que no Verão o depósito solar possa fornecer diretamente o consumo (caso seja possível);
  • pode ser colocado um termostato [1], à saída do depósito, para comandar uma válvula de 3 vias motorizada. Se a temperatura for superior a 40ºC a válvula comuta para o circuito que vai diretamente para o consumo, caso seja menor ou igual a 40ºC, comuta para o circuito da caldeira.

 

Ligação com o Equipamento de Energia de Apoio (3/3):

No caso de ligação em série do depósito de acumulação a um depósito com apoio convencional, deverá seguir-se o esquema indicado na figura.

  •  Neste tipo de ligação deve assegurar-se que o apoio convencional só funciona a partir de um valor mínimo de temperatura, registado no depósito mais pequeno, o que se consegue através de uma sonda de temperatura [1] colocada nesse depósito e ligada ao equipamento de energia de apoio.

 

Enchimento do Circuito Primário (1/2):

 

Após efetuar todas as ligações entre os diversos componentes* do circuito primário, deverá proceder-se à sua limpeza. Para essa operação, recomenda-se a seguinte sequência:

  • cobrir os coletores solares, de preferência com uma lona refletora (devem ser cobertos logo que são expostos ao sol);
  • verificar o correto posicionamento e a correta localização de todos os componentes;
  • verificar se não ficaram acessórios por apertar;
  • verificar se não há válvulas fechadas inadvertidamente, que impeçam a circulação;
  • abrir os purgadores de ar incluindo o da bomba de circulação;
  • encher lentamente o circuito, da parte inferior para a parte mais alta;
  • fechar todos os purgadores quando começar a sair fluido;
  • deixar circular o fluido por uns minutos para arrastar a sujidade e proceder ao esvaziamento.

Enchimento do Circuito Primário (2/2):

 

Após a limpeza do circuito primário, procede-se ao seu enchimento final e purga, sugerindo-se que esta operação seja efetuada num período de fraca radiação solar e na seguinte sequência:

  • abrir o elemento de purga da bomba de circulação [ficha 14] antes de a colocar em funcionamento;
  • abrir os restantes elementos de purga;
  • comprovar que todas as válvulas de fecho [fichas 19, 20 e 21] estão na sua posição correta (abertas ou fechadas);
  • proceder ao enchimento do circuito primário (com os coletores tapados) até que saia fluido pelos purgadores de ar (abertos);
  • fechar todos os elementos de purga e pressurizar o circuito a uma pressão igual a 1,5 vezes a pressão nominal;
  • deixar o circuito vedado e controlar a sua pressão passado algum tempo para testar a inexistência de fugas;
  • não havendo fugas, baixar para a pressão nominal; > proceder ao isolamento da tubagem somente após confirmar que o circuito é estanque.

4 Verificação do Funcionamento Global do Sistema, Acabamentos Finais, Preparação e Programação de Obra, Monitorização:

Verificação do Funcionamento Global do Sistema:

 

No caso de um sistema em termossifão:

  • com o sistema a funcionar, verificar, com o auxílio da tabela, se o caudal corresponde ao recomendado;
  • se o caudal for menor, verificar se não há obstruções no circuito (ar, linho em excesso, etc.) e ler novamente as temperaturas;
  • num dia com sol, a temperatura da água do depósito deve atingir 50 a 60 ºC ao fim do dia.

No caso de um sistema de média / grande dimensão:

  • verificar o equilíbrio hidráulico / térmico [ficha 6], medindo o caudal para cada bateria de coletores e a temperatura à saída de cada uma delas. A temperatura à saída de cada bateria deve ser aproximadamente a mesma. Caso isso não se verifique, os caudais têm que ser ajustados [ficha 6];
  • com o auxílio da tabela, verificar se o T corresponde ao recomendado. Caso não corresponda, tentar ajustar o caudal da bomba de circulação (seletor de velocidade) e verificar se não existem obstruções no circuito;
  • uma verificação mais completa pode ser efetuada com a monitorização do sistema [ficha 33].

Acabamentos Finais:

 

Após o enchimento e purga e depois de verificar que o circuito é estanque:

  • limpar e secar a tubagem de resíduos resultantes da soldadura e outros;
  • proceder ao isolamento da tubagem não esquecendo de utilizar colas adequadas ao material:
    • ligações entre coletores,  
    • permutadores externos,
    • base do depósito;
  • aplicar sempre as medidas corretas do isolamento (diâmetro) por forma a ficar justo ao troço a isolar;
  • utilizar proteção mecânica nos troços exteriores, nos troços de transposição de paredes e lajes de cobertura, bem como no depósito de acumulação; Esta proteção impede a deterioração do isolamento térmico e pode ser em alumínio ou em tinta de membrana;
  • garantir que a instalação fica parada pelo menos um dia para assegurar a colagem e endurecimento do adesivo;
  • retirar a lona dos coletores e verificar o funcionamento do sistema [ficha 30]

 

Preparação e Programação de Obra:

 

Antes de iniciar uma obra o instalador(a) deverá:

  • analisar o projeto e esclarecer, com o projetista, todas as dúvidas;
  • averiguar quais as condições de funcionamento (temperatura, pressão) de cada um dos componentes;
  • visitar o local da obra, tendo em vista o levantamento da situação no terreno, verificando constrangimentos e avaliando os meios de segurança exigidos para a fase de montagem;
  • quando a instalação do sistema solar coincidir com a construção ou renovação do edifício, combinar com os responsáveis da obra a coordenação na montagem de infraestruturas (rede de tubagem, condutas para sondas, tomadas de eletricidade, fixações da estrutura de suporte);
  • retificar o mapa de medições, de acordo com a visita efetuada, e comunicar ao diretor técnico do projeto (nas grandes instalações) ou ao projetista, eventuais obstáculos encontrados;
  • aprovisionar os materiais e equipamentos necessários;
  • reunir o equipamento auxiliar de montagem necessário, incluindo os meios que garantam as condições de segurança;
  • preparar a sequência de montagem e a distribuição de tarefas.

 

Monitorização:

 

  • Em instalações pequenas, até 10 m2, poderá instalar-se um contador de água [1], um termómetro no terço superior do depósito e um manómetro no circuito primário [ficha 2].  
  • Em instalações entre 10 e 100 m2 deverão ser previstos os acessórios necessários para instalação temporária de sondas de medição de temperatura [3] e contadores de água [2], em locais estratégicos, como se indica no esquema.
  • Em instalações com mais de 100 m2 é aconselhável que a monitorização seja permanente, usando um esquema semelhante.

5 Soldadura e Brasagem de Tubos de Cobre e Acessórios:

Soldadura e Brasagem de Tubos de Cobre e Acessórios (1/5):

 

A maioria dos instaladores de coletores solares de aquecimento de água utilizam tubos de cobre, em vara nu, de diferentes diâmetros, na concepção da rede de transporte da energia convertida no campo dos coletores. Esta rede deve ser executada observando um conjunto de requisitos mínimos, indispensáveis para uma soldadura com qualidade.

A soldadura é um processo de junção (união) de metais ou ligas, que se desenvolve a temperatura inferior a 450ºC, designada por soldadura capilar branda (SCB), sendo a brasagem, soldadura capilar forte (SCF), um processo que se desenvolve a temperaturas superiores a 450ºC mas inferior à temperatura de fusão do metal de base que, no caso de cobre, é de 1 08ºC. Na prática, para tubagem de cobre, a maioria das SCB é feita a temperaturas que variam de 177 a 316ºC, enquanto que a SCF acontece a temperaturas que flutuam entre 593 a 816ºC. A diferença entre estes dois processos encontra-se nos metais de enchimento utilizados e na temperatura de solda do processo adoptado. Geralmente, a SCB é utilizada para temperaturas de funcionamento inferiores a 121ºC, enquanto que a SCF é utilizada para temperaturas de funcionamento até 177ºC.

As causas mais comuns de falhas nas soldaduras podem ser atribuídas a um conjunto de fatores, incluindo:

  • preparação imprópria antes da soldadura;
  • falta de suportes adequados;
  • incorreta seleção, controlo e distribuição da fonte de calor durante o processo de solda;
  • utilização inadequada de metal de adição aplicado nas uniões;
  • arrefecimento abrupto de uniões acabadas de soldar;
  • aplicação de acessórios com algum conteúdo de solda.

Aparentemente, a soldadura e a brasagem são operações simples de praticar. No entanto, a omissão ou aplicação incorrecta de uma das fases do processo poderá distinguir uma soldadura bem feita duma falha.

 

Soldadura e Brasagem de Tubos de Cobre e Acessórios (2/5):

 

Em qualquer dos processos, soldadura ou brasagem, a sequência básica dos procedimentos é a mesma, estando a diferença nos desoxidantes (substâncias de limpeza - decapantes) utilizados, no metal de adição selecionado e na qualidade e quantidade de calor aplicada.

Procedimentos sequenciais para, de uma forma consistente, executar soldadura e brasagem de qualidade:

1. Medição e corte

2. Rebarba interna e externa

3. Limpeza

4. Aplicação de desoxidantes

5. Colocação de acessórios e suporte

6. Limpeza do excesso de desoxidante

7. Aquecimento

8. Aplicação de metal de enchimento

9. Arrefecimento e limpeza

1. Medição e corte:

É de extrema importância medir corretamente o comprimento de cada segmento de tubo, dado que a falta de rigor na medida afeta a qualidade da união. Se o tubo for curto, não atingirá a base do acessório e, consequentemente, não poderá conseguir-se uma união apropriada. Por outro lado, um tubo com o comprimento superior ao pretendido, introduzirá tensões que afetarão o funcionamento da rede. Para cortar tubos de cobre deve-se utilizar, de preferência, corta tubos com lâminas de aço, em forma de disco, de aresta fina, para produzir cortes em esquadria, garantindo a não deformação do tubo durante o corte.

 

Soldadura e Brasagem de Tubos de Cobre e Acessórios (3/5)

 

2. Rebarba interna e externa:

A extremidade do tubo cortado deve ser rebarbada até a medida do seu diâmetro interior, removendo, com ferramentas adequadas, as pontas (rebarbas) produzidas durante o corte. A falta de remoção destas pontas interiores pode produzir o fenómeno erosão-corrosão devido a turbulências localizadas e incrementos na velocidade do fluido de circulação no interior do tubo. As pontas exteriores, também produzidas na sequência do corte, podem impedir o correto assentamento do tubo nos acessórios.

3. Limpeza:

A limpeza dos óxidos e de outras impurezas da extremidade do tubo e do interior dos acessórios é crucial para permitir uma penetração adequada do metal de adição. Também garante que o metal de adição possa aderir firmemente às peças, produzindo uma soldadura duradoura. Para a limpeza mecânica usam-se escovas calibradas, lixa esmeril muito fina, ou ainda tampões abrasivos adequados. Evitar a modificação excessiva da folga entre o acessório e o tubo.

ATENÇÃO: após a limpeza, deve-se evitar todo o tipo de contato direto com as peças preparadas, para evitar a introdução de impurezas (gorduras das mãos, luvas, panos, etc.).

 

Soldadura e Brasagem de Tubos de Cobre e Acessórios (4/5):

 

4. Aplicação de desoxidantes:

Utilizar desoxidantes com características para dissolver e remover quaisquer vestígios de óxidos remanescentes e proteger as superfícies preparadas de re-oxidação durante o processo de aquecimento. O desoxidante deve ser aplicado, utilizando um pincel, duma forma uniforme, tanto na extremidade do tubo como no acessório.

ATENÇÃO: o desoxidante não deve ser aplicado com o dedo e a sua aplicação em excesso pode provocar resíduos que aumentam a probabilidade de ocorrência de corrosão.

5. Colocação de acessórios e suporte:

Introduzir a extremidade do tubo no acessório e certificar que o tubo esteja bem assente na base deste. Uma ligeira rotação do tubo pode garantir uniformidade na distribuição do desoxidante. Finalmente, apoiar o tubo e o acessório de forma a assegurar um círculo uniforme entre as duas peças. A distância uniforme entre a parede exterior do tubo e o interior do acessório assegura uma boa penetração do metal de enchimento. Por outro lado, o espaço excessivo entre as peças pode eventualmente conduzir a fratura na soldadura quando sujeita a tensão e / ou vibração.

6. Limpeza do excesso de desoxidante:

Remover o excesso de desoxidante, no exterior das peças, utilizando um pano seco e sem gorduras antes de iniciar o processo de aquecimento.

Soldadura e Brasagem de Tubos de Cobre e Acessórios (5/5):

 

7. Aquecimento:

O aquecimento das peças deve ser perpendicular ao tubo e com uma distribuição uniforme à volta da circunferência do tubo e do acessório, evitando o aquecimento direto do topo da união. Deve-se evitar o sobreaquecimento das peças que poderá resultar na queima do desoxidante. De preferência, devem ser utilizados maçaricos de oxigénio-acetileno. Também é aceitável a utilização de maçaricos que combinam ar com o acetileno ou ar com o propano. Também se podem utilizar aparelhos de solda eléctricos.

8. Aplicação de metal de enchimento:

Após o aquecimento, o desoxidante apresenta uma cor transparente. Nesse instante, deve-se aplicar o metal de adição que, devido à temperatura, entra em fusão e penetra no espaço entre as peças. Quando se formar um cordão de soldadura uniforme, do lado do acessório, à volta do tubo, deve-se parar de juntar metal de enchimento. Os metais de enchimento mais adequados para soldar tubos de cobre são: (1) [Cu Ag P] e [Cu P], ligas com conteúdo de fósforo, (2) [Cu Ag Zn Cd] e [Cu Ag Zn], ligas com alto teor de prata. As diferenças residem na temperatura de fusão e na capacidade de penetração (fluidez). Ligas com alto teor de prata, 40 por cento, são recomendadas para sistemas solares.

9. Arrefecimento e limpeza:

As peças soldadas devem arrefecer naturalmente até atingirem a temperatura do ar ambiente. Após o arrefecimento, deve-se proceder com a limpeza do resíduo desoxidante, utilizando um pano húmido, escova metálica ou água morna. Todo o resíduo deve ser removido para evitar riscos de solidificação temporária do mesmo.