Radiação solar e efeito fotovoltaíco

Instalador de Energia Fotovoltaica

1 Radiação solar e efeito fotovoltaíco

O desenvolvimento da sociedade humana está atrelado à transformação do meio ambiente e obtenção de energia. Durante o desenvolvimento da nossa sociedade ficou evidente a carência de energia em todos possíveis locais da convivência humana, e nas últimas décadas temos visto o apelo de várias vozes que nos mostram o iminente do fim dos combustíveis fósseis, o imenso impacto ambiental causado por essas fontes de energia e a insustentabilidade do modo como obtemos a energia que nos move.

Enquanto isso, em muitas frentes, temos o desenvolvimento de novas formas de geração de energia e recentemente tivemos o reconhecimento das fontes renováveis, não mais como fontes de energia alternativa, mas como fontes de energia primárias, cujas principais representantes são:

  • Energia Hidrelétrica;
  • Biomassa
  • Energia Eólica
  • Energia Solar

Todas as formas de energia que conhecemos derivam da energia solar. É a energia do sol que altera o estado ísico da água, fazendo com que essa migre e possa ser represada e aproveitada nas usinas hidrelétricas. O aquecimento das massas de ar provoca os ventos, que são aproveitados nos aerogeradores dos parques eólicos.

É a energia solar, absorvida na fotossíntese, que dá vida às plantas uilizadas como fonte de energia de biomassa. Até mesmo o petróleo, que vem de restos de vegetação e animais pré-históricos, também é derivado do sol, pois este deu a energia necessária ao aparecimento da vida na terra em eras passadas. Podemos, através desse ponto de vista, considerar que todas as formas de energia são renováveis, infelizmente não em escala humana. As formas de energia renovável citadas acima são as que se renovam a cada dia, permiindo um desenvolvimento sustentável da vida e sociedade humana.

A energia solar que chega à Terra e um ano é muito maior que o consumo humano de energia no mesmo período. Infelizmente todo esse potencial não é aproveitado. O aproveitamento ariicial da energia solar pode ser feito de três modos:

  • Arquitetura Bioclimáica
  • Efeito Fototérmico
  • Efeito Fotovoltaico

Arquitetura Bioclimáica

A arquitetura bioclimáica consiste em formas de aproveitamento da luz natural do sol, do calor - ou evitando-o - através de formas de integração arquitetônica às condições locais.

Para aproveitar corretamente as condições naturais, a edificação deve ser planejada cuidadosamente, o que pode significar um alto rendimento no aproveitamento da energia natural do sol, economizando outras formas de energia mais sofisticadas. Temos como exemplo, os sistemas que aproveitam melhor a luz natural durante o dia, economizando eletricidade.

Energia Solar Térmica

O efeito fototérmico consiste na captação da Irradiação Solar e conversão direta em calor. É o que ocorre com os Sistemas de Aquecimento Solar que utilizam os Coletores Solares como dispositivo de captação energética.

Os Sistemas de Aquecimento Solar estão difundidos no Brasil, principalmente devido à sua tecnologia mais simples e aos bons preços. São ótimos complementos aos sistemas fotovoltaicos, pois fornecem de maneira eficaz e barata, a energia necessária ao aquecimento da água para uso sanitário, aquecimento de piscinas e climatização ambiente.

Figura 1 -Sistema de aquecimento solar

Energia Solar Fotovoltaica

O efeito fotovoltaico, observado por Edmond Bequerel em 1839, consiste no aparecimento de uma diferença de potencial nos extremos de um semicondutor, quando esse absorve a luz visível. É o objeto de estudo deste livreto e a forma de captação de energia solar mais promissora.

São incontestáveis as vantagens da energia solar fotovoltaica:

  • A matéria prima é inesgotável
  • Não há emissão de poluentes durante a geração da eletricidade
  • Os sistemas podem ser instalados em todo o globo

Infelizmente a energia solar fotovoltaica tem suas deficiências:

  • A densidade (o luxo de potencial que chega à superfície terrestre) é pequeno (<1kW/m²), se comparado às fontes fósseis.
  •  A energia solar disponível em uma localidade varia sazonalmente, além de ser afetada pelas condições climatológicas.
  •  Os equipamentos de captação e conversão requerem investimentos financeiros iniciais mais elevados que os sistemas convencionais.

O baixo luxo de potencial solar requer grande área captadora, para obter maiores potências. A variabilidade da Irradiação Solar implica no uso de sistemas de armazenamento, que são, em geral, pouco eficientes. Já o alto investimento inicial, leva a considerar a viabilidade econômica de um projeto, tendo em conta sua vida úil e todas as vantagens da uilização dessa forma de energia.

Nas páginas seguintes conheceremos um pouco mais sobre a captação da energia solar e conversão em energia elétrica útil; os dispositivos utilizados, e alguns detalhes que permitiram um bom começo de estudos nessa interessante área.

O estudo sério da energia solar fotovoltaica se desenvolve em vários ramos da ciência como: física, química, matemática, astronomia, etc. É um mundo de conhecimento, no qual penetramos a partir de agora.

Sistemas fotovoltaicos

Um sistema fotovoltaico é uma fonte de potência elétrica, na qual as células fotovoltaicas transformam a Radiação Solar diretamente em energia elétrica.Os sistemas fotovoltaicos podem ser implantados em qualquer localidade que tenha radiação solar suficiente. Sistemas fotovoltaicos não utilizam combustíveis, não possuem partes móveis, e por serem dispositivos de estado sólido, requerem menor manutenção. Durante o seu funcionamento não produzem ruído acústico ou eletromagnético, e tampouco emitem gases tóxicos ou outro ipo de poluição ambiental.

A confiabilidade dos sistemas fotovoltaicos é tão alta, que são utilizados em locais inóspitos como: espaço, desertos, selvas, regiões remotas, etc.

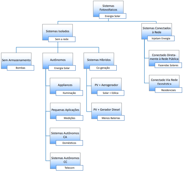
Classificação dos sistemas fotovoltaicos

Os sistemas fotovoltaicos são classificados de acordo à forma como é feita a geração ou entrega da energia elétrica em:

  • Sistemas Isolados
  • Sistemas conectados à rede (On-Grid)

Figura 2 -Tipos de Sistemas Fotovoltaicos

Sistemas Isolados

Um Sistema Fotovoltaico Isolado é aquele que não tem contato com a rede de distribuição de eletricidade das concessionárias. Os sistemas isolados podem ser classiicados em Híbridos ou Autônomos (Puros). Os sistemas autônomos podem ser com, ou sem armazenamento elétrico.

Sistemas Híbridos

Figura 3 - Sistema híbrido eólico fotovoltaico

Um sistema fotovoltaico híbrido trabalha em conjunto com outro sistema de geração elétrica, que pode ser um aerogerador (no caso de um sistema híbrido solar-eólico), um moto-gerador a combustível líquido (ex.: diesel), ou qualquer outro sistema de geração elétrica.

Um sistema híbrido pode ou não possuir sistema de armazenamento de energia. Quando possui, geralmente o sistema de armazenamento tem autonomia menor ou igual a um dia.

Sistemas Autônomos (Puros)

Um sistema fotovoltaico puro é aquele que não possui outra forma de geração de eletricidade. Devido ao fato de o sistema só gerar eletricidade nas horas de sol, os sistemas autônomos são dotados de acumuladores que armazenam a energia para os períodos sem sol, o que acontece todas as noites, e também nos períodos chuvosos ou nublados.

Os acumuladores são dimensionados de acordo à autonomia que o sistema deve ter, e essa varia de acordo às condições climatológicas da localidade onde será implantado o sistema fotovoltaico.

Sistemas Autônomos Sem Armazenamento

São sistemas que funcionam somente durante as horas de sol. Temos como exemplo os sistemas de bombeamento de água. As características das bombas são calculadas levando em consideração a necessidade água e o potencial Solar da localidade. O painel fotovoltaico é dimensionado para fornecer potencial para a bomba. Apesar de, geralmente, não utilizarem sistemas de armazenamento elétrico, o armazenamento energético é feito na forma de água no reservatório.

Figura 4 - Sistema de bombeamento fotovoltaico

Figura 5 - Componentes de Um Sistema Fotovoltaico Autônomo

 

Um sistema fotovoltaico residencial autônomo, geralmente, possui os seguintes componentes:

1 – Painel fotovoltaico;
2 – Controlador de Carga/Descarga das baterias;
3 – Banco de baterias;
4 – Inversor autônomo,para cargas em CA;
5 – Cargas CC ou CA;

A seguir serão explicados os detalhes sobre cada um dos componentes de um sistema fotovoltaico autônomo.

Sistemas Conectados à Rede (On-Grid)

Os sistemas fotovoltaicos conectados à rede fornecem energia para as redes de distribuição. Todo o potencial gerado é rapidamente escoado para a rede, que age como uma carga, absorvendo a energia.

Os sistemas conectados à rede, também chamados de on-grid, geralmente não utilizam sistemas de armazenamento de energia, e por isso são mais eficientes que os sistemas autônomos, além de, geralmente, serem mais baratos.

Os sistemas On-Grid dependem de regulamentação e legislação favorável, pois usam a rede de distribuição das concessionárias para o escoamento da energia gerada.

Figura 6 - Sistema conectado à rede

1 Módulos Fotovoltaicos
2 Inversor Grid-Tie  –Transforma a corrente contínua do painel em corrente alternada de 127 V/220V e 60Hz,compatível com a eletricidade da rede.
3 Interruptor de Segurança.
4 Quadro de Luz - distribui energia para casa.
5  A eletricidade alimentos os utensílios e eletrodomésticos
6  O excedente volta para a rede elétrica através do medidor fazendo-o rodar ao contrario,reduzindo a tarifa de energia elétrica.

Componentes de Um Sistema Fotovoltaico Conectado À Rede (On-Grid)

Um sistema fotovoltaico conectado à rede, geralmente, possui os seguintes componentes:

Figura 7 - Componentes de um sistema fotovoltaico on-grid

1  – Painel  fotovoltaico;
2  – Caixa de Junção do painel fotovoltaico;
3  – Cabeamento;
4  – Inversor Grid-Tie;
5  – Medidor(es) de energia;

A seguir serão detalhados os principais equipamentos de uma instalação fotovoltaica conectada à rede.

2 Radiação solar e efeito fotovoltaico

Radiação Solar e Efeito Fotovoltaico

A Energia irradiada pelo sol em um segundo é muito maior que a energia consumida pela humanidade desde o seu aparecimento na face da Terra, até os dias de hoje. Toda essa energia, claro, não chega até a Terra.

Figura 8 - Comparativo entre a energia solar e outras formas de energia

A energia solar é produzida pelas reações nucleares que acontecem no interior do sol a grandes profundidades. Em uma dessas reações os átomos de hidrogênio se combinam formando átomos de hélio, e liberam energia. Esta energia viaja do interior do sol até a sua superfície (chamada de fotosfera), e daí se irradia em todas as direções.

Essa energia irradiada chega à Terra vinda do espaço através das partículas de energia chamadas de fótons. Os fótons se deslocam a uma velocidade de 300.000 km/s, por isso demoram cerca de 8 minutos para chegar à Terra, que está a aproximadamente 150 milhões de quilômetros do sol.

A radiação solar é radiação eletromagnética que tem distribuição espectral conforme a  figura abaixo:

Figura 9 - Espectro da radiação eletromagnética do sol

Geometria Solar

Sabemos que o sol nasce no leste e se põe no oeste, elevando no céu. Essa elevação é maior ou menor de acordo à época do ano.

A terra se move em uma órbita elíptica em torno do sol e o eixo de rotação da Terra forma um ângulo de 23,5° com a normal ao plano da elipse da órbita da Terra. Esse ângulo é o responsável pela duração do dia e da noite nas distintas estações do ano, e também é o responsável pela variação da elevação do sol no horizonte à mesma hora, ao longo do ano.

A posição angular do sol ao meio dia solar, em relação ao equador é chamada de Declinação Solar (δ). A declinação varia de acordo com o dia do ano, com valores entre: -23,45° ≤ δ ≤ 23,45°, sendo positivo ao Norte e negativo ao Sul:

Figura 10 - Delinação solar e as estações do ano

A observação da latitude da localidade e da declinação determina a trajetória do sol no céu, para um dia determinado.A seguir, detalhamos as relações geométricas entre a superfície terrestres e os raios solares. Estes ângulos variam de acordo ao movimento aparente do sol na abóbada celeste:

Figura 11 - Relações geométrica sol-Terra-painel solar

Ângulo de Incidência (γ):é formado entre os raios solares e a normal à superfície de captação. Quanto menor esse ângulo, mais energia será captada.

Ângulo Azimutal De Superfície (aw ):Entre a projeção da normal à superfície do painel solar e a direção norte-sul. Para o hemisfério sul o azimute é o norte e, portanto, o deslocamento angular será à parir deste ponto cardeal, sendo positivo em sentido horário (leste) e negativo no sentido anti-horário (oeste). O ângulo Azimutal de superfície estará entre: -180° ≤ aw ≤ 180°. Internacionalmente convenciona-se o azimute 0° como sendo o Sul, e o Norte tem ângulo azimutal de 180°.

Ângulo Azimutal do Sol (as ):É o ângulo entre a projeção dos raios solares no plano horizontal e a direção Norte-Sul. Tem as mesmas convenções que o Ângulo Azimutal de Superfície.

Altura Solar (α):ângulo entre os raios solares e sua projeção sobre um plano horizontal.

Inclinação (β):ângulo entre o painel solar e o plano horizontal.

Ângulo Horário do Sol ou Hora Angular (ω):é o deslocamento angular do sol, no sentido Leste-Oeste, à parir do meridiano local, devido ao movimento de rotação da Terra. A Terra dá uma volta completa (360°) em torno de si mesma em 24 horas. Portanto, cada hora corresponde a um deslocamento de 15°.

Ângulo Zenital (θz):é o ângulo formado entre os raios solares e a vertical (Zênite). O ângulo zenital é o inverso da altura solar. O sol só alcança o Zênite nas localidades entre os trópicos (zona tropical). Fora dos trópicos, em nenhuma localidade haverá, ao meio dia solar, ângulo zenital igual a zero.

O conhecimento desses termos é de extrema importância para o estudo de qualquer sistema de aproveitamento de energia solar.

Radiação Solar ao Nível do Solo

A intensidade da radiação solar que chega à Terra é em torno de 1,3 kW/m² acima da atmosfera. A quantidade de Radiação que chega ao chão, no plano horizontal depende da localização geográfica, mas também das condições atmosféricas, assim como do período (estação) do ano. A atmosfera terrestre age como um filtro, que bloqueia uma parte dessa energia. Quanto mais espessa for a camada atmosférica a ser vencida, menor será a Irradiância solar ao nível do solo.

A camada atmosférica será mais ou menos espessa, de acordo à elevação do sol, no momento da medição. Essa espessura é medida através de um coeficiente chamado Massa de Ar (AM). A massa de ar influencia através dos efeitos de absorção e dispersão (Rayleigh e Mie), por isso, quanto mais elevado o sol estiver no céu, menores serão os efeitos da camada atmosférica. É importante salientar que a poluição atmosférica potencializa esses efeitos de absorção e dispersão.

Figura 12 - Relação entre o Ângulo de Incidência e a Massa de Ar

A relação entre o coeficiente AM e a altura solar e ângulo zenital é a seguinte:

Devido a esses fatores, a máxima Irradiância que chega à superfície terrestre é em torno de 1.000 W/ m². A radiação que vem diretamente do sol é chamada de Radiação Direta, e a que vem da abóbada celeste é chamada de difusa. Além dessas duas, temos também a Radiação de Albedo, que a energia solar refletida da Terra, seja por vegetação, construções, etc. A Irradiância de Albedo é muito pequena. A soma dessas Irradiações é chamada de Irradiação Solar Total.

Figura 13 - Gráfico do espectro da radiação solar dentro e fora da atmosfera terrestre

Medindo o Potencial Solar

Para viabilizar os projetos comerciais de sistemas de aproveitamento de energia solar são necessários estudos sobre a radiação solar na superfície terrestre. Esses estudos têm como base a medição da radiação extraterrestre (realizada por satélites meteorológicos), juntamente com a adoção de métodos de cálculos matemáticos e a medição da radiação solar ao nível do solo. Para calcular a radiação ao nível do solo são utilizados dispositivos específicos normatizados pela Organização Mundial de Meteorologia. Os piranômetros, pireliômetros, heliógrafos e actinógrafos são alguns desses aparelhos.

Esses estudos levam alguns anos para retornarem dados concretos, já que tem que considerar vários fatores como, por exemplo, as mudanças climáticas.

Figura 14 - Piranômetro

No Brasil temos dois principais estudos sobre a radiação solar em território brasileiro: o “Atlas Solarimétrico do Brasil” – produzido pelo CRESESB (Centro de Referência em Energia Solar e Eólica Sergio de Salvo Brito); e o “Atlas Brasileiro de Energia Solar” – produzido pela Universidade Federal de Santa Catarina em conjunto/para com o Projeto SWERA.

Os dois estudos são complementares e mostram as variações na radiação captada na superfície do território brasileiro ao longo de um ano.O Atlas Solarimétrico apresenta os valores da radiação no plano horizontal (H) em mega joules por metro quadrado (MJ/m²).

Figura 15 - Radiação Solar Global Anual - Atlas Solarimétrico do Brasil

O Atlas Brasileiro de Energia Solar apresenta os resultados em quilowats hora por metro quadrado. O valor dado em kWh/m² é chamado de Horas de Sol Pico (HSP) ou Horas de Sol Pleno.

Figura 16 -Mapas de Radiação Solar - Atlas Brasileiro de Energia Solar

3 Efeito Fotovoltaico

O termo fotovoltaico significa a transformação da radiação solar diretamente em corrente elétrica, utilizando as células fotovoltaicas, também chamadas de células solares.

As células fotovoltaicas são constituídas de materiais semicondutores como: silício, arseneto de gálio, telureto de cádmio ou disseleneto de cobre e índio (gálio). O silício cristalino é o mais utilizado, mas as tecnologias de película fina ganharam mercado com a produção em larga escala.

Princípios de funcionamento

Os semicondutores possuem a banda de valência totalmente preenchida e a banda de condução totalmente vazia a temperaturas muito baixas. A separação entre as duas bandas de energia, chamada de gap de energia, é em torno de 1 eV.

Figura 18 - Gap de energia nos semicondutores

Nos isolantes o gap é de vários eVs, variando conforme o material.

Figura 19 - Comparativo do gap entre os tipos de matérias

Isso dá aos semicondutores determinadas características especiais, como o aumento da sua condutividade com o aumento da temperatura, devido à excitação dos elétrons da banda de valência para a banda de condução. Outra característica importante, é a possibilidade de fótons, na faixa do visível e com energia suficiente, excitarem os elétrons. Esse efeito que acontece nos semicondutores puros, chamados de intrínsecos (i), por si só não permite o funcionamento do material com célula fotovoltaica, pois a maioria dos elétrons volta a se reconbinar.

Será descrito a seguir o funcionamento e a preparação de uma célula fotovoltaica de silício.

Cada átomo de silício tem quatro elétrons de valência, e para aingir uma coniguração estável se ligam a quatro átomos vizinhos, formando uma rede cristalina. Nesse caso, não há elétrons livres.

Figura 20 - Cristal de Silício Intrínseco (i)

Para aumentar o efeito fotovoltaico o cristal de silício é dopado com substâncias que alteram a sua rede cristalina. Se ao silício for misturado átomos de Arsênio ou de Fósforo que possuem 5 elétrons de valência, um desses elétrons ficará livre, permitindo que com pouca energia térmica esse elétron salte para a banda de condução. Esse ipo de impureza é chamado de doadora de elétrons, ou dopante n.

Figura 21 - Silício dopado com fósforo

Se doparmos o silício com materiais como o Alumínio ou Boro, que possuem 3 elétrons de valência, faltará um elétron para criar uma ligação covalente. Esse buraco se comporta como uma carga positiva, já que com pouca energia térmica um elétron vizinho vem ocupar esse buraco, deixando um buraco onde estava fazendo com que haja uma movimentação do buraco. Esse ipo de impureza é chamado de dopante p.

Figura 22 - Silício dopado com boro

Se combinarmos as duas impurezas no mesmo cristal intrínseco de silício, formamos uma Junção P-N. Na área de contato da junção, os elétrons livres do semicondutor Tipo-N luem para os buracos do semicondutor Tipo-P até que se forme um campo elétrico que impede o luxo permanente de elétrons.

Figura 23 - Difusão de elétrons na junção P-N

Se a Junção P-N for exposta à radiação solar, os fótons com energia superior ao gap liberam mais buracos-elétrons livres que criam uma corrente elétrica na área da junção.

Alguns dos elétrons liberados são recombinados, se não forem capturados. Além disso, nem todo o espectro da radiação é aproveitado.

Figura 24 - Aproveitamento da radiação solar pelas células fotovoltaicas

Fótons com energia superior ou inferior à necessidade geram calor desnecessário, que diminui a eiciência da célula fotovoltaica. Veja na tabela abaixo o balanço energéico de uma célula fotovoltaica de silício cristalino: 

Tabela 1 - Aproveitamento da radiação solar pelas células de silício cristalino