Redes de atenção à saúde- Rede de urgência e emergência-RUE

Noções Básicas do Suporte Básico de Vida e Socorros de Emergência

1 Introdução:

O objetivo educacional deste texto é que você possa analisar o contexto de organização e funcionamento de redes de atendimento às condições de urgência e emergência.

Um dos grandes problemas enfrentados pelo Sistema Único de Saúde (SUS) é o “pronto atendimento” aos usuários do sistema. As suas portas de urgência e emergência ainda apresentam dificuldades evidentes, em maior grau, provocadas pela imensa demanda de condições clínicas de urgência e emergência.

Assim, o Ministério da Saúde, nos últimos anos, vem realizando esforços permanentes e progressivos no sentido de fortalecer a sua Rede de Urgência e Emergência (RUE). A busca da resolutividade nesses cenários assistenciais trata-se de uma das grandes prioridades do sistema.

EMENTA: urgência/emergência e regulação de fluxo assistencial. Fundamentos do acolhimento com classificação de risco na RUE. Condições críticas prevalentes e complicações agudas das condições crônicas. Urgência e emergência na Atenção Básica e seu impacto na RUE - estabilização e racionalidade de fluxo assistencial. Componentes da RUE: UPA, Samu, Portas Hospitalares SOS, Leitos de Retaguarda e Atenção Domiciliar - programa Melhor em Casa.

2 Cenário atual:

A Política Nacional de Humanização (PNH) - HumanizaSUS - vem apresentando, desde a sua instituição, no ano de 2003, algumas ferramentas potentes para esse processo de racionalização do atendimento na Rede de Urgência e Emergência (RUE). Trata-se do “acolhimento com classificação de risco” (sobre o qual falaremos em detalhes mais adiante), que tem a finalidade de articular e integrar todos os equipamentos de saúde com o objetivo de ampliar e qualificar o acesso humanizado e integral aos usuários em situação de urgência e emergência, de forma que o atendimento seja ágil e oportuno.

E dentro desse cenário assistencial, são componentes e interface da RUE, no nosso município, os seguintes:

 

 

Ressalta-se que todos esses serviços devem funcionar em perfeita harmonia, dentro de um fluxo regulado e efetivo de atenção aos usuários. E para tanto, protocolos devem ser instituídos, sempre levando em conta a realidade local das unidades e a denominada “nosologia prevalente”, isto é, o conjunto de agravos que são mais frequentes nos atendimentos. Da mesma forma devem ser garantidas as condições de infraestrutura mínima para o funcionamento adequado desses serviços de atenção às condições de urgências e emergências.

A estruturação dessa rede assistencial de serviços deve ser instituída por regiões de saúde, a partir de alguns marcos regulatórios. Assim, a atual Regionalização de Saúde foi pactuada na Comissão Intergestores Bipartite - CIB/MA, por meio da Resolução nº 44/2011 de 16 de julho de 2011, na qual foram definidas 19 Regiões de Saúde no Maranhão, bem como 19 Comissões Intergestores Regionais (CIR) em conformidade com o Decreto Federal nº 7.508, de 28 de junho de 2011, que regulamenta a Lei nº 8.080/1990, dispondo sobre a organização do Sistema Único de Saúde (SUS), o planejamento da saúde, a assistência à saúde e a articulação interfederativa (BRASIL, 2011a; MARANHÃO, 2011).

Esse decreto define que as Regiões de Saúde serão instituídas pelo Estado, em articulação com os Municípios, respeitadas as diretrizes gerais pactuadas na Comissão Intergestores Tripartite (CIT). Para ser instituída, uma Região de Saúde deve conter, no mínimo, ações e serviços de: atenção primária, urgência e emergência, atenção psicossocial, atenção ambulatorial especializada e hospitalar, e vigilância em saúde.

A Região de Saúde de São Luís, por exemplo, é composta por cinco municípios tendo a população estimada, no ano de 2014, em 1.366.973 habitantes. Conforme figura abaixo, um “mapa de saúde” regional, composto pelos municípios de São Luís, São José de Ribamar, Raposa, Paço do Lumiar e Alcântara, é descrito com seus respectivos serviços:

 

3 Urgência/emergência e a regulação do fluxo assistencial:

O Conselho Federal de Medicina (CFM) estabeleceu, por meio da Resolução nº 1.451, de março de 1995, os conceitos de “urgência” e “emergência”. Isso ocorreu devido ao fato de ainda termos muitos problemas no atendimento a essas condições, como: questões que passam pela organização do serviço, da abordagem das duas condições como se fosse a mesma coisa, ou até mesmo a ausência de uma sala específica para estabilização de casos mais graves, ou o atendimento em salas de urgência a casos que deveriam ser atendidos em nível ambulatorial, que constituem condições inadequadas à boa prática assistencial (CONSELHO FEDERAL DE MEDICINA, 1995).

Assim, por meio da Resolução do CFM, são estabelecidos alguns princípios norteadores para o atendimento de urgência/ emergência. E o primeiro ponto ressaltado nesse documento é a necessidade de garantir a sustentação da vida no local ou em outro nível de atendimento, com condições de dar continuidade à assistência, no que podemos chamar de atendimento referenciado, ou seja, o conceito de atendimento de urgência/ emergência pressupõe o “atendimento em rede”; se não for possível manter a vida ou aliviar o sofrimento em um nível, passa-se imediatamente a outro nível assistencial. Essa é a lógica do fluxo regulado e efetivo.

A distinção conceitual entre diferentes condições clínicas também se torna muito importante.

 

 

Nessa lógica de fluxo regulado dos pacientes, que precisam passar de um nível assistencial para outro, mais complexo, a central de regulação tem um papel fundamental. A Região de São Luís, por exemplo, visando à implantação da sua Rede de Atenção às Urgências e Emergências nas Regiões de Saúde do Estado do Maranhão e em cumprimento às Portarias GM/MS 1.600 de 07.07.2011, GM/MS 1.559 de 1º de agosto de 2008 e GM/MS 1.792 de 22 de agosto de 2012, estabeleceu o seguinte protocolo para funcionamento das centrais de regulação de urgência e emergência nos diferentes níveis assistenciais:

a) Regulação pré-hospitalar de urgências e emergências/Samu 192:

 

b) Regulação inter-hospitalar de urgências e emergências/central de Leitos de Retaguarda de urgência e emergência - CLR.

 

A distinção conceitual entre as condições de urgência e emergência é um marco regulatório importante, pois impõe uma certa racionalidade assistencial das condições de pronto atendimento. Assim teremos as condições de emergência como prioridade absoluta, seguidas das condições de urgência que, por sua vez, serão seguidas pelas condições que necessitam de atendimento, mas não necessariamente imediato, ainda que em um período curto, frequentemente provocado por algum tipo de risco ou sofrimento.

A essa racionalidade assistencial no pronto atendimento, tomando como fundamental a condição clínica do usuário, denominamos classificação de risco.

Contudo, tão importante como a classificação ou estadiamento de risco, é o “acolhimento” a este usuário em sofrimento ou fragilizado. O acolhimento pode ser entendido como uma postura da equipe e do serviço. O acolhimento como ato de acolher expressa, em suas várias definições, uma ação de aproximação, um “estar com” e um “estar perto de”, ou seja, uma atitude de inclusão no nosso “espaço de afeto”.

Isso engloba uma das diretrizes de maior relevância ética, estética e política da PNH do SUS. Ética, pois há a relação com o outro (diferente) que nos procura e nos confia sua angústia, sofrimento e dor; estética na relação e produção da vida digna; política na relação e produção do coletivo solidário. Essas duas ferramentas são objetos de nossa discussão no próximo item.

 

4 Fundamentos do acolhimento com classificação de risco na RUE:

O acolhimento pode e deve acontecer em cada setor por onde o usuário caminha, e é mais uma atitude, uma postura das equipes, e não um “setor”, ainda que a unidade de saúde possa definir profissionais com maior foco no acolhimento, principalmente nas portas de urgência e em unidades de saúde com grande movimento (GRABOIS, 2011).

O acolhimento é um dos principais conceitos-chaves na Política Nacional de Humanização no SUS - HumanizaSUS - PNH, que vem se firmando no SUS como Política que atende a importantes reivindicações, que já inclui - em seus princípios, métodos, diretrizes e dispositivos - todos os que estão envolvidos no processo de construção de saúde. É uma política que destaca o aspecto subjetivo constituinte de qualquer ato de cuidado, voltando-se para a alteração de modelos de atenção de gestão.

Observe algumas características da PNH:

 

 

Contudo, os modos de gerir e os modos de cuidar são indissociáveis, ou seja, modos de organização do trabalho são inseparáveis dos modos de atenção à saúde, os quais desenvolvem relação de codeterminação; influenciando-se mutuamente. Além disso, o modo PNH impõe como princípio a ampliação do grau de comunicação, de contato, de transversalização entre sujeitos, políticas, projetos, instituições, áreas, territórios disciplinares, acionando processos de desestabilização de poder na perspectiva da construção de ações mais interdisciplinares e intersetoriais (CORDEIRO JÚNIOR, 2008).

O produto do nosso trabalho, do trabalho do outro e das coisas (modos de gestão, de arranjos organizacionais etc.), no campo da saúde pública, deriva, assim, da produção de encontros de pessoas mediadas por princípios éticos e políticos do SUS, ou seja, encontros que derivam de produções coletivas e que necessitam sempre de validação coletiva. E é nesse sentido e com esses fundamentos (da PNH) que devemos conceber a perspectiva da postura acolhedora nas Unidades de Urgência e Emergência. Em síntese, o acolhimento deve ser compreendido como ato de acolher o outro na sua dor, sofrimento ou fragilidade, como uma ação de aproximação, um “estar com” e um “estar perto de”, ou seja, uma atitude de inclusão no nosso “espaço de afeto”.

O atendimento acolhedor pressupõe uma efetividade assistencial e não apenas um gesto afetivo, mas, sobretudo, efetivo no seu seguimento. Isso significa que além do conhecimento que precisamos ter para desenvolver uma ação assistencial, uma conduta profissional, baseada em diretrizes clínicas e inserir o usuário em um fluxo de atendimento e procedimentos pré- determinados como rotina das unidades; precisamos também cuidar e tratar, ética e tecnicamente, o outro que nos procura.

O primeiro passo a ser dado na gestão do cuidado é, exatamente, a classificação de risco do usuário, pois a depender do estadiamento da condição clínica ou situação do paciente a conduta poderá ser A, B ou C. Dessa forma a utilização da avaliação/classificação de risco deve ser por observação (a equipe identifica a necessidade pela observação do usuário, sendo aqui necessária capacitação mínima para tanto) ou por explicitação (o usuário aponta o agravo). O fato de haver indivíduos que “passam na frente” pode gerar questionamentos por aqueles que se sentem prejudicados, no entanto isso pode ser minimizado com divulgação ampla aos usuários na sala de espera do processo utilizado (ABBÊS; MASSARO, [2004?]). Objetivos da classificação de risco:

 

 

A qualidade desse atendimento, como é proposta, exige uma reorganização do modelo assistencial em todos os níveis. E isso se inicia na “porta aberta” da Unidade de Saúde, seja essa porta a da Atenção Básica ou a da alta complexidade. Assim, desde a porta de entrada, o modo de atenção e fluxo de seguimento devem ser organizados tendo em vista todos os fundamentos elencados. Independentemente da natureza clínica do atendimento, este deve ser “afetivo” e “efetivo”.

Essas condições visam a um pronto atendimento mais racionalizado possível, estabelecido com bases criteriosas e qualificadas, fundamentalmente estruturado em uma rede hierarquizada e efetiva. Assim sendo, a organização da Rede de Atenção às Urgências tem por finalidade articular e integrar todos os equipamentos de saúde, objetivando ampliar e qualificar o acesso humanizado e integral aos usuários em situação de urgência e emergência nos serviços de saúde, de forma ágil e oportuna conforme determina o § 1º, art. 3º da Portaria 1600/2011 (BRASIL, 2011b).

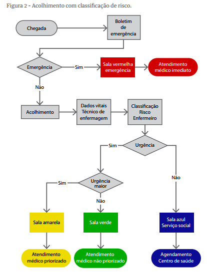
A seguir apresentamos um fluxograma inicial do acolhimento com classificação de risco:

 

5 Condições críticas prevalentes e complicações agudas das condições crônicas:

A seguir vamos apresentar algumas condições clínicas nas quais se exige uma pronta intervenção por se tratar de situações de urgência ou emergência. Estão classificadas por cores correspondentes ao seguinte estadiamento:

 

 

 

 

Para o âmbito de atuação da Odontologia apresentaremos a proposta da UBS Requião/Guaiapó, da cidade de Maringá/PR, que inclui conceitos de emergência (casos em que há risco de vida e devem ser encaminhados para a atenção médica/hospitalar) e urgência (casos em que não há risco iminente de vida, embora necessitem de atenção o mais breve possível), além de condições não urgentes, indicadas para tratamento de rotina (MATSUURA, 2014).

 

 

 

 

Em seguida vamos destacar alguns agravos e seu seguimento, tanto do ponto de vista da classificação de risco, como algumas orientações sobre a conduta para estabilização dos quadros descritos. Esses protocolos e diretrizes devem sempre ser continuamente revisados pelas respectivas unidades de saúde que os adotam. Essas revisões servem para análises críticas de seus conteúdos e, ao mesmo tempo, servem para capacitar os profissionais que as utilizam.

 

 

Seguem alguns agravos com as suas devidas classificações e condutas de estabilização:

 

 

 

 

 

 

 

 

 

 

 

 

 

 

 

6 Urgência e emergência na atenção básica e seu impacto na RUE- estabilização e racionalidade de fluxo assistencial:

A atual Política Nacional de Atenção às Urgências e Emergências passou por várias fases de aprimoramento. E tornase importante retomar esse percurso, no desenvolvimento da política, para se compreender que suas diretrizes foram construídas progressiva e coletivamente. Essa política vem se desenvolvendo desde o fim da década de 1990 em face aos complexos cenários assistenciais que têm caracterizado as portas de pronto atendimento e prontos-socorros pelo Brasil afora.

A partir de 2002, quando foi aprovado o Regulamento Técnico dos Sistemas Estaduais de Urgências e Emergências, visava-se estruturar toda a rede assistencial, desde os componentes pré-hospitalares (unidades básicas, ambulatórios especializados, serviços de diagnóstico e terapias, unidades não hospitalares) e serviços de atendimento pré-hospitalar móvel (Samu, resgate, ambulâncias), até a rede hospitalar de alta complexidade, atribuindo a cada nível de assistência as responsabilidades por determinada parcela da demanda de urgência, conforme os limites de sua complexidade e capacidade de resolução.

Nesse regulamento técnico a Atenção Básica aparece como parte do componente pré-hospitalar, que é descrito como aquele responsável pelo atendimento em primeiro nível de atenção aos usuários cujas demandas caracterizem-se por quadros que necessitam de pronto atendimento ou estabilização imediata ou mediata. O documento define como atribuição da Atenção Básica o acolhimento às urgências de baixa gravidade ou complexidade. Ressalta que é fundamental a AB se responsabilizar pelo atendimento dos quadros agudos ou crônicos agudizados de sua área de cobertura, observando a compatibilidade da complexidade da demanda com este nível de assistência

Essa diretriz normativa trata como inadmissíveis aquelas situações de necessidade de pronto atendimento que não sejam atendidos na Atenção Básica ou Primária. E isso se aplica de modo especial aos pacientes que já são atendidos na Atenção Básica ou em seus programas, e, numa condição de agravamento, na qual lhes é recusada assistência inicial ou estabilização do quadro enquanto se providencia sua remoção. Um bom exemplo disso são casos de crises hipertensivas de pacientes cadastrados no então Hiperdia em determinada unidade básica de saúde, que, portanto, não podem ter seu atendimento nessa situação.

Contudo, essa postura acolhedora e resolutiva (ainda que inicialmente) somente é possível com a qualificação das equipes de profissionais. O manejo clínico dessas condições de urgências e emergências deve ser incorporado como uma rotina dessas unidades. Toda a população circunscrita ao território de abrangência da unidade deve ser por ela atendida (e/ou referenciada) em qualquer situação. Para tanto, as unidades devem dispor de material e equipamento necessários para esse atendimento primário. Isso inclui a estrutura física da unidade que deve contar com uma sala de curativos e, quando necessário, de estabilização dessas condições clínicas.

As unidades devem contar também, e necessariamente, com uma rede de referências estruturada para o encaminhamento dos casos atendidos, bem como a garantia de transporte para os casos mais graves. Tudo isso viria a ser bem definido a partir de 2003, com a aprovação da Política Nacional de Atenção às Urgências (PNAU), publicada na Portaria nº 1.863, reafirmando as atribuições e desafios relacionados à Atenção Básica.

No ano de 2009, foi aprovada a Portaria nº 1.020, que criou os mecanismos para implantação do componente pré-hospitalar fixo (UPA e salas de estabilização) da Rede de Atenção às Urgências, em conformidade com a PNAU. Essa portaria foi revogada em 2011 pela portaria nº 1.601, que, por sua vez, estabelece diretrizes para a implantação do componente Unidades de Pronto Atendimento (UPA 24h) e o conjunto de serviços de urgência 24 horas da Rede de Atenção às Urgências, em conformidade com a Política Nacional de Atenção às Urgências (BRASIL, 2011c).

Dentre as responsabilidades atribuídas às UPA, define-se que: deve articular-se com as unidades de Atenção Básica de forma a construir fluxos coerentes e efetivos de referência e contrarreferência, ordenados por meio das centrais de regulação médica de urgências e complexos reguladores, ressaltando-se a necessidade de oferecer retaguarda às urgências atendidas.

Com a nova Política Nacional de Atenção Básica, a partir de 2011, toda essa perspectiva assistencial é mantida e até reforçada. De fato, as experiências internacionais têm demonstrado que a organização das Redes de Atenção à Saúde, tendo a APS como coordenadora do cuidado e ordenadora da rede, apresentase como um mecanismo de alto impacto; é muito mais eficaz, tanto em termos de organização interna (alocação de recursos, coordenação clínica etc.), quanto em sua capacidade de fazer face aos atuais desafios do cenário socioeconômico, demográfico, epidemiológico e sanitário caracterizado por super demandas assistenciais.

Segue abaixo um fluxograma de referenciamento dos fluxos assistenciais nas condições de urgências e emergências, todo gerenciado por uma central de regulação:

 

 

Nessa concepção a perspectiva que se pretende adotar é a de redes poliárquicas como pensada por Eugênio Vilaça Mendes, conforme segue o esquema a seguir. O objetivo é evitar a “escalada” do sofrimento do paciente na hierarquia assistencial, mas, sim, dotar o fluxo de uma agilidade de tal modo que o sofrimento dos pacientes seja aliviado já nos primeiros atendimentos e nos níveis primários da rede assistencial. Com o acolhimento e a classificação de risco realizado na “porta de entrada” e a inserção dos pacientes em um fluxo inteligente, rápido e efetivo, podemos atingir um padrão de atendimento muito mais humanizado e resolutivo (MENDES, 2009).

 

7 Componentes da RUE: UPA, Samu, Portas Hospitalares SOS, Leitos de Retaguarda e Atenção Domiciliar - programa Melhor em Casa:

A Portaria nº 1.600, de 7 de julho de 2011, que reformula a Política Nacional de Atenção às Urgências e Emergências e institui a Rede no SUS, destaca os componentes que a compõe, assim definidos textualmente:

Art. 5º O Componente Promoção, Prevenção e Vigilância à Saúde tem por objetivo estimular e fomentar o desenvolvimento de ações de saúde e educação permanente voltadas para a vigilância e prevenção das violências e acidentes, das lesões e mortes no trânsito e das doenças crônicas não transmissíveis, além de ações intersetoriais, de participação e mobilização da sociedade visando à promoção da saúde, prevenção de agravos e vigilância à saúde.

Art. 6º O Componente Atenção Básica em Saúde tem por objetivo a ampliação do acesso, fortalecimento do vínculo e responsabilização e o primeiro cuidado às urgências e emergências, em ambiente adequado, até a transferência/ encaminhamento a outros pontos de atenção, quando necessário, com a implantação de acolhimento com avaliação de riscos e vulnerabilidades.

Art. 7º O Componente Serviço de Atendimento Móvel de Urgência (Samu 192) e suas Centrais de Regulação Médica das Urgências têm como objetivo chegar precocemente à vítima após ter ocorrido um agravo à sua saúde (de natureza clínica, cirúrgica, traumática, obstétrica, pediátrica, psiquiátrica, entre outras) que possa levar a sofrimento, sequelas ou mesmo à morte, sendo necessário garantir atendimento e/ou transporte adequado para um serviço de saúde devidamente hierarquizado e integrado ao SUS.

 

 

Art. 8º O Componente Sala de Estabilização deverá ser ambiente para estabilização de pacientes críticos e/ou graves, com condições de garantir a assistência 24 horas, vinculado a um equipamento de saúde, articulado e conectado aos outros níveis de atenção, para posterior encaminhamento à rede de atenção à saúde pela central de regulação das urgências.

Parágrafo único. O Componente de que trata o caput deste artigo não se caracteriza como novo serviço de saúde para assistência a toda demanda espontânea, mas sim para garantir a disponibilidade de atendimento para estabilização dos agravos críticos à saúde.

Art. 9º O Componente Força Nacional de Saúde do SUS objetiva aglutinar esforços para garantir a integralidade na assistência em situações de risco ou emergenciais para populações com vulnerabilidades específicas e/ou em regiões de difícil acesso, pautando-se pela equidade na atenção, considerando-se seus riscos.

Art. 10º O Componente Unidades de Pronto Atendimento (UPA 24 h) e o conjunto de serviços de urgência 24 horas está assim constituído:

I - a Unidade de Pronto Atendimento (UPA 24h) é o estabelecimento de saúde de complexidade intermediária entre as Unidades Básicas de Saúde/Saúde da Família e a Rede Hospitalar, devendo com estas compor uma rede organizada de atenção às urgências; e

II - as Unidades de Pronto Atendimento (UPA 24h) e o conjunto de Serviços de Urgência 24 horas não hospitalares devem prestar atendimento resolutivo e qualificado aos pacientes acometidos por quadros agudos ou agudizados de natureza clínica e prestar primeiro atendimento aos casos de natureza cirúrgica ou de trauma, estabilizando os pacientes e realizando a investigação diagnóstica inicial, definindo, em todos os casos, a necessidade, ou não, de encaminhamento a serviços hospitalares de maior complexidade (BRASIL, 2011b).

Art. 11. O Componente Hospitalar será constituído pelas Portas Hospitalares de Urgência, pelas enfermarias de retaguarda, pelos leitos de cuidados intensivos, pelos serviços de diagnóstico por imagem e de laboratório e pelas linhas de cuidados prioritárias.

 

Diretrizes da Rede de Atenção às Urgências:

I - ampliação do acesso e acolhimento aos casos agudos demandados aos serviços de saúde em todos os pontos de atenção, contemplando a classificação de risco e intervenção adequada e necessária aos diferentes agravos;

II - garantia da universalidade, equidade e integralidade no atendimento às urgências clínicas, cirúrgicas, gineco-obstétricas, psiquiátricas, pediátricas e às relacionadas a causas externas (traumatismos, violências e acidentes);

III - regionalização do atendimento às urgências com articulação das diversas redes de atenção e acesso regulado aos serviços de saúde;

IV - humanização da atenção garantindo efetivação de um modelo centrado no usuário e baseado nas suas necessidades de saúde;

V - garantia de implantação de modelo de atenção de caráter multiprofissional, compartilhado por trabalho em equipe, instituído por meio de práticas clínicas cuidadoras e baseado na gestão de linhas de cuidado;

VI - articulação e integração dos diversos serviços e equipamentos de saúde, constituindo redes de saúde com conectividade entre os diferentes pontos de atenção;

VII - atuação territorial, definição e organização das regiões de saúde e das redes de atenção a partir das necessidades de saúde destas populações, seus riscos e vulnerabilidades específicas;

VIII - atuação profissional e gestora visando o aprimoramento da qualidade da atenção por meio do desenvolvimento de ações coordenadas, contínuas e que busquem a integralidade e longitudinalidade do cuidado em saúde;

IX - monitoramento e avaliação da qualidade dos serviços por meio de indicadores de desempenho que investiguem a efetividade e a resolutividade da atenção;

X - articulação interfederativa entre os diversos gestores desenvolvendo atuação solidária, responsável e compartilhada;

XI - participação e controle social dos usuários sobre os serviços;

XII - fomento, coordenação e execução de projetos estratégicos de atendimento às necessidades coletivas em saúde, de caráter urgente e transitório, decorrentes de situações de perigo iminente, de calamidades públicas e de acidentes com múltiplas vítimas, a partir da construção de mapas de risco regionais e locais e da adoção de protocolos de prevenção, atenção e mitigação dos eventos;

XIII - regulação articulada entre todos os componentes da Rede de Atenção às Urgências com garantia da equidade e integralidade do cuidado; e

XIV - qualificação da assistência por meio da educação permanente das equipes de saúde do SUS na Atenção às Urgências, em acordo com os princípios da integralidade e humanização (BRASIL, 2011b).

Art. 12. O Componente Atenção Domiciliar é compreendido como o conjunto de ações integradas e articuladas de promoção à saúde, prevenção e tratamento de doenças e reabilitação, que ocorrem no domicílio, constituindo-se nova modalidade de atenção à saúde que acontece no território e reorganiza o processo de trabalho das equipes, que realizam o cuidado domiciliar na atenção primária, ambulatorial e hospitalar.

 

8 Considerações Finais:

Com a nova configuração dos serviços de urgência e emergência, que foi apresentada no texto, devemos repensar aquela imagem de que somente os hospitais podem atuar nesse âmbito.

Hoje, vemos cada vez mais a articulação entre os níveis assistenciais fazer uma rede de urgências e emergências sólida.

Partindo do princípio do atendimento integral, todos os profissionais de saúde atuam nessa rede, isso pode ocorrer de forma multidisciplinar e intersetorial.

9 Referências bibliográficas:

ABBÊS, C.; MASSARO, A. Acolhimento com classificação de risco. Campinas, Hospital Municipal Mário Gatti, [2004?].

BRASIL. Presidência da República. Decreto Nº 7.508, de 28 de junho de 2011. Regulamenta a Lei nº 8.080, de 19 de setembro de 1990, para dispor sobre a organização do Sistema Único de Saúde - SUS, o planejamento da saúde, a assistência à saúde e a articulação interfederativa, e dá outras providências. Diário Oficial [da] República Federativa do Brasil, 29 jun. 2011a. Disponível em: http://goo.gl/IwTBkS. Acesso em: 23 jan. 2015.

_____. Ministério da Saúde. Portaria Nº 1.600, de 7 de julho de 2011. Reformula a Política Nacional de Atenção às Urgências e institui a Rede de Atenção às Urgências no Sistema Único de Saúde (SUS). Diário Oficial [da] República Federativa do Brasil, Brasília, DF, 7 jul. 2011b. Disponível em: < http://goo.gl/pZTLlI>. Acesso em: 26 jan. 2015.

_____. _____. Portaria Nº 1.601, de 7 de julho de 2011. Estabelece diretrizes para a implantação do componente Unidades de Pronto Atendimento (UPA 24h) e o conjunto de serviços de urgência 24 horas da Rede de Atenção às Urgências, em conformidade com a Política Nacional de Atenção às Urgências. Diário Oficial [da] República Federativa do Brasil, Brasília, DF, 7 jul. 2011c. Disponível em: < http://goo.gl/Njv6ZT>. Acesso em: 26 jan. 2015.

_____. _____. Secretaria de Atenção à Saúde. Acolhimento à demanda espontânea: queixas mais comuns na Atenção Básica. Brasília, DF: Ministério da Saúde, 2013. 290 p. (Cadernos de Atenção Básica n. 28, Volume II). Disponível em: http://goo.gl/ e03lKH. Acesso em: 26 jan. 2015.

CONSELHO FEDERAL DE MEDICINA. Resolução CFM nº 1.451, de 10 de março de 1995. Estabelece nos Parágrafos I e II do Artigo I as definições para os conceitos de urgência e emergência, a serem adotas na linguagem médica no Brasil. Diário Oficial [da] República Federativa do Brasil, Brasília, DF, 17 mar. 1995. Seção 1, p. 3666. Disponível em: http://goo.gl/g9JRpq. Acesso em: 23 jan. 2015.

CORDEIRO JÚNIOR, W. A gestão de riscos na urgência. Belo Horizonte: Grupo Brasileiro de Classificação de Risco, 2008.  

GRABOIS, V. Gestão do cuidado. In: GONDIM, R.; GRABOIS, V.; MENDES, W. (Org.). Qualificação de gestores do SUS. 2. ed. rev. ampl. Rio de Janeiro, RJ: EAD, Ensp, 2011. 480 p. p.153-190. Disponível em: < http://goo.gl/sWytzp>. Acesso em: 23 jan. 2015.

MARANHÃO. Secretaria de Estado da Saúde. Resolução CIB/MA Nº 44/2011, de 16 de junho de 2011. Dispõe sobre a conformação das Regiões de Saúde. Diário Oficial [do] Estado do Maranhão, Poder Executivo, 22 jul. 2011. Disponível em: http://goo.gl/ vb35gB. Acesso em: 23 jan. 2015.

MATSUURA, E. Classificação de risco de urgências odontológicas: uma proposta de reorganização do processo de trabalho. Comunidade de práticas, 2014. Disponível em: http:// goo.gl/1sV9BL. Acesso em: 4 fev. 2015.

MENDES, E. V. As Redes de atenção à saúde. Belo Horizonte: Escola de Saúde Pública de Minas Gerais, 2009.

_____. As Redes de atenção à saúde. 2. ed. Brasília, DF: Organização Pan-Americana da Saúde, 2011. 549 p. Disponível em: http://goo.gl/um5hmm. Acesso em: 27 jan. 2015.

 

Leitura recomendada:

BELO HORIZONTE. Secretaria Municipal de Saúde. Protocolo técnico para classificação de risco nas UPAs. Belo Horizonte: Secretaria Municipal de Saúde, 2004.

BRASIL. Ministério da Saúde. Protocolos da unidade de emergência: uma experiência do Hospital São Rafael - Monte Tabor. 10. ed. Brasília, DF: Ministério da Saúde, 2002. 204 p.: il. (Série A. Normas e Manuais Técnicos). Disponível em: < http:// goo.gl/69mOcf>. Acesso em: 27 jan. 2015.

_____. _____. Política nacional de atenção às urgências. 3. ed. ampl. Brasília, DF: Ministério da Saúde, 2006. 256 p. (Série E. Legisla- ção de Saúde). Disponível em: < http://goo.gl/x7VqdS>. Acesso em: 27 jan. 2015.

_____. _____. Portaria Nº 2.488, de 21 de outubro de 2011. Aprova a Política Nacional de Atenção Básica, estabelecendo a revisão de diretrizes e normas para a organização da Atenção Básica, para a Estratégia Saúde da Família (ESF) e o Programa de Agentes Comunitários de Saúde (PACS). Brasília: Ministério da Saúde, 2011. Diário Oficial [da] República Federativa do Brasil, Brasília, DF, 21 out. 2011. Disponível em: < http://goo.gl/ ybQkNM>. Acesso em: 27 jan. 2015.

_____. _____. Secretaria de Atenção à Saúde. Política Nacional de Humanização: HumanizaSUS: gestão participativa: cogestão. 2. ed. rev. Brasília, DF: Ministério da Saúde, 2009. 20 p. (Série B. Textos Básicos de Saúde). Disponível em: < http://goo. gl/5c27kw>. Acesso em: 27 jan. 2015.

MELO, M. C. B.; SILVA, N. L. Urgência e emergência na Atenção Primária à Saúde. Belo Horizonte: Nescon, UFMG, 2011. 132 p. Disponível em: < http://goo.gl/t7sgCm>. Acesso em: 27 jan. 2015.

SERVIN, S. C. N. et al. Protocolo de acolhimento com classificação de risco: Política Municipal de Humanização - PMH. São Luís, MA: SEMUS, 2010. 31 p. Disponível em: < http:// goo.gl/EgJUQL>. Acesso em: 27 jan. 2015.

UNIFESP. Manual de urgência e emergência médicas. 2. ed. São Paulo: Escola Paulista de Medicina, 2008.