A importância da gestão de estoque no resultado gerencial

Controle e Gestão de Compras e Estoques

1 A importância da gestão de estoque no resultado gerencial

NTRODUÇÃO

Para se entender o que todo esse processo gera, será feito um apanhado geral de toda a rotina administrativa, e como uma administração de materiais bem elaborada pode melhorar o resultado contábil. Segundo Petrônio Garcia Marttins e Paulo Renato Campos Alt. 2003, um item em estoque é definido como qualquer tipo de produto acabado, de parte fabricada ou comprada, ou de matéria prima que: integram o fluxo de materiais da empresa e devem ser identificados para fins de controle . As organizações necessitam de um considerável esforço de controle em suas várias operações e atividades.

O controle constitui a última das funções administrativas, vindo depois do planejamento, da organização e da direção. Controlar significa garantir que o planejamento seja bem executado e que os objetivos estabelecidos sejam alcançados adequadamente.

O Controle serve para que tudo funcione da maneira certa e no tempo certo, e está relacionado com a maneira pela qual os objetivos devem ser alcançados através da atividade das pessoas que compõem a organização.

A pergunta que geralmente se faz dentro de uma organização é, como se está indo? Em que ponto está agora? A pergunta é válida, pois os resultados nem sempre ocorrem de acordo com o que foi planejado, organizado e dirigido. Torna-se necessária uma função administrativa que possa monitorar acompanhar, avaliar, medir e assegurar que a organização esteja no rumo certo, produzindo os resultados esperados e alcançando os objetivos propostos. O controle é algo universal: todas as atividades humanas quaisquer que sejam sempre fazem uso do controle, consciente ou inconscientemente.

Quando uma pessoa dirige o automóvel, dança ou escreve uma carta, ela compara continuamente a direção, o ritmo ou o significado; e se a atividade de dirigir o carro, dançar ou escrever a carta não estiver de acordo com seus planos, ela efetua as devidas correções. O controle consiste basicamente em um processo que guia a atividade exercida para um fim previamente determinado. A essência do controle reside em verificar se a atividade controlada está ou não alcançando os resultados desejados. Quando se fala em resultado, pressupõe-se que eles sejam conhecidos e previstos.

Isso significa que o conceito de controle não pode existir sem o conceito de planejamento. Aliás, os controles requerem planos. Na verdade, o controle é o outro lado da moeda do planejamento. O controle verifica se a execução está de acordo com o que foi planejado: quanto mais completos, definidos e coordenados forem os planos, tanto mais fácil será o controle. Quanto mais complexo o planejamento e quanto maior for o seu horizonte de tempo, tanto mais complexo será o controle. Quase todos os sistemas de planejamento trazem em seu bojo o seu próprio sistema de controle.

Através da função de controle, o administrador assegura que a organização e seus planos estejam na trilha certa, enfatiza o autor Petrônio Garcia Marttins e Paulo Renato Campos Alt. 2003.

O desempenho de uma organização e das pessoas que a compõem, depende da maneira como cada indivíduo e cada unidade organizacional desempenham seu papel e se movem para alcançar os objetivos e metas comuns. O controle é o processo pelo qual são fornecidas as informações e retroação para manter as funções dentro de suas respectivas trilhas. É a atividade integrada e monitorada que aumenta a probabilidade de que os resultados planejados sejam atingidos da melhor maneira.

2 O IMPACTO PROVOCADO PELO SISTEMA DE GESTÃO DE ESTOQUES NAS ATIVIDADES DE ARMAZENAGEM DAS EMPRESAS.

Segundo o autor Moura, 1997, o inventário é o volume de materiais ou produtos em estoque. As organizações costumam manter estoques de materiais, de materiais em processamento ou de produtos acabados. O inventário permite certa flexibilidade em seus processos de produção / operação para ultrapassar períodos de excesso ou capacidade ociosa, enfrentar períodos de demanda irregular e obter economias em compras de larga escala. Como o inventário representa um dos maiores investimentos de capital, ele precisa ser cuidadosamente administrado.
O propósito do controle do inventário é assegurar que o estoque corresponda ao tamanho certo para as tarefas a serem executadas. A tentativa de reduzir todas as formas de custos está levando as organizações à reconhecer que a administração de compras é uma ferramenta de produtividade. O controle de custos das organizações está verificando o que se paga para tudo aquilo que se compra. Entre as novas abordagens administrativas, está a alavancagem do poder de compra que faz com que as organizações centralizem suas compras para aumentar o volume, ao mesmo tempo em que comprometem cada vez mais com um menor número de fornecedores com os quais negociam contratos especiais, qualidade assegurada e preferência nas compras parcerias entre fornecedores e compradores para operar de maneira a reduzir os custos dos parceiros envolvidos.
De acordo com o autor Moura, 1997 o lote econômico de compra (LEC) é um método de controle de inventário que envolve a aquisição de certo número de itens toda vez que o nível de estoque cai a um determinado ponto crítico. Quando esse ponto é atingido, uma decisão é automaticamente tomada para colocar um pedido padronizado. O melhor exemplo está nos supermercados, onde centenas de pedidos diários são feitos rotineiramente através de computadores.
Esses pedidos padronizados são matematicamente calculados para minimizar os custos totais de estocagem/ o LEC determina pedidos de compras que minimizam dois custos de estoques: primeiro, os custos de emissão de pedidos, incluindo os custos de comunicação, expedição e recebimento; segundo, os custos de estocagem, que incluem os custos de estoque e de seguros, bem como os custos de capital empatado. O LEC proporciona uma reposição de estoque no momento em que o estoque anterior foi esgotado. Isso minimiza os custos de estoque.
O estudo de lotes econômicos de compra e de fabricação são tópicos tradicionais do estudo da administração de materiais. Embora esteja perdendo sua importância no novo contexto industrial, onde se procura a produção em lotes cada vez menores, ainda sim fazem parte do programa de qualquer curso sobre administração de materiais, pois trazem consigo a preocupação, sempre presente, de minimização de custos. A sua aplicação de forma adequada, com a utilização dos recursos hoje disponíveis em praticamente em qualquer software de gestão de estoques, que mantém uma base de dados a ser consultada instantaneamente, permitindo o cálculo das quantidades econômicas de compra e de fabricação, dependendo do caso, só trazem benefícios às empresas.

A IMPORTÂNCIA DA GESTÃO DOS ESTOQUES

Conforme o autor Joary Corra, 1971, muitas empresas apresentam estoques equivalentes a 2 ou 3 meses de venda. Mas pior do que isso, 20% a 30% dele, composto por itens obsoletos, e até 50% constituído de itens de baixo valor e giro. Por outro lado, essas mesmas empresas apresentam problemas no atendimento de seus Clientes, nos itens de alto valor (classe A) e médio valor (classe B), incorrendo em rupturas.
E isso quando não apresentam os mesmos problemas para os itens de menor valor. Outras que melhor administram seus estoques, têm dificuldades com a variabilidade da demanda de seus fornecedores, gerando uma custosa sobrecarga nos estoques de segurança. A combinação de fatores que afetam os níveis de estoques é gigantesca, e maior ainda são os impactos sobre a lucratividade e valor da empresa. Estoques mal administrados oneram o capital de giro da empresa, geram baixo nível de serviço aos Clientes internos e externos e contribuem diretamente para a queda da lucratividade.
Estima-se que os custos financeiros e operacionais com estoques mal gerenciados gerem 2% a 3% de custo logístico adicional à empresa, em termos de receita de vendas, salienta o autor Joary Corra, 1971. Conforme o autor acima citado, por sua vez, os custos financeiros e operacionais com a manutenção dos estoques atingem cifras que representam até 20% a 30% dos valores em estoques. O fato de ainda se estar na infância da gestão dos estoques faz com que se tenha inventários de 2 a 3 vezes superiores aos norte- americanos e japoneses.
Paga-se um alto preço pelo desconhecimento de técnicas de gestão de estoques, pela não utilização de ferramentas estatísticas (algumas muito básicas e de fácil compreensão), pela baixa aplicação tecnológica, por não se investir na capacitação técnica dos gestores de estoques e pela visão restrita da cadeia logística (supply chain). A gestão de estoques é competência vital para qualquer empresa, e poderá trazer benefícios inimagináveis. Trabalhos recentes e pesquisas realizadas apontam que se podem reduzir em até 30% os estoques em um prazo ao redor de 18 meses, sem comprometer o atendimento aos clientes.
O sucesso de uma boa gestão de estoques dependerá do apoio da alta gestão da empresa, da redução no número de itens comercializados, em ajustes nos lead-times de fornecedores e na utilização de ferramentas e conceitos para a gestão. Portanto, arregacem as mangas e garimpem as oportunidades existentes na sua empresa. Visto como um recurso produtivo que no final da cadeia de suprimentos criará valor para o consumidor final, os estoques assumem papel ainda mais importante. Os estoques têm a função de funcionar como reguladores do fluxo de negócios (Marttins, Petrônio Garcia, 2003.).

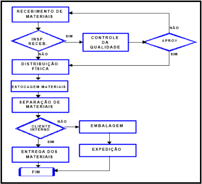
RECEBIMENTO DE MATERIAIS

Todo material que chega à empresa deve ser recebido, conferido qualitativamente e quantitativamente, identificado e caso necessário deve ser submetido a testes de recebimento. Moura (1997, p.118) menciona que o recebimento inclui todas as atividades envolvidas no fato de aceitar materiais para serem adotados . Esta atividade é fundamental, pois quase sempre é nela que se inicia processo de rastreabilidade do material através da identificação dos lotes de fornecimento (quando aplicável), e a denominação do local onde o material iniciará seu processo de movimentação dentro da empresa.
Em muitas empresas, a atividade de recebimento é realizada simultaneamente com a atividade de registro fiscal, que processa os dados das notas fiscais. Qualquer equívoco nesta etapa inicial ocasionará uma sucessão de erros nas demais etapas e tornará sua identificação mais difícil na medida em que os dados equivocados são utilizados no dia-a-dia. Esta atividade também tem como característica, uma intensa movimentação de materiais, por conta dos descarregamentos de veículos, cargas, palletes, e os deslocamentos necessários entre as áreas da empresa.

SEPARAÇÃO DE PEDIDOS DE MATERIAIS

A separação de pedidos de materiais é a atividade que se apoiam fortemente nos dados das demais atividades do almoxarifado, e precisa ser realizada no menor espaço de tempo possível. Seja para a separação de componentes para abastecer uma ordem de produção ou atender um pedido de venda de um cliente externo, a atividade de separação de materiais necessita dos dados de quantidade e local corretos, para não desperdiçar tempo, ou mesmo deixar de atender uma solicitação, afirma os autores Petrônio Garcia Marttins e Paulo Renato Campos, 2003.
A atenção necessária para esta atividade deve ser muito grande, pois em qualquer dos casos, o erro pode trazer graves conseqüências, como por exemplo, a separação de um componente eletrônico errado para compor uma ordem de produção, que acarreta o não funcionamento do produto final, provocando assim perda de recursos. Da mesma forma, a separação e um pedido de venda com o produto errado, pode fazer com que o cliente ao recebê-lo não volte a efetuar novos pedidos.
Deve-se lembrar que além das conseqüências acima citadas, devido a tais erros apontados acima, pode incorrer também na falta de acuracidade dos dados de estoque até a detecção da falha. Por isso uma característica predominante aos funcionários desta atividade é o conhecimento dos materiais a serem manuseados, apoiando-se na experiência técnica e na vivência dentro da empresa, e também o conhecimento dos locais de estocagem (almoxarifados, ruas, prateleiras, etc.), o que facilita e diminui o tempo de separação e evita a ocorrência de erros.
Moura, 1997 comenta que por causa do número de empregados envolvidos, a separação de pedidos é uma tarefa que apresenta a maior possibilidade de erros. Há ainda a questão das embalagens (para os itens que a necessitam), em especial aqueles que serão enviados a clientes externos, e via de regra, deverão estar identificados e contidos em embalagens de forma compatível com o meio de transporte a ser utilizado e o local de destino.

ESTOCAGEM DE MATERIAIS

Após o recebimento do material, e sua aceitação pela empresa, ocorre à atividade de estocagem, que conduz o material recebido, e até então alocado provisoriamente na área de recebimento, ao seu local definitivo. Neste local, enquanto durar o prazo de estocagem, ele será constantemente, verificado quanto a seus aspectos de embalagem e identificação, e periodicamente, quanto a seu prazo de validade (se aplicável) e quantidades através de inventários. A atividade de estocagem proporciona a movimentação planejada dos materiais pelas áreas dos armazéns, visando garantir à maximização dos espaços, a facilidade de separação, a integridade física e a acuracidade dos dados de quantidade e local. Moura, 1997 mencionam que a idéia de que a estocagem planejada é em geral desnecessária é um conceito obsoleto.
Os erros mais comuns relacionados a esta atividade estão ligados à localização do material, que ocorre quando um item é movimentado fisicamente, mas sua nova posição não é atualizada nos controles, ocasionando perda de tempo na tentativa de localizá-lo quando for necessário. Esta atividade agrega ainda boa parte da responsabilidade da acuracidade dos dados de estoque, sendo que os funcionários a ela ligados reúnem boas aptidões para condução dos inventários, já que são eles que passam mais tempo em contato com os materiais, fazendo movimentações, arranjos de layout, verificações periódicas do estado físico visual, etc.

ADMINISTRAÇÃO DE ESTOQUES

Esta atividade funciona como centro de processamento de informações das demais atividades. Nela concentram-se as análises dos dados, sua planificação e a definição de quais técnicas serão utilizadas para obter o melhor resultado, lembrando sempre que a acuracidade dos dados é um dos pontos relevantes deste contexto, que a considera como um pressuposto em todo processo analítico. Por isso também a organização de inventários é uma das suas atribuições, Moura, 1997, menciona que: dimensionar e controlar estoques é um tema importante e preocupante. Descobrir fórmulas para reduzir estoques sem afetar o processo produtivo e sem o crescimento dos custos é um dos maiores desafios que os empresários encontram em época de escassez de recursos. Entre as diversas análises possíveis de se realizar, destacam-se:
a) Valor total dos estoques por almoxarifados;
b) Curva ABC;
c) Giro de material em estoque;
d) Entrada de materiais em estoque;
e) Requisição de materiais;
f) Itens zerados no estoque ou itens críticos;
g) Kardex;
h) Itens inventariados.
Em algumas empresas, a responsabilidade pela apuração dos custos de estocagem também é da administração de estoques, e por envolver metodologia específica na sua obtenção, não será objeto de detalhamento neste artigo, porém é um dado relevante que necessita ser registrado.
A administração de estoques também atua em sua própria rotina administrativa, processando documentos, atualizando posições, dando suporte às decisões gerenciais através das análises realizadas, e em alguns casos, onde o gerente faz parte desta atividade, também realiza os controles individuais do setor (índice de absenteísmo, planejamento de férias de funcionários, controle de equipamentos de proteção individual, etc.). Pelo índice de manuseio de dados, e o poder analítico necessário, esta atividade sugere o uso de mão de obra especializada, com bom grau de experiência.

3 DISTRIBUIÇÃO DE MATERIAIS

Moura, 1997, diz que a última fase do ciclo de estocagem é o embarque dos produtos para o consumidor, ou a entrega do produto ao ponto onde será utilizado na fábrica. Responsável pelo envio dos materiais até o destino final, esta atividade se inicia com o recebimento dos materiais a serem expedidos, conferindo a quantidade e o estado das embalagens, providenciando a pesagem e a documentação para expedição (nota fiscal, conhecimentos de embarque, minutas, etc.) e encaminhando à transportadora responsável.
Caso a empresa possua frota própria, esta atividade também será responsável pela roteirização das entregas, visando atender os prazos, maximizando o uso dos veículos disponíveis. A questão sobre manter uma frota de veículos própria, ou não, depende de cada empresa. Quando as vendas estão em alta, as entregas crescem, exigindo estratégias meticulosas para cumpri-las. Quando ocorre o inverso, há então um excedente de capacitação que se torna ocioso. Além deste, outros fatores contribuem para a tendência de terceirização de frotas, que conforme autor Moura, 1997 são:
a) Custos com a administração da frota (pessoal administrativo, mecânicos, motoristas e ajudantes);
b) Custos com veículos (aquisição, manutenção, documentação e seguros);
c) Uso de espaço para abrigar os veículos, oficinas, almoxarifado de peças e escritório de administração;
d) Necessidade de conhecimentos específicos sobre estradas, transportadoras, e veículos de transportes;
e) Não ser atividade fim (transporte);
Independentemente desta questão, a incidência dos custos de transportes sobre o custo da mercadoria vendida precisa ser analisada detalhadamente, já que pode em alguns casos inviabilizar a produção. Cabe então a elaboração de controles específicos que possam fornecer dados sobre o material despachado, os custos com transportes, e principalmente desenvolver uma forma de acompanhar a evolução destes custos, fornecendo feedback constante às áreas de administração e formação de preços .

A DISTRIBUIÇÃO FÍSICA DOS MATERIAIS

De acordo com o que já foi visto, a função da estocagem é guardar, proteger e preservar o material até o seu efetivo uso, a partir de então se pode dizer que o planejamento do layout da área de estocagem é uma premissa importante para se obter uma boa condição de estocagem. Moura, 1997, cita a existência de dois fatores importantes a serem considerados na estocagem:
a) O primeiro, em função das características do material, que explora possibilidades de agrupamentos por tipo, tamanho, freqüência de movimentação, ou mesmo até a estocagem por tipo de material que seja usado em um departamento específico;
b) E o segundo em função das características do espaço, e a forma com que se pretende utilizar este espaço, considerando o tamanho, características da construção (paredes, pisos, pátios, etc.), localização em relação às demais áreas de empresa que se relacionam critérios de disponibilidade (existência de filas para atendimento).
De acordo com o gráfico acima, os materiais de alta movimentação estão em locais mais acessíveis à entrega, e os de média e baixa movimentação respectivamente apresentam-se em ordem do maior fluxo de pedidos, de acordo com a atividade de picking.

O IMPACTO DA FALTA DE MERCADORIA NA PRATELEIRA

Axioma, 2001, muito conhecido no varejo, diz que "aquilo que não se expõe não se vende". Não se vende àquilo que não tem estoque e também não se vende àquilo que não tem lugar na loja para ser exposto. Sobre não se vender àquilo que não existe em estoque, estudo promovido pela Procter e Gamble, apresenta os impactos no comportamento de compra do consumidor em face de inexistência, na prateleira do estabelecimento visitado, da mercadoria que este pretendia adquirir.

MÉTODOS DE CLASSIFICAÇÃO DE MERCADORIAS

Para efetuar estudos sobre estoques, resultados das vendas, fornecedores, desempenho de compradores, etc., é necessário que o sistema informatizado usado para a gestão dos estoques e compras tenham, ao menos, os seguintes classificadores que segundo o autor Petrônio Garcia Marttins e Paulo Renato Campos, 2003 são:
a) Novidade: É a mercadoria que aparece no mercado, atinge bons picos de venda, porém tem um ciclo de vida muito pequeno;
b) Moda: É a mercadoria que normalmente se vende durante várias estações, porém suas vendas podem variar dramaticamente de uma estação para outra face às mudanças de design;
c) Básica: Também chamada de mercadoria de reposição normal, são aquelas mercadorias que tem uma demanda contínua durante muito tempo, não sendo muito afetadas pela mudança de design;
d) Sazonal: São aquelas mercadorias que tem sua demanda afetada de forma dramática pelas estações do ano.
Um outro tipo de mercadoria que possui demanda bem específica, é aquela vendida somente em datas definidas e chamada de mercadoria de evento. São mercadorias vendidas em datas como carnaval, páscoa, natal, etc., Que, se não vendidas naquelas datas, somente voltarão a ser vendidas no ano seguinte. Apesar de serem chamadas de demandas sazonais por alguns autores, o conceito de season não se aplica aos itens específicos para evento que tem demanda somente em períodos extremamente curtos.
A utilidade de usar a classificação por perfil de demanda está na identificação das respectivas fórmulas de projeção de vendas, no uso de técnicas diferenciadas para planejamento de estoques e na possibilidade de serem colocadas datas de validade nos sistemas de gestão, a partir das quais as compras devem ser iniciadas e terminadas, de acordo com o evento ou a estação em perspectiva.

4 A CONTABILIDADE DE CUSTOS

A contabilidade de custos é considerada um ramo especializado da contabilidade. Trata de informações sobre distribuição e análise de custos considerados algum tipo de unidade-base, como produtos, serviços, componentes, projetos ou unidades organizacionais segundo os autores Petrônio Garcia Marttins e Paulo Renato Campos, 2003, a contabilidade de custos classifica os custos em:
a) Custos fixos: são os custos que independem do volume de produção ou do nível de atividade da organização. Qualquer que seja a quantidade de produtos produzidos, os custos fixos permanecem inalterados mesmo que a empresa nada produza, eles se mantêm constantes. Envolvem aluguéis, seguros, manutenção, depreciação, salários dos gerentes, do pessoal de assessoria etc;
b) Custos variáveis: são os custos que estão diretamente relacionados com o volume de produção ou com o nível de atividade da organização. Constituem uma variável dependente da produção realizada e englobam custos de materiais diretos (materiais ou matérias-primas que são diretamente transformados em produto ou que participam diretamente na elaboração do produto) e custos de mão-de-obra direta (salários e encargos sociais do pessoal que realiza as tarefas de produção do produto).
Segundo os autores acima citados com base nos custos fixos e variáveis, pode-se calcular o ponto de equilíbrio (break-even point), também chamado ponto de paridade. É possível traçar um gráfico que permite mostrar a relação entre a renda total vendas e os custos de produção. O ponto de equilíbrio é o ponto de intersecção entre a linha de vendas e os custos totais. É o ponto onde não há lucro nem prejuízo. Ou, em outros termos, é o ponto onde o lucro é zero e o prejuízo também.

O GIRO DOS ESTOQUES

O giro dos estoques é um indicador do número de vezes em que o capital investido em estoques é recuperado através das vendas. Usualmente é medido em base anual e tem a característica de representar o que aconteceu no passado, sendo calculado pela fórmula mostrada abaixo, segundo o autor R. Stansbury Stockton, 1974:
Quanto maior for a freqüência de entregas dos fornecedores, logicamente em menores lotes, maior será o índice de giro dos estoques, também chamado de índice de rotação de estoques. Importante perceber que se a venda for lucrativa, isto é, se o valor recebido pela venda for superior ao custo direto da mercadoria, esta diferença é considerada como margem de contribuição da venda e servirá para pagar os custos fixos da empresa além de contribuir também para o lucro final do negócio. Assim, o giro é fundamental para obter lucro em ambiente competitivo onde as margens de lucro unitárias tendem a diminuir.
Um alto índice de rotação dos estoques é fator fundamental na redução da necessidade de investimento em capital de giro para um determinado nível de vendas.

COBERTURA DOS ESTOQUES

O índice de cobertura dos estoques é a indicação do período de tempo que o estoque, em determinado momento, consegue cobrir as vendas futuras, sem que haja suprimento. Este índice é, muitas vezes, calculado de maneira errônea, com uma fórmula baseada em média de vendas passadas. No varejo, a existência de demandas sazonais e de eventos de grande impacto nas vendas, distorce completamente as médias de vendas passadas o que inviabiliza o uso destas para o cálculo da cobertura. Assim, recomenda-se o cálculo utilizando a projeção de demanda futura, conforme fórmula, segundo o autor R. Stansbury Stockton, 1974:
Quanto menor for o estoque em relação à projeção de vendas menor a cobertura em dias, semanas, etc. Isto significa que se corre o risco de faltar mercadoria para atendimento ao cliente quando a cobertura de estoques for muito baixa, mas, no caso contrário, com o índice de cobertura muito alto, também se corre o risco de ter estoques obsoletos em face das mercadorias "saírem de moda" ou por perderem qualidade com o tempo de exposição na loja ou de permanência em depósito.

OS MÉTODOS DE PONTO DE REPOSIÇÃO BASEADOS NA CONSIGNAÇÃO.

Consignação é o contrato pelo qual um comerciante (consignante) envia mercadorias de sua propriedade a outro (consignatório), para que este efetue a venda em certo prazo, ao preço e condições que forem preestabelecidas. Caso a mercadoria recebida em consignação não seja vendida, o consignatório poderá fazer a devolução (parcial ou total), sem pagar ou receber qualquer vantagem. No entanto, ocorrendo à venda das mercadorias consignadas, o consignatório fica obrigado a pagar o preço contratado referente às quantidades vendidas. Mercadorias consignadas não são de domínio do consignatório, estão em seu poder mas pertencem ao consignante e poderão ser reivindicadas pelo mesmo.

OS MÉTODOS DE PONTO DE REPOSIÇÃO BASEADOS NA DEMANDA DO PASSADO

Os métodos de planejamento de estoques baseados na demanda passada são válidos somente para aquelas mercadorias com demanda bastante estável ou quando é possível retirar dos históricos de demanda, aquelas que foram causadas por promoções, ficando então um modelo de demanda estável. Logicamente que a estabilidade aqui mencionada não significa uma ausência de variação e sim uma variação pequena da demanda em torno da média.
Os principais tipos de sistemas de reposição baseados na demanda passada são o método de ponto de reposição de revisão permanente e o de ponto de reposição por revisão periódica.

5 CONCLUSÃO

O presente artigo teve como objetivo, elaborar uma análise sobre o impacto provocado pelo sistema de gestão de estoque nas atividades de armazenagem das empresas. Foram pesquisados conceitos básicos que constituem o escopo das atividades de armazenagem As atividades de armazenagem, por si só, são complexas e envolvem montantes elevados de recursos (materiais estocados, mão de obra, equipamentos, prédios e instalações, etc.), tornando-se então, algo que pode significar a vantagem competitiva da empresa ou não.
Conclui-se que o sistema de gestão de estoque é recomendável, porém é necessário interpretar detalhadamente quais são as necessidades das empresas, para dimensioná-las em equilíbrio com os custos e os benefícios decorrentes desta implantação. De qualquer forma, a adaptação desses sistemas às características das empresas, se aproximam muito da condição de equilíbrio entre o custo e benefício já citado.
A conclusão global que se chega com o término deste trabalho aponta que a gestão de armazenagem com a gestão de estoque de materiais é importante para as empresas, pois representa um elo fundamental entre seus estoques e resultados, devendo ser mantida sob o mais rígido controle analítico, visando obter através de mensurações periódicas a maximização do uso dos recursos utilizados, e simultaneamente continuar a proporcionar a satisfação de seus gestores.