Sistema Municipal de Atendimentos Socioeducativo em Meio Aberto

Inicialização à Socioeducação

1 MUNICIPALIZAÇÃO DO ATENDIMENTO SOCIOEDUCATIVO EM MEIO ABERTO:

  O Município é o lugar onde se evidenciam necessidades, conflitos e soluções. Portanto, é o espaço onde as políticas públicas devem funcionar para atender as demandas individuais e coletivas.

  A municipalização, prevista constitucionalmente é, pois, peça fundamental para a concretização dos direitos humanos. Nela o município mantém, coordena, planeja, executa, acompanha, controla e avalia as políticas públicas viabilizadas em seu território, com a cooperação técnica e financeira do Estado e da União.

  A municipalização do atendimento (artigo 88, inciso I do ECA), no âmbito do Sistema Socioeducativo considera que tanto as medidas socioeducativas, quanto o atendimento inicial ao adolescente em conflito com a lei, devem ser realizados dentro ou próximo dos limites geográficos do município de modo a fortalecer o contato e o protagonismo da comunidade, da família e dos adolescentes atendidos.

  Ao adolescente que praticar ato infracional, poderão ser aplicadas seis medidas socioeducativas previstas no artigo 112 do ECA: advertência; obrigação de reparar o dano; prestação de serviço a comunidade; liberdade assistida; semiliberdade e internação em estabelecimento educacional. Além destas, poderão ser aplicadas pelo juiz ao adolescente que cometeu ato infracional e pelos Conselheiros Tutelares às crianças que cometeram o mesmo ato medidas de proteção previstas no artigo 101, incisos I a VI, do ECA. Aqui vamos tratar apenas das medidas socioeducativas de Liberdade Assistida e Prestação de Serviços à Comunidade, uma vez que a diretriz prevista no Estatuto da Criança e do Adolescente é a municipalização.

  Liberdade Assistida: será adotada sempre que se afigurar a medida mais adequada para o fim de acompanhar, auxiliar e orientar o adolescente, com prazo mínimo de seis meses, podendo a qualquer tempo ser prorrogada, revogada ou substituída por outra medida, ouvido o orientador, Ministério Publico e o defensor, artigo118 do ECA .

  Prestação de Serviço à Comunidade: consiste na realização de tarefas gratuitas de interesse geral, por período não excedente à seis meses, junto a entidades assistenciais, hospitais, escolas e outros estabelecimentos congêneres, bem como em programas comunitários ou governamentais. As tarefas são atribuídas conforme aptidões do adolescente, devendo ser cumpridas durante jornada máxima de oito horas semanais, aos sábados, domingos e feriados ou em dias úteis, de modo a não prejudicar a freqüência escolar ou a jornada normal de trabalho.

  De acordo com o SINASE, compete a esfera municipal:

Funcionamento do Conselho Municipal dos Direitos da Criança e do Adolescente - CMDCA:

  • Composição paritária (metade do governo + metade da sociedade civil);
  • Estrutura própria e independente;
  • Reuniões sistemáticas de conselheiros;
  • Criação e funcionamento do Fundo Municipal dos Direitos da Criança e do adolescente;
  • Plano Municipal de Atendimento socioeducativo elaborado, monitorado e avaliado.

Articulação e Mobilização:

  O CMDCA articulará com os principais atores do Sistema de Garantia de Direitos, especialmente os envolvidos diretamente na aplicação e execução das medidas socioeducativas – Judiciário, Ministério Público, Defensoria Pública, Polícia civil e militar, gestores públicos responsáveis pelo atendimento socioeducativo e pelas políticas públicas intersetoriais, as organizações não governamentais que atuam na área e representantes de adolescentes e famílias que vivenciam essa situação. Esta articulação, visa sensibilizá-los para a importância de conhecer a realidade de adolescentes em conflito com a lei e comprometê-los com o funcionamento do Sistema Municipal de Atendimento Socioeducativo. A celebração de um Protocolo de Intenções ou Termo de Cooperação firmado entre o poder Executivo estadual e municipal, Judiciário, Ministério Público e Defensoria Pública é um exemplo para ajudar no bom funcionamento.

  O processo de articulação e mobilização deve ser uma prática transversal, contínua e crescente que envolva cada vez mais os diversos setores da sociedade, colabore para dar visibilidade aos resultados e para a superação de posturas preconceituosas e estigmatizadoras, além da otimização do tempo e recursos.

Diagnóstico situacional inicial com atualização periódica:

  Levantamento e análise quantitativa e qualitativa da situação dos adolescentes em conflito com a lei (serviços necessários e existentes - condições de funcionamento, recursos financeiros, humanos, materiais, fatores que concorrem para prática de atos infracionais e conseqüências para comunidade, incidência de atos infracionais praticados, entre outros).

Plano Municipal de Atendimento Socioeducativo:

  Com base no diagnóstico situacional, no SINASE e no Plano Estadual de Atendimento Socioeducativo, o Plano Municipal evidencia compromissos coletivos expressos nos objetivos, metas, recursos, inclusive financeiros, e resultados previstos a serem alcançados em um período determinado, com definição de eixos de atuação, ações e responsabilidades compartilhadas entre os atores do sistema. É importante determinar a vinculação administrativa da instituição gestora do plano. Com o plano elaborado, o CMDCA baixa resolução específica e promove o seu lançamento, dando sequência ao processo de mobilização social e implantação do plano.

Programa de atendimento para execução das medidas em meio aberto:

  Cada município terá um programa que desenvolverá ações de natureza eminentemente socioeducativa, expressas em um projeto pedagógico, em espaço físico apropriado com acompanhamento interdisciplinar por equipe técnica do próprio programa. Para Liberdade Assistida Institucional (LA), cada técnico acompanhará no máximo 20 adolescentes, na Liberdade Assistida Comunitária (LAC), cada técnico terá sob seu acompanhamento e monitoramento o máximo de 20 orientadores comunitários, sendo que cada orientador acompanhará até 02 adolescentes simultaneamente. A Prestação de Serviço à Comunidade (PSC) terá 01 técnico para cada 20 adolescentes; 01 referência socioeducativo para cada grupo de até 10 adolescentes e 01 orientador socioeducativo para até 02 adolescentes ao mesmo tempo.

  Assim deverá ser garantido o atendimento socioeducativo psicossocial e jurídico de forma individual e coletivo ao adolescente e suas famílias, considerando o contexto comunitário, com vinculação administrativa definida pelo Executivo municipal. Onde houver CREAS, este poderá ser o programa de referência, dada sua missão de prestar serviços de proteção social especial, de média complexidade, entre os quais os adolescentes que cumprem medidas em meio aberto.

  Embora o acompanhamento da execução seja de uma determinada Política Pública, como a Assistência Social, os demais integrantes do Sistema Socioeducativo serão co-responsáveis pelo atendimento as demandas dos adolescentes e suas famílias, que contribuam para a viabilização do Plano Individual de Atendimento Socioeducativo – PIA.

  O Plano de ação, o Projeto Pedagógico dos Programas serão inscritos no CMDCA e divulgado aos demais atores do Sistema de Garantia de Direitos.

 

SISTEMA MUNICIPAL DE ATENDIMENTO SOCIOEDUCATIVO:

  O Sistema Municipal de Atendimento Socioeducativo pode ser compreendido como um conjunto integrado e articulado de ações, desde a apreensão do adolescente em conflito com a lei até a execução das medidas socioeducativas em meio aberto. A idéia é que funcione com ações interligadas dos órgãos do Sistema de Garantia de Direitos dos eixos de Proteção, Promoção e Defesa dos direitos de criança e adolescentes, incluindo Conselhos de Direitos e de Políticas Públicas, Conselhos Tutelares, Ministério Público, Juizados da Infância e da Juventude, Defensoria Publica e órgãos das políticas de assistência social, saúde, educação, trabalho, profissionalização, previdência social, cultura, habitação, esporte e lazer e segurança pública. Em caráter complementar, ações desenvolvidas por organizações não governamentais devem ser parceiras no atendimento de demandas específicas.

Gráfico Representativo do Sistema de Garantia de Direitos:

Sistema de atendimento socioeducativo em meio aberto - competências:

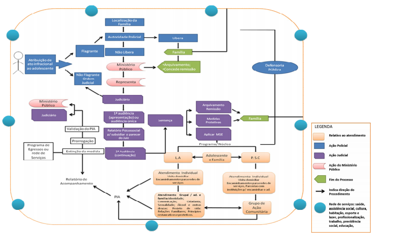
FLUXO DE ATENDIMENTO SOCIOEDUCATIVO:

Acompanhamento ao (a) Adolescente:

  O acompanhamento ao (a) adolescente precisa estar associado a uma metodologia de superação das condições que o levaram à infração. Exige uma atuação em rede na qual são estabelecidas parcerias com as famílias, comunidade de onde são oriundos, os sistemas de administração da justiça, o movimento de defesa de direitos e os programas e serviços de atendimento.

  A ação sócio-educativa deve pautar-se pela construção coletiva, contemplando o (a) adolescente em suas dimensões motoras, cognitivas, relacionais, afetivas, éticas, simbólicas, estéticas e culturais, sem discriminação étnico-racial, de gênero, orientação sexual e religião.

  No processo do acompanhamento ao (a) adolescente devem ser considerados os seguintes passos:

 Acolhida – o acolhimento está relacionado com a qualidade da atenção ofertada. Envolve desde um espaço físico facilitador e aconchegante, até o modo como as relações são estabelecidas, num clima de descontração e não de censura, assegurando um ambiente seguro, de forma a facilitar a expressão de necessidades e demandas do cotidiano, indispensáveis à construção do Plano Individual de Atendimento Socioeducativo - PIA;

 Planejamento – o PIA, previsto no SINASE, é construído de forma compartilhada, envolvendo o adolescente e os profissionais e norteará as ações durante o cumprimento da Medida Socioeducativa. Aqui se busca a consonância com o projeto de vida do adolescente respeitando o momento vivenciado por ele, e com o projeto pedagógico do programa;

 Acompanhamento e Monitoramento – deve ser realizado de forma contínua, com atividades sistemáticas, criando condições para que o adolescente seja protagonista do seu processo socioeducativo e tenha na figura do profissional, uma referência positiva. Esse acompanhar deve ser dinâmico e flexível de forma a oportunizar redefinição de metas previstas no PIA, que leve o adolescente a desenvolver suas capacidades e potencialidades, agindo e superando situações de conflito, com autonomia e responsabilidade.

  A partir do acompanhamento e monitoramento do adolescente, o programa deve criar momentos para avaliar o andamento das ações e respostas às intervenções, objetivando entre outras coisas a emissão de relatórios para o Juízo de Execução, possibilitando à Autoridade Judiciária avaliação sobre a revogação, prorrogação ou substituição da medida, se for o caso. É importante o registro da avaliação feita pelo próprio adolescente, sobretudo para mensurar o resultado do programa de atendimento.

  Encerramento - resulta de uma série de avaliações, considerando o parecer da equipe técnica como um todo e deve ser cuidadosamente preparado, desde a fase da acolhida. Tendo como referência o PIA, avalia-se o desenvolvimento do adolescente e sua interação consigo mesmo, sua família e a comunidade. É importante também avaliar os efeitos das ações realizadas junto à comunidade no processo socioeducativo do adolescente, no sentido de um novo olhar - como um ser capaz de se rever e dar respostas positivas a diferentes situações.

  Além do acompanhamento individual o programa deve investir em ações de natureza grupal, procurando desenvolver iniciativas que busquem a interação dos adolescentes em cumprimento de medida, em torno de causas comuns, bem como estimular à participação em grupos juvenis na comunidade, num exercício de protagonismo pelos seus direitos e da coletividade.

Acompanhamento Familiar e Comunitário:

  Reconhecendo a responsabilidade socialmente atribuída à família na condução da educação dos filhos, é fundamental a sua coparticipação no processo socioeducativo para o resgate da sua função protetiva e de referência básica do adolescente, contribuindo para o efetivo cumprimento da medida.

  O acompanhamento as famílias é compreendido como uma forma de se fazer presente, de modo sistemático no seu cotidiano, com o objetivo de facilitar as relações familiares e promover sua inclusão e participação na sociedade, compreendendo-a não como um objeto de intervenção, mas como sujeito ativo do processo.

  As ações devem ser construídas com as famílias e representações comunitárias, a partir da realidade vivenciada, procurando desenvolver potencialidades e competências a fim de encontrar respostas e soluções para suas reais necessidades. Dessa forma devem ser realizadas, com perspectiva individual e grupal, entre outras, atividades de: orientação; sensibilização e mobilização sobre seus direitos e deveres; elaboração e acompanhamento de Plano Individual de Atendimento; acompanhamento domiciliar; terapia comunitária.

 

Acompanhamento às famílias e comunidades:

Orientação, acompanhamento e formação aos profissionais:

  Os profissionais que atuam direta e indiretamente com o adolescente em conflito com a lei e suas famílias, vivenciam o desafio de superar posturas e concepções equivocadas no trato da temática. Nesse contexto cabe aos profissionais de todo Sistema Municipal de Atendimento Socioeducativo:

  • Uma conduta ética e de proteção às situações de violência contra adolescentes com base na doutrina de proteção integral. É imprescindível uma conduta que pressuponha uma relação de respeito, cooperação, autonomia, e solidariedade transformando os desafios em possibilidade de crescimento;
  • Práticas desvencilhadas de preconceitos, de modo a perceber e trabalhar com a multiplicidade e diversidades que constitui o ser adolescente e família hoje.
  • Ter clareza que as referências do profissional estão presentes quando de sua atuação. Essas referências devem ser pautadas na noção de alteridade, de modo a assegurar o reconhecimento e a análise dos referenciais e da singularidade do adolescente e família (história, linguagem, valores culturais, inserção no espaço social e reflexo dos condicionantes socioeconômicos e culturais em sua realidade);
  • Compromisso profissional em prol de uma prática que promova a emancipação;
  • Constante repensar da ação profissional, com vistas a propiciar uma intervenção que valorize as possibilidades e das necessidades dos adolescentes e famílias;
  • Avaliação crítica de propostas teórico-metodológicas para a intervenção;
  • Construção/consolidação de entendimento e trabalho interdisciplinar;
  • Consolidação de trabalho em rede (conhecer, articular, mobilizar a rede de atenção aos adolescentes e às famílias);
  • No que se refere à instituição empregadora, lutar por condições de trabalho que possibilitem estabilidade, formação continuada e infra-estrutura adequada para o bom desempenho profissional, em respeito aos seus direitos e dos adolescentes e famílias.

 

  Para qualificar o atendimento é necessário um processo de formação articulada, priorizando os atores do Sistema Socioeducativo envolvendo adolescentes e seus familiares e, quando possível, atores do SGD, organizações do governo e da sociedade civil.

  A formação proporcionará o aprimoramento dos instrumentais para agilizar o fluxo e a eficiência dos processos de promoção, defesa e controle das políticas de efetivação dos direitos; conhecer, promover e construir coletivamente metodologias e procedimentos de atendimentos efetivos.

 

  As formações devem:

  • Ser sistemáticas, progressivas e em rede;
  • Respeitar e incorporar as realidades, especificidades e diversidades regionais;
  • Fortalecer as experiências locais;
  • Considerar a variedade de metodologias, materiais e tecnologias sociais;
  • Assegurar mecanismos de participação e escuta de adolescentes, famílias e comunidade;
  • Prever indicadores qualitativos e quantitativos que contribuam para avaliar a efetividade das formações;
  • Propiciar fundamentos jurídicos, sociais, pedagógicos, éticos, antropológicos, psicológicos e de intervenções;
  • Incluir questões de gênero, étnico/raciais, de diversidade sexual e religiosa;
  • Incorporar as áreas de saúde, educação, assistência, justiça e as demais que trabalham diretamente e indiretamente com adolescentes.
  • Realizar estudo/debate em: grupos, reuniões técnicas e supervisão, além de sistematização de percurso individual: boas práticas, lições aprendidas, com vistas à revisão e (re) construção de conceitos e metodologias de trabalho;
  • Criação/consolidação de espaços coletivos para informação, reflexão e debate da temática.

  Além dos processos formativos é preciso cuidar do profissional nos aspectos emocional, pessoal e social, através de estratégias que fortaleçam sua auto-estima, motivação e ampliem suas potencialidades e a criatividade na superação de limites e redução nos seus níveis de estresse, como o desenvolvimento de vivências, atividades de relaxamento, momentos de lazer entre as equipes de trabalho, terapias, supervisões e intervisões. Esse apoio ao profissional favorecerá seu melhor desempenho, sua interação com os adolescentes, famílias, comunidade, atores do Sistema, redes de atendimento e consequentemente melhoria na qualidade de vida.

Acompanhamento e Avaliação:

    O acompanhamento e avaliação devem ser contínuos, sistemáticos e participativos, envolvendo todos os atores do Sistema Socioeducativo, com vistas produção de conhecimentos introduzindo parâmetros de melhorias do atendimento e superação da fragmentação das informações.

  Deve contemplar sistematização das informações; definição e acompanhamento de indicadores em consonância com o sistema de acompanhamento estadual e/ou nacional; controle dos dados sobre o fluxo do atendimento e abrangência do Sistema (todas as instituições do Judiciário, MP, Segurança e Programas).

Acompanhamento familiar:

  Pode ser realizado por intermédio de uma equipe interdisciplinar de profissionais. É uma ação de proximidade, embasada no fortalecimento de vínculos, identificação das competências pautadas nas necessidades e potencialidades das famílias, a fim de encorajá-las no desempenho de resultados satisfatórios que possam melhorar a qualidade de vida do grupo família.

Adolescência / Adolescente:

  O termo adolescência adquire representação social e torna-se objeto de estudo a partir do final do século XVIII. A conceituação da adolescência é polêmica nas varias especialidades, inclusive na psicologia. Há, contudo, um consenso: a adolescência se inicia na puberdade, com as mudanças orgânicas que se revela no corpo, o ECA (Lei 8069/90) estabelece as faixas etárias para definir juridicamente a infância (0 a 11 anos e onze meses) e a adolescência (12 a 17 anos e onze meses). Adolescência também é definida como fase especifica do desenvolvimento humano caracterizada por mudanças e transformações múltiplas e fundamentais para que o ser humano possa atingir a maturidade e se inserir na sociedade no papel de adulto (Relatório do UNICEF).“Para Volpi: ‘‘a criança e o adolescente são concebidos como pessoas em desenvolvimento, sujeitos de direitos e destinatários de proteção integral.”

Adolescente autor de ato infracional:

  É definido como: pessoa de 12 a 18 anos incompletos, que pratica ato infracional. A expressão adolescente infrator define a situação em que o adolescente encontra-se. Infrator não é uma qualidade, um traço ou características pessoal que diferencia adolescentes desviantes de outros adolescentes. O ato infracional não pode ser atribuído como integrante da identidade de quem o pratica, mais sim como contingente na vida do adolescente que pode se alterar. Mesmo quando cometem estes atos ele continua adolescente, cidadão, sujeito de direitos e em condição peculiar de desenvolvimento. Na Doutrina da Proteção Integral adotada pelo ECA o adolescente infrator é visto como sujeito de direitos, como responsabilidade de todos( Estado, Sociedade e Família),como cidadão.

Atendimento psicossocial:

  Conjunto de atividades/ações psico-sócio-educativas de apoio e especializadas, de cunho terapêutico, desenvolvidas com indivíduos e em pequenos grupos. As ações devem ser potencializadoras da autonomia, favorecendo a participação na rede social ampliada e a garantia dos direitos dos sujeitos envolvidos.

Ato Infracional:

  São atos infracionais todas aquelas condutas descritas como crime ou contravenção penal no Código Penal e na legislação penal (art. 103 do ECA). São atos condenáveis, cometidos por crianças ou adolescentes, de desrespeito ás leis, à ordem pública, aos direitos dos cidadãos ou ao patrimônio. No caso de ato infracional praticado por crianças (até 12 anos), aplicam-se as medidas de proteção (art.101). Nesse caso o órgão responsável pelo atendimento é o Conselho Tutelar. Já o ato infracional cometido por adolescentes deve ser apurado pala Delegacia competente a quem cabe encaminhar o caso ao Promotor de Justiça e ao Juiz de Direito que poderá aplicar uma das medidas socioeducativas previstas no artigo 112 do ECA.

  

Competência:

  É uma articulação de capacidades que contribuem na compreensão e intervenção do sujeito no seu contexto (social, cultural, político e econômico), e que o ajuda a construir o seu caminho de vida. 

Comunidade:

  Grupo de pessoas que compartilham certas condições de vida: economia, cultura, religião, migração, exclusão, proximidade, e que mantêm vínculos ente si, ou seja, interagem em vários planos, como o social, o familiar, o cultural, o religioso, entre outros. É importante conhecer a comunidade em que vivemos e atuamos sua história, cultura, problemas mais comuns, recursos disponíveis e alternativas.

Família:

  Grupo de pessoas que se acham unidas com laços de consaguinidade, de aliança, de afinidade e, ou, de solidariedade, cujos vínculos circunscrevem obrigações recíprocas, organizadas em torno de relação e de gênero. Arranjos familiares diversos devem ser respeitados e reconhecidos como potencialmente, capazes de realizar as funções de proteção e de socialização de suas crianças e adolescentes (Plano Nacional de Defesa e Promoção do Direito à Convivência Familiar e Comunitária). “a família constitui a instância básica, na qual o sentimento de pertencimento e identidade social é desenvolvido e mantido e, também, são transmitidos os valores e condutas pessoais. Apresenta certa pluralidade de relações interpessoais e diversidades culturais, que devem ser reconhecidas e respeitadas, em uma rede de vínculos comunitários, segundo o grupo social em que está inserida”. - Carlos Simões.

Interdisciplinaridade:

  É a conexão dos saberes específicos de cada área de atuação, decorrente de estudos, discussões e aprofundamento da temática para realizar uma intervenção com eficácia e efetividade com vistas à resolutividade dos casos. Cada profissional com suas competências específicas e troca de informações constrói uma comunicação que propicia a leitura integrada do caso ou situação para compreender a totalidade da família e realizar os encaminhamentos, mais apropriada de forma singular e sintonizada, possibilitando uma orientação conjunta da equipe.

Justiça Restaurativa:

  É um novo modelo de Justiça, focado nas relações pessoais prejudicadas pela infração, suas consequências e danos, e não na definição de culpados e punições. A Justiça Restaurativa valoriza a autonomia das pessoas e o diálogo entre elas, criando oportunidades para os envolvidos e interessados (emissor e receptor, familiares e comunidade) se expressarem e interagirem. Assim viabiliza criação de ações, que possibilitam prevenir a violência e lidar com suas implicações.

Medidas Socioeducativas:

  As medidas constituem-se na resposta estatal pala autoridade judiciária ao adolescente que cometeu ato infracional. Embora possuam caráter sancionatórios e coercitivos, não se trata de “penas” ou “castigos”, mas de oportunidades de inserção em processos educativos que se bem sucedidos, resultarão na construção ou reconstrução de projetos de vida, desarticulados da prática de atos infracionais e, simultaneamente, na inclusão social plena. 

Mobilização Social:

  É um modo de exercer a cidadania, por meio da sensibilização e articulação coletiva dos interesses, buscando superar a exclusão social e política por meio da deliberação pública, promoção de transparência e responsabilização da implementação de suas preferências políticas.

 

Participação ativa:

  É um tipo de participação que se dá através de palavras e atitudes dos sujeitos nos acontecimentos que afetam a sua vida e a vida do outro, assumindo uma postura de valoração positiva e compromisso com o coletivo.

Plano Individual de Atendimento- PIA:

  Pode ser entendido como um plano único, considerando o caráter individual. Instrumento de intervenção dinâmico, sempre em processo de avaliação devendo ser construído em conjunto profissional X adolescente X família. Abordando conhecimentos interdisciplinares identificados através de estudo de caso, que possibilitem o aprofundamento e encaminhamentos dos aspectos relacionados à vida do adolescente como: Educação; Profissionalização; Cultura, lazer, esporte e espiritualidade; Saúde; Relações familiares, afetivas e sociais; Relações comunitárias e institucionais e aspectos Jurídicos. Os dados registrados sistematicamente nesse instrumento, servirão como base para o processo de construção e/ou reconstrução do projeto de vida do adolescente e elaboração de relatórios encaminhados ao Juiz de Execuções, bem como sua evolução e reformulações necessárias, para as avaliações periódicas que subsidiarão as decisões judiciais.

Política de Proteção de Crianças e adolescentes no Espaço Institucional:

  Conjunto dos princípios, dos valores e dos objetivos que servem de guia a tomadas de decisão e que fornecem a base para o planejamento de ações para os colaboradores de uma Instituição/organização, com o objetivo de prevenir, defender e socorrer, crianças e adolescentes de situações de violência, preservando-os de incômodos ou perigos para que possam se desenvolver de forma sadia e integral.

Prioridade absoluta:

  Trata do interesse superior da criança, o qual em qualquer circunstância deverá prevalecer art.3 da Convenção Internacional.

Projeto de Vida:

  Considerado um planejamento que deve ter objetivos e metas que auxilie no crescimento pessoal e social do adolescente. No processo de construção devem ser identificado e estimulado habilidades e competências, visando à materialização dos sonhos em possibilidades reais de conquistas e exercício de cidadania.

Protagonismo:

  O termo em seu sentido atual indica o ator principal, ou seja, o agente de uma ação seja ele um jovem ou um adulto, um ente da sociedade ou do Estado, uma pessoa, um grupo, uma instituição ou um movimento social.

Rede:

  O termo "rede" é derivado do latim, que significa "entrelaçamento de fios, cordas, cordéis, arames, com aberturas regulares fixadas por malhas, formando uma espécie de tecido". É um sistema composto por pessoas, instituições com funções e situações dentro de um contexto, que oferece apoio instrumental emocional e diversas ações que levam ao sentido de pertencer ao grupo. “Redes sociais de apoio” são frentes importantes para o trabalho de inclusão social da família e com a proteção, defesa e garantia dos direitos, especialmente das crianças adolescentes à convivência familiar e comunitária.

Referência socioeducativo:

  De acordo com o SINASE - profissional de nível superior ou com formação de gerência ou coordenação nos locais de prestação de serviço comunitário, que será responsável geral tanto pelos adolescentes prestadores de serviço comunitário, quanto pelo funcionário guia socioeducativo/orientador Socioeducativo (profissional do local de PSC diretamente ligado ao exercício da atividade realizada pelos adolescentes).

Remissão:

  Concedida pelo representante do ministério público, como forma de exclusão do processo, antes de iniciado o procedimento judicial, caso iniciado o procedimento a concessão da remissão pela autoridade judiciária, importará na suspensão ou extinção do processo. A remissão não implica necessariamente o reconhecimento ou comprovação do ato infracional, nem prevalece para efeito de antecedentes, no entanto pode incluir na aplicação das medidas socioeducativas em meio aberto, Art.126 e127 do ECA.

Sistema de Garantia de Direitos:

  É um conjunto articulado de pessoas, instituições e organizações que atuam em prol da promoção, defesa e controle social da efetivação de direitos de crianças e adolescentes. Fazem parte desse sistema: a família, as organizações da sociedade (instituições sociais, associações comunitárias, sindicatos, escolas, empresas), Conselhos de Direitos e Tutelares e as diferentes instâncias do poder público (Ministério Público, Juizado da Infância e da Juventude, Defensoria Pública e Secretaria de Segurança Pública).

 O funcionamento do sistema se dá de forma articulada entre os três eixos:

  • Promoção (formulação das políticas públicas);
  • Defesa (responsabilização do Estado, da Sociedade e da Família); 
  • Controle Social (espaço da sociedade civil articulada em fóruns, frentes, pactos e outros, na vigilância dos preceitos legais).

Sistema Nacional de Atendimento Socioeducativo (SINASE):

  É um marco legal sobre o atendimento socioeducativo no Brasil, que reúne parâmetro para o reordenamento da aplicação e execução das medidas socioeducativas. Demarcando melhor as atribuições responsabilidades dos Governos Federal, Estaduais e Municipais. No seu conjunto, ele contempla um conjunto ordenado de princípios, regras e critérios, de caráter jurídico, político, pedagógico, financeiro e administrativo que envolve desde o processo de apuração de ato infracional até a execução das medidas socioeducativas.