Agricultura Geral

Auxiliar Agrícola

1 AGRICULTURA GERAL – INTRODUÇÃO AO AGRONEGÓCIO

1. ORIGEM E EVOLUÇÃO DA AGRICULTURA MUNDIAL

A origem da agricultura remonta ao início do período neolítico (10.000 – 6.000 AC), época em que o Homem domestica a natureza (vegetal e animal) deixando de ser caçador - coletor, tornando-se agricultor. Este acontecimento teve uma importância crucial para a mudança do estilo de vida das populações, passando de nômades a sedentários. O Homem desenvolve a agricultura, a criação de animais e surgem as primeiras aldeias primitivas. Estes acontecimentos ocorreram um pouco por todo o mundo e situa-se o seu início numa região do Médio Oriente conhecida por “Crescente Fértil”, situada entre os rios Nilo, Tigre e Eufrates. As primeiras culturas a serem domesticadas nesta zona foram os cereais: trigo, ervilhas, aveia, lentilhas e o linho, e os primeiros animais foram: o cão, o porco, as cabras, as ovelhas e as vacas. Com o domínio do fogo e a descoberta e fabrico do ferro inicia-se uma nova etapa, desta vez de natureza técnica. Entre 4.000 – 3.500 AC desenvolveram-se invenções que tiveram uma contribuição decisiva para a expansão e evolução da agricultura: o arado, na Mesopotâmia, e a roda que revolucionou não só a agricultura como a própria civilização.

A agricultura foi evoluindo gradualmente por todo o mundo. No período que decorreu entre 3.000 AC e 500 DC houve um especial desenvolvimento a nível técnico, diversificação das culturas e domesticação de novas espécies animais. Nesta época destacam-se os seguintes acontecimentos:

Alto consumo de uvas e vinho no Egito (2.900 AC);
Comércio de azeite e vinho difundido no Mediterrâneo (1.000 AC);
Vegetais e frutos plantados e cultivados em Ur (atual Iraque), nomeadamente cebolas, pepinos e melões (3.000 AC);
Algodão cultivado e fiado na Índia (2.000 AC);
Linho e seda usados intensamente na China (2.000 AC);
Melhoria dos métodos de armazenagem de grãos e óleo em silos, cisternas e frascos;
Domesticação do cavalo, primeiramente na Mesopotâmia e na Ásia Menor e, em 1.600 AC, no Egito;

Na China, Egito e Médio Oriente foram aperfeiçoados e desenvolvidos sistemas de irrigação, aumentando as áreas de cultivo. Através do desenvolvimento de moinhos de vento e de água foi possível contornar as incertezas climáticas;
Aumento da produtividade pela introdução de fertilizantes (dejetos de animais) no cultivo das terras.

Após o declínio do Império Romano surge um período que muda o sistema agrícola: o feudalismo, que teve o seu ponto alto por volta de 1.100 DC. Este período é caracterizado por sistemas agrícolas mais complexos, cultivo de uma maior diversidade de legumes, cereais e frutos, e, criação e domesticação de mais espécies animais (principalmente de aves). Os solos agrícolas começam a ser utilizados e explorados com fins monetários, através do pagamento de taxas na utilização das terras, e de poder, com a subjugação dos camponeses aos senhores das terras – senhores feudais. Os acontecimentos mais relevantes nesta época foram: Implementação de sistemas de rega em solos estéreis ou não produtivos; No Egito a produção de grão era suficiente para vender trigo para outros países; Na Espanha começaram a cultivar vinhas em terrenos inclinados que eram irrigados com água proveniente das montanhas; Cultivo laranjas, limões, pêssegos e ameixas no Oriente Médio; Criação do bicho-da-seda e plantação da sua alimentação – amoreiras; As cruzadas aumentaram o contato da Europa com as terras islâmicas, familiarizando a Europa Ocidental com os citros, os têxteis de algodão e a seda; Utilização da rotação das culturas; Criação de ovelhas com a finalidade de lhes ser retirada a lã;

O séc. XVI caracteriza-se pelo decaimento do feudalismo e pela ascensão de um novo sistema industrial e comercial: o capitalismo liberal. O aumento populacional levou à expansão da agricultura na Europa. Com exceção de algumas técnicas propostas pelos “agrônomos” romanos (Columela, Plínio, Varrão), a agricultura européia manteve-se praticamente inalterada até ao séc. XVIII. A rotação bienal cereal - pousio herdada do Neolítico, uma alimentação baseada em hidratos de carbono e uma produção animal marginal no sistema, baseada nos ovinos e caprinos que apascentavam os restolhos e os revestimentos espontâneos das terras em pousio, eram os traços mais marcantes da agricultura européia.

Do séc. XV ao XIX o comércio de escravos proporcionou os trabalhadores necessários à força de trabalho requerida pelas plantações coloniais. A agricultura colonial (fruto da época dos descobrimentos e da subsequente colonização) servia para alimentar os colonialistas e também os países colonizadores. Os principais produtos cultivados eram o açúcar, o algodão, o tabaco e o chá, sendo também produzidos produtos de origem animal como a lã e as peles. Os países colonizadores, nomeadamente a Espanha, encontraram civilizações que já praticavam uma economia baseada na agricultura intensiva: os Maias, os Astecas e os Incas. A revolução científica, influenciada pelo renascimento e pelo iluminismo, encorajou a experimentação no domínio da agricultura. Os progressos mais importantes proporcionados por uma agricultura científica foram:

Criação seletiva de gado (inícios de 1.700);
Aplicação de calcário e outros nutrientes nas terras cultiváveis (finais de 1.700);
Primeiras tentativas de estudo e controle de pragas;
A partir do séc. XVIII houve um desenvolvimento tecnológico da maquinaria e utensílios utilizados na agricultura, assim como dos sistemas de rega e fertilização das culturas;

Num processo que se iniciou na Holanda em meados do séc. XVII e que decorreu em Inglaterra no séc. XVIII introduziram-se alterações profundas nas técnicas da produção agrícola. A abolição do pousio, possibilitada por lavouras mais profundas e frequentes e a prática de novas rotações (rotação de Norfolk) conduziram à chamada Revolução Agrícola que, conjuntamente com outros fatores, permitiu a Revolução Industrial. A rotação de Norfolk era constituída por uma cultura (nabo) que abria a rotação, seguida de um cereal, uma leguminosa (trevo violeta) e novamente um cereal. A constituição de prados artificiais (trevo) e a cultura de raízes forrageiras (nabo) permitiram melhorar a alimentação animal o que conduziu à intensificação pecuária e ao melhoramento das raças. A estabulação do gado bovino permitiu dispor de estrume cuja incorporação nos solos levou a aumentos de produtividade. A terra passou a ser encarada como meio de produção rentável, nascendo uma agricultura do tipo empresarial.

O aumento da produtividade da terra gerou maior disponibilidade de rendimento que foi encaminhado para a procura de têxteis, inicialmente de lã e logo depois de algodão. Esse aumento de produtividade era conseguido, em parte, devido a mobilizações mais profundas e frequentes do solo que exigiam aperfeiçoamentos nos diversos tipos de arados. As peças de madeira foram sendo substituídas por ferro e a utilização do cavalo como animal de tração incrementou a procura de metal para as ferraduras estimulando, desta forma, a siderurgia e o consumo do carvão. Se for certo que a Revolução Agrícola, conjuntamente com a explosão demográfica, promoveu a evolução dos conhecimentos técnicos e dos transportes ferroviários e marítimos influenciou a Revolução Industrial, não é menos verdade que a indústria estimulou a modernização da agricultura. As contribuições ao nível da maquinaria agrícola, das aplicações da química (adubos e pesticidas) e a melhoria dos transportes que conferiram à agricultura o estímulo do mercado, fizeram-se sentir desde cedo e, mais recentemente as aplicações da informática foram decisivas na criação da agricultura moderna.

A melhoria dos sistemas de transporte (estradas, caminhos de ferro e embarcações) afetou positivamente a agricultura na medida em que facilitou a aquisição de insumos e matérias-primas de fornecedores longínquos e melhorou os métodos de conservação tornando-os mais econômicos e eficazes (através do desenvolvimento de sistemas de refrigeração: finais do séc. XIX e inícios do séc. XX).

Após a I Guerra Mundial houve uma nova explosão demográfica que levou a um incremento na procura de alimentos. O aumento da produção obteve-se temporariamente com a Revolução Verde, que envolveu o cultivo seletivo de colheitas, a introdução de novos híbridos e métodos de cultura intensivos. Atualmente, a indústria da agro-pecuária conta com a intervenção e apoio das mais diversas áreas e domínios: genética, evolução tecnológica (ex.: maquinaria e sistemas de irrigação e drenagem), desenvolvimento de produtos químicos para o combate a pragas e para a fertilização dos solos, entre outros, que contribuem para o seu desenvolvimento e aperfeiçoamento contínuo. A agricultura, como atividade econômica que é, está invariavelmente ligada à Sociedade, refletindo a sua estrutura e evolução. É necessário ter sempre em mente que os sistemas de agricultura são, em grande medida, uma herança do passado e que parte da compreensão da sua estrutura e funcionamento nos advém do conhecimento da sua história.

2 CONDICIONANTES DA PRODUÇÃO

Clima, solo, relevo, entre outros, são os fatores físicos naturais que influenciam na produção agrícola de vegetais e animais. A influência climática é a mais importante, exercendo-se em conseqüência das variações da temperatura, umidade, insolação, etc. Existem plantas tropicais, como a cana-de-açúcar, o cacau, o café, que não podem ser cultivadas em outro clima, o mesmo ocorrendo com plantas do clima temperado, como o trigo, a cevada etc., e plantas do clima frio, como a aveia.

Normalmente, quando as plantas são de ciclo vegetativo curto, isto é, levam menos de seis meses entre o plantio e a colheita, podem adaptar-se a vários tipos de climas. Assim, o fumo, planta típica do clima tropical, às vezes é cultivado em regiões de clima temperado, desde que a semeadura se faça na primavera e a colheita no verão, justamente no período em que as regiões de climas temperados apresentam temperaturas elevadas. O trigo, produto típico dos climas temperados, é cultivado em regiões frias, quando a variedade cultivada é de ciclo vegetativo curto, como ocorre nas planícies canadenses e russas.

Tropicais – cana, cacau e café (não podem ser cultivadas em outro clima)
Temperado – trigo e cevada (não podem ser cultivadas em outro clima)
Frio – aveia (não pode ser cultivada em outro clima)
Outras podem adaptar-se – fumo (pode adaptar-se ao clima temperado)
Trigo (pode adaptar-se ao clima frio, desde que com o ciclo vegetativo curto)
Geadas – beneficiam o trigo e são fatais para o café.
Café – Nordeste acima dos 700 m de altitude.
Açúcar – necessita de clima quente com alternância de uma estação chuvosa (cresce) e desenvolve-se com uma estação seca para desidratar e se tornar rica em sacarose.

Ainda depende da umidade do ar a extensão das áreas cultivadas; nos desertos e nas regiões semiáridas, a agricultura só pode ser feita com irrigação e com plantas que se adaptem bem aos climas secos – a tamareira, a figueira – ou que, tendo um ciclo vegetativo muito curto – o sorgo -, sejam cultivadas na curta estação chuvosa. Daí serem ainda hoje muito pequenas as áreas desérticas cultivadas, apesar dos trabalhos de recuperação feito nas regiões secas. Nas regiões frias, ficando o solo coberto por uma camada de gelo durante parte do ano, é natural que só poucas plantas que se adaptam às baixas temperaturas e que tenham ciclo vegetativo curto possam sobreviver.

Solos – textura e composição química
Arenosos – coqueiro, amendoim
Argilosos (massapé) - Cana
Terra roxa - Café
Célicos (decomposição do arenito) - Algodão
O relevo também tem uma influência muito grande sobre a agricultura, de vez que nas regiões tropicais, atenuando a temperatura, faz com que certas áreas gozem de temperaturas amenas (entre 15 a 20 ºC durante todo o ano). Esta amenização da temperatura permite o desenvolvimento, em regiões

equatoriais e tropicais de determinados produtos típicos dos climas temperados, como trigo, frutas, legumes europeus, batata-inglesa etc. O trigo é cultivado com sucesso no Planalto Meridional do Brasil e a batata-inglesa é largamente cultivada no Planalto da Borborema, Paraíba e em Poços de Caldas, Minas Gerais. A viticultura desenvolve-se em proporções comerciais no Rio Grande do Sul, na região alta de Caxias, Bento Gonçalves etc., o que não ocorre na Campanha Gaúcha, apesar de aí encontrarem as mais altas latitudes – a maior distância do Equador. Também ela vem sendo feita com sucesso nas áreas irrigadas do Nordeste, principalmente na região do Sub-Médio São Francisco.

3 CONCEITOS DE AGRICULTURA

A agricultura, como atividade do homem inserido na sociedade, só de uma forma imperfeita se pode enquadrar em definições formais. Uma definição sucinta, tal como "a agricultura é a arte de cultivar os campos", é de tal forma vaga e pouco informativa que está longe de poder transmitir a ideia da complexidade e dos objetivos da atividade. Além disso, na agricultura empresarial moderna a arte, cada vez mais, cede o seu lugar à ciência.

Definições mais requintadas e elaboradas afirmam que "a agricultura consiste no esforço para situar a planta cultivada nas condições ótimas de meio (clima, solo) para lhe tirar o máximo rendimento em quantidade e em qualidade" (Diehl, 1984). Esta definição, sendo elucidativa do ponto de vista técnico, peca por negligenciar o conceito de agricultura como atividade econômica e social. Na realidade o objetivo econômico da agricultura, num sistema de produção capitalista ou empresarial (ver Barros, 1975) não é a maximização do rendimento, mas sim do lucro, o que, como se sabe da teoria microeconômica da produção, não coincide com o máximo rendimento.

Por outro lado, numa agricultura de subsistência o objetivo é o de assegurar a alimentação do agregado familiar, o que se faz sem a utilização de fatores de produção adquiridos no mercado e sem a preocupação da adequação das plantas ao meio. Foi também sugerido que "a agricultura é a arte de obter do solo, mantendo sempre a sua fertilidade, o máximo lucro" (Diehl, 1984). Embora introduzindo o conceito da manutenção da fertilidade do solo, que serve o objetivo de obter produções regulares ao longo dos anos (sustentabilidade dos sistemas de agricultura), esta definição apenas se adequá aos sistemas capitalistas de produção. Além disso, não refere quais os intermediários entre o solo e o lucro, pelo que pode ser utilizada sem grande esforço para as atividades extrativas.

Uma definição sintética e expressiva foi proposta por René Dumont (Barros, 1975). Para este autor a agricultura é "a artificialização pelo homem do meio natural, com o fim de torná-lo mais apto ao desenvolvimento de espécies vegetais e animais, elas próprias melhoradas". O conceito de artificialização do meio engloba as técnicas culturais, independentemente do seu grau de aplicação. A enorme dificuldade em definir agricultura, prende-se com complexidade de que se revestem as atividades humanas, que decorrem em determinado momento histórico, ambiente natural e contexto social. Na sua mais larga acepção a agricultura deve ser encarada como fenômeno social.

Esta atividade tem de se adaptar às condições ecológicas e sociais, que variam da lugar para lugar, o que levou Barros (1975) a afirmar que a agricultura é, por excelência, o domínio da diversidade. Diversidade no enquadramento paisagístico, nos solos, no clima, na adaptabilidade das plantas cultivadas e dos animais domésticos e na presença de vegetação espontânea e animais selvagens. Diversidade nas atitudes e comportamentos dos homens, na riqueza material e estatuto social dos agricultores, no papel da agricultura na economia global. Diversidade na tecnologia disponível, no equipamento utilizado, no grau de utilização do potencial produtivo dos terrenos, nas estruturas fundiárias, na organização empresarial.

O conceito que uma sociedade tem da agricultura modifica-se quando se alteram as condições ecológicas e sociais referidas. Essa mudança está bem patente na evolução que o conceito "político" de agricultura tem sofrido nos últimos tempos. Durante milhares de anos a sociedade encarou a agricultura como uma atividade de subsistência, cujo objetivo primário era a produção de alimentos. Depois se foi introduzindo na consciência coletiva a idéia da agricultura como atividade econômica, a quem se exigia a produção de lucro, o que teve como consequência uma acentuada dependência das energias fósseis, casos de poluição dos solos, das águas e dos alimentos e a problemática dos excedentes.

Atualmente começa a ver-se a agricultura como uma atividade ecológica, orientada para a produção de bem-estar, no sentido lato. Segundo esta acepção, o agricultor vê reconhecida a sua multifuncionalidade. Não deixa de ser encarado como um produtor de alimentos e matérias-primas, mas reconhece-se o seu papel de produtor de bens não transacionáveis como a defesa do ambiente e dos recursos naturais, a gestão do espaço rural e a preservação do meio ambiente.

4 HISTÓRIA DA PRODUÇÃO AGRÍCOLA

O crescimento populacional e a queda da fertilidade dos solos utilizados após anos de sucessivos plantios causaram, entre outros problemas, a escassez de alimentos. Contudo, alguns autores relatam que na antiguidade, a fome existia em virtude da escassez de alimentos e da falta de estrutura no armazenamento, transporte e distribuição. O sistema de produção até meados do século XVIII compreendia a produção de alimentos associados com o cultivo de árvores e arbustos nativos, na forma agroflorestal. Era realizado o manejo do solo, com rotação de cultivos, a biodiversidade de cultivos e a aplicação massiva de matéria orgânica. Na escolha das espécies e variedades, predominava a utilização de plantas adaptadas às condições locais, baseados na rusticidade e resistência às pragas, doenças e aos fatores climáticos adversos. Muitas das publicações envolvendo agricultura nos séculos dezessete e dezoito refletiam a ideia de que as plantas eram compostas de uma substância, e a maioria dos autores, durante esse período, estava buscando este princípio da vegetação.

Por volta de 1775, entretanto, Francis Home afirmou que não havia apenas um princípio, mas provavelmente vários, entre os quais se incluíam ar, água, terra, sais, óleo e fogo em um estado fixo. Home acreditava que os problemas da agricultura eram essencialmente aqueles de nutrição das plantas. Ele realizou experimentos em vasos para avaliar os efeitos de diferentes substâncias no crescimento das plantas e fez análises químicas de materiais das plantas. Seu trabalho foi considerado valioso pilar no progresso da agricultura científica.

O fim do século XVIII foi o período que iniciou a busca pela alta produtividade, objetivando uma maior produção de alimentos a nível local e nacional. Os técnicos e especialistas desenvolveram novas tecnologias de produção agrícola, que promoveram a Primeira Revolução Agrícola. Nesse período intensifica-se a adoção de sistemas de rotação de culturas com plantas forrageiras (capim e leguminosas) e as atividades de pecuária e agricultura se integram, trazendo um grande aumento da produção de alimentos com o uso dos excrementos dos animais para a adubação das lavouras. A Primeira Revolução Agrícola teve como características principais:

- baixa necessidade de capital;
- alta demanda de mão de obra;
- atendimento ao mercado local;
- autoconsumo;
- utilização de técnicas adequadas para o manejo da matéria orgânica;
- crescimento de produções extensivas de alimentos, como o café, a cana de açúcar e o citros, para atendimento do mercado regional, nacional e internacional;
- controle de pragas e doenças através de extratos de plantas e emulsões de querosene, tendo iniciado o emprego da Calda Bordalesa e o Verde de Paris (acetoarsenito de cobre).

O século XIX foi de grandes descobertas para a agricultura mundial. Theodore de Saussure demonstrou o princípio da respiração das plantas. Ocorreu também, por parte de diversos pesquisadores, um grande progresso na compreensão da nutrição de plantas e da adubação das culturas. Justus Von Liebig estabeleceu, em 1862, a Lei do Mínimo, que possui importância universal no manejo da fertilidade do solo ainda hoje. Neste século teve início o desenvolvimento da maquinaria agrícola, fertilizantes e pesticidas para o emprego na agricultura, o emprego agrícola do DDT, um inseticida clorado.

Surgiram as grandes extensões de cultivos, principalmente monoculturas, com elevada necessidade de irrigação. Começou neste período haver a preocupação em aplicar produtos de controle de pragas e doenças que fossem inócuos ao homem. No entanto, não havia preocupações quanto ao meio ambiente e seus efeitos acumulativos no homem e na natureza. A partir da segunda metade do século XX, os países desenvolvidos criaram uma estratégia de elevação da produção agrícola mundial visando combater a fome e a miséria dos países mais pobres. Para isso introduziram técnicas mais apropriadas de cultivo, mecanização, uso de fertilizantes, defensivos agrícolas e a utilização de sementes de alto rendimento em substituição às sementes tradicionais, menos resistentes aos defensivos agrícolas. Logo, as principais características da tecnologia da Revolução Verde são:

- abandono da rotação de cultivos, controle biológico, cultivares resistentes;
- emprego do solo apenas como suporte das plantas, sem a preocupação da preservação do ambiente, flora e fauna;
- produção agrícola altamente exigente em capital, maquinaria e tecnologia;
- utilização de “defensivos modernos” no controle de pragas e doenças.

Como conseqüências, a Revolução Verde trouxe um aumento expressivo na produção agrícola, mas aos poucos também trouxe problemas: compactação dos solos, erosão, perda da fertilidade dos solos, perda da biodiversidade, contaminação dos alimentos e dos seus consumidores, intoxicações crônicas e agudas dos trabalhadores rurais, contaminação dos solos e das águas por nitratos e agrotóxicos, aparecimento de pragas resistentes aos agrotóxicos, aparecimento de novas pragas, entre outros. A Revolução Verde também aumentou a dependência em relação aos países mais ricos que detinham a tecnologia indispensável ao cultivo das novas sementes e forneciam insumos necessários para viabilizar a produção.

A elevação da produtividade diminuiu o preço de diversos produtos para o consumidor, mas o custo dos insumos aumentou numa escala muito maior, inviabilizando a produção em pequena escala. Dessa forma, vários pequenos proprietários ligados à agricultura comercial ficaram incapacitados de incorporar essas novas tecnologias, abandonaram suas atividades e venderam as suas propriedades, com impacto desastroso na estrutura fundiária de diversos países, entre eles o Brasil. A partir de 1953, com a descoberta da estrutura das moléculas do DNA, a biotecnologia provocou uma nova revolução na agricultura. Com isso o homem viu a possibilidade de manipular, trocar de lugar as letras do código genético e já na década de 1970, descobriu-se como unir fragmentos de diferentes espécies. Assim, através de técnicas utilizadas para alteração de genes em diferentes organismos, com a fusão de genes de espécies diferentes que jamais se cruzariam na natureza, foram criadas diversas variedades transgênicas ou OGMs (Organismos Geneticamente Modificados). Portanto, os transgênicos são espécies cuja constituição genética foi alterada artificialmente e convertida a uma forma que não existe na natureza. É um ser vivo que recebeu um gene de outra espécie animal ou vegetal.

Pouco mais de dez anos depois, as primeiras plantas transgênicas passaram a ser produzidas comercialmente e com isso a biotecnologia ganhou cada vez mais destaque no cenário científico e tecnológico, com a promessa de uma agricultura mais produtiva e menos dependente do uso de agrotóxicos. E com essa promessa vieram também as dúvidas sobre os efeitos secundários dos transgênicos e as conseqüências que podem provocar na saúde e no ambiente. As principais variedades transgênicas da grande agricultura como soja, milho, algodão, canela, mandioca, tabaco, arroz, tomate e trigo são controladas atualmente por poucas empresas multinacionais como a Novartis, a Monsanto, a Du Pont, a AstraZeneca e a Aventis. Como as sementes transgênicas, diferentemente das sementes tradicionais, nunca são geradas pela própria planta e, portanto, têm que ser adquiridas a cada novo plantio, teme-se que tais corporações assumam o controle da produção das sementes transgênicas e isso resulte no controle do mercado mundial de alimentos, apesar da vasta produção de produtos orgânicos.

FATORES SÓCIO-ECONÔMICOS NA AGRICULTURA

Alguns fatores socioeconômicos históricos condicionaram por muito tempo as propriedades rurais, ou mesmo pequenas comunidades, a sobreviver praticamente isoladas ou ser auto-suficientes. Esses fatores foram basicamente:

-a distribuição espacial da população- a população era predominantemente rurícola, com mais de 80% do total de habitantes vivendo no meio rural;
-a carência de infra-estrutura- as estradas, quando existiam, eram muito precárias;
-a pouca evolução da tecnologia de conservação de produtos -os meios de transporte eram muito escassos e os armazéns insuficientes.

 

Os produtos obtidos tinham sua perecibilidade acelerada por insuficiência de técnicas de conservação;

-as dificuldades de comunicação
- os meios de comunicação eram muito lentos.

As propriedades rurais eram muito diversificadas, com várias culturas e criações diferentes, necessárias à sobrevivência de todos que ali viviam. Eram comuns as propriedades que integravam suas atividades primárias com atividades industriais (agroindustriais).

No Brasil, por exemplo, no Estado de Minas Gerais, cada propriedade rural podia produzir ao mesmo tempo: arroz, feijão, milho, algodão, café, cana-de-açúcar, fumo, mandioca, frutas, hortaliças e outras, além de criações de bovinos e ovinos, suínos, aves e eqüinos. E mais, nessas propriedades o algodão era tecido e transformado em confecções; o leite era beneficiado e transformado em queijos, requeijões e manteiga; da cana-de-açúcar faziam a rapadura, o melado, o açúcar mascavo e a cachaça; da mandioca fabricavam a farinha, o polvilho e biscoitos diversos; o milho era usado diretamente como ração e/ou destinado ao moinho para transformação em fubá, que era usado para fabricação de produtos diversos; e assim por diante.

Na região sul do país, o modelo de colônias transformava cada uma delas em um complexo de atividades de produção e de consumo, com pouca geração de excedentes e pouca entrada de outros produtos. Assim extraíam a madeira, tinham suas próprias serrarias e marcenarias, produziam os produtos de subsistência alimentar (arroz, trigo, milho, feijão e outros), inclusive algumas transformações, e compravam poucos produtos. Nas fazendas de produção de açúcar, durante o período da escravatura, o sustento dos trabalhadores era obtido em pequenas áreas, concedido aos escravos para produção de alimentos. Esses acontecimentos não se referem a passados muito longínquos. Esse modelo geralmente continha uma atividade comercial (como fumo, trigo, açúcar ou outras), em escalas de produção diferenciadas, com objetivo de gerar receita para compra de alguns bens não produzidos no local, como sal, querosene para iluminação e outros produtos e, para gerar riquezas para poucos.

Ou seja, as propriedades praticamente produziam e industrializavam tudo de que necessitavam. Assim, eram quase auto-suficientes. Por isso, qualquer referência à “agricultura” relacionava-se a todo o conjunto de atividades desenvolvidas no meio rural, das mais simples às mais complexas, quase todas dentro das próprias fazendas. A evolução sócio-econômica, sobretudo com os avanços tecnológicos, mudou totalmente a fisionomia das propriedades rurais. A população começou a sair do meio rural e dirigir-se para as cidades, passando, nesse período, de 20% para 70% a taxa de pessoas residentes no meio urbano (caso do Brasil). O avanço tecnológico foi intenso, provocando saltos nos índices de produtividade agropecuária (Revolução Verde).

Com isso, menor número de pessoas cada dia é obrigado a sustentar mais gente. Assim, as propriedades rurais cada dia mais:

-perdem sua auto-suficiência;
-passam a depender sempre mais de insumos e serviços que não são seus;
-especializam-se somente em determinadas atividades;
-geram excedentes de consumo e abastecem mercados, às vezes, muito distantes;
-recebem informações externas;
-necessitam de estradas, armazéns, portos, aeroportos, softwares, bolsas de mercadorias, pesquisas, fertilizantes, novas técnicas, tudo de fora da propriedade rural;
-conquistam mercado;
-enfrentam a globalização e a internacionalização da economia.

Então, a “agricultura” de antes passa a depender de muitos serviços, máquinas e insumos que vêm de fora. Depende também do que ocorre depois da produção, como armazéns, infra-estruturas diversas (portos, estradas, e outras), agroindústrias, mercados atacadistas e varejistas, exportação. Cada um desses segmentos assume funções próprias, cada dia mais especializadas, mas compondo um elo importante em todo o processo produtivo e comercial de cada produto agropecuário.

Por isso, surgiu a necessidade de uma concepção diferente de “agricultura”. Já não se trata de propriedades auto-suficientes, mas de todo um complexo de bens, serviços e infra-estrutura que envolvem agentes diversos e interdependentes. Foi analisando esse processo complexo que dois autores (John Davis e Ray Goldberg), professores da Universidade de Harvard, nos Estados Unidos da América, em 1957, lançaram um conceito para entender a nova realidade da agricultura, criando o termo agribusiness, e definindo-o como: “...o conjunto de todas as operações e transações envolvidas desde a fabricação dos insumos agropecuários, das operações de produção nas unidades agropecuárias, até o processamento e distribuição e consumo dos produtos agropecuários ‘in natura’ ou industrializados”.

No início das civilizações, os homens viviam em bandos, nômades de acordo com a disponibilidade de alimentos que a natureza espontaneamente lhes oferecia. Dependiam da coleta de alimentos silvestres, da caça e da pesca. Não havia cultivos, criações domésticas, armazenagem e tampouco trocas de mercadorias entre bandos. Assim, passavam por períodos de fartura ou de carestia. Em cada local em que um bando se instalava a coleta, a caça e a pesca, fáceis no início, ficavam cada vez mais difíceis e distantes, até um momento em que as dificuldades para a obtenção de alimentos se tornavam tão grandes que os obrigavam a mudar sempre de lugar, sem fixação de longo prazo. Com o passar dos tempos, descobriram que as sementes das plantas, devidamente lançadas ao solo, podiam germinar, crescer e frutificar e que animais podiam ser domesticados e criados em cativeiro.

O surgimento da agropecuária teve um impacto evidente, pois pela primeira vez, era possível influir na disponibilidade dos alimentos. Com o passar do tempo, o homem foi se tornando cada vez menos nômade e mais e mais dependente da terra em que vivia, desenvolvendo a habilidade de produzir. Assim, o homem fixou-se ao solo e apropriou-se da terra. A época exata em que isso aconteceu não é conhecida, mas certamente há milhares de anos antes de Cristo. Durante milhares de anos, as atividades agropecuárias sobreviveram de forma muito extrativa, retirando o que a natureza espontaneamente lhes oferecia. Os avanços tecnológicos eram muito lentos, até mesmo de técnicas muitos simples, como as adubações com materiais orgânicos (esterco e outros compostos) e o preparo de solos.

Com a fixação do homem a terra, formando comunidades, surge organizações as mais diferenciadas no que se refere ao modo de produção, tendendo à formação de propriedades diversificadas quanto à agricultura e à pecuária. Os trabalhadores eram versáteis, aprendendo empiricamente e executando múltiplas tarefas, de acordo com a época e a necessidade. Logo, desde o século XIX, quando se estabeleceram hipóteses de como teria sido o desenvolvimento do homem, foram estabelecidas quatro fases:

- Primeira fase – o homem foi selvagem;
- Segunda fase – o homem foi nômade (sem habitação fixa) e domesticador;
- Terceira fase – o homem se tornou agricultor;
- Quarta fase – o homem se civilizou.

A atividade agrícola foi predominante para as economias por milhares de anos antes da revolução industrial. Sua importância não diminuiu nem mesmo com o surgimento de fábricas nem com a proclamada chegada de uma era digital, pois se trata da produção de alimentos e, sem alimentos, a vida não é possível.

AGRONEGÓCIOS - CONCEITOS

Agronegócio, agrobusiness ou agribusiness é o conjunto de negócios relacionados à agricultura dentro do ponto de vista econômico. Para delinear os prováveis caminhos do agronegócio brasileiro, a médio e longo prazo, é necessário entender que a base do agronegócio é a agricultura. Portanto, esse setor não pode ser visto como um setor estanque ou isolado dentro da economia, com forte tendência de queda na participação do Produto Interno Bruto nacional na medida em que o processo de desenvolvimento ocorre.

O potencial do agronegócio nacional em termos de área cultivável impressiona. A área total de mais de 210 milhões de hectares (24% do território nacional) da região dos cerrados equivale à metade da área total do México, e nela ainda estão inexplorados cerca de 90 milhões de hectares, uma área equivalente à toda a área da China e dos EUA, que são os dois maiores produtores mundiais de grãos. O Agronegócio Brasileiro é um dos principais setores da economia nacional, conseguindo atingir posição de destaque e mesmo em condições desiguais de competição, com o ingresso do Brasil na "Economia de Mercado", vem apresentando resultados surpreendentes através de novas técnicas produtivas e de comercialização.

Com a globalização de mercados, o sucesso de uma empresa, principalmente no agronegócio, depende cada vez mais da inter-relação entre fornecedores, produtores de matéria prima, processadores e distribuidores. A divisão tradicional entre indústria, serviço e agricultura é inadequada. O conceito de agronegócio representa portanto, o enfoque moderno que considera todas as empresas que produzem, processam e distribuem produtos agropecuários. Com a internet, todo mercado agropecuário, desde o produtor até o consumidor final vêm obtendo resultados positivos nos negócios, com a ampliação das vendas, redução de custos, localização de compradores e parceiros, etc. Hoje existem vários sites de mercado agropecuário via internet, os chamados portais de agronegócio.

A bibliografia sobre o estudo dos problemas ligados ao agronegócio aponta, no cenário internacional, para dois principais conjuntos de idéias que geraram metodologias de análise distintas entre si. Embora defasadas quanto ao tempo e quanto ao local de origem, estas duas vertentes metodológicas, guardam entre si muitos pontos em comum. A primeira delas teve origem nos Estados Unidos, mais precisamente na Universidade de Harvard, através dos trabalhos de Davis e Goldberg. Coube a esses dois pesquisadores a criação do conceito de agronegócios e, através de um trabalho posterior de Goldberg, a primeira utilização da noção de commodity system approach (CSA).

Durante a década de 60 desenvolveu-se no âmbito da escola industrial francesa a noção de analyse de fílière. Embora o conceito de filière não tenha sido desenvolvido especificamente para estudar a problemática agro-industrial, foi entre os economistas agrícolas e pesquisadores ligados aos setores rural e agroindustrial, que ele encontrou seus principais defensores. Com o sacrifício de algumas nuances semânticas, a palavra filière será traduzida para o português pela expressão cadeia de produção e, no caso do setor agro-industrial, cadeia de produção agro-industrial ou simplesmente cadeia agro-industrial (CPA).

Os pesquisadores da Universidade de Harvard, John Davis e Ray Goldberg, já em 1957, enunciaram o conceito de agronegócios como sendo "a soma total das operações de produção e distribuição de suprimentos agrícolas, das operações de produção nas unidades agrícolas, do armazenamento, processamento e distribuição dos produtos agrícolas e itens produzidos a partir deles". Segundo esses autores, a agricultura já não poderia ser abordada de maneira não associada aos outros agentes responsáveis por todas as atividades que garantiriam a produção, transformação, distribuição e consumo de alimentos. Eles consideravam as atividades agrícolas como fazendo parte de uma extensa rede de agentes econômicos que iam desde a produção de insumos, transformação industrial até o armazenagem e distribuição de produtos agrícolas e derivados.

Goldberg, em 1968, utilizou a noção de commodity system approach (Cadeia de Produção Agroindustrial) para estudar o comportamento dos sistemas de produção da laranja, trigo e soja nos Estados Unidos. O sucesso desta aplicação deveu-se principalmente à aparente simplicidade e coerência do aparato teórico, bem como a seu grande grau de acerto nas previsões. Cabe notar que ele efetuou um corte vertical na economia que teve como ponto de partida e principal delimitador do espaço analítico uma matéria-prima agrícola específica (laranja, café e trigo). Apesar de seguir uma lógica de encadeamento de atividades semelhante à utilizada por Goldberg, a analyse de filières pode diferir, segundo o objetivo do estudo pretendido, no que tange, sobretudo, ao ponto de partida da análise.

Os trabalhos de Goldberg, que tiveram como ponto de partida a matriz de produção de Leontieff, tentam incorporar certo aspecto dinâmico a seus estudos através da consideração das mudanças que ocorrem no sistema ao longo do tempo. Este enfoque dinâmico é ressaltado pela importância assumida pela tecnologia como agente indutor destas mudanças. Este aspecto tecnológico é também bastante enfatizado pela analyse de filière. Ë interessante destacar que Goldberg, durante a aplicação do conceito de CSA, abandona o referencial teórico da matriz insumo-produto para aplicar conceitos oriundos da economia industrial. Assim, segundo Zylbersztajn (1995), o paradigma clássico da economia industrial (Estrutura – Conduta – Desempenho) passa a fornecer os principais critérios de análise e de predição. A aplicação das ferramentas da economia industrial também pode ser encontrada em autores ligados à análise das cadeias de produção.

A análise de cadeias de produção é uma das ferramentas privilegiadas da escola francesa de economia industrial. Apesar dos esforços de conceituação empreendidos pelos economistas industriais franceses, a noção de cadeia de produção continua vaga quanto ao seu enunciado. Uma rápida passagem pela bibliografia sobre o assunto permite encontrar grande variedade de definições.

Morvan procurando sintetizar e sistematizar estas idéias, enumerou três séries de elementos que estariam implicitamente ligados a uma visão em termos de cadeia de produção:

1. a cadeia de produção é uma sucessão de operações de transformação dissociáveis, capazes de ser separadas e ligadas entre si por um encadeamento técnico;
2. a cadeia de produção é também um conjunto de relações comerciais e financeiras que estabelecem, entre todos os estados de transformação, um fluxo de troca, situado a montante e jusante, entre fornecedores e clientes;

3. a cadeia de produção é um conjunto de ações econômicas que presidem a valoração dos meios de produção e asseguram a articulação das operações.

De maneira geral, uma cadeia de produção agro-industrial pode ser segmentada, de antes da porteira (insumos) até depois da porteira (comercialização), em três macrossegmentos. Em muitos casos práticos, os limites desta divisão não são facilmente identificáveis. Além disso, esta divisão pode variar muito segundo o tipo de produto e segundo o objetivo da análise.

Os três macrossegmentos propostos são:

a. Comercialização. Representa as empresas que estão em contato com o cliente final da cadeia de produção e que viabilizam o consumo e o comércio dos produtos finais (supermercados, mercearias, restaurantes, cantinas, etc.). Podem ser incluídas neste macrossegmento as empresas responsáveis somente pela logística de distribuição.

b. Industrialização. Representa as firmas responsáveis pela transformação das matérias-primas em produtos finais destinados ao consumidor. O consumidor pode ser uma unidade familiar ou outra agroindústria.

c. Produção de matérias-primas. Reúne as firmas que fornecem as matérias primas iniciais para que outras empresas avancem no processo de produção do produto final (agricultura, pecuária, pesca, piscicultura etc.).

A lógica de encadeamento das operações, como forma de definir a estrutura de uma CPA, deve situarse sempre de jusante a montante, ou seja, do fim da cadeia para o começo da cadeia. Esta lógica assume implicitamente que as condicionantes impostas pelo consumidor final são os principais indutores de mudanças no “status quo” do sistema. Evidentemente, esta é uma visão simplificadora e de caráter geral, visto que as unidades produtivas do sistema também são responsáveis, por exemplo, pela introdução de inovações tecnológicas que eventualmente aportam mudanças consideráveis na dinâmica de funcionamento das cadeias agro-industriais. No entanto, estas mudanças somente são sustentáveis quando reconhecidas pelo consumidor como portadoras de alguma diferenciação em relação a situação de equilíbrio anterior.

Vale ressaltar que as CPA não são estanques entre si. Determinado complexo agro-industrial pode apresentar operações ou estados intermediários de produção comuns a várias CPA que o compõem. Neste caso pode ocorrer o que será chamado de 4 operações-nó. Estas operações são muito importantes do ponto de vista estratégico, pois representam lugares privilegiados para a obtenção de sinergias dentro do sistema, além de funcionarem como pontos de partida eficientes para a diversificação das firmas. A Figura abaixo representa esquematicamente duas cadeias de produção agroindustriais (CPA) quaisquer. Essa figura apresenta duas CPA não lineares, visto que a operação 7 pode ser seguida das operações 9 e 12 ou da operação 10, que, segundo o caso, darão origem ao produto 1 ou 2. Este é geralmente o caso para a maior parte das CPA em que uma operação anterior pode alimentar várias outras situadas à frente. Neste caso, pode-se falar de "ligações divergentes".

Por outro lado, existem também "ligações convergentes" em que várias operações anteriores darão origem a um número menor de operações à frente. No caso do exemplo apresentado, as operações 4, 5 e 6 darão origem seja à operação 8, seja à operação 7. Não é raro encontrar no interior das CPA mecanismos de retroalimentação, onde um produto oriundo de uma etapa intermediária da CPA vá alimentar, nesta mesma CPA, outra operação situada à montante desta operação.

A operação 7 seria uma operação-nó, já que ela representa um interconexão entre as CPA 1 e CPA 2. As operações representadas na Figura podem ser, do ponto de vista conceitual, de origem técnica, logística ou comercial. No entanto, a representação gráfica de uma CPA neste nível de detalhe seria de difícil execução prática, com ganhos de qualidade de informação, em termos de visualização, duvidosos. Assim, é válido que a representação seja feita seguindo o encadeamento das operações técnicas necessárias à elaboração do produto final (Batalha, 1993). Os aspectos tecnológicos assumem, neste caso, um papel fundamental. O "esqueleto" da CPA seria composto pela sucessão de operações tecnológicas de produção, distintas e dissociáveis, estando elas associadas à obtenção de determinado produto necessário a satisfação de um mesmo segmento de demanda. Estabelecido o fluxograma de produção, deve-se arbitrar o grau de detalhe da representação. Todas as operações de produção devem necessariamente ser representadas.

 

Em geral, não é difícil decompor um processo industrial de fabricação segundo algumas etapas principais de produção. Assim, seria razoável considerar que, após passar por várias operações de fabricação, um produto possa alcançar um "estado intermediário de produção”. Vale lembrar que o termo intermediário diz respeito ao produto final da CPA. A produção de óleo refinado de soja, por exemplo, poderia ser considerada estado intermediário de produção na fabricação dos produtos finais margarina e maionese. O produto deste "estado intermediário de produção" deveria ter estabilidade física suficiente para ser comercializado além, evidentemente, de possuir um valor real ou potencial de mercado.

A existência destes mercados permite a "articulação" dos vários macrossegmentos da CPA, bem como das etapas intermediárias de produção que os compõem. Dentro de uma cadeia de produção agroindustrial típica podem ser visualizados no mínimo quatro mercados com diferentes características:

a) mercado entre os produtores de insumos e os produtores rurais,
b) mercado entre produtores rurais e agroindústria,
c) mercado entre agroindústria e distribuidores e, finalmente,
d) mercado entre distribuidores e consumidores finais.

O estudo das características destes mercados representa uma ferramenta poderosa para compreender a dinâmica de funcionamento da CPA. Assim, pode-se dizer que o sistema produtivo associado a uma CPA, que neste caso escapa das fronteiras da própria firma, teria como unidade básica de análise e de construção do sistema as várias operações que definem o conjunto das atividades nas quais a firma está inserida, estando as operações técnicas de produção responsáveis pela definição da "arquitetura" do sistema. Na verdade, é o formato destes "caminhos tecnológicos" que determinam, em grande parte, a viabilidade e a oportunidade do aparecimento das operações logísticas e de comercialização. O posicionamento da firma dentro do sistema, bem como o da concorrência, é facilmente identificável através da observação das operações pelas quais a firma é responsável no conjunto das atividades necessárias à elaboração do produto final.

NÍVEIS DE ANÁLISE NO AGRONEGÓCIO

A literatura que trata da problemática do agronegócio no Brasil tem feito grande confusão entre as expressões Sistema Agro-industrial, Complexo Agroindustrial, Cadeia de Produção Agro-industrial e Agronegócios. Estas expressões, embora relacionadas ao mesmo problema, representam espaços de análise diferentes e se prestam a diferentes objetivos. Na verdade, cada uma delas reflete um nível de análise no agronegócio.

SISTEMA AGROINDUSTRIAL (SAI)

O SAI pode ser considerado o conjunto de atividades que concorrem para a produção de produtos agroindustriais, desde a produção dos insumos (sementes, adubos, máquinas agrícolas etc.) até a chegada do produto final (queijo, biscoito, massas etc.) ao consumidor. Ele não está associado a nenhuma matéria-prima agropecuária ou produto final específico. O SAI, tal como é entendido neste trabalho, aproxima-se bastante da definição inicial de “agronegócios” proposta por Goldberg ou da definição de Sistema Agro-alimentar proposta por Malais. Na verdade, o SAI, quando apresentado desta forma, revela-se de pouca utilidade prática como ferramenta de gestão e de apoio à tomada de decisão.

O SAI, como pode ser visto na próxima figura, é composto por seis elementos básicos:

1 . agricultura, pecuária e pesca;
2. indústrias agro-alimentares (IAA);
3. distribuição agrícola e alimentar;
4. comércio internacional,
5. consumidor;
6. Indústrias e serviços de apoio (INA).

A literatura francesa utiliza, em vez de Sistema Agro-industrial, a denominação de Sistema Agroalimentar, mas Este material entende que o Sistema Agro-alimentar está contido no Sistema Agroindustrial. Conservar a denominação Sistema Agroalimentar implicaria excluir todas as firmas agroindustriais (madeira, fibras vegetais, couro etc.) que não têm como atividade principal a geração de alimentos. Desta forma, preferiu-se a utilização do conceito mais amplo. Apesar de apresentarem origens temporais e espaciais diferentes, a noção de CSA e filière apresentam a mesma visão sistêmica e ampla que considera que a análise do sistema Agro-alimentar deve, necessariamente, passar pela forma de encadeamento e articulação que gere as diversas atividades econômicas e tecnológicas envolvidas na produção de determinado produto agro-industriais.

COMPLEXO AGRO-INDUSTRIAL

Um complexo agro-industrial, tal como ele é entendido neste trabalho, tem como ponto de partida determinada matéria-prima de base. Desta forma, poder se- ia, por exemplo, fazer alusão ao complexo soja, complexo leite, complexo cana-de-açúcar, complexo café, etc. A arquitetura deste complexo agroindustrial seria ditada pela "explosão" da matéria-prima principal que o originou, segundo os diferentes processos industriais e comerciais que ela pode sofrer até se transformar em diferentes produtos finais. Assim, a formação de um complexo agro-industrial exige a participação de um conjunto de cadeias de produção, cada uma delas associada a um produto ou família de produtos.

CADEIA DE PRODUÇÃO AGRO-INDUSTRIAL

O conceito de cadeia de produção agro-industrial já foi apresentado anteriormente. Cabe somente destacar que, ao contrário do complexo agroindustrial, uma cadeia de produção é definida a partir da identificação de determinado produto final. Após esta identificação, cabe ir encadeando, de jusante a montante, as várias operações técnicas, comerciais e logísticas, necessárias a sua produção. Agronegócio, agribusiness, sistemas agroindustriais - SAI ou complexo agroindustrial - CAI: Soma total das operações de produção e distribuição de suprimentos agrícolas; as operações de produção nas unidades agrícolas; e o armazenamento, processamento e distribuição dos produtos agrícolas e itens produzidos com eles.

O termo agribusiness, quando transcrito para o português (agronegócio), deve necessariamente vir acompanhado de um complemento delimitador. Assim, a palavra agronegócios não está particularmente associada a nenhum dos níveis de análise apresentados anteriormente. O enfoque pode partir do mais global (agronegócios brasileiro) ao mais específico (agronegócios da soja ou do suco de laranja).

Conceito de Agronegócios

O conceito de agronegócio foi desenvolvido pelos pesquisadores da Universidade de Harvard, John Davis e Ray Goldberg. Nasceu com a expressão “agribusiness”, nos EUA, em 1955. Por definição, queriam dizer que “agribusiness era a soma total de todas as operações envolvendo a produção e distribuição de suprimentos agrícolas; as operações de produção dentro da fazenda; o armazenamento, processamento e distribuição de produtos agrícolas e dos itens produzidos a partir deles”. No Brasil, o conceito surgiu nos anos 80, com a expressão “Complexo Agroindustrial”, que evoluiu mais tarde para agronegócio. Mais do que a expressão, contudo, o que importa é o conceito de que agronegócio – de base empresarial ou familiar – envolve toda a cadeia produtiva: “o antes da porteira, o dentro da porteira e o depois da porteira da propriedade.”

“O antes da porteira” diz respeito à aquisição de sementes, mudas, fertilizantes, agroquímicos, tratores e implementos, equipamentos de irrigação, embalagens, etc. E representa cerca de 11,0% do volume de recursos do agronegócio.“O dentro da porteira”, representado pela produção propriamente dita (café, mamão, soja, milho, arroz, feijão, frutas, hortaliças, florestas plantadas, pecuária, agroturismo, entre outras) envolve algo como 25,8% do agronegócio. Finalmente, “o depois da porteira” que o beneficiamento, transporte, armazenamento, processamento ou industrialização, comercialização, etc. é o responsável pela maior fatia do agronegócio: 63,2% . Existem, ainda, as instituições de ensino, pesquisa, extensão rural, de assistência técnica, de crédito rural e as organizações de classe, que interagem e influenciam de maneira intensa o agronegócio.

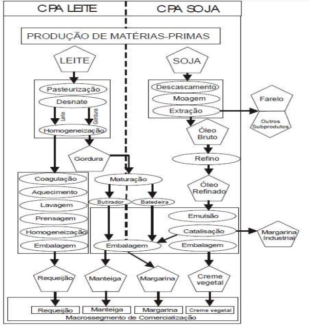
A figura seguinte a título de exemplo, apresenta as cadeias de produção da manteiga, margarina e requeijão. Existe ainda outro nível de análise representado pelas ditas Unidades sócio-econômicas de Produção (USEP) que participam em cada cadeia. São estas unidades que asseguram o funcionamento do sistema. Elas têm a capacidade de influenciar e serem influenciadas pelo sistema no qual estão inseridas. No caso do SAI, as USEP apresentam uma variedade de formas muito grande. Não existem, porém, dúvidas de que a eficiência do sistema como um todo passa pela eficiência de cada uma destas unidades.

Cadeia de Produção Agro-industrial da manteiga, margarina e requeijão.

AGRONEGÓCIOS – VISÃO SISTÊMICA/ORGANIZAÇÃO

Pela definição original, agronegócios é a soma total das operações de produção e distribuição de suprimentos agrícolas, das operações de produção nas unidades agrícolas, do armazenamento, do processamento e distribuição dos produtos agrícolas e itens produzidos a partir deles. Dessa forma, o conceito engloba os fornecedores de bens e serviços para a agricultura, os produtores rurais, os processadores, os transformadores e distribuidores e todos os envolvidos na geração e fluxo dos produtos de origem agrícola até o consumidor final. Participam também desse complexo os agentes que afetam e coordenam o fluxo dos produtos, tais como o governo, os mercados, as entidades comerciais, financeiras e de serviços.

As funções do agronegócios poderiam ser descritas em sete níveis, a saber:

a) suprimentos à produção
b) produção
c) transformação
d) acondicionamento
e) armazenamento
f) distribuição
g) consumo.

O termo agroindústria não deve ser confundido com agronegócios; o primeiro é parte do segundo. Ao longo do tempo, novos conceitos têm sido elaborados com o objetivo de dar uma definição mais precisa para agroindústria, ampliando-a na medida do possível. Um deles define-a nos seguintes termos: "No agronegócios, a agroindústria é a unidade produtora integrante dos segmentos localizados nos níveis de suprimento à produção, transformação e acondicionamento, e que processa o produto agrícola, em primeira ou segunda transformação, para sua utilização intermediária ou final".

O agronegócios envolve os agentes que produzem, processam e distribuem produtos alimentares, as fibras e os produtos energéticos provenientes da biomassa, num sistema de funções interdependentes. Nele atuam os fornecedores de insumos e fatores de produção, os produtores, os processadores e os distribuidores. As instituições e organizações do agronegócios podem ser enquadradas em três categorias majoritárias. Na primeira, estão as operacionais, tais como os produtores, processadores, distribuidores, que manipulam e impulsionam o produto fisicamente através do sistema. Na segunda, figuram as que geram e transmitem energia no estágio inicial do sistema. Aqui aparecem as empresas de suprimentos de insumos e fatores de produção, os agentes financeiros, os centros de pesquisa e experimentação, entidades de fomento e assistência técnica e outras.

Por último, situam-se os mecanismos coordenadores, como o governo, contratos comerciais, mercados futuros, sindicatos, associações e outros, que regulamentam a interação e a integração dos diferentes segmentos do sistema. A compreensão do funcionamento do agronegócios é uma ferramenta indispensável para que os tomadores de decisão autoridades públicas e agentes econômicos privados formulem políticas e estratégias com maior precisão e máxima eficiência. Toda a análise que se faça no âmbito do agronegócios deve levar em conta as especificidades do sistema de produção agrícola. Ao contrário dos bens manufaturados, a produção de bens agropecuários desenvolve-se em determinados períodos do ano apenas, em virtude das condições de clima e exigências biológicas das plantas e animais domésticos. As épocas de safra e entressafra influenciam e formam a tendência de variação sazonal dos preços, com reflexo na utilização de insumos, fatores de produção e no processamento e transformação das matérias-primas de origem agropecuária.

Já o consumo, contrapondo-se à sazonalidade da oferta, é relativamente constante ao longo do ano. Assim como a produção agropecuária sofre a interferência de fatores, como adversidades climáticas e ataques de pragas e doenças - até certo ponto incontroláveis - os desequilíbrios nos mercados tomam-se, às vezes, inevitáveis. Além disto, os gêneros agrícolas são essencialmente perecíveis. Todos esses fatores são focos geradores de instabilidade da renda dos agricultores e dos outros segmentos do agronegócios.

Nesse contexto, o papel das autoridades públicas e dos executivos das empresas - todos componentes do agronegócios - toma-se fundamental para a correção de distúrbios e instabilidades na cadeia Agroalimentar. Complementares, cada parte tem seu campo específico de atuação e, uma vez sintonizadas, conseguem corrigir os problemas que surgem no agronegócios. Isto deixa claro que o fator gerencial é crítico no desenvolvi- mento de um sistema viável de produção de fibras, alimentos e energia renovável, cujo conjunto, dada sua magnitude, é forte determinante do crescimento econômico tanto dos países desenvolvidos quanto dos em desenvolvimento. Por essas e outras razões, vê-se que o enfoque sistêmico do agronegócios representa um instrumento poderoso de estudo e análise de uma parcela substancial do sistema econômico da sociedade contemporânea.

A visualização da estrutura e organização operacional de toda a rede de alimentos, fibras e substitutos energéticos abre caminho para entender como os recursos escassos são alocados e dirigidos para a satisfação das necessidades e desejos do homem. Serve igualmente para, em qualquer tempo, aportar subsídios para responder a questões-chaves ligadas ao gerenciamento do agronegócios, em uma visão de planejamento.

AGRONEGÓCIOS – ORGANIZAÇÃO Cadeia de Agronegócios:

AGRONEGÓCIO: Conceitos e Preconceitos

"Se não conheces os nomes, perde-se também o conhecimento das coisas." (Lineu) Um dos conceitos econômicos mais injustiçados da atualidade tem sido o do Agronegócio. Mesmo profissionais que têm por obrigação o adequado trato com palavras e conceitos, como os Jornalistas, muitas vezes usam esse termo de forma inadequada. Em recente matéria sobre Biodiesel publicada pela Folha de S. Paulo, o subtítulo utilizado dizia "Agronegócio domina a produção", com o objetivo de informar que a maior parte do biodiesel produzido no Brasil tem origem nas grandes empresas e não nos empreendimentos familiares como seria a intenção dos programas governamentais.

O redator da matéria, intencionalmente ou não, se deixou levar pelo uso pseudo-ideológico do termo Agronegócio, como se o mesmo fosse aplicável apenas à grande produção agroindustrial. Essa equalização entre o termo estritamente técnico "Agronegócio" com seu indevido uso ideológico, onde se pretende que signifique "as grandes empresas" ou "as multinacionais", ou qualquer coisa de que algum ideólogo rançoso não goste, é totalmente incorreta. Agronegócio é um conceito definido na década de 50 do século passado (ou seja, tem mais de 50 anos...) e inclui a produção agropecuária propriamente dita, a fabricação de insumos e equipamentos, o processamento e comercialização de matérias primas agrícolas, etc, etc... e sua aplicação não depende do tamanho do empreendimento. Mesmo um produtor de subsistência, ao levar ao mercado um frango ou algumas espigas de milho verde, está tecnicamente inserido no Agronegócio.

Assim, os agricultores familiares que se deram mal na produção de mamona para Biodiesel, foco da matéria citada, se enquadram tão bem no correto conceito de Agronegócio quanto uma grande plantação de soja ou uma usina de álcool... Seria interessante que os meios de comunicação adotassem o conceito correto de Agronegócio, até para contribuir para a "educação" de seus leitores e ouvintes, evitando que os mesmos fossem enganados com o discurso vazio contra o "Agronegócio", como se este fosse um setor criminoso a ser erradicado da sociedade brasileira. De fato, ser contra o "Agronegócio", é tão ridículo quanto ser contra o PIB - Produto Interno Bruto ou contra o "Setor Industrial" ou qualquer outro conceito que apenas classifica os fenômenos econômicos.

5 AGRONEGÓCIO - ECONOMIA BRASILEIRA

Avaliando-se a evolução do conceito de agronegócio, percebe se que tanto o conceito antigo de agronegócio quanto o recente englobam os mesmos aspectos no que se trata da produção, processamento, armazenamento e distribuição dos produtos agrícolas. No entanto, o novo conceito de agronegócio acrescenta o aspecto da pecuária. Moderno, eficiente e competitivo, o agronegócio brasileiro é uma atividade próspera, segura e rentável. Com um clima diversificado, chuvas regulares, energia solar abundante e quase 13% de toda a água doce disponível no planeta, o Brasil tem 388 milhões de hectares de terras agricultáveis férteis e de alta produtividade, dos quais 90 milhões ainda não foram explorados. Esses fatores fazem do país um lugar de vocação natural para a agropecuária e todos os negócios relacionados à suas cadeias produtivas. O agronegócio é hoje a principal locomotiva da economia brasileira e responde por um em cada três reais gerados no país.

Dados 2004

O agronegócio brasileiro tem dado uma demonstração de vigor e competitividade sem precedentes em toda a história, elevando o saldo da balança comercial de US$ 15 bilhões, em 1995, para US$ 34 bilhões, em 2004. Hoje o Brasil exporta mais de 150 itens, embora mais de 50% do valor exportado esteja concentrado em soja, carnes, açúcar, café, laranja e tabaco.

A explicação identificada para esse desempenho do comércio externo do agronegócio está no ganho de competitividade das commodities brasileiras, em boa medida decorrente de melhores condições de qualidade e preço em relação aos concorrentes. De um lado, há de se destacar a observância de normas de qualidade e sanidade dos nossos produtos com a ação do Ministério da Agricultura, Pecuária e Abastecimento na inspeção e fiscalização dos itens exportados; de outro, a competência e compromisso dos exportadores em atender às exigências do mercado internacional. Por sua vez, a capacidade em ofertar preços competitivos decorre, em grande parte, do esforço de pesquisa e desenvolvimento da Empresa Brasileira de Pesquisa Agropecuária (Embrapa).

Apesar do crescimento do agronegócio no Brasil, foi observada a necessidade de uma evolução no setor devido a manutenção de barreiras tarifárias e não tarifárias, além de subsídios à produção e exportação ainda impostos pelos países desenvolvidos. É notório que os resultados obtidos nessa área são, no mínimo, modestos, uma vez que o agronegócio brasileiro ainda se depara com uma verdadeira muralha protecionista, principalmente em mercados de países desenvolvidos, o que representa uma séria restrição ao seu crescimento. Concluiu-se que o agribusiness é um dos principais empregadores da economia brasileira, além de ser responsável por uma fatia considerável do PIB.

Dentre os principais produtos do agronegócio brasileiro estão: soja, milho, arroz, trigo, feijão, algodão e sorgo. O Brasil é atualmente um dos líderes mundiais na produção e exportação de vários produtos agropecuários. É o primeiro produtor e exportador de café, açúcar, álcool e sucos de frutas. Além disso, lidera o ranking das vendas externas de soja, carne bovina, carne de frango, tabaco, couro e calçados de couro. Sobre a excelente colocação do agronegócio brasileiro em termos de produção mundial e participação nas exportações mundiais apresenta-se a seguinte tabela. As projeções indicam que o país também será, em pouco tempo, o principal pólo mundial de produção de algodão e biocombustíveis, feitos a partir de cana de açúcar e óleos vegetais. Milho, arroz, frutas frescas, cacau, castanhas, nozes, além de suínos e pescados, são destaques no agronegócio brasileiro, que emprega atualmente 17,7 milhões de trabalhadores somente no campo (MINISTÉRIO DA AGRICULTURA, 2006).

Visando analisar o posicionamento das regiões em relação ao crescimento do setor no país, buscou-se a verificação dos principais produtos utilizados por cada região, de modo a se fazer uma distinção entre regiões exportadoras e produtos exportados. De acordo com a figura apresentada a seguir, a região Sul foi responsável por quase a metade (41, 5%) das exportações do agronegócio em 2003. O Sudeste foi a segunda maior região exportadora, com 33,2% do total. A região Centro Oeste respondeu por 11,62%, mantendo a terceira posição, assumida desde 2000 como resultado do amplo crescimento das exportações de soja e de carnes, o que reflete o dinamismo exportador dos estados de Mato Grosso e Goiás. O Nordeste apresentou-se como o quarto maior exportador, com 9%. A região Norte posicionou-se em quinto lugar, com 2,97 % das exportações do agronegócio.

Constatou-se que as exportações têm se diversificado não apenas em termos de produtos, mas também de mercados de destino. O número de destinos aumentou de 162 países em 1990, para 209 em 2003. Ao longo da década de 90, a distribuição geográfica apresentou modificações com a crescente importância de novos mercados da Ásia, Oriente Médio, Europa Oriental e África, reduzindo as participações da União Européia e, em menor medida, do Nafta.

A economia do Brasil passou por reformas radicais que propiciaram um clima mais estável para investimentos e estimularam o crescimento da agricultura nos últimos anos. O governo adotou uma ampla série de reformas, as quais incluíram estabilização macroeconômica, reformas estruturais e liberalização comercial. A estabilização macroeconômica foi alcançada na metade dos anos noventa quando, após vários planos de estabilização mal sucedidos, o plano real aplicou o controle orçamentário para o controle da inflação. Reformas estruturais incluíram a privatização de empresas estatais, a desregulamentação dos mercados domésticos e o estabelecimento de uma união aduaneira, o MERCOSUL, com outros países da América do Sul.

Dados 2006

Também é responsável por 33% do Produto Interno Bruto (PIB), 42% das exportações totais e 37% dos empregos brasileiros (MINISTÉRIO DA AGRICULTURA, 2006). O forte dinamismo do agronegócio no país tem sido um dos aspectos mais relevantes da nossa economia nos últimos anos. É importante lembrar que nos primeiros anos desse novo milênio, esse setor vem tendo um desempenho ainda melhor que na década de 1990. De 2000 a 2004 o setor cresceu, em média, a 4,64 % a.a.; enquanto o crescimento da economia brasileira foi de 2,66%. Assim, a comparação do crescimento entre setores mostra que o setor agropecuário tem sido superior aos setores de indústria e serviço no país. O setor já obteve um crescimento sustentável em termos financeiros ao longo dos anos. Por isso, é considerado o setor mais importante da nossa economia. Os excelentes resultados resumem sua relevância para o bolso das pessoas e para todos os veios ligados a ele. No entanto, o agronegócio já enfrentou muitos obstáculos em sua trajetória de crescimento. Alguns de caráter externo a ele, como distorções macroeconômicas provocadas pela inflação e por problemas cambiais, e outros de caráter interno, como desenvolvimento de certas tecnologias e identificação de áreas propícias para o cultivo de determinadas culturas

Dados 2007

Setor cresceu mais que o PIB nacional em 2007 e representou um terço de tudo que foi exportado no país; soja lidera as remessas para o exterior e pode levar o Brasil a superar os EUA no comércio internacional do agronegócio representou em 2007 cerca de 24% da economia brasileira. Os altos preços das commodities e uma safra recorde de 133,3 milhões de toneladas de grãos (cereais, leguminosas e oleaginosas), de acordo com o IBGE, fizeram com que o setor como um todo crescesse 7,89% em comparação com o período anterior, 2005/2006. O PIB do agronegócio, que soma a produção agrícola, a pecuária e os insumos, atingiu R$ 611,8 bilhões, de acordo com estimativa da CNA (Confederação da Agricultura e Pecuária do Brasil), feita em parceria com o Cepea-USP (Centro de Estudos Avançados em Economia Aplicada da Universidade de São Paulo).

Este crescimento foi maior até mesmo que o do PIB nacional, que subiu 5,4% em 2007 e alcançou R$ 2,55 trilhões. E ainda compensou o comportamento praticamente estável observado em 2006 (quando houve alta de apenas 0,45%) e a queda ocorrida em 2005 (de 4,66%). A julgar pelo comportamento do setor no primeiro quadrimestre de 2008, o bom desempenho deve continuar. Em janeiro, fevereiro, março e abril houve um crescimento de 3,83%, em comparação com o mesmo período do ano anterior, o que fez com que a CNA projetasse para o ano um aumento nos negócios de 10% em relação a 2007. A previsão foi respaldada também pelos números da atual safra (2007/2008). Com 90% dos grãos colhidos, a Conab (Companhia Nacional de abastecimento) estimou um novo recorde: 143,3 milhões de toneladas.

As exportações do agronegócio atingiram, em 2007, a marca de US$ 58,4 bilhões (mais de um terço de tudo o que o Brasil exportou no ano passado). O saldo da balança comercial do agronegócio ficou positivo em 49,7 bilhões. Só nos primeiros seis meses de 2008, as remessas para o estrangeiro totalizaram US$ 33,7 bilhões, 26,3% acima do valor obtido no mesmo período de 2007. Vale a pena destacar o crescimento do complexo sucroalcooleiro. Por conta do aumento da demanda pelo etanol, a expectativa da Conab é que a produção de cana-de-açúcar em 2008 fique entre 558,1 milhões a 579,8 milhões de toneladas – de 11,3% a 15,6% maior que a registrada no ano passado. As exportações também vêm crescendo.

Dados 2011

O agronegócio brasileiro deve fechar 2011 com alta de 9% no Produto Interno Bruto do setor, o dobro da expansão esperada para o PIB nacional. O cenário favorável é tema de matéria especial da edição de agosto da América Economia, publicação da Spring Editora. “Estamos vivendo o maior ciclo de preços altos da história recente. Nunca houve tamanha duração de demanda maior que a oferta”, afirma o ex-ministro da Agricultura, Pecuária e Abastecimento Roberto Rodrigues, coordenador do Centro de Agronegócio da Fundação Getulio Vargas (FGV). O cenário aquecido pela demanda internacional por alimentos, puxada pelos países emergentes, principalmente a China, e o aumento no poder de compra da classe C brasileira, estão entre os fatores apontados como âncoras para o excelente desempenho do setor.

O Ministério da Agricultura espera que as exportações do agronegócio brasileiro ultrapassem US$ 90 bilhões em 2011, valor recorde e 18% acima do registrado no ano passado. No primeiro semestre, foram embarcados US$ 43,2 bilhões, com destaque para o complexo soja – o Brasil é o segundo maior exportador mundial - responsável por US$ 12,7 bilhões. Diante da boa fase, o agronegócio brasileiro investe também em aumento de produção. De acordo com a reportagem, o Ministério da Agricultura e a Embrapa (Empresa Brasileira de Pesquisa Agropecuária) apontam que, entre as safras 2010/11 e 2020/21, os maiores incrementos são esperados para o algodão (47,8%), celulose (34%) e café (30,7%)

6 HISTÓRICO DA AGRICULTURA BRASILEIRA

Junto à expansão da cultura canavieira e da pecuária extensiva, desenvolveu-se uma agricultura de subsistência que visava o abastecimento das pessoas engajadas nos engenhos e fazendas de gado, situação que perdurou até o séc. XVIII, quando a mineração passou a ser a principal atividade do País. A ocupação iniciada durante o séc. XVI e apoiada na doação de terras por intermédio das sesmarias, na monocultura da cana-de-açúcar e no regime escravocrata foi responsável pela expansão do latifúndio, que concentra as terras e utiliza sistemas agrários nocivos, os quais ainda existem em muitas áreas do país. Antes da expansão desse sistema monocultor, já havia se instalado, como uma primeira atividade econômica, a extração do pau-brasil, que se tornou a primeira grande agressão ao meio ambiente, através da destruição da vegetação litorânea. A extinção dessa espécie vegetal (o pau-brasil) - não havendo neste período outro produto extrativo de valor comercial - teve início com a plantação da lavoura canavieira, que nesse período serviu de base e sustentação para a economia do Brasil.

Essa lavoura desempenhou um papel fundamental na organização da agricultura nacional, fazendo surgir a grande propriedade rural, núcleo de futuras plantações, apoiadas por mão-de-obra escrava. A exploração promoveu a derrubada progressiva da vegetação original. Na fase inicial da ocupação do território nacional, a substituição da Floresta Atlântica por lavoura foi realizada de maneira indiscriminada, fato em parte compreensível, face ao desconhecimento de métodos e técnicas que permitissem uma ocupação do solo mais racional, que previsse a preservação de áreas mais suscetíveis à degradação.

Em áreas do sertão, onde as condições ambientais não eram favoráveis à expansão canavieira, desenvolveu-se a grande propriedade voltada para pecuária de corte (praticada em pastos naturais afastados do litoral) e também o abastecimento dos pequenos centros urbanos para o fornecimento de animais de tração às áreas canavieiras. Junto à expansão da cultura canavieira e da pecuária extensiva, desenvolveu-se uma agricultura de subsistência que visava o abastecimento das pessoas engajadas nos engenhos e fazendas de gado, situação que perdurou até o séc. XVIII, quando a mineração passou a ser a principal atividade do País e como conseguinte, absorvendo a maior parte da mão-de-obra, o que ocasionou o abandono de muitos engenhos açucareiros.

Essa nova atividade foi responsável pelo aumento de áreas voltadas para agricultura de subsistência e promoveu o aparecimento de propriedades de menores dimensões, dedicadas à produção de alimentos, com fins comerciais. A prática da mineração ficou sob a forma de garimpos, embora em áreas restritas e localizadas, o que contribuiu também para a interiorização da ocupação do Brasil e provocou grandes alterações ambientais nas áreas onde se deu de forma mais intensa. No séc. XIX, inicia-se a fase de grande expansão da ocupação do território, sobretudo na Região Sudeste, motivada pela difusão de novas terras. Assim, as propriedades se tornaram maiores e nesse período o capitalismo estava em grande ascensão. Nesse período também se desenvolveu o transporte ferroviário, acabando-se, assim, o isolamento das fazendas.

No séc. XX, sucessivas crises de abastecimento surgidas em função do predomínio econômico do café e da cana-de-açúcar, voltados para o mercado externo, contribuíram para o aparecimento de pequenas e médias propriedades dedicadas ao cultivo de produtos alimentícios básicos. O crescente processo de urbanização do Brasil, junto com o desenvolvimento industrial a partir da década de 40, contribuíram para o surgimento de áreas agrícolas destinadas à produção de matérias primas industriais, de produtos hortifrutigranjeiros e de uma pecuária leiteira desenvolvida em planaltos. A atividade pecuária foi responsável por grandes transformações verificadas nos usos e nos empregos de técnicas na agricultura, acelerando a ocupação do Brasil e ocasionando modificações na natureza.

A consolidação do monopólio da terra no Brasil teve seu início já antes da descoberta do país. Aquilo que posteriormente seria descoberto já havia sido dividido entre os Reinos de Portugal e da Espanha pelo papa Alexandre VI, a partir do tratado de Tordesilhas (1494), através do qual parte do território que seria o Brasil havia ficado com Portugal. Tendo as futuras terras brasileiras permanecido sob o monopólio da coroa Portuguesa, somente o seu Rei tinha poderes para doá-las. Assim, após a descoberta do território, o poder real era quem doava as terras àquelas pessoas que, segundo os critérios reais, eram delas merecedoras. Durante o período de colonização, com o objetivo de superar a carência de pessoal e capital no processo de ocupação e exploração da colônia, Portugal transferiu os encargos de colonização a particulares.

Através do sistema denominado Capitanias Hereditárias, o Brasil foi então dividido em quinze lotes de terra que foram doados a doze fidalgos da coroa portuguesa. Deste modo, surgia a forma como a terra no Brasil ficou dividida entre os nobres e os homens ligados diretamente à corte, constituindo assim grandes extensões pertencentes a uma única pessoa. A partir daí, os donatários deram continuidade à colonização também através da doação de grandes extensões de terras a particulares no chamado Regime de Sesmarias. Assim, vinha se consolidar a estrutura fundiária da grande propriedade, já que os donatários e fidalgos, com suas grandes propriedades, afirmavam seu poder político enquanto proprietários. Com isto, surgem os grandes latifúndios escravistas com fins voltados à exportação, submetidos aos interesses da metrópole; onde os ganhos de produtividade, passam a depender da contínua ocupação de novas terras. Esta gênese do processo colonial se consolidou como herança social que ainda hoje está enraizada na constituição da sociedade brasileira.

Passados mais de cinco séculos desde este período, contemporaneamente a reestruturação econômica mundial tem apontado caminhos que visam reforçar os pilares do sistema econômico e incrementar os âmbitos do mercado, buscando passar para este também a responsabilidade de gerenciar serviços que até então vinham sendo organizados e mantidos pelo Estado. Estes serviços, considerados básicos na estruturação de qualquer sociedade e fundamentais para a manutenção digna da vida humana, passam também a ser administrados pelo mercado.

A relação Estado Sociedade foi erguida, nos últimos séculos, em algumas realidades dos países mais ricos, de forma a firmar direitos e conquistas que garantem a vida digna dos cidadãos. Direitos e conquistas firmadas nas constituições e leis gerais que regulamentam a vida. Necessidades básicas, como educação, saúde, comunicação e energia vinham sendo efetivadas através de serviços organizados e prestados pelo Estado, de forma a buscar a garantia destes para toda a população. Assim, para manter taxas de lucros, manter a propriedade privada e baratear os custos do trabalho reforma-se o Estado, passando do "Estado-de-Bem-Estar Social" para o "Estado mínimo", ou seja, o Estado desresponsabilizado. É importante ressaltar que o Estado de Bem Estar Social se efetivou apenas em alguns poucos países mais ricos do mundo capitalista.

De qualquer forma a agricultura brasileira é um dos setores econômicos mais estratégicos para a consolidação do programa de estabilização da economia iniciado com o Plano Real, em 1994. A grande participação e o forte efeito multiplicador do complexo agroindustrial no PIB, o alto peso dos produtos de origem agrícola (básicos, semi-elaborados e industrializados) na pauta de exportações e a contribuição para o controle da inflação são exemplos da importância da agricultura para o desempenho da economia brasileira nos próximos anos.

A participação de agropecuária no PIB apesar de ser menor que os outros setores é representado sempre se considerando apenas o valor da produção, quando na verdade é muito maior se levar-se em conta as transformações do s produtos.Quando se usa o conceito moderno de agribusiness (que abrange a soma total das operações de produção e produção e distribuição de insumos e novas tecnologias agrícolas, produção propriamente dita, armazenamento, transporte, processamento e distribuição dos produtos agrícolas e seus derivados), a participação do complexo agroindustrial alcança mais de 35% a 45% do PIB, evidenciando o efeito multiplicador que esse setor exerce sobre a economia como um todo e sobre o interior do País em particular.

Já na pauta de exportações brasileiras, a participação da agricultura, apesar de ter recuado significativamente com o processo de industrialização do País, ainda é fundamental. Cerca de 1/3 das exportações brasileiras ainda são oriundas deste setor. O País destaca-se no cenário internacional como grande exportador, apresentando uma pauta de exportação agrícola diversificada, na qual os principais produtos são: café, suco de laranja, grão, farelo e óleo de soja, açúcar, fumo e cigarros, papel e celulose, carnes bovina, suína e de aves. A manutenção da inflação em patamares baixos, impedindo a deterioração do poder de compra da maioria da população, está diretamente relacionada com a oferta agrícola a preços razoáveis, uma vez que no Brasil os alimentos constituem um bem-salário. Portanto, um bom desempenho da produção agrícola brasileira foi condição sine qua non para o êxito dos planos de estabilização da moeda brasileira, inclusive o Plano Real, e, continua fundamental para a manutenção do crescimento. A produção agrícola, precisa crescer a taxas maiores que o crescimento populacional (em torno de 1,4% ao ano) para, além de atenuar o problema da fome existente no Brasil, gerar divisas e novos postos de trabalho

O Brasil apresenta grande potencial de crescimento para sua produção agrícola, pois conta com clima favorável que possibilita duas ou mais safras por ano; grandes extensões de áreas agricultáveis ainda não aproveitadas; disponibilidade de água; produtores e agroindústrias com bom nível tecnológico; demanda mundial por alimentos em crescimento; e, acima de tudo, um grande potencial de aumento no consumo interno. Apesar de todo esse potencial, a agricultura brasileira não vem crescendo a taxas expressivas nos últimos anos como era de se esperar. É portanto fundamental, para a formação das expectativas dos diversos agentes econômicos que atuam na economia brasileira, conhecer as principais restrições a um desempenho mais consistente do setor agrícola e avaliar as suas perspectivas para os próximos anos.

Fazer qualquer análise prospectiva sobre a agricultura brasileira impõe que se faça uma abordagem sobre os caminhos e transformações pelos quais passou a agricultura nas últimas décadas. Isto porque grande parte dos problemas e soluções que se apresentam em discussão guarda uma relação direta com os avanços e atrasos contidos no âmbito da política agrícola passada e suas variações. A oferta de comida precisa dobrar nos próximos 40 anos e a demanda por combustíveis deve crescer ainda mais. Muitas dúvidas ainda precisam de resposta: plantar para alimentar pessoas ou abastecer veículos? Usar a água para matar a sede ou irrigar lavouras? O sistema de cultivo precisa mudar? Todos concordam que o Brasil tem potencial para expandir a produção de alimentos e de biocombustíveis. Porém, o país ainda vai ter que superar alguns obstáculos para alcançar essa meta. Um deles é a falta de integração nas ações do governo.

7 AGRICULTURA FAMILIAR E DESENVOLVIMENTO SUSTENTÁVEL

Como expressa a Profa. Nazareth Wanderley “A agricultura familiar não é uma categoria social recente, nem a ela corresponde uma categoria analítica nova na sociologia rural. No entanto, sua utilização, com o significado e abrangência que lhe tem sido atribuído nos últimos anos, no Brasil, assume ares de novidade e renovação” (WANDERLEY, 2001: 21). Muitas terminologias foram empregadas historicamente para se referir ao mesmo sujeito: camponês, pequeno produtor, lavrador, agricultor de subsistência, agricultor familiar. A substituição de termos obedece, em parte, à própria evolução do contexto social e às transformações sofridas por esta categoria, mas é resultado também de novas percepções sobre o mesmo sujeito social.

A partir dos anos 90 vem se observando um crescente interesse pela agricultura familiar no Brasil. Este interesse se materializou em políticas públicas, como o PRONAF (Programa Nacional de Fortalecimento da Agricultura Familiar) e na criação do MDA (Ministério do Desenvolvimento Agrário), além do revigoramento da Reforma Agrária. A formulação das políticas favoráveis à agricultura familiar e à Reforma Agrária obedeceu, em boa medida, às reivindicações das organizações de trabalhadores rurais e à pressão dos movimentos sociais organizados, mas está fundamentada também em formulações conceituais desenvolvidas pela comunidade acadêmica nacional e apoiada em modelos de interpretação de agências multilaterais, como a FAO, o IICA e o Banco Mundial.

Contudo, não se pode afirmar que este segmento tenha sido reconhecido como prioridade pelos governos, haja vista que a agricultura patronal tem concentrado, nos últimos anos, mais de 70% do crédito disponibilizado para financiar a agricultura nacional. Assim, há hoje dois projetos em pugna os para o campo no Brasil. O primeiro é um enfoque setorial, cuja preocupação central está na expansão da produção e da produtividade agropecuária, na incorporação de tecnologia e na competitividade do chamado agribusiness. Este enfoque se articula em torno dos interesses empresariais dos diversos segmentos que compõem o agronegócio e está claramente representado no Ministério da Agricultura. Em contraposição, o segundo enfoque enfatiza os aspectos sociais e ambientais do processo de desenvolvimento, de acordo com o que vem se denominando a sustentabilidade do desenvolvimento rural, que procura equilibrar a dimensão econômica, social e ambiental do desenvolvimento.

Este segundo enfoque tem escolhido a agricultura familiar como um dos seus pilares chaves. Uma pesquisa realizada pela FAO (Organização das Nações Unidas para Agricultura e Alimentação) e pelo INCRA (Instituto Nacional de Colonização e Reforma Agrária), cujo objetivo principal era estabelecer as diretrizes para um “modelo de desenvolvimento sustentável”, escolheu-se como forma de classificar os estabelecimentos agropecuários brasileiros a separação entre dois modelos: “patronal” e “familiar”. Os primeiros teriam como característica a completa separação entre gestão e trabalho, a organização descentralizada e ênfase na especialização. O modelo familiar teria como característica a relação íntima entre trabalho e gestão, a direção do processo produtivo conduzido pelos proprietários, a ênfase na diversificação produtiva e na durabilidade dos recursos e na qualidade de vida, a utilização do trabalho assalariado em caráter complementar e a tomada de decisões imediatas, ligadas ao alto grau de imprevisibilidade do processo produtivo (FAO/INCRA, 1994).

A escolha da agricultura familiar está relacionada com multifuncionalidade da agricultura familiar, que além de produzir alimentos e matérias-primas, gera mais de 80% da ocupação no setor rural e favorece o emprego de práticas produtivas ecologicamente mais equilibradas, como a diversificação de cultivos, o menor uso de insumos industriais e a preservação do patrimônio genético.

Assim, o meio rural, sempre visto como fonte de problemas, hoje aparece também como portador de soluções, vinculadas à melhoria do emprego e da qualidade de vida (WANDERLEY, 2002). Este enfoque é representado também pelo Prof. José Eli da Veiga e colaboradores no documento “O Brasil Rural precisa de uma Estratégia de Desenvolvimento”, onde os autores sugerem que o projeto de desenvolvimento para o Brasil rural deve visar a maximização das oportunidades de desenvolvimento humano em todas as regiões do país diversificando as economias locais a começar pela própria agropecuária. Em reportagem publicada pela Revista Rumos em novembro-dezembro de 2003, o mesmo Prof. José Eli da Veiga observa o brutal poder devorador de postos de trabalho da atual modernização das grandes lavouras, exemplificado no caso da cana-de-açúcar, onde a demanda de força de trabalho foi cortada pela metade nos anos 90, apesar da expansão de 10% da área cultivada.

O modelo “produtivista”, de necessário aumento da produção e da produtividade, orientado para as funções da agricultura como fornecedora de alimentos baratos, matérias-primas e divisas, tem cedido lugar à ótica da multifuncionalidade, mesmo que esse termo seja muito polêmico por ter sido utilizado pela União Européia para justificar a manutenção dos subsídios agrícolas. Nesses países, a agricultura se apresenta não apenas como fornecedora de bens, senão também de serviços tangíveis e intangíveis, como os serviços ambientais e procura responder também a certas aspirações simbólicas da sociedade, como a preservação da paisagem e da cultura local. Além disso, a agricultura familiar está associada à dimensão espacial do desenvolvimento, por permitir uma distribuição populacional mais equilibrada no território, em relação à agricultura patronal, normalmente associada à monocultura. Estas idéias devem ser contextualizadas no debate sobre os caminhos para a construção do desenvolvimento sustentável.

Recentemente, vem sendo defendida uma perspectiva que reforça as idéias acima apresentadas é a dimensão territorial do desenvolvimento rural, onde as atividades agrícolas e não-agrícolas devem ser integradas no espaço local, perdendo sentido a tradicional divisão urbana/rural e ultrapassando o enfoque predominantemente setorial (agrícola) do espaço rural. No âmbito das políticas públicas, isto se traduziu na criação da SDT (Secretaria do Desenvolvimento Territorial), subordinada ao MDA. Todavia, mesmo havendo consenso entre vários autores sobre a importância da agricultura familiar, as visões em relação ao modelo que essa agricultura familiar deveria adotar divergem em certos aspectos.

Abramovay diferencia a agricultura familiar no interior das sociedades capitalistas mais desenvolvidas como uma forma completamente diferente do campesinato clássico. Enquanto que os camponeses podiam ser entendidos como “sociedades parciais com uma cultura parcial, integrados de modo incompleto a mercados imperfeitos”, representando um modo de vida caracterizado pela personalização dos vínculos sociais e pela ausência de uma contabilidade nas operações produtivas. Já a agricultura familiar, segundo o mesmo autor, [...] é altamente integrada ao mercado, capaz de incorporar os principais avanços técnicos e de responder as políticas governamentais [...] Aquilo que era antes de tudo um modo de vida converteu-se numa profissão, numa forma de trabalho (ABRAMOVAY, 1992, p.22-127).

Para esse autor, em lhe sendo favorável esse ambiente e com apoio do Estado, a agricultura familiar preencherá uma série de requisitos, dentre os quais fornecer alimentos baratos e de boa qualidade para a sociedade e reproduzir-se como uma forma social engajada nos mecanismos de desenvolvimento rural. O pensamento de Abramovay fica claramente evidenciado quando expressa que “Se quisermos combater a pobreza, precisamos, em primeiro lugar, permitir a elevação da capacidade de investimento dos mais pobres. Além disso, é necessário melhorar sua inserção em mercados que sejam cada vez mais dinâmicos e competitivos”.

Assim, existe uma visão onde o agricultor familiar está fortemente inserido nos mercados e procura sempre adotar novas tecnologias. Em contraposição, há uma corrente que tem sido caracterizada como “neo-populismo ecológico”, por resgatar alguns conceitos do pensamento de Alexander Chayanov, que destaca a autonomia relativa do pequeno produtor, enfatizando a utilização de recursos locais, a diversificação da produção e outros atributos que apontam para a sustentabilidade dos sistemas de produção tradicionais. Nessa visão, a sobrevivência do agricultor familiar teria muito mais de resistência do que de funcionalidade à lógica da expansão capitalista.

Este segundo enfoque está associado ao que se conhece como agroecologia. Na agroecologia (ALTIERI, 2002), os objetivos de um programa de desenvolvimento rural seriam:

1) Segurança alimentar com valorização de produtos tradicionais e conservação de germoplasma de variedades cultivadas locais;
2) Resgatar e reavaliar o conhecimento das tecnologias camponesas;
3) Promover o uso eficiente dos recursos locais;
4) Aumentar a diversidade vegetal e animal de modo a diminuir os riscos;
5) Reduzir o uso de insumos externos;
6) Busca de novas relações de mercado e organização social.

O pensamento agroecológico resgata a figura do camponês e valoriza seus conhecimentos, sobretudo em relação ao convívio com o meio ambiente, aprendido através de gerações de interação do homem com os recursos naturais. O desenvolvimento rural, sob essa ótica, representa uma tentativa de ir além da modernização técnico produtiva, apresentando-se como uma estratégia de sobrevivência das unidades familiares que buscam sua reprodução. O modelo não é mais o do agricultor-empresário, mas o do agricultor-camponês que domina tecnologias, toma decisões sobre o modo de produzir e trabalhar (SCHNEIDER, 2003)

Contudo, a agroecologia não está pensando numa agricultura apenas de subsistência, mas a integração ao mercado de produtos e insumos deve ser olhada com cautela, para não aumentar a dependência do produtor. Por outro lado, tem que reconhecer que os autores que enfatizam a necessidade de modernizar a agricultura familiar, também não deixam de reconhecer os impactos ambientais e sociais que muitas das chamadas técnicas modernas tem provocado ou poderão vir a provocar. Em síntese, há consenso sobre a necessidade de construir uma agricultura mais sustentável que considere os aspectos sociais e ambientais, além dos aspectos econômicos, e sobre a importância dos agricultores familiares na construção desse novo modelo, mas ainda há divergências sobre os modelos mais apropriados para que a agricultura familiar atinja esses objetivos. Há uma linha que defende maior competitividade e integração nos mercados e o enfoque agroecológico que se fundamenta numa profunda mudança no modelo tecnológico, na organização da produção e até mesmo numa mudança de valores e na própria organização da sociedade.

8 PRODUÇÃO AGRÍCOLA BRASILEIRA

Existe a ação das cooperativas agrícolas e das empresas industriais, que, ao assegurarem a aquisição da safra (seja elas em moldes capitalistas ou de base familiar camponesa), estimulam o cultivo e a especialização agrícola em determinadas áreas do país. Frutas tropicais e soja são os principais produtos, cujos espaços de produção mais marcantes são, respectivamente, os vales irrigados do Sertão Nordestino (rios São Francisco e Açu) e o oeste baiano.

Merecem ser mencionados os seguintes produtos da agricultura comercial brasileira:

- café: durante muito tempo, manteve-se circunscrito ao Paraná e a São Paulo, produzindo pelo regime de parceria. Minas Gerais, Espírito Santo e São Paulo conservam a dianteira da produção. Bahia e Rondônia surgiram como novas áreas produtoras, com uma particularidade: são cultivadas, principalmente, por paranaenses, antigos produtores do norte do Paraná. O Paraná tem aumentado em grande quantidade sua produção de café nos últimos anos, pela introdução de espécies novas (café adensado), desenvolvidas pelo IAPAR (Instituto Agronômico do Paraná);

- soja: expandiu-se com maior vigor no país, durante os anos 70, notadamente nos estados do Paraná e do Rio Grande do Sul. Cultura típica de exportação, está cada vez mais voltada para o mercado interno em razão do crescente consumo de margarinas e óleos na alimentação do brasileiro. Atualmente, verifica-se sua expansão nas áreas do cerrado, sobretudo nos estados do Mato Grosso do Sul, Mato Grosso, Minas Gerais, Goiás e Bahia;

- cana-de-açúcar: apesar de ser cultivada no Brasil desde o século XVI, sua produção foi estimulada, a partir de 1975, com a criação do Proálcool. O Estado de São Paulo detém mais da metade da produção nacional, mas também é encontrada em Goiás, Paraná, Rio de Janeiro, além de estados nordestinos (Zona da Mata);

- laranja: produto largamente cultivado para atender à demanda da indústria de sucos, tem no estado de São Paulo seu principal produtor. Paraná e Minas Gerais estão se convertendo em novas e importantes áreas de produção. O Brasil é um grande exportador de suco concentrado, principalmente para os EUA;

- arroz: o Rio Grande do Sul é o maior produtor nacional de arroz irrigado. Outros estados se destacam na produção dessa cultura alimentar básica: Santa Catarina, Minas Gerais, Mato Grosso, Maranhão, Goiás e São Paulo.

Outros produtos de destaque são: o trigo, apesar de ser insuficiente para abastecer o mercado interno; o algodão, fortemente controlado pela indústria têxtil e de alimentos (óleo). O cacau, cultura ecológica, encontra-se em crise, notadamente na Bahia, seu maior produtor. Vale lembrar que muitos produtores do Sul, principalmente do Paraná e do Rio Grande do Sul, trocaram de território. Entre as principais causas, está o preço da terra. Com isso, muitos migraram para outros estados do país, tornando-se produtores de soja e café, principalmente. Outros se transferiram para países vizinhos, como a Bolívia e o Paraguai. Como já foi dito, a questão da terra não é apenas nacional, ela já se transforma em uma questão transnacional.

Produção agrícola brasileira crescerá 40% em dez anos

O Brasil terá a maior produção agrícola do mundo na próxima década. É o que prevê o relatório anual Perspectivas Agrícolas 2010- 2019, publicado nesta terça-feira (15) pela Organização das Nações Unidas para a Agricultura e Alimentação (FAO) e pela Organização para a Cooperação e Desenvolvimento Econômico (OCDE). A publicação prevê que a produção agrícola brasileira aumentará 40% de 2010 a 2019. A projeção indica um crescimento superior ao da Rússia, Ucrânia, China e Índia, que devem registrar percentual médio superior a 20% no mesmo período. O informe aponta os setores de etanol e oleaginosas como alguns dos destaques da agricultura brasileira na próxima década. A produção de álcool combustível deve crescer 7,5% ao ano até 2019.

No setor das oleaginosas, o Brasil deve se tornar o maior exportador mundial em 2018, superando os Estados Unidos. A tendência é de que a produção brasileira passe dos atuais 26% da produção mundial para 35% em 2019. Para a FAO e a OCDE, o ritmo do crescimento agrícola será mais lento na próxima década em relação aos últimos dez anos, mas atingirá a meta de 70% de aumento estimada para atender a demanda mundial por alimentos prevista para 2050.